Нейросеть

Мемуары Фиделя Кастро как Источник Изучения Истории Советско-Кубинских Отношений: Анализ и Перспективы

Нейросеть для проекта Гарантия уникальности Строго по ГОСТу Высочайшее качество Поддержка 24/7

Данный исследовательский проект посвящен анализу мемуаров Фиделя Кастро как ключевого источника для изучения советско-кубинских отношений в период Холодной войны и после. В рамках исследования будет предпринята попытка систематизировать и проанализировать мемуарные свидетельства Кастро, выявляя основные нарративы, ценности, и интерпретации событий, касающихся взаимодействия Кубы и Советского Союза. Особое внимание будет уделено тому, как Кастро описывал политические, экономические, и культурные аспекты этих отношений, а также его личное восприятие ключевых моментов истории, включая Карибский кризис и периоды экономической взаимозависимости. Исследование предполагает сопоставление мемуарных данных с другими историческими источниками, такими как документы советских архивов и свидетельства других участников событий, для обеспечения объективности анализа. Полученные результаты могут служить основой для более глубокого понимания сложной динамики двусторонних отношений, оказывая влияние на современные представления о внешней политике и международных отношениях.

Идея:

Исследовать мемуары Фиделя Кастро как ключевой источник для выявления нюансов советско-кубинских отношений. Проанализировать взгляды Кастро на политические и экономические взаимодействия между Кубой и Советским Союзом.

Продукт:

Результатом работы станет аналитический обзор, включающий в себя систематизированные данные из мемуаров Фиделя Кастро. Будет представлен подробный анализ взглядов Кастро на ключевые события и взаимоотношения двух стран.

Проблема:

Существует недостаток комплексных исследований, посвященных исключительно мемуарам Фиделя Кастро как источнику информации о советско-кубинских отношениях. Отсутствует систематизированный анализ интерпретаций Кастро ключевых событий.

Актуальность:

Данная работа актуальна в связи с необходимостью пересмотра истории международных отношений через призму новых источников. Анализ мемуаров Фиделя Кастро позволяет расширить понимание исторических процессов.

Цель:

Основная цель исследования - проанализировать мемуары Фиделя Кастро для выявления его взглядов на советско-кубинские отношения. Выявить ключевые аспекты и интерпретации, представленные в его мемуарах.

Целевая аудитория:

Исследование рассчитано на студентов, аспирантов, преподавателей исторических факультетов и специалистов в области международных отношений. Результаты будут полезны для всех, кто интересуется историей Холодной войны и внешней политикой.

Задачи:

  • Сбор и систематизация мемуаров Фиделя Кастро.
  • Анализ мемуарных текстов с использованием методов контент-анализа.
  • Сбор и анализ дополнительных исторических материалов.
  • Сопоставление данных мемуаров с другими источниками.
  • Формулирование выводов и подготовка аналитического отчета.

Ресурсы:

Для реализации проекта потребуются доступ к мемуарам Фиделя Кастро, историческим архивам, включая советские документы, а также специализированная литература по теме.

Роли в проекте:

Руководитель проекта отвечает за общее руководство исследованием, включая разработку плана, координацию работы команды, контроль за соблюдением сроков и подготовку итогового отчета. Руководитель обеспечивает методологическое обоснование исследования, проводит консультации и оказывает помощь в решении возникающих проблем. Он также отвечает за научную валидность исследования и представленных результатов. Обеспечивает связь с научным сообществом, участвуя в конференциях и публикациях.

Аналитик данных осуществляет сбор, обработку и анализ данных, полученных из мемуаров и других источников. Аналитик данных разрабатывает инструменты для анализа контента, работает с базами данных, статистическими методами и визуализацией данных. Отвечает за выявление трендов и закономерностей в данных, интерпретацию результатов и подготовку аналитических отчетов. Участвует в написании разделов исследования, связанных с анализом данных, и обеспечивает надежность и достоверность полученных результатов.

Историк/Исследователь занимается поиском и изучением исторических материалов, таких как документы, архивы и вторичные источники, для контекстуализации анализа мемуаров. Он проводит сравнительный анализ, сопоставляя свидетельства Кастро с другими историческими данными. Участвует в разработке исследовательской методологии, написании разделов работы и обсуждении интерпретаций. Обеспечивает историческую точность и полноту исследования, а также помогает в формулировании выводов.

Редактор/Корректор отвечает за проверку и редактирование финальной версии работы, обеспечивая ее соответствие академическим стандартам и требованиям к оформлению. Он корректирует грамматические, стилистические и логические ошибки, а также следит за единообразием используемых терминов и ссылок. Редактор выполняет проверку цитирования, библиографии и соответствия требованиям к структуре работы. Его задача – обеспечить высокое качество представления результатов исследования.

Наименование образовательного учреждения

Проект

на тему

Мемуары Фиделя Кастро как Источник Изучения Истории Советско-Кубинских Отношений: Анализ и Перспективы

Выполнил: ФИО

Руководитель: ФИО

Содержание

  • Введение 1
  • Теоретические основы изучения советско-кубинских отношений 2
  • Мемуары как исторический источник: методология анализа 3
  • Исторический контекст советско-кубинских отношений 4
  • Основные темы и нарративы в мемуарах Фиделя Кастро 5
  • Анализ восприятия Кастро советских лидеров и политических деятелей 6
  • Экономическое сотрудничество и взаимное влияние 7
  • Влияние на культуру и идеологию 8
  • Заключение 9
  • Список литературы 10

Введение

Содержимое раздела

Введение представляет собой важный раздел, который обеспечивает основу для всего исследовательского проекта. В нем формулируются актуальность темы, исследовательский вопрос, цели и задачи, а также методология исследования. Будет представлен обзор имеющихся источников и литературы по теме, обосновывается выбор мемуаров Фиделя Кастро в качестве объекта исследования. Введение должно четко определить ключевые понятия, используемые в работе, и предоставить краткий обзор структуры исследования, описывая основные этапы и разделы, которые будут рассмотрены в дальнейшем.

Теоретические основы изучения советско-кубинских отношений

Содержимое раздела

В этом разделе рассматриваются теоретические рамки, необходимые для анализа советско-кубинских отношений. Будут рассмотрены основные концепции и подходы, применяемые в международных отношениях, такие как теория зависимости, реализм, неореализм и конструктивизм, чтобы понять различные аспекты взаимоотношений Кубы и Советского Союза. Будут проанализированы основные теории внешней политики и дипломатии, а также факторы, влияющие на формирование этих отношений. Раздел включает в себя обзор литературы по теме, что обеспечивает понимание современных дебатов и подходов.

Мемуары как исторический источник: методология анализа

Содержимое раздела

Раздел посвящен методологии, применяемой для анализа мемуаров Фиделя Кастро как исторического источника. Здесь будут рассмотрены методы контент-анализа, нарративного анализа, а также критического анализа исторических источников. Будут описаны процедуры сбора, систематизации и кодирования данных из мемуаров, а также подходы к интерпретации текстовых данных. Раздел также включает в себя обсуждение ограничений использования мемуаров и способов обеспечения объективности исследования. Методологическая часть обосновывает выбор методов обработки данных.

Исторический контекст советско-кубинских отношений

Содержимое раздела

Этот раздел предоставляет подробный обзор исторического контекста советско-кубинских отношений, начиная с Кубинской революции и установления дипломатических связей между двумя странами. Будут рассмотрены ключевые события, такие как Карибский кризис, экономическая помощь Советского Союза Кубе и влияние идеологических факторов. Анализ включает в себя рассмотрение политических, экономических и военных аспектов сотрудничества. Будут проанализированы основные периоды, этапы и кризисы в отношениях, используя исторические документы и другие источники информации.

Основные темы и нарративы в мемуарах Фиделя Кастро

Содержимое раздела

В этом разделе представлен анализ основных тем и нарративов, присутствующих в мемуарах Фиделя Кастро относительно советско-кубинских отношений. Будут рассмотрены ключевые аспекты внешнеполитической деятельности Кастро, его восприятие Советского Союза и его лидеров, а также его взгляды на экономическое сотрудничество. Анализ включает рассмотрение часто встречающихся тем, таких как идеология, экономические аспекты, взаимоотношения лидеров стран и роль в мировых событиях. Раздел также включает в себя анализ риторики и стилистики мемуаров.

Анализ восприятия Кастро советских лидеров и политических деятелей

Содержимое раздела

Данный раздел посвящен анализу восприятия Фиделем Кастро советских лидеров и политических деятелей, отраженному в его мемуарах. Будет рассмотрено, как Кастро описывает личности советских руководителей, их политические стратегии и взаимоотношения с Кубой. Анализ включает выявление его оценок, симпатий и антипатий, а также интерпретацию его взглядов на ключевые моменты сотрудничества. Раздел акцентирует внимание на взаимоотношениях Фиделя Кастро с советскими лидерами, выявляя динамику и особенности его восприятия.

Экономическое сотрудничество и взаимное влияние

Содержимое раздела

Раздел посвящен анализу экономического сотрудничества между Кубой и Советским Союзом в контексте мемуаров Фиделя Кастро. Будет рассмотрен его взгляд на различные аспекты: советскую экономическую помощь, торговые отношения, а также влияние этих отношений на экономическое развитие Кубы. Анализ включает в себя оценку роли экономических факторов в советско-кубинских отношениях, влияние советской модели экономики на Кубу, и последствия экономических реформ. В разделе будут рассмотрены примеры сотрудничества и его результаты, отраженные в мемуарах.

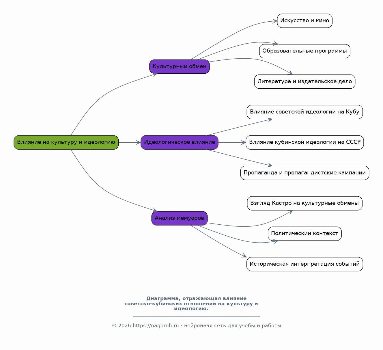
Влияние на культуру и идеологию

Содержимое раздела

В этом разделе анализируется влияние советско-кубинских отношений на культуру и идеологию обеих стран. Он исследует, как эти отношения отразились в культуре, искусстве, образовании и других аспектах общественной жизни. Анализируется влияние советской идеологии на Кубу и наоборот, а также взаимное культурное обогащение. Особое внимание уделяется тому, как Фидель Кастро описывает культурные обмены и идеологические процессы в своих мемуарах и как это отражает политическую динамику.

Заключение

Содержимое раздела

В заключении обобщаются основные выводы исследования, полученные в ходе анализа мемуаров Фиделя Кастро. Будут представлены ответы на исследовательские вопросы, сформулированные во введении. Авторы подведут итоги, указав основные темы и нарративы, выявленные в мемуарах, и их значимость для понимания советско-кубинских отношений. Будет дана оценка вклада Кастро в формирование исторической памяти об этих отношениях, а также предложены направления для дальнейших исследований. Завершающая часть подчеркнет значение проделанной работы.

Список литературы

Содержимое раздела

В данном разделе представлены все использованные источники, включая мемуары Фиделя Кастро, работы историков, экспертов по международным отношениям, архивные документы и другие материалы, цитируемые в исследовании. Библиографический список будет составлен в соответствии с требованиями к академическому оформлению, обеспечивая полноту, точность и соответствие стандартам цитирования. В списке литературы будут указаны основные источники информации, использованные для проведения анализа, а также работы, на которые ссылались авторы в процессе написания научной работы.

Получи Такой Проект

До 90% уникальность
Готовый файл Word
15-30 страниц
Список источников по ГОСТ
Оформление по ГОСТ
Таблицы и схемы
Презентация

Создать Проект на любую тему за 5 минут

Создать

#5726484