Нейросеть

Меры Административного Пресечения: Понятие, Цели, Виды и Порядок Применения в Правовой Системе Российской Федерации

Нейросеть для проекта Гарантия уникальности Строго по ГОСТу Высочайшее качество Поддержка 24/7

Данный исследовательский проект посвящен всестороннему анализу мер административного пресечения, их сущности, целей, видов и порядка применения в контексте российского законодательства. Проект предполагает глубокое изучение теоретических основ административного права, включая принципы законности, соразмерности и справедливости, которые лежат в основе применения данных мер. Особое внимание уделяется классификации мер административного пресечения, анализу их специфики и правовым последствиям. Исследование включает в себя анализ судебной практики, нормативно-правовых актов и научных трудов, что позволяет выявить актуальные проблемы, связанные с применением мер административного пресечения и предложить пути их решения. Проект направлен на выявление пробелов в правовом регулировании и разработку рекомендаций по совершенствованию законодательства и правоприменительной практики в данной области. В ходе работы будет проведена оценка эффективности действующих мер административного пресечения и выработка предложений по повышению их эффективности и соответствия принципам правового государства.

Идея:

Проект направлен на анализ мер административного пресечения, их целей, видов и порядка применения в российском праве. Цель - выявить проблемы и предложить пути совершенствования законодательства, повышая эффективность и соответствие принципам правового государства.

Продукт:

Результатом исследования станет подробный анализ мер административного пресечения, включая теоретические основы и практические рекомендации. Он будет полезен для студентов, изучающих административное право, а также для практикующих юристов и государственных служащих.

Проблема:

Существует необходимость в систематизации знаний о мерах административного пресечения, их применении и эффективности. Недостаточное понимание этих мер может приводить к ошибкам в правоприменении и нарушению прав граждан.

Актуальность:

Актуальность исследования обусловлена необходимостью обеспечения законности и эффективности в сфере административного права. Анализ мер административного пресечения способствует повышению уровня правовой культуры и защите прав и свобод граждан.

Цель:

Целью исследования является комплексный анализ мер административного пресечения, выявление проблем правоприменения и разработка рекомендаций по их совершенствованию. Достижение этой цели позволит повысить эффективность административного правового регулирования и укрепить законность.

Целевая аудитория:

Аудиторией проекта являются студенты юридических факультетов, преподаватели права, практикующие юристы, сотрудники правоохранительных органов и все, кто интересуется вопросами административного права. Материалы проекта будут полезны для подготовки к экзаменам, написания курсовых и дипломных работ, а также для повышения квалификации.

Задачи:

  • Изучение теоретических основ административного права и принципов применения мер пресечения.
  • Анализ видов мер административного пресечения, их классификации и особенностей применения.
  • Исследование порядка применения мер административного пресечения на практике.
  • Анализ судебной практики и выявление проблем, связанных с применением мер пресечения.
  • Разработка рекомендаций по совершенствованию законодательства и правоприменительной практики.

Ресурсы:

Для реализации проекта потребуются доступ к юридической литературе, нормативно-правовым актам, судебной практике, компьютер и доступ в Интернет.

Роли в проекте:

Руководитель проекта отвечает за общее руководство исследованием, координацию работы команды, формирование плана работ и контроль за его выполнением. Он определяет цели и задачи исследования, разрабатывает методологию, распределяет обязанности между участниками проекта, осуществляет контроль качества работы и обеспечивает соблюдение сроков. Руководитель также отвечает за подготовку итогового отчета и его презентацию.

Исследователь проводит анализ юридической литературы, нормативных актов и судебной практики по теме исследования. Его задача - выявлять проблемы, анализировать тенденции и собирать информацию для формирования выводов. Исследователь также участвует в разработке рекомендаций и написании отдельных разделов итогового отчета, обеспечивая полноту и точность представления данных.

Аналитик проводит анализ собранной информации, выявляет закономерности, оценивает эффективность существующих мер и выносит рекомендации. Он использует методы анализа данных, статистические методы и логическое мышление для обработки информации и формулирования обоснованных выводов. Аналитик участвует в разработке плана исследования, подготовке промежуточных отчетов и презентаций, а также в обсуждении результатов исследования.

Редактор отвечает за подготовку итогового отчета, обеспечивая его соответствие стилистическим и грамматическим нормам. Он проверяет текст на предмет логической последовательности, согласованности, ясности изложения и точности цитирования. Редактор также участвует в разработке структуры отчета, оформлении таблиц и графиков, а также в подготовке презентационных материалов.

Наименование образовательного учреждения

Проект

на тему

Меры Административного Пресечения: Понятие, Цели, Виды и Порядок Применения в Правовой Системе Российской Федерации

Выполнил: ФИО

Руководитель: ФИО

Содержание

  • Введение 1
  • Понятие и сущность мер административного пресечения 2
  • Цели и задачи применения мер административного пресечения 3
  • Виды мер административного пресечения: классификация и особенности 4
  • Порядок применения мер административного пресечения 5
  • Меры административного пресечения в контексте судебной практики 6
  • Проблемы правоприменения и пути их решения 7
  • Рекомендации по совершенствованию законодательства 8
  • Заключение 9
  • Список литературы 10

Введение

Содержимое раздела

В разделе описывается актуальность темы, цели и задачи исследования, его методология и структура. Обосновывается выбор темы, ее значимость для юридической науки и практики. Приводятся определения основных понятий, используемых в работе, таких как меры административного пресечения, их виды и цели. Указывается на необходимость комплексного анализа мер административного пресечения в условиях современных вызовов. Описывается методология исследования, включающая анализ нормативных актов, судебной практики и научной литературы. Формулируются научная новизна, теоретическая и практическая значимость работы.

Понятие и сущность мер административного пресечения

Содержимое раздела

В этом разделе анализируется понятие мер административного пресечения, их отличительные признаки и место в системе административного права. Раскрывается сущность данных мер, их цели и задачи, а также принципы, на которых основывается их применение, такие как законность, обоснованность и соразмерность. Анализируются различные подходы к определению понятия мер административного пресечения в научной литературе и законодательстве, выявляются их общие черты и особенности. Рассматриваются вопросы классификации мер административного пресечения, их виды и основания применения, а также правовые последствия их реализации.

Цели и задачи применения мер административного пресечения

Содержимое раздела

В данном разделе рассматриваются цели и задачи применения мер административного пресечения. Анализируются цели, преследуемые при применении данных мер, такие как пресечение правонарушений, обеспечение общественной безопасности и защита прав и законных интересов граждан. Исследуются задачи, решаемые при применении мер административного пресечения, такие как установление личности нарушителя, пресечение противоправных действий и предупреждение правонарушений. Рассматривается взаимосвязь между целями и задачами применения мер административного пресечения, а также их соответствие принципам административного права.

Виды мер административного пресечения: классификация и особенности

Содержимое раздела

В этом разделе проводится классификация мер административного пресечения по различным основаниям, таким как характер воздействия, субъекты применения и цели применения. Анализируются основные виды мер административного пресечения, предусмотренные законодательством, такие как задержание, досмотр, изъятие вещей и документов, применение физической силы и специальных средств. Рассматриваются особенности применения каждого вида мер административного пресечения, основания их применения, порядок реализации, а также права и обязанности субъектов правоотношений. Оценивается эффективность различных видов мер административного пресечения и предлагаются рекомендации по их совершенствованию.

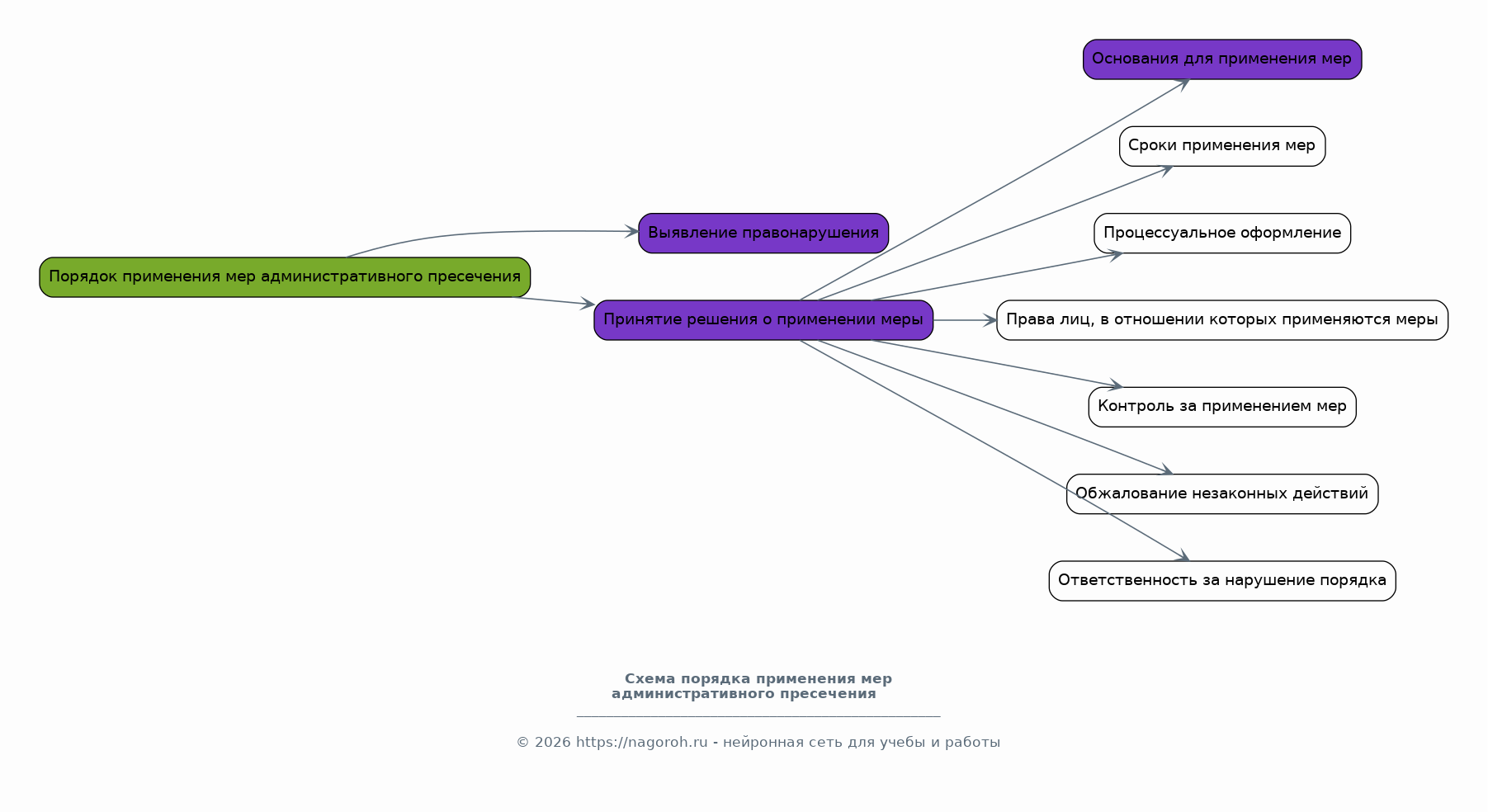
Порядок применения мер административного пресечения

Содержимое раздела

В данном разделе анализируется порядок применения мер административного пресечения в соответствии с требованиями законодательства. Рассматриваются этапы применения мер административного пресечения, начиная от выявления правонарушения до принятия решения о применении конкретной меры. Анализируются процедурные аспекты применения мер административного пресечения, такие как основания для применения мер, сроки, процессуальное оформление и права лиц, в отношении которых применяются данные меры. Рассматриваются вопросы контроля за применением мер административного пресечения и обжалования незаконных действий должностных лиц, а также ответственность за нарушение порядка применения мер.

Меры административного пресечения в контексте судебной практики

Содержимое раздела

В этом разделе анализируется судебная практика по делам о применении мер административного пресечения. Рассматриваются решения судов различных инстанций по вопросам применения, обжалования и оспаривания мер административного пресечения. Анализируются проблемы, возникающие в процессе судебного рассмотрения дел данной категории, такие как неточность формулировок, противоречивость судебных решений и отсутствие единообразной практики. Выявляются типичные ошибки, допускаемые при применении мер административного пресечения, и предлагаются пути их устранения. Оценивается влияние судебной практики на совершенствование законодательства в данной области.

Проблемы правоприменения и пути их решения

Содержимое раздела

В данном разделе рассматриваются проблемы, возникающие в процессе применения мер административного пресечения на практике. Анализируются недостатки действующего законодательства, пробелы в правовом регулировании и противоречия между нормативными актами. Выявляются недостатки в деятельности правоохранительных органов, связанные с применением мер административного пресечения, такие как злоупотребления полномочиями, превышение должностных полномочий и нарушение прав граждан. Предлагаются конкретные пути решения выявленных проблем, включая внесение изменений в законодательство, совершенствование процедур контроля и надзора, повышение квалификации сотрудников правоохранительных органов.

Рекомендации по совершенствованию законодательства

Содержимое раздела

В данном разделе предлагаются конкретные рекомендации по совершенствованию законодательства в области применения мер административного пресечения. Рассматриваются вопросы уточнения формулировок, устранения пробелов в правовом регулировании и приведения норм права в соответствие с международными стандартами и принципами правового государства. Предлагается внесение изменений в Кодекс Российской Федерации об административных правонарушениях и другие нормативные акты, касающиеся применения мер административного пресечения. Даются рекомендации по совершенствованию процедур применения мер административного пресечения, а также по повышению эффективности контроля за их применением. Оценивается влияние proposed изменений на защиту прав и свобод граждан.

Заключение

Содержимое раздела

В заключении обобщаются основные выводы, полученные в ходе исследования, и подводятся итоги проделанной работы. Кратко излагаются основные положения, касающиеся понятия, целей, видов и порядка применения мер административного пресечения. Подчеркивается значимость проведенного анализа для юридической науки и правоприменительной практики. Обозначается вклад исследования в развитие теории административного права и его практическое значение для обеспечения законности и правопорядка. Оцениваются перспективы дальнейших исследований в данной области и определяются направления дальнейшей работы по совершенствованию правового регулирования мер административного пресечения.

Список литературы

Содержимое раздела

В данном разделе приводится список использованных источников, включая нормативные акты, научную литературу, материалы судебной практики и другие источники информации, использованные в ходе исследования. Список литературы формируется в соответствии с требованиями ГОСТ. Источники располагаются в алфавитном порядке или по другому принятому стандарту, обеспечивая полную и точную библиографическую информацию о каждом источнике. Раздел включает в себя как теоретические работы, так и практические материалы, необходимые для обоснования выводов и рекомендаций, сформулированных в исследовании.

Получи Такой Проект

До 90% уникальность
Готовый файл Word
15-30 страниц
Список источников по ГОСТ
Оформление по ГОСТ
Таблицы и схемы
Презентация

Создать Проект на любую тему за 5 минут

Создать

#5649746