Нейросеть

Методические материалы для научных клубов Движения Первых: разработка и апробация

Нейросеть для проекта Гарантия уникальности Строго по ГОСТу Высочайшее качество Поддержка 24/7

Данный проект направлен на разработку и создание методических материалов, предназначенных для организации и проведения занятий в научных клубах Движения Первых. Материалы будут включать в себя теоретические основы, практические задания, примеры проектной деятельности и рекомендации по организации образовательного процесса. Целью проекта является обеспечение качественного и доступного образовательного контента для школьников, интересующихся наукой, а также поддержка развития их исследовательских навыков и компетенций. Проект предполагает анализ существующих методических подходов, разработку новых материалов с учетом возрастных особенностей и интересов целевой аудитории, а также апробацию разработанных материалов в реальных условиях работы научных клубов. В ходе реализации проекта будет осуществляться консультационная поддержка со стороны экспертов в области образования и науки, что обеспечит высокий научный уровень и практическую значимость создаваемых материалов. Результаты проекта будут представлены в виде методического пособия, электронных материалов и рекомендаций для педагогов, что позволит эффективно использовать полученные знания и опыт в организации внеурочной деятельности школьников.

Идея:

Разработать комплекс методических материалов для научных клубов Движения Первых, способствующих развитию исследовательских навыков у школьников. Предоставить доступ к качественному образовательному контенту и инструментам для проведения увлекательных и познавательных занятий.

Продукт:

Методическое пособие, включающее теоретические материалы, практические задания, примеры проектных работ и рекомендации по организации работы научных клубов. Электронные ресурсы, такие как презентации, видеоматериалы и интерактивные задания, будут дополнять печатную версию.

Проблема:

Отсутствие единого и структурированного методического обеспечения для работы научных клубов, что затрудняет организацию качественного образовательного процесса. Недостаток современных и интересных материалов, адаптированных к потребностям школьников и соответствующим современным образовательным стандартам.

Актуальность:

Содействие развитию интереса к науке и технологиям у подрастающего поколения является актуальной задачей. Предоставление качественных методических материалов для научных клубов способствует ранней профориентации и формированию ключевых компетенций, необходимых для успешной деятельности в современном мире.

Цель:

Разработка и внедрение эффективных методических материалов, повышающих качество образовательного процесса в научных клубах Движения Первых. Обеспечение доступности и привлекательности научных знаний для школьников.

Целевая аудитория:

Школьники, участвующие в деятельности научных клубов Движения Первых, а также педагоги и руководители этих клубов. Родители и другие заинтересованные лица, стремящиеся поддержать развитие интереса детей к науке.

Задачи:

  • Анализ существующих методических подходов и лучших практик организации работы научных клубов.
  • Разработка методических материалов, включающих теоретическую часть, практические задания и примеры проектной деятельности.
  • Апробация разработанных материалов в реальных условиях работы научных клубов.
  • Разработка электронных ресурсов, дополняющих печатные материалы (презентации, видео, интерактивные задания).

Ресурсы:

Для реализации проекта потребуются доступ к исследовательским базам данных, современное компьютерное оборудование, программное обеспечение и экспертная поддержка в области образования и науки.

Роли в проекте:

Осуществляет общее руководство проектом, планирует и координирует работу команды, отвечает за достижение поставленных целей и контроль качества. Обеспечивает взаимодействие между участниками проекта, контролирует соблюдение сроков и бюджета, а также занимается организацией презентации результатов проекта. Руководитель проекта несет ответственность за принятие стратегических решений и решение возникающих проблем в процессе реализации проекта, а также за организацию оценки эффективности проекта и подготовку отчетов.

Разрабатывает методические материалы, адаптированные к возрастным особенностям и интересам школьников, а также соответствующим образовательным стандартам. Проводит анализ и отбор учебных материалов, разрабатывает программы занятий и практических заданий. Оказывает консультационную поддержку педагогам и школьникам, участвует в апробации материалов и внесении корректировок. Методист отвечает за качество и актуальность разрабатываемых материалов, а также за их соответствие поставленным целям проекта.

Осуществляет экспертную поддержку в области педагогики и организации образовательного процесса, консультирует по вопросам преподавания и методики. Участвует в апробации разработанных материалов, предоставляет обратную связь и предлагает улучшения. Оказывает помощь в разработке рекомендаций для педагогов и руководителей научных клубов, направленных на повышение эффективности образовательного процесса. Педагог-консультант обеспечивает соответствие материалов современным требованиям образования и учитывает особенности работы со школьниками.

Обеспечивает научную корректность и соответствие разрабатываемых материалов современным достижениям в выбранной предметной области. Проводит экспертизу материалов, выявляет ошибки и неточности, предлагает улучшения. Участвует в разработке сценариев практических занятий и проектных работ. Предоставляет консультации по сложным вопросам, связанным с содержанием материалов, и обеспечивает их высокий научный уровень, а также отвечает за соответствие материалов современным научным данным.

Наименование образовательного учреждения

Проект

на тему

Методические материалы для научных клубов Движения Первых: разработка и апробация

Выполнил: ФИО

Руководитель: ФИО

Содержание

  • Введение 1
  • Теоретические основы организации научных клубов 2
  • Анализ существующих методических материалов 3
  • Разработка структуры методических материалов 4
  • Методические рекомендации по организации занятий 5
  • Разработка практических заданий и проектных работ 6
  • Апробация и корректировка методических материалов 7
  • Электронные ресурсы и мультимедийное сопровождение 8
  • Заключение 9
  • Список литературы 10

Введение

Содержимое раздела

В разделе 'Введение' будет представлен анализ актуальности разработки методических материалов для научных клубов Движения Первых, обоснована необходимость проекта и обозначены его цели и задачи. Описывается роль научных клубов в формировании исследовательских навыков у школьников, развитии интереса к науке и технологиям. Будет описана структура методического пособия, основные разделы и формат представления материалов. Также будет определена целевая аудитория проекта, ее потребности и ожидания от разработанных материалов. В заключение введения будет сформулирована научная новизна и практическая значимость проекта.

Теоретические основы организации научных клубов

Содержимое раздела

В данном разделе будет рассмотрена теоретическая база организации научных клубов, включая различные подходы и модели работы. Будут проанализированы основные принципы организации образовательного процесса в научных клубах, роль педагога и руководителя клуба. Будут рассмотрены современные образовательные технологии и методы, используемые в работе с школьниками, такие как проектная деятельность, исследовательские методы, STEAM-подход. Будет представлена характеристика возрастных особенностей школьников и их влияние на выбор методов обучения. Будут рассмотрены требования к методическим материалам, обеспечивающим эффективное обучение.

Анализ существующих методических материалов

Содержимое раздела

В данном разделе будет проведен анализ существующих методических материалов для работы научных клубов. Будет рассмотрен опыт различных образовательных организаций и научных сообществ в области разработки и использования методик. Будут проанализированы сильные и слабые стороны существующих материалов, выявлены их преимущества и недостатки. Будет проведена оценка соответствия материалов современным образовательным стандартам и потребностям школьников. Будут выявлены лучшие практики и подходы, которые могут быть использованы при разработке новых методических материалов. Будет определена потребность в улучшении и дополнении существующих материалов.

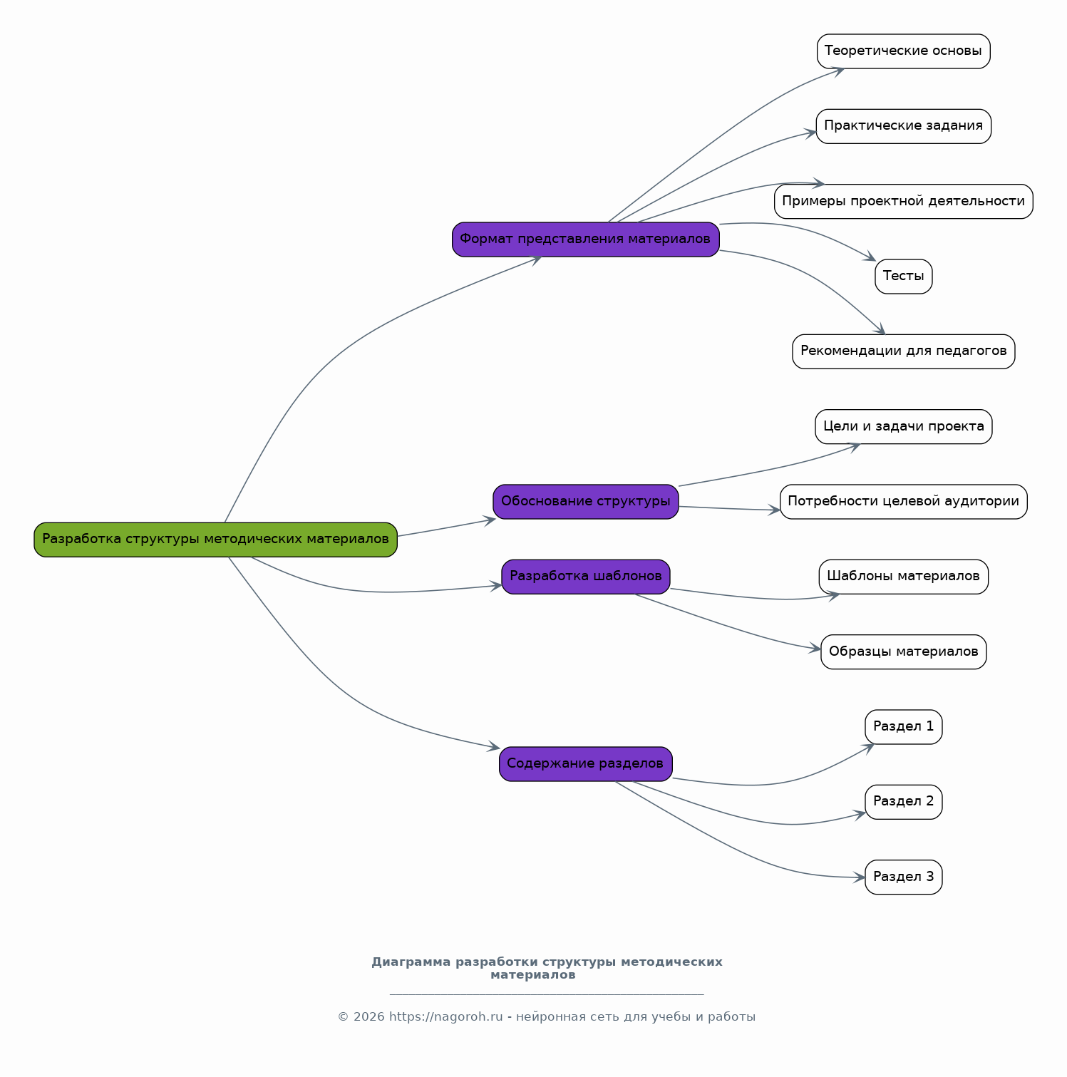
Разработка структуры методических материалов

Содержимое раздела

В этом разделе будет представлена разработанная структура методических материалов для научных клубов Движения Первых. Будет определен формат представления материалов, включая теоретические основы, практические задания, примеры проектной деятельности, тесты, и рекомендации для педагогов. Будет обоснован выбор структуры, соответствующей целям и задачам проекта, а также потребностям целевой аудитории. Будут разработаны шаблоны и образцы материалов, которые будут использованы для облегчения работы педагогов и школьников. Будет подробно описано содержание каждого раздела методического пособия.

Методические рекомендации по организации занятий

Содержимое раздела

Раздел будет посвящен разработке методических рекомендаций для организации и проведения занятий в научных клубах. Будут представлены конкретные советы и стратегии для педагогов, направленные на повышение эффективности образовательного процесса. Будут рассмотрены различные методы и приемы, которые могут быть использованы для активизации познавательной деятельности школьников. Будет предложен алгоритм действий по подготовке и проведению занятий, включая планирование, выбор материалов, организацию работы в группах и оценку результатов. Будут разработаны рекомендации по созданию благоприятной атмосферы обучения и мотивации учащихся.

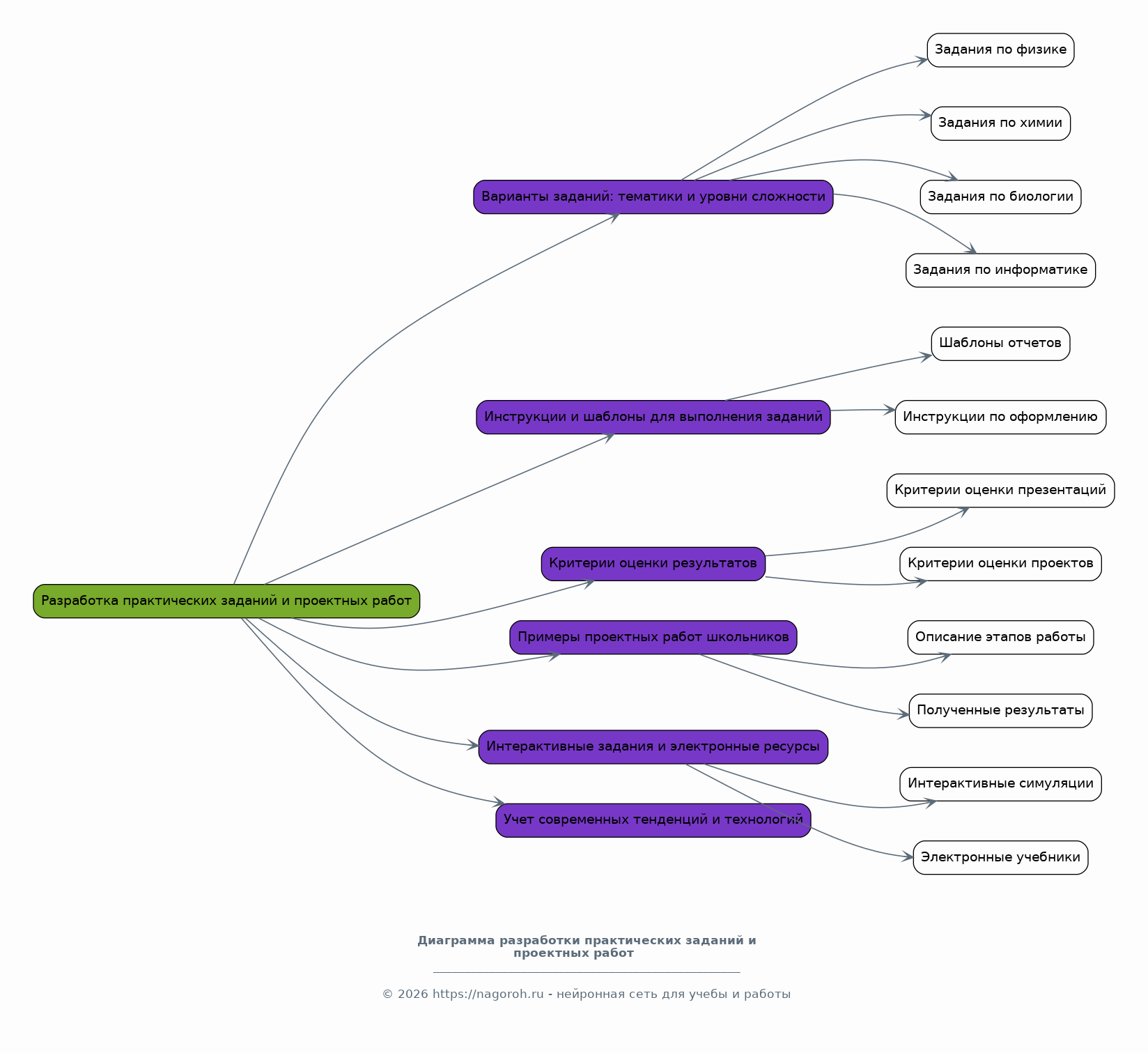
Разработка практических заданий и проектных работ

Содержимое раздела

В данном разделе будет проведена разработка практических заданий и примеров проектных работ для научных клубов. Будут предложены различные варианты заданий, соответствующие разным тематикам и уровням сложности. Будут разработаны инструкции и шаблоны для выполнения заданий, а также критерии оценки результатов. Будут представлены примеры проектных работ, разработанных школьниками, с описанием этапов работы и полученных результатов. Будет проведена работа по созданию интерактивных заданий и электронных ресурсов, дополняющих печатные материалы. Будут учтены современные тенденции в образовании и использовании технологий.

Апробация и корректировка методических материалов

Содержимое раздела

Этот раздел посвящен апробации разработанных методических материалов в реальных условиях работы научных клубов. Будет организована апробация материалов на базе нескольких научных клубов Движения Первых. Будет проведен мониторинг эффективности используемых материалов, сбор обратной связи от педагогов и школьников. Будут выявлены сильные и слабые стороны материалов, а также недостатки и улучшения, которые необходимо внести. Будут внесены корректировки в материалы на основе результатов апробации и полученной обратной связи. Будет проведена повторная апробация улучшенных материалов для подтверждения их эффективности.

Электронные ресурсы и мультимедийное сопровождение

Содержимое раздела

В этом разделе будет представлено описание разработанных электронных ресурсов и мультимедийного сопровождения для методических материалов. Будут разработаны презентации, видеоматериалы, интерактивные задания и другие цифровые инструменты, дополняющие печатные пособия. Будет описана структура и содержание электронных ресурсов, а также их соответствие поставленным целям проекта. Будут рассмотрены методы интеграции электронных ресурсов в образовательный процесс. Будет уделено внимание дизайну и удобству использования электронных материалов. Будут разработаны рекомендации для педагогов по использованию электронных ресурсов.

Заключение

Содержимое раздела

В разделе 'Заключение' будут подведены итоги реализации проекта, обобщены основные результаты и сделаны выводы о достижении поставленных целей и задач. Будет представлена оценка эффективности разработанных методических материалов и их влияния на образовательный процесс. Будут сформулированы рекомендации по дальнейшему развитию и совершенствованию методических материалов. Будут обозначены перспективы использования разработанных материалов в других образовательных организациях и научных клубах. В заключение будет подчеркнута значимость проекта для развития интереса школьников к науке и технологиям.

Список литературы

Содержимое раздела

В данном разделе будет представлен список использованной литературы, включая научные статьи, книги, методические пособия и электронные ресурсы, на основе которых были разработаны методические материалы. Список литературы будет составлен в соответствии с требованиями ГОСТ и включать все необходимые библиографические данные, такие как авторы, названия, издательства, годы издания и номера страниц. Будет обеспечена полнота и актуальность списка, а также его соответствие содержанию разработанных материалов. Список литературы будет структурирован по категориям.

Получи Такой Проект

До 90% уникальность
Готовый файл Word
15-30 страниц
Список источников по ГОСТ
Оформление по ГОСТ
Таблицы и схемы
Презентация

Создать Проект на любую тему за 5 минут

Создать

#5486727