Нейросеть

Международное разделение труда в условиях глобализации: современные вызовы и перспективы

Нейросеть для проекта Гарантия уникальности Строго по ГОСТу Высочайшее качество Поддержка 24/7

Данный исследовательский проект посвящен всестороннему анализу эволюции международного разделения труда (МРТ) в контексте современных экономических и политических реалий. В работе будет рассмотрено, как глобализация, новые технологии и изменение геополитического ландшафта влияют на структуру и динамику МРТ. Особое внимание уделяется анализу ключевых тенденций, таких как рост роли развивающихся стран, усиление конкуренции на мировых рынках, формирование глобальных цепочек добавленной стоимости и трансформация традиционных отраслей промышленности. Проект предполагает комплексный подход, сочетающий теоретический анализ, эмпирические исследования и прогнозирование будущих трендов. Исследование направлено на выявление ключевых факторов, определяющих конкурентоспособность стран в условиях МРТ, а также на оценку экономических, социальных и экологических последствий этих процессов. Результаты исследования могут быть полезны для разработки стратегий устойчивого развития и эффективной экономической политики.

Идея:

Проект направлен на изучение текущих тенденций и вызовов в области международного разделения труда в условиях глобализации. Основная идея заключается в анализе влияния технологических изменений и геополитических сдвигов на структуру мировой экономики.

Продукт:

Результатом работы станет аналитический отчет, включающий в себя детальный обзор современных тенденций в международном разделении труда. Также будет подготовлена презентация с основными выводами и рекомендациями для заинтересованных сторон.

Проблема:

Существует недостаточная изученность влияния глобализации и технологических изменений на структуру международного разделения труда. Отсутствует системный анализ долгосрочных последствий этих процессов для различных стран и регионов.

Актуальность:

Актуальность проекта обусловлена необходимостью понимания современных изменений в мировой экономике и их влияния на национальные экономики. Исследование позволит выработать рекомендации для повышения конкурентоспособности и устойчивого развития.

Цель:

Цель проекта — провести комплексный анализ современного состояния и перспектив развития международного разделения труда в условиях глобализации. Определить ключевые факторы, влияющие на формирование глобальных цепочек добавленной стоимости.

Целевая аудитория:

Аудиторией проекта являются студенты экономических специальностей, преподаватели, исследователи и специалисты в области международных экономических отношений. Результаты исследования могут быть полезны для государственных служащих, разрабатывающих экономическую политику.

Задачи:

  • Проведение обзора научной литературы и эмпирических исследований по теме международного разделения труда.
  • Анализ статистических данных и трендов в мировой торговле и инвестициях.
  • Изучение влияния технологических изменений на структуру МРТ.
  • Оценка роли развивающихся стран в современной системе МРТ.
  • Разработка рекомендаций для повышения конкурентоспособности стран.

Ресурсы:

Для реализации проекта необходимы доступ к научной литературе, статистическим базам данных, программному обеспечению для анализа данных и экспертная поддержка.

Роли в проекте:

Отвечает за общее руководство проектом, определение методологии, координацию работы команды, контроль за выполнением задач и сроками. Осуществляет научное консультирование, обеспечивает соответствие исследования поставленным целям и задачам. Подготавливает итоговый отчет и презентацию результатов исследования. Несет ответственность за качество и научную обоснованность работы. Осуществляет взаимодействие с научными руководителями и экспертами.

Отвечает за сбор, обработку и анализ статистических данных, необходимых для исследования. Применяет методы статистического анализа, визуализации данных и эконометрического моделирования. Разрабатывает и тестирует гипотезы, подготавливает отчеты по результатам анализа данных. Обеспечивает точность и достоверность статистических выводов. Работает с различными базами данных, такими как UN Comtrade, World Bank Data и другими. Проводит оценку влияния различных факторов на структуру МРТ.

Осуществляет анализ научной литературы и эмпирических исследований по теме проекта. Проводит интервью с экспертами и собирает информацию для качественного анализа. Готовит обзоры и аналитические записки по отдельным аспектам исследования. Участвует в разработке методологии исследования и подготовке итогового отчета. Обеспечивает теоретическую обоснованность и логическую структуру исследования, а также подготавливает соответствующие графические материалы.

Отвечает за техническое обеспечение работы над проектом, включая установку и настройку программного обеспечения, обеспечение доступа к необходимым базам данных и ресурсам. Оказывает техническую поддержку участникам команды, помогает в решении технических проблем. Обеспечивает хранение и резервное копирование данных, а также подготовку презентационных материалов. Участвует в подготовке финального отчета и презентации результатов исследования.

Наименование образовательного учреждения

Проект

на тему

Международное разделение труда в условиях глобализации: современные вызовы и перспективы

Выполнил: ФИО

Руководитель: ФИО

Содержание

  • Введение 1
  • Теоретические основы международного разделения труда 2
  • Глобализация и ее влияние на международное разделение труда 3
  • Технологический прогресс и его роль в трансформации международного разделения труда 4
  • Развивающиеся страны в системе международного разделения труда 5
  • Роль региональных интеграционных объединений в международном разделении труда 6
  • Практические аспекты: анализ данных и кейс-стади 7
  • Влияние пандемии COVID-19 на международное разделение труда 8
  • Заключение 9
  • Список литературы 10

Введение

Содержимое раздела

Введение в проблематику международного разделения труда (МРТ) и его эволюцию в условиях глобализации. Обоснование актуальности темы исследования, определение цели и задач проекта. Краткий обзор структуры работы и методологических подходов. Раскрытие важности изучения МРТ для понимания современных экономических процессов и вызовов, стоящих перед странами. Формулировка основных вопросов, на которые будет искаться ответ в ходе исследования. Определение ключевых понятий и терминов, используемых в работе, и их взаимосвязи. Обозначение практической значимости исследования для различных заинтересованных сторон. Описание текущего состояния дел в области МРТ.

Теоретические основы международного разделения труда

Содержимое раздела

Анализ классических и современных теорий международного разделения труда, включая теории сравнительных преимуществ, жизненного цикла продукта, конкурентных преимуществ М. Портера и теорию глобальных цепочек добавленной стоимости. Рассмотрение эволюции теоретических подходов к анализу МРТ, начиная с работ Адама Смита и Давида Рикардо. Критический анализ сильных и слабых сторон различных теорий, их применимости в современных условиях. Изучение факторов, влияющих на формирование специализации стран и регионов в рамках МРТ (природные ресурсы, трудовые ресурсы, капитал, технологии). Рассмотрение роли институциональных факторов (политика, право, культура) в формировании МРТ. Обзор различных уровней МРТ – от межотраслевого до внутрифирменного. Выявление основных закономерностей и тенденций развития.

Глобализация и ее влияние на международное разделение труда

Содержимое раздела

Анализ процесса глобализации и его влияния на структуру и динамику международного разделения труда (МРТ). Рассмотрение основных движущих сил глобализации: либерализация торговли, снижение транспортных издержек, развитие информационных технологий, рост прямых иностранных инвестиций. Изучение влияния глобализации на формирование глобальных цепочек добавленной стоимости (GVCs). Анализ роли транснациональных корпораций (ТНК) в формировании и управлении GVCs. Рассмотрение последствий глобализации для различных стран и регионов (поляризация доходов, перемещение рабочих мест, экологические проблемы). Оценка влияния современных геополитических факторов и торговых войн на процессы глобализации и МРТ. Обзор статистических данных.

Технологический прогресс и его роль в трансформации международного разделения труда

Содержимое раздела

Исследование влияния технологического прогресса на структуру и формы международного разделения труда (МРТ). Анализ роли информационных технологий, автоматизации, робототехники и искусственного интеллекта в изменении характера труда, повышении производительности и перемещении производственных процессов. Рассмотрение влияния технологического прогресса на появление новых отраслей и профессий, а также на сокращение занятости в традиционных отраслях. Изучение влияния технологического прогресса на формирование и перераспределение добавленной стоимости в глобальных цепочках. Анализ инновационных моделей производства. Оценка влияния технологического прогресса на конкурентоспособность стран в условиях МРТ. Прогноз перспектив развития МРТ в эпоху цифровой экономики. Рассмотрение влияния технологий на изменение географии производства и потребления.

Развивающиеся страны в системе международного разделения труда

Содержимое раздела

Анализ роли развивающихся стран в современном международном разделении труда (МРТ). Изучение тенденций изменения доли развивающихся стран в мировой торговле и инвестициях. Рассмотрение стратегий интеграции развивающихся стран в глобальные цепочки добавленной стоимости (GVCs). Анализ проблем и вызовов, с которыми сталкиваются развивающиеся страны в условиях МРТ (усиление конкуренции, зависимость от экспорта сырья, рост неравенства). Изучение опыта успешных развивающихся стран в области интеграции в МРТ (Китай, Индия, страны Юго-Восточной Азии). Оценка влияния МРТ на экономическое развитие, занятость и социальное благосостояние в развивающихся странах. Рассмотрение роли государственных политик в поддержке интеграции в глобальные цепочки добавленной стоимости и улучшении положения.

Роль региональных интеграционных объединений в международном разделении труда

Содержимое раздела

Анализ влияния региональных интеграционных объединений (РИО) на структуру и динамику международного разделения труда (МРТ). Рассмотрение различных форм и моделей РИО: зоны свободной торговли, таможенные союзы, общие рынки, экономические союзы. Изучение влияния РИО на формирование торговых потоков, инвестиций и перераспределение производственных мощностей. Анализ преимуществ и недостатков участия стран в РИО с точки зрения их конкурентоспособности в рамках МРТ. Рассмотрение примеров успешных и неудачных РИО (ЕС, НАФТА, МЕРКОСУР, ЕАЭС). Оценка влияния РИО на развитие глобальных цепочек добавленной стоимости. Изучение роли РИО в содействии экономическому росту, занятости и социальному прогрессу в странах-участницах, а также в урегулировании внешнеторговых споров.

Практические аспекты: анализ данных и кейс-стади

Содержимое раздела

Практическое применение теоретических знаний и анализ эмпирических данных для выявления закономерностей и трендов в международном разделении труда (МРТ). Использование статистических данных (например, UN Comtrade, World Bank Data) для анализа динамики мировой торговли, инвестиций и производства. Применение эконометрических методов для анализа влияния различных факторов на структуру МРТ и конкурентоспособность стран. Проведение кейс-стади по отдельным странам, отраслям или глобальным цепочкам добавленной стоимости (GVCs). Формирование выводов на основе анализа данных статистических баз. Визуализация данных: построение графиков, диаграмм, карт для наглядного представления результатов. Сопоставление данных и выработка рекомендаций.

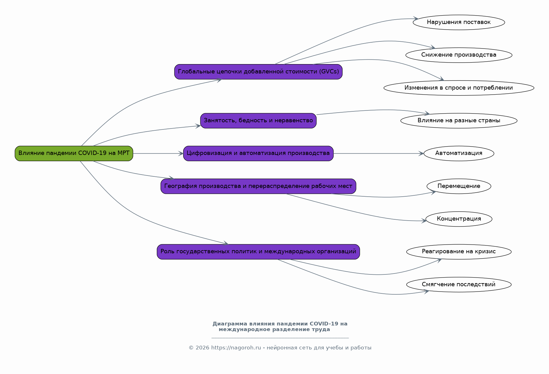
Влияние пандемии COVID-19 на международное разделение труда

Содержимое раздела

Анализ влияния пандемии COVID-19 на структуру и функционирование международного разделения труда (МРТ). Изучение последствий пандемии для глобальных цепочек добавленной стоимости (GVCs): нарушения поставок, снижение производства, изменения в спросе и потреблении. Оценка влияния пандемии на занятость, уровень бедности и неравенства в различных странах. Рассмотрение последствий пандемии для цифровизации и автоматизации производства. Анализ изменений в географии производства и перераспределении рабочих мест. Изучение роли государственных политик и международных организаций в реагировании на кризис и смягчении его последствий. Разработка рекомендаций по повышению устойчивости и адаптивности МРТ к будущим кризисам.

Заключение

Содержимое раздела

Обобщение основных результатов исследования, полученных в ходе работы. Краткое изложение главных выводов по каждому из рассмотренных вопросов. Оценка вклада исследования в изучение международного разделения труда (МРТ). Обсуждение ограничений исследования и направлений для дальнейших исследований. Формулировка рекомендаций для заинтересованных сторон (государственных органов, бизнеса, международных организаций) по повышению конкурентоспособности, устойчивому развитию и эффективному управлению МРТ. Оценка перспектив развития МРТ с учетом современных вызовов и тенденций. Подведение итогов по достижению поставленных целей и задач исследования.

Список литературы

Содержимое раздела

Представление списка использованных источников, включая научные статьи, книги, доклады международных организаций, статистические данные и другие материалы, использованные в ходе исследования. Оформление списка литературы в соответствии с установленными научными стандартами (например, APA, MLA). Систематизация источников по категориям (например, книги, статьи в журналах, интернет-ресурсы). Включение в список только тех источников, которые были непосредственно использованы в работе. Проверка соответствия ссылок и цитат в тексте списку литературы. Форматирование текста.

Получи Такой Проект

До 90% уникальность
Готовый файл Word
15-30 страниц
Список источников по ГОСТ
Оформление по ГОСТ
Таблицы и схемы
Презентация

Создать Проект на любую тему за 5 минут

Создать

#6206909