Нейросеть

Мир нанотехнологий в биологии и медицине: Применение и перспективы

Нейросеть для проекта Гарантия уникальности Строго по ГОСТу Высочайшее качество Поддержка 24/7

Данный исследовательский проект представляет собой углубленный анализ текущего состояния и перспектив развития нанотехнологий в области биологии и медицины. Исследование охватывает широкий спектр вопросов, начиная от фундаментальных принципов нанонауки и заканчивая конкретными примерами применения наноматериалов в диагностике, терапии и регенеративной медицине. Особое внимание уделяется анализу различных наноматериалов, таких как наночастицы, нанотрубки и наноструктуры, и их взаимодействию с биологическими системами на клеточном и молекулярном уровнях. Проект также включает в себя изучение современных методов нанопроизводства и характеризации, а также оценку этических, социальных и экономических аспектов внедрения нанотехнологий в здравоохранение. В рамках работы будут рассмотрены примеры успешного применения нанотехнологий в клинической практике, а также вызовы и ограничения, связанные с их использованием. Цель работы — предоставить комплексный обзор нанотехнологий в биологии и медицине, подчеркнуть их потенциал и обозначить направления дальнейших исследований.

Идея:

Настоящий проект направлен на изучение перспективных направлений применения нанотехнологий в биологии и медицине. Мы планируем проанализировать современные достижения и выявить наиболее перспективные области для дальнейших исследований.

Продукт:

Результатом проекта станет аналитический обзор, содержащий систематизированную информацию о применении нанотехнологий в биологии и медицине. Будут представлены конкретные примеры использования наноматериалов в диагностике и терапии.

Проблема:

Существует потребность в эффективных способах доставки лекарств и ранней диагностики заболеваний. Нанотехнологии предлагают новые решения, но их широкое применение ограничено сложностью разработки и производства наноматериалов.

Актуальность:

Актуальность проекта обусловлена растущим интересом к нанотехнологиям в медицине и их потенциалу для улучшения здоровья. Исследование способствует пониманию инновационных подходов к лечению и диагностике заболеваний.

Цель:

Целью проекта является обзор современных достижений и перспектив применения нанотехнологий в биологии и медицине. Мы стремимся выявить наиболее значимые направления и оценить их потенциальное влияние.

Целевая аудитория:

Проект ориентирован на учащихся старших классов и студентов медицинских и биологических специальностей. Результаты исследования будут полезны для всех, кто интересуется передовыми технологиями в области здравоохранения.

Задачи:

  • Обзор литературы по нанотехнологиям в биологии и медицине.
  • Анализ различных типов наноматериалов и их свойств.
  • Изучение методов применения нанотехнологий в диагностике и терапии.
  • Оценка этических и социальных аспектов внедрения нанотехнологий.
  • Подготовка презентации и отчета по результатам исследования.

Ресурсы:

Для реализации проекта потребуются доступ к научной литературе, специализированным базам данных и, возможно, консультации с экспертами.

Роли в проекте:

Организует работу над проектом, координирует деятельность участников, контролирует соблюдение сроков и качество выполнения задач. Руководитель отвечает за общую концепцию исследования, определение целей и задач, а также за подготовку итогового отчета. Он также осуществляет связь с экспертами и консультантами, обеспечивает доступ к необходимым ресурсам и материалам, а также контролирует соблюдение этических норм и правил проведения исследования. Руководитель проекта принимает окончательные решения по всем аспектам проекта и несет ответственность за его успешное завершение.

Занимается сбором, анализом и систематизацией информации по определенному направлению исследования. Исследователь проводит обзор научной литературы, анализирует данные, участвует в обсуждении результатов и подготовке отчетов. В его обязанности входит поиск и анализ информации из различных источников, включая научные статьи, обзоры, доклады и другие публикации. Он также может участвовать в подготовке презентаций, составлении графиков и таблиц, а также в написании отдельных разделов отчета. Исследователь должен обладать навыками работы с научными базами данных, умением анализировать информацию и делать выводы.

Отвечает за литературное оформление и стилистическое соответствие материалов проекта. Редактор проверяет тексты на предмет грамматических, орфографических и пунктуационных ошибок, обеспечивает соблюдение стандартов написания научных работ. Он также следит за логичностью изложения, структурирует информацию и улучшает читаемость текста. Редактор работает над улучшением стиля изложения, обеспечивает соответствие требованиям к научной публикации, а также готовит материалы к представлению в виде презентации или отчета. Важно, чтобы редактор был знаком с правилами цитирования и оформлением списка литературы.

Наименование образовательного учреждения

Проект

на тему

Мир нанотехнологий в биологии и медицине: Применение и перспективы

Выполнил: ФИО

Руководитель: ФИО

Содержание

  • Введение 1
  • Основы нанонауки и нанотехнологий 2
  • Наноматериалы в биологии: взаимодействие с клетками и тканями 3
  • Нанотехнологии в медицинской диагностике 4
  • Нанотехнологии в лекарственной терапии 5
  • Нанотехнологии в регенеративной медицине 6
  • Методы синтеза и характеризации наноматериалов 7
  • Этические, социальные и экономические аспекты 8
  • Практическое применение и клинические испытания 9
  • Список литературы 10

Введение

Содержимое раздела

Введение представляет собой важный раздел, который задает тон всему исследовательскому проекту. В нем четко и лаконично формулируется актуальность темы, обосновывается выбор направления исследования и определяется его практическая значимость. Введение включает в себя краткий обзор истории развития нанотехнологий, их основные принципы и области применения в биологии и медицине. Кроме того, введение содержит четкое определение цели и задач исследования, а также описание его структуры и методологии. Важно, чтобы введение захватывало внимание читателя и мотивировало его к ознакомлению с последующими разделами работы, демонстрируя перспективность данного научного направления.

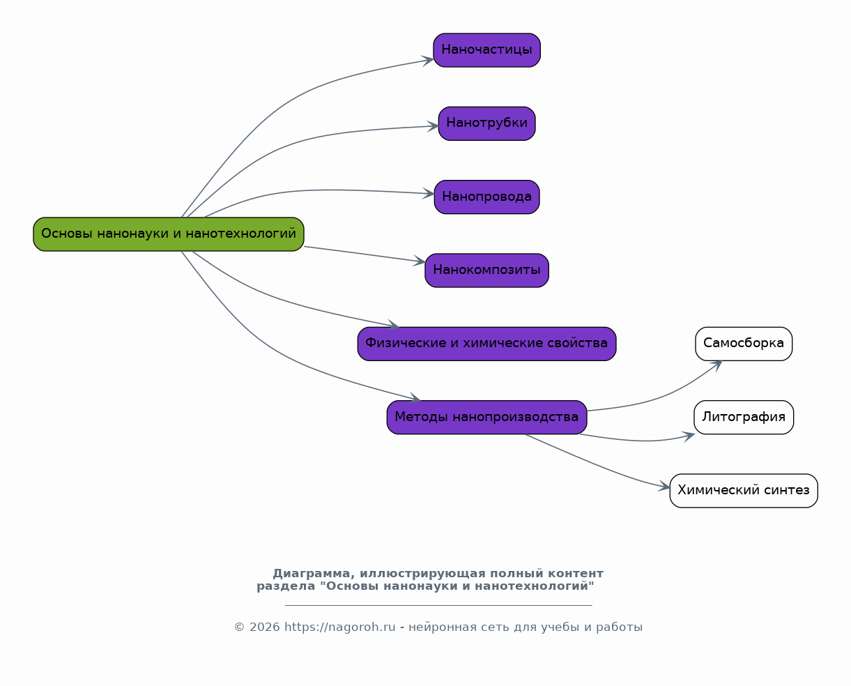
Основы нанонауки и нанотехнологий

Содержимое раздела

Этот раздел посвящен фундаментальным аспектам нанонауки, включая основные принципы, понятия и терминологию. Рассматриваются физические и химические свойства материалов в наномасштабе, их отличие от свойств макроскопических объектов, а также методы создания и характеризации наноматериалов. Особое внимание уделяется различным типам наноматериалов, таким как наночастицы, нанотрубки, нанопровода и нанокомпозиты, их структуре, размерам и формам. В разделе также обсуждаются современные методы нанопроизводства, такие как самосборка, литография и химический синтез, а также методы контроля качества и характеризации наноматериалов, включая микроскопию, спектроскопию и дифракцию.

Наноматериалы в биологии: взаимодействие с клетками и тканями

Содержимое раздела

Этот раздел углубляется в изучение взаимодействия наноматериалов с биологическими системами, уделяя особое внимание их влиянию на клеточном и молекулярном уровнях. Рассматриваются механизмы проникновения наноматериалов в клетки, их распределение и метаболизм внутри клеток. Подробно анализируются процессы взаимодействия наноматериалов с клеточными мембранами, рецепторами и другими структурами, а также их влияние на клеточные функции. Обсуждаются вопросы биосовместимости и токсичности наноматериалов, их способность вызывать воспалительные реакции и другие негативные эффекты. Раздел также включает в себя анализ современных методов оценки взаимодействия наноматериалов с биологическими системами, включая клеточную культуру, микроскопию и биохимические анализы.

Нанотехнологии в медицинской диагностике

Содержимое раздела

Раздел посвящен применению нанотехнологий в медицинской диагностике, охватывая широкий спектр методов и технологий. Рассматриваются наносенсоры для обнаружения биомаркеров, наночастицы для визуализации и методы ранней диагностики заболеваний. Обсуждаются вопросы повышения чувствительности и специфичности диагностических тестов, а также возможности для мультиплексного анализа. Подробно анализируются примеры применения нанотехнологий в диагностике различных заболеваний, включая рак, сердечно-сосудистые заболевания и инфекционные заболевания. Рассматриваются новые подходы к визуализации и диагностике, основанные на использовании наночастиц, включая магнитную резонансную томографию (МРТ), компьютерную томографию (КТ) и оптическую визуализацию.

Нанотехнологии в лекарственной терапии

Содержимое раздела

Раздел посвящен применению нанотехнологий в лекарственной терапии, акцентируя внимание на разработке и использовании наносистем для доставки лекарств, таргетированной терапии и персонализированной медицины. Рассматриваются различные типы наносистем, включая липосомы, наночастицы полимеров, дендримеры и нанотрубки, их свойства и возможности для доставки лекарств к определенным клеткам и тканям. Обсуждаются стратегии таргетирования опухолей и других заболеваний, основанные на использовании наноматериалов. Рассматриваются примеры успешного применения нанотехнологий в лекарственной терапии, включая химиотерапию, иммунотерапию и генную терапию. Обсуждаются вопросы преодоления барьеров для доставки лекарств, улучшения терапевтического индекса и снижения побочных эффектов.

Нанотехнологии в регенеративной медицине

Содержимое раздела

Рассматривается роль нанотехнологий в регенеративной медицине, которая направлена на восстановление поврежденных тканей и органов. Обсуждаются подходы к использованию наноматериалов в тканевой инженерии, костной регенерации и создании биосовместимых имплантатов. Рассматриваются вопросы стимулирования регенерации клеток, улучшения интеграции имплантатов в ткани и снижения иммунного ответа. Обсуждаются различные типы наноматериалов, используемых в регенеративной медицине, включая нанофибры, наночастицы и нанокомпозиты. Анализируются примеры успешного применения нанотехнологий в регенеративной медицине, включая восстановление костей, хрящей и нервных тканей. Рассматриваются новые методы клеточной терапии с использованием наноматериалов.

Методы синтеза и характеризации наноматериалов

Содержимое раздела

В этом разделе рассматриваются современные методы синтеза и характеризации наноматериалов, необходимые для их практического применения в биологии и медицине. Обсуждаются методы синтеза наночастиц, нанотрубок, нановолокон и других наноструктур, включая методы химического синтеза, физические методы и методы самосборки. Рассматриваются подходы к контролю размера, формы и морфологии наноматериалов, а также методы получения наноматериалов с заданными свойствами. Обсуждаются методы характеризации наноматериалов, включая микроскопию (электронную, атомно-силовую, оптическую), спектроскопию (УФ-Вид, ИК, Раман), дифракцию и другие методы, необходимые для определения их структурных, физических и химических свойств, а также для оценки их биологической активности.

Этические, социальные и экономические аспекты

Содержимое раздела

Раздел посвящен этическим, социальным и экономическим аспектам применения нанотехнологий в биологии и медицине. Обсуждаются этические вопросы, связанные с разработкой и использованием наноматериалов, включая вопросы безопасности, конфиденциальности и справедливости доступа к новым технологиям. Рассматриваются социальные последствия внедрения нанотехнологий в здравоохранение, включая влияние на занятость, экономику и общественное здоровье. Анализируются экономические аспекты разработки и производства наноматериалов, включая инвестиции, стоимость и коммерциализацию. Обсуждаются потенциальные риски и вызовы, связанные с нанотехнологиями, и стратегии управления ими, включая регулирование, стандартизацию и общественное просвещение.

Практическое применение и клинические испытания

Содержимое раздела

Раздел посвящен анализу конкретных примеров практического применения нанотехнологий в клинической практике, а также обзору клинических испытаний наноматериалов и наносистем. Рассматриваются успешные случаи использования нанотехнологий в диагностике и лечении различных заболеваний, включая онкологию, сердечно-сосудистые заболевания и инфекционные заболевания. Анализируются результаты клинических испытаний наноматериалов, оценивается их эффективность, безопасность и побочные эффекты. Обсуждаются текущие вызовы и ограничения, связанные с применением нанотехнологий в клинической практике, включая необходимость стандартизации, регуляторных аспектов и снижения стоимости. Рассматриваются перспективы дальнейших клинических исследований и разработки новых нанотехнологических подходов.

Список литературы

Содержимое раздела

Данный раздел содержит полный перечень источников, использованных при написании работы. Перечень включает научные статьи, обзоры, книги, диссертации и другие публикации, на которые имеются ссылки в тексте. Список литературы оформлен в соответствии с требованиями к цитированию, используемыми в научных работах, указывая авторов, названия статей, названия журналов, издательства, года публикации и номера страниц. Структура списка литературы организована в алфавитном порядке или в соответствии с используемым стилем цитирования. Точное и полное представление использованных источников обеспечивает надежность и подтверждает обоснованность выводов исследования, демонстрируя глубину анализа и уважение к работам других исследователей.

Получи Такой Проект

До 90% уникальность
Готовый файл Word
15-30 страниц
Список источников по ГОСТ
Оформление по ГОСТ
Таблицы и схемы
Презентация

Создать Проект на любую тему за 5 минут

Создать

#5581857