Нейросеть

Мировая урбанизация в XXI веке: тенденции, вызовы и перспективы развития

Нейросеть для проекта Гарантия уникальности Строго по ГОСТу Высочайшее качество Поддержка 24/7

Данный исследовательский проект посвящен всестороннему анализу процессов мировой урбанизации в двадцать первом веке. Он рассматривает ключевые тенденции роста городов, основные социально-экономические и экологические вызовы, стоящие перед урбанизированными территориями, а также перспективы устойчивого развития городов будущего. Исследование включает в себя изучение глобальных и региональных особенностей урбанизации, анализ демографических изменений, экономических факторов, а также влияние урбанизации на окружающую среду и качество жизни населения. Особое внимание уделяется анализу успешных практик градостроительства и городского планирования, направленных на создание комфортной и безопасной городской среды. Проект предполагает использование статистических данных, научных публикаций, отчетов международных организаций и экспертных оценок для формирования объективной картины современной мировой урбанизации.

Идея:

Урбанизация является определяющей характеристикой современного мира, оказывающей глубокое влияние на все аспекты жизни общества, но ее темпы и последствия неравномерно распределены по странам и регионам. Понимание этих процессов и выработка эффективных стратегий управления ими являются ключевыми задачами для обеспечения устойчивого развития в XXI веке.

Продукт:

Результатом проекта станет комплексный аналитический отчет, содержащий данные о текущем состоянии мировой урбанизации, прогнозах ее развития, а также рекомендации для представителей власти, градостроителей и других заинтересованных сторон по вопросам управления городскими территориями. Данный отчет может быть использован в качестве научного и практического инструмента для принятия обоснованных решений в области градостроительной политики.

Проблема:

Быстрый рост городов приводит к ряду проблем, таких как перенаселенность, ухудшение экологической ситуации, увеличение социального неравенства и инфраструктурные ограничения. Решение этих проблем требует комплексного подхода, основанного на глубоком понимании механизмов урбанизации и учета специфики различных регионов.

Актуальность:

Изучение мировой урбанизации в XXI веке имеет огромное значение для обеспечения устойчивого развития, поскольку города являются центрами экономического роста, инноваций и культуры. Понимание тенденций урбанизации необходимо для разработки эффективных стратегий адаптации к изменяющимся условиям.

Цель:

Целью проекта является выявление основных тенденций, вызовов и перспектив мировой урбанизации в XXI веке, а также разработка рекомендаций по управлению городскими территориями для обеспечения устойчивого развития. Достижение этой цели позволит создать более комфортную и безопасную городскую среду для всех жителей планеты.

Целевая аудитория:

Основной аудиторией проекта являются студенты, аспиранты и преподаватели, специализирующиеся в области географии, социологии, экономики и градостроительства. Материалы проекта также будут полезны для научных работников, представителей власти и городских планировщиков.

Задачи:

  • Определить основные тенденции и закономерности мировой урбанизации в XXI веке.
  • Выявить основные вызовы и проблемы, связанные с урбанизацией, такие как перенаселенность, загрязнение окружающей среды и социальное неравенство.
  • Проанализировать успешные практики градостроительства и городского планирования, направленные на решение проблем урбанизации.
  • Разработать рекомендации по управлению городскими территориями для обеспечения устойчивого развития.
  • Провести сравнительный анализ процессов урбанизации в различных регионах мира.

Ресурсы:

Для реализации проекта потребуются доступ к базам данных международных организаций (ООН, Всемирный банк), статистическим данным, научным публикациям, отчетам и исследованиям в области урбанизации, а также программное обеспечение для статистического анализа и визуализации данных.

Роли в проекте:

Осуществляет общее руководство проектом, координирует работу команды, обеспечивает контроль качества и соответствие результатов цели исследования. Несет ответственность за своевременное выполнение проекта.

Проводит сбор, обработку и анализ данных об урбанизации, готовит аналитические отчеты и обзоры литературы. Участвует в формировании выводов и рекомендаций.

Отвечает за создание картографических материалов и визуализацию данных с использованием ГИС-технологий. Обеспечивает пространственный анализ процессов урбанизации.

Осуществляет редактирование и корректуру текстовых материалов проекта, обеспечивает соблюдение стандартов оформления и грамматической правильности. Проверяет логическую структуру и последовательность изложения.

Наименование образовательного учреждения

Проект

на тему

Мировая урбанизация в XXI веке: тенденции, вызовы и перспективы развития

Выполнил: ФИО

Руководитель: ФИО

Содержание

  • Введение 1
  • Теоретические основы изучения урбанизации 2
  • Глобальные тенденции и паттерны урбанизации 3
  • Социально-экономические аспекты урбанизации 4
  • Экологические вызовы урбанизации 5
  • Анализ кейсов успешной урбанизации 6
  • Практические аспекты градостроительной политики 7
  • Проблемы урбанизации в развивающихся странах 8
  • Перспективы развития городов в XXI веке 9
  • Заключение 10
  • Список литературы 11

Введение

Содержимое раздела

В данном разделе будет представлено обоснование актуальности исследования мировой урбанизации в XXI веке. Будет определена проблема исследования, поставлены цели и задачи проекта. Обзор текущего состояния изученности вопроса позволит выделить пробелы в исследованиях, которые будут заполнены в рамках данной работы. Также будут определены объект и предмет исследования, а также методологические подходы, которые будут использованы для достижения поставленных целей. Этот раздел заложит основу для дальнейшего исследования и определит его направление.

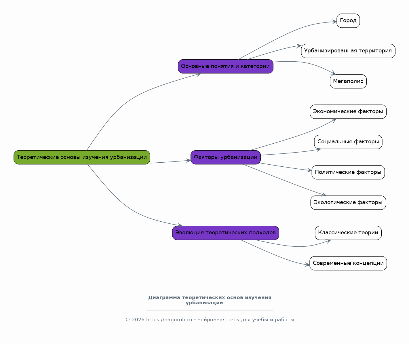
Теоретические основы изучения урбанизации

Содержимое раздела

В этом разделе будет рассмотрена эволюция теоретических подходов к изучению урбанизации, начиная с классических теорий и заканчивая современными концепциями. Будут проанализированы основные понятия и категории, используемые в исследованиях урбанизации, такие как город, урбанизированная территория, городская агломерация, мегаполис и т.д. Особое внимание будет уделено изучению факторов, влияющих на процессы урбанизации, таких как экономические, социальные, политические и экологические факторы. Этот раздел обеспечит теоретическую базу для дальнейшего анализа эмпирических данных.

Глобальные тенденции и паттерны урбанизации

Содержимое раздела

Данный раздел посвящен анализу глобальных тенденций и паттернов урбанизации в XXI веке. Будет рассмотрена динамика роста городского населения в различных регионах мира, а также определены основные факторы, определяющие эти изменения. Будут проанализированы различия в темпах и масштабах урбанизации в развитых и развивающихся странах. Особое внимание будет уделено изучению процессов формирования мегаполисов и агломераций, а также их влияния на региональное развитие.

Социально-экономические аспекты урбанизации

Содержимое раздела

В этом разделе будет рассмотрено влияние урбанизации на социально-экономическое развитие городов и стран. Будут проанализированы вопросы занятости, доходов, образования, здравоохранения и социального обеспечения в условиях урбанизации. Особое внимание будет уделено изучению проблем социального неравенства и бедности в городах, а также поиску путей их решения. Будет рассмотрена роль урбанизации в формировании инновационной экономики и развитии человеческого капитала.

Экологические вызовы урбанизации

Содержимое раздела

Этот раздел посвящен анализу экологических проблем, связанных с урбанизацией. Будут рассмотрены вопросы загрязнения воздуха и воды, образования отходов, изменения климата и утраты биоразнообразия. Особое внимание будет уделено изучению влияния урбанизации на здоровье населения и ухудшение качества жизни. Будут проанализированы стратегии и методы экологически устойчивого развития городов, направленные на минимизацию негативного воздействия на окружающую среду.

Анализ кейсов успешной урбанизации

Содержимое раздела

В этом разделе будут представлены примеры успешных практик управления городскими территориями и решения проблем урбанизации в различных странах мира. Будут проанализированы кейсы городов, которые смогли обеспечить устойчивое развитие, создать комфортную городскую среду и повысить качество жизни населения. Особое внимание будет уделено изучению инновационных подходов к градостроительству и городскому планированию.

Практические аспекты градостроительной политики

Содержимое раздела

Данный раздел посвящен обсуждению практических аспектов градостроительной политики, направленных на решение проблем урбанизации. Будут рассмотрены вопросы планирования городской инфраструктуры, обеспечения жилищным фондом, развития транспортной системы и создания общественных пространств. Особое внимание будет уделено изучению роли государственного регулирования и частных инвестиций в развитии городов.

Проблемы урбанизации в развивающихся странах

Содержимое раздела

В этом разделе будет проведен анализ специфических проблем урбанизации в развивающихся странах, таких как быстрый рост городского населения, нехватка ресурсов, слабое развитие инфраструктуры и высокий уровень бедности. Будут рассмотрены особенности управления городскими территориями в условиях ограниченных ресурсов и политической нестабильности. Особое внимание будет уделено изучению проблем неформальной занятости и городского преступности.

Перспективы развития городов в XXI веке

Содержимое раздела

Данный раздел посвящен прогнозированию перспектив развития городов в XXI веке. Будут рассмотрены основные тенденции, которые будут определять будущее городов, такие как цифровизация, автоматизация, изменение климата и демографические изменения. Особое внимание будет уделено изучению концепции “умного города” и ее реализации в различных странах мира. Будут предложены сценарии развития городов в различных регионах мира.

Заключение

Содержимое раздела

В заключении будут обобщены основные результаты исследования и представлены выводы о ключевых тенденциях, вызовах и перспективах мировой урбанизации в XXI веке. Будут сформулированы рекомендации для представителей власти, градостроителей и других заинтересованных сторон по вопросам управления городскими территориями. Также будут указаны направления для дальнейших исследований в области урбанизации.

Список литературы

Содержимое раздела

Список всех источников, использованных при написании проекта, оформленный в соответствии с общепринятыми стандартами. В список должны быть включены научные статьи, монографии, отчеты международных организаций, статистические данные и другие материалы, которые использовались в процессе исследования.

Получи Такой Проект

До 90% уникальность
Готовый файл Word
15-30 страниц
Список источников по ГОСТ
Оформление по ГОСТ
Таблицы и схемы
Презентация

Создать Проект на любую тему за 5 минут

Создать

#3532050