Нейросеть

Мода 20-21 века

Нейросеть для проекта Гарантия уникальности Строго по ГОСТу Высочайшее качество Поддержка 24/7

Данный исследовательский проект посвящен изучению эволюции моды на протяжении XX и XXI веков. Проект нацелен на анализ ключевых тенденций, влияющих на формирование моды, начиная с эпохи модерна и заканчивая современными цифровыми технологиями и устойчивым развитием. Особое внимание будет уделено взаимосвязи моды и социокультурных изменений, отражению политических и экономических процессов в модных стилях, а также росту влияния медиа и глобализации. В рамках работы предполагается рассмотреть влияние знаковых дизайнеров, модных домов и определить определяющие черты каждого десятилетия. Проект также исследует влияние социальных движений и субкультур на формирование модных трендов, рассматривая моду как форму самовыражения и социальную коммуникацию. Особое внимание будет уделено анализу деконструктивизма, минимализма, гранжа, стритстайла и других значимых направлений. Целью является систематизация знаний о современной моде и ее месте в культуре, а также развитие навыков анализа исторических и современных модных явлений. Итогом станет создание комплексного исследования, которое может быть использовано для образовательных целей, способствуя более глубокому пониманию истории моды и ее актуальности в современном мире.

Идея:

Изучение моды XX-XXI веков позволит проследить, как она отражает и формирует социокультурные изменения. Анализ модных тенденций поможет понять, как одежда и стиль становятся выражением идентичности и ответом на вызовы времени.

Продукт:

Результатом проекта станет детальное исследование с графическими материалами (фотографии, иллюстрации, схемы), демонстрирующее эволюцию моды в контексте социальных и технологических изменений. Итогом станет презентация, доступная для использования в образовательных целях.

Проблема:

Недостаточно систематизированной информации о взаимосвязи моды и социокультурных процессов. Существует потребность в анализе моды не только как эстетического явления, но и как важного социального и исторического артефакта.

Актуальность:

Изучение моды XX-XXI веков важно для понимания современной культуры и ее развития. Мода является частью повседневной жизни, влияя на самоидентификацию и социальные взаимодействия.

Цель:

Проанализировать основные тенденции в моде XX-XXI веков в контексте социокультурных, политических и экономических изменений. Сформировать целостное представление об эволюции моды и ее роли в современном обществе.

Целевая аудитория:

Основная аудитория проекта – школьники старших классов, интересующиеся историей культуры, искусством и модой. Материалы проекта могут быть использованы на уроках истории, обществознания, искусства и технологии.

Задачи:

  • Проанализировать исторические предпосылки возникновения модных тенденций XX века.
  • Выявить ключевые стили и направления в моде каждого десятилетия XX-XXI веков.
  • Исследовать взаимосвязь моды и социальных движений, субкультур.
  • Определить влияние технологического прогресса и глобализации на развитие моды.
  • Оценить роль моды в формировании идентичности и самовыражении.

Ресурсы:

Для реализации проекта потребуются доступ к библиотечным ресурсам, интернет-архивам фотографий и журналов мод, а также возможность проведения интервью с экспертами в области моды и истории костюма.

Роли в проекте:

Выполняет поиск и анализ информации из различных источников, включая библиотеки, архивы, онлайн-ресурсы и специализированную литературу. Осуществляет систематизацию и критическую оценку найденных материалов, выявляя ключевые тенденции и взаимосвязи в развитии моды. Отвечает за формирование теоретической базы проекта и подготовку аналитических отчетов.

Отвечает за визуальное оформление проекта, включая подбор иллюстративного материала, создание графических схем и презентаций. Работает над созданием визуально привлекательного и информативного контента, отражающего ключевые моменты исследования. Обеспечивает визуальную согласованность всех материалов проекта.

Предоставляет экспертную оценку исторической достоверности и контекстуального значения модных тенденций. Осуществляет проверку фактов и помогает избежать неточностей в интерпретации исторических событий. Оказывает консультационную поддержку при анализе влияния исторических факторов на развитие моды.

Осуществляет редактуру и корректуру текста, обеспечивая грамотность, логичность и стилистическую выдержанность изложения. Проверяет соответствие формату, требованиям к оформлению и академическим стандартам. Отвечает за подготовку финальной версии отчета.

Наименование образовательного учреждения

Проект

на тему

Мода 20-21 века

Выполнил: ФИО

Руководитель: ФИО

Содержание

  • Введение 1
  • Мода и Социокультурный Контекст XX века 2
  • Основные десятилетия XX века: стили и направления 3
  • Влияние дизайнеров и модных домов 4
  • Мода XXI века: новые тенденции и технологии 5
  • Глобализация и Мода: Влияние культурного обмена 6
  • Мода как отражение социальных движений и субкультур 7
  • Этика и Устойчивое развитие в моде 8
  • Заключение 9
  • Список литературы 10

Введение

Содержимое раздела

В данном разделе будет представлено общее обоснование выбора темы исследования, ее актуальность и значимость. Опишутся цели и задачи проекта, его объект и предмет, а также методологические подходы, которые будут использоваться в процессе работы. Особое внимание будет уделено определению ключевых понятий и терминов, связанных с модой, историей костюма и социокультурой. Необходимо будет четко обозначить границы исследования и его потенциальный вклад в научное знание.

Мода и Социокультурный Контекст XX века

Содержимое раздела

В этом разделе проанализируется взаимосвязь моды и ключевых социокультурных процессов XX века, таких как индустриализация, войны, социальные революции и развитие массовой культуры. Будут рассмотрены влияния таких событий как мировые войны, 'культурная революция', эмансипация женщин и вопросы протеста молодежи на изменяющиеся модные тенденции, а также то, как мода отразила и повлиял на эти процессы. Также будет проанализирован пример влияния панк-культуры на моду.

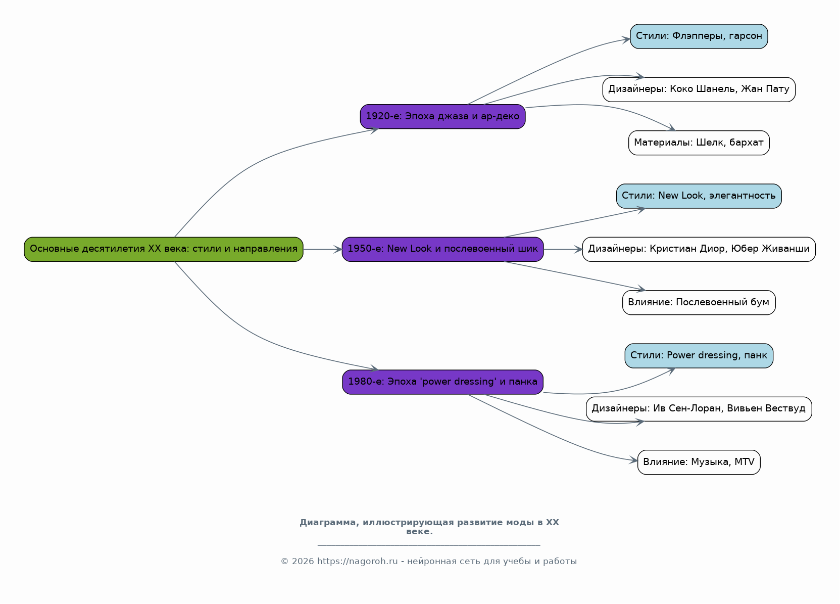
Основные десятилетия XX века: стили и направления

Содержимое раздела

Данный раздел будет посвящен детальному анализу модных тенденций каждого десятилетия XX века, начиная с 1920-х годов и заканчивая 1990-ми годами. Для каждого десятилетия будут определены ключевые стили, влиятельные дизайнеры, характерные силуэты и материалы. Будут проанализированы изменения в женской и мужской моде, а также влияние поп-культуры и медиа на формирование модных трендов. Также будет прослежено развитие массового производства одежды и ее влияние на доступность моды.

Влияние дизайнеров и модных домов

Содержимое раздела

В этом разделе будут изучены творчество выдающихся дизайнеров XX-XXI веков, таких как Коко Шанель, Кристиан Диор, Ив Сен-Лоран, Александр Маккуин и других. Будет проанализировано их влияние на формирование модных тенденций, их вклад в развитие дизайна одежды и их роль в создании узнаваемых брендов. Будет также рассмотрено влияние модных домов на развитие индустрии моды и формирование имиджа роскоши.

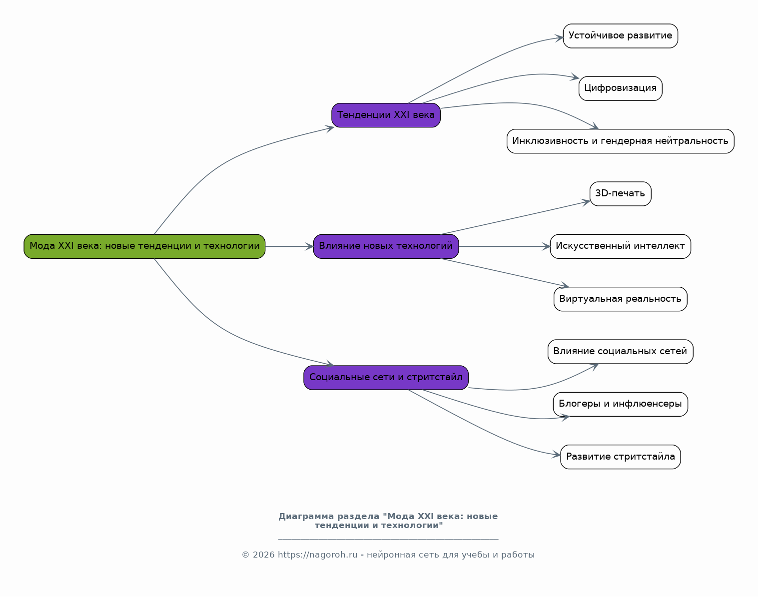
Мода XXI века: новые тенденции и технологии

Содержимое раздела

В данном разделе проанализированы основные тенденции в моде XXI века, такие как устойчивое развитие, цифровизация, инклюзивность и гендерная нейтральность. Будет рассмотрено влияние новых технологий, таких как 3D-печать, искусственный интеллект и виртуальная реальность, на производство и потребление одежды. Будет также проанализировано влияние социальных сетей и блогеров на формирование модных трендов и развитие стритстайла.

Глобализация и Мода: Влияние культурного обмена

Содержимое раздела

Это раздел посвящен анализу влияния глобализации на современную моду. Будут рассмотрены процессы культурного обмена, которые приводят к смешению стилей и появлению новых модных направлений, исследуются особенности адаптации западной моды в различных культурах мира и влияние восточной, африканской и латиноамериканской моды на западный дизайн. Также будет рассмотрен вопрос о культурной апроприации в моде.

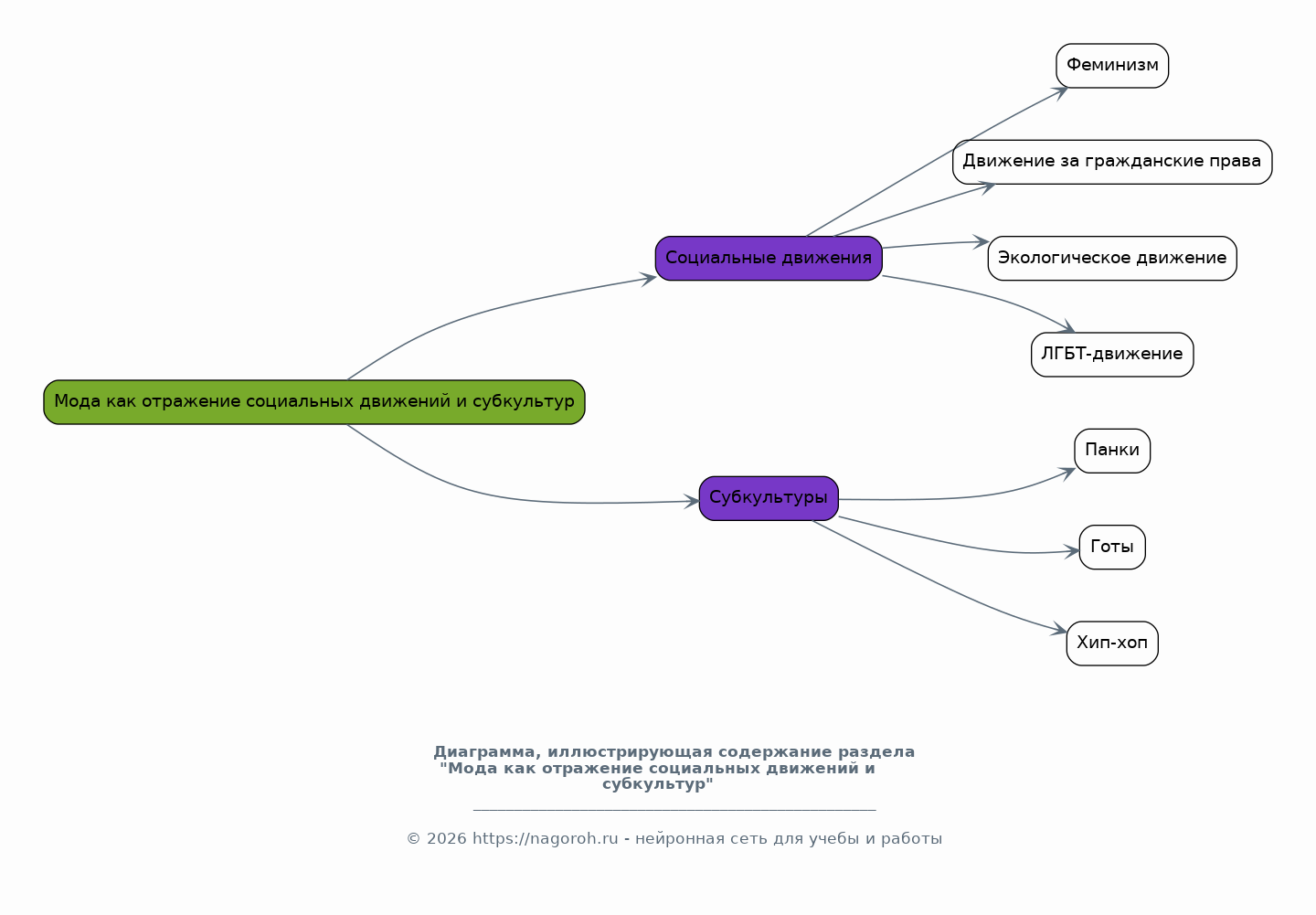
Мода как отражение социальных движений и субкультур

Содержимое раздела

Данный раздел посвятится изучению того, как мода отражает и формирует социальные движения и субкультуры. Будут рассмотрены примеры влияния таких движений, как феминизм, движение за гражданские права, экологическое движение и ЛГБТ-движение, на модные тенденции. Также будет проанализировано, как мода используется для выражения протеста, самоидентификации и формирования групповой принадлежности. Особое внимание будет уделено влиянию субкультур, таких как панки, готы и хип-хоперы, на моду.

Этика и Устойчивое развитие в моде

Содержимое раздела

В этом разделе будет рассмотрен вопрос об этических проблемах в индустрии моды, таких как использование детского труда, нарушение прав рабочих и негативное воздействие на окружающую среду. Будут проанализированы концепции устойчивого развития и экологичной моды, а также инициативы, направленные на снижение негативного воздействия индустрии моды на планету. Также будет рассмотрен вопрос о сознательном потреблении и переработке одежды.

Заключение

Содержимое раздела

В заключении будут подведены итоги исследования, обобщены основные выводы и результаты. Будет дана оценка достигнутым целям и задачам, а также определены перспективы дальнейших исследований в данной области. Подчеркнется роль моды как важного социального и культурного феномена, а также ее влияние на современное общество и будущее.

Список литературы

Содержимое раздела

В данном разделе будет представлен полный список использованных источников, включая книги, статьи, веб-сайты и другие материалы, которые были использованы при проведении исследования. Список литературы будет оформлен в соответствии с общепринятыми академическими стандартами, обеспечивая возможность проверки достоверности информации и обращения к первоисточникам. Включены будут как классические работы по истории моды, так и современные исследования и публикации.

Получи Такой Проект

До 90% уникальность
Готовый файл Word
15-30 страниц
Список источников по ГОСТ
Оформление по ГОСТ
Таблицы и схемы
Презентация

Создать Проект на любую тему за 5 минут

Создать

#333815