Нейросеть

Моделирование динамики полета беспилотных летательных аппаратов в среде MATLAB Simulink: теоретические основы и практическое применение

Нейросеть для проекта Гарантия уникальности Строго по ГОСТу Высочайшее качество Поддержка 24/7

Данный исследовательский проект посвящен моделированию полета беспилотных летательных аппаратов (БПЛА) в среде MATLAB Simulink. Он включает в себя всесторонний анализ теоретических основ, связанных с аэродинамикой, динамикой полета, системами управления и навигации БПЛА. Проект ориентирован на практическое применение полученных знаний, предусматривая создание и отладку математических моделей, имитирующих поведение различных типов БПЛА в разнообразных условиях полета. В работе будут рассмотрены различные алгоритмы управления, датчики и системы, позволяющие обеспечить стабильность и управляемость БПЛА. Особое внимание будет уделено оптимизации параметров модели, верификации результатов моделирования и оценке производительности разработанных систем. В рамках проекта планируется проведение серии экспериментов, направленных на изучение влияния различных факторов на траекторию полета и характеристики БПЛА. Полученные результаты будут проанализированы и представлены в форме графиков, таблиц и текстовых описаний, что позволит сделать выводы о эффективности выбранных методов моделирования и управления.

Идея:

Идея проекта заключается в разработке детальной модели полета БПЛА в среде MATLAB Simulink для анализа и оптимизации его характеристик. Это позволит получить понимание динамики полета в различных условиях и разработать эффективные алгоритмы управления.

Продукт:

Конечным продуктом проекта будет рабочая модель БПЛА в MATLAB Simulink, способная имитировать поведение реального аппарата в различных условиях. Кроме того, будут разработаны алгоритмы управления и навигации, продемонстрировавшие свою эффективность в виртуальных экспериментах.

Проблема:

Существует необходимость в эффективном и экономичном способе разработки, тестирования и оптимизации систем управления БПЛА. Традиционные методы, такие как физическое прототипирование, требуют значительных затрат времени и ресурсов.

Актуальность:

Актуальность проекта обусловлена растущим спросом на БПЛА в различных отраслях, таких как мониторинг, доставка грузов и сельское хозяйство. Разработка передовых методов моделирования и управления БПЛА способствует повышению их эффективности и безопасности.

Цель:

Целью данного проекта является создание высокоточной модели полета БПЛА в среде MATLAB Simulink, позволяющей имитировать различные сценарии полета и оценить эффективность алгоритмов управления. Достижение этой цели позволит оптимизировать конструкцию БПЛА и повысить его эксплуатационные характеристики.

Целевая аудитория:

Проект предназначен для студентов, аспирантов и исследователей, специализирующихся в области авиационной техники, робототехники и автоматизированных систем управления. Полученные знания и навыки будут полезны для специалистов, занимающихся разработкой и эксплуатацией БПЛА.

Задачи:

  • Анализ теоретических основ динамики полета и аэродинамики БПЛА.
  • Разработка математической модели БПЛА в среде MATLAB Simulink.
  • Реализация и тестирование алгоритмов управления и навигации.
  • Проведение серии виртуальных экспериментов для оценки эффективности работы модели.
  • Анализ результатов моделирования и подготовка отчета.

Ресурсы:

Для реализации проекта потребуются лицензии на программное обеспечение MATLAB Simulink, доступ к компьютерному оборудованию, а также научные статьи и учебные материалы.

Роли в проекте:

Отвечает за общее руководство проектом, определение целей и задач, контроль сроков и качества выполнения работ. Руководитель проекта организует работу команды, распределяет задачи, проводит консультации и обеспечивает информационную поддержку. Он также отвечает за подготовку отчетов, презентаций и публикаций по результатам исследования. Руководитель должен обладать глубокими знаниями в области моделирования, управления и аэрокосмической техники.

Разрабатывает математические модели различных компонентов БПЛА, используя MATLAB Simulink. Задача разработчика — реализовать выбранные алгоритмы и настроить параметры модели для достижения требуемой точности и производительности. Разработчик проводит тестирование моделей, анализирует результаты моделирования и документирует процесс разработки. Он должен обладать навыками программирования, знанием математического аппарата и опытом работы с MATLAB Simulink.

Проводит анализ теоретических основ, необходимых для моделирования БПЛА, а также занимается подбором и анализом данных для моделирования. Инженер-исследователь отвечает за подготовку экспериментов, обработку результатов и интерпретацию данных, полученных в ходе моделирования. Он должен обладать глубокими знаниями в области аэродинамики, динамики полета и математического моделирования. Также инженер-исследователь принимает активное участие в написании отчетов и статей.

Отвечает за тестирование разработанных моделей и алгоритмов управления, выявляет ошибки и неточности, а также предлагает пути их устранения. Тестировщик разрабатывает тестовые сценарии, проводит эксперименты и анализирует результаты для оценки производительности модели. Он должен обладать навыками работы с MATLAB Simulink, умением анализировать данные и находить закономерности, а также знаниями в области управления и навигации БПЛА.

Наименование образовательного учреждения

Проект

на тему

Моделирование динамики полета беспилотных летательных аппаратов в среде MATLAB Simulink: теоретические основы и практическое применение

Выполнил: ФИО

Руководитель: ФИО

Содержание

  • Введение 1
  • Обзор литературы по динамике полета БПЛА 2
  • Математическая модель БПЛА 3
  • Алгоритмы управления полетом 4
  • Моделирование датчиков и систем навигации 5
  • Реализация модели в MATLAB Simulink 6
  • Экспериментальная часть: результаты и анализ 7
  • Верификация модели и оценка производительности 8
  • Заключение 9
  • Список литературы 10

Введение

Содержимое раздела

Введение в работу должно предоставить общее представление о проблеме моделирования полета БПЛА, обосновать актуальность выбранной темы и сформулировать цели и задачи исследования. Необходимо указать область применения разработанной модели и ее практическую значимость. Введение включает обзор существующих методов моделирования и подчеркивает новизну и оригинальность предлагаемого подхода. Также введение содержит краткий обзор структуры работы, перечисляя основные разделы и их содержание. Важно описать структуру модели, ее основные компоненты и используемые методы. Введение должно мотивировать читателя и показать важность проведенного исследования.

Обзор литературы по динамике полета БПЛА

Содержимое раздела

Раздел включает в себя всесторонний обзор существующих научных публикаций и исследований, посвященных динамике полета БПЛА. Он должен продемонстрировать глубокое понимание представленной темы. Необходимо проанализировать различные математические модели, используемые для описания поведения БПЛА в воздухе. Следует рассмотреть основные уравнения динамики полета, аэродинамические характеристики и методы управления. Особое внимание следует уделить рассмотрению существующих подходов к моделированию различных факторов, влияющих на летные характеристики БПЛА. Необходимо сравнить различные подходы, выявить их преимущества и недостатки, а также определить области, требующие дальнейшего исследования.

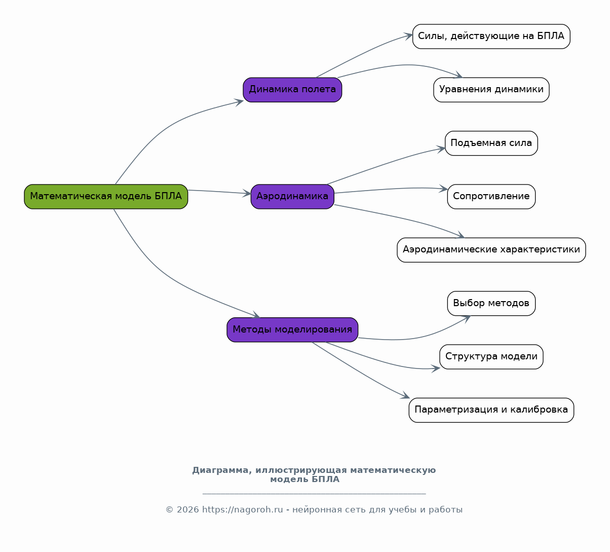
Математическая модель БПЛА

Содержимое раздела

Этот раздел посвящен разработке математической модели БПЛА в среде MATLAB Simulink. Необходимо подробно описать физические основы модели, включая силы, действующие на БПЛА, и используемые уравнения динамики. Следует представить математическое описание аэродинамических характеристик, таких как подъемная сила и сопротивление, а также описание динамики полета БПЛА, включая его перемещение в пространстве и ориентацию. Обязательно продемонстрировать выбор и обоснование используемых методов моделирования, а также описание структуры модели, ее основных компонентов и используемых библиотек и блоков Simulink. Особенное внимание уделяется параметризации модели и калибровке параметров для соответствия реальным данным.

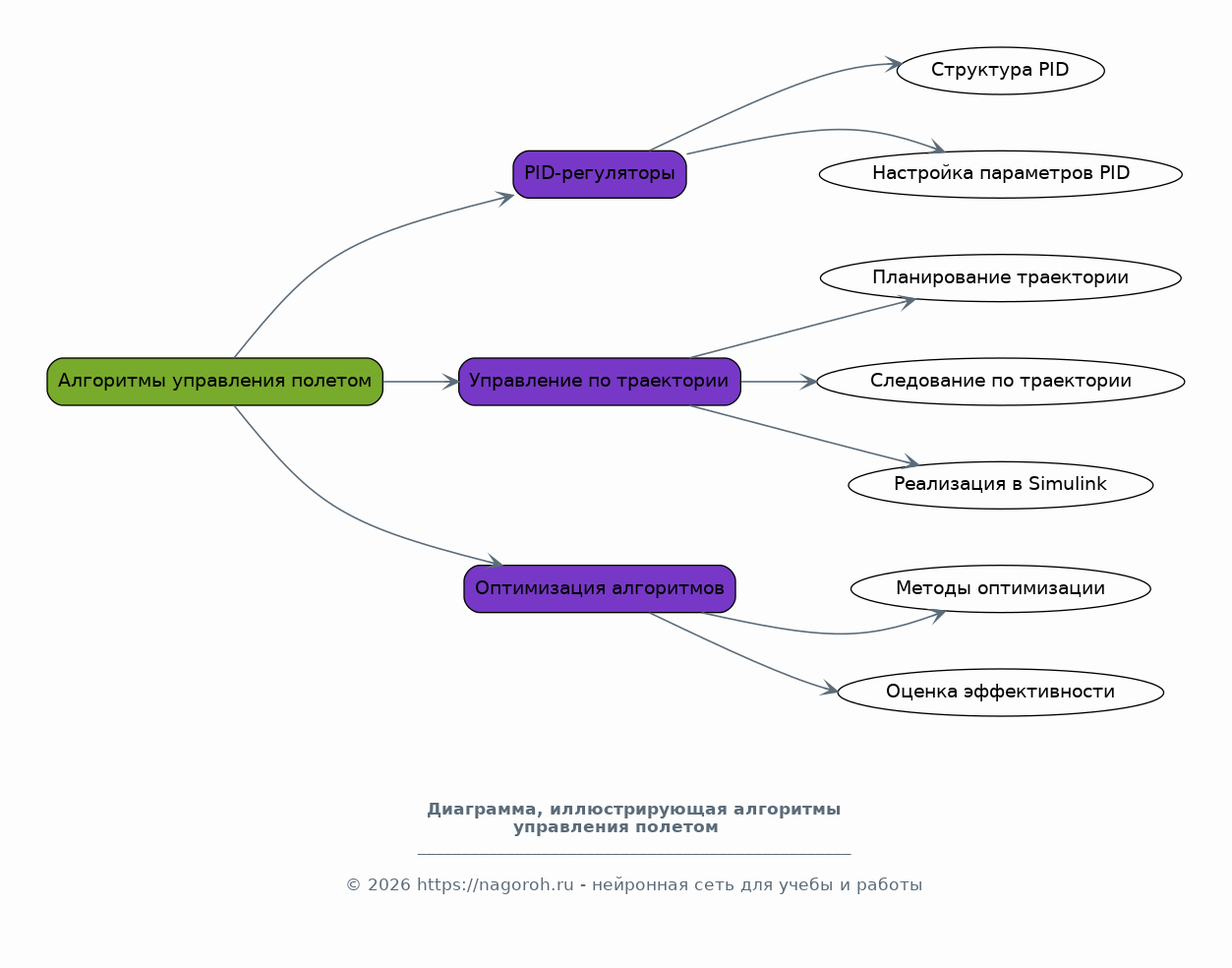
Алгоритмы управления полетом

Содержимое раздела

В данном разделе рассматриваются различные алгоритмы управления, используемые для обеспечения стабильности и управляемости БПЛА. Необходимо проанализировать различные типы систем управления, включая PID-регуляторы, управление по траектории и другие подходы. Следует описать структуру алгоритмов управления, их математическое описание и параметры настройки. Важно уделить внимание вопросам выбора оптимальных параметров управления и их влиянию на летные характеристики БПЛА. Также необходимо рассмотреть методы оптимизации алгоритмов управления и оценить их эффективность. Рассматривается реализация алгоритмов управления в среде Simulink, включая выбор соответствующих блоков и настройку параметров.

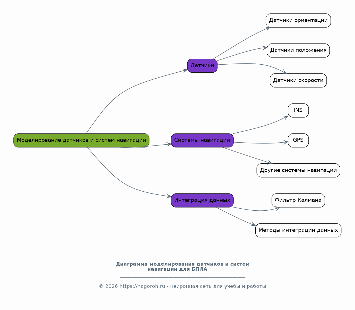
Моделирование датчиков и систем навигации

Содержимое раздела

Этот раздел фокусируется на моделировании различных датчиков и систем навигации, применяемых в БПЛА. Необходимо рассмотреть принципы работы датчиков, используемых для измерения ориентации, положения и скорости БПЛА. Важно описать математические модели датчиков, включая их точность, погрешности и помехи. Следует представить модели различных систем навигации, таких как инерциальные навигационные системы (INS), GPS и другие. Особое внимание уделяется интеграции данных от различных датчиков и систем навигации. Необходимо рассмотреть методы фильтрации данных, такие как фильтр Калмана, для повышения точности оценки состояния БПЛА. Включает моделирование ошибок датчиков и их влияние на точность навигации.

Реализация модели в MATLAB Simulink

Содержимое раздела

Этот раздел детально описывает процесс реализации разработанной математической модели в среде MATLAB Simulink. Необходимо предоставить пошаговое руководство по построению модели, включая выбор блоков, настройку параметров и организацию структуры модели. Следует объяснить выбор конкретных алгоритмов, используемых в модели, и их реализацию в Simulink. Особое внимание уделяется вопросам симуляции физических процессов, таких как аэродинамические характеристики и динамика полета. Важно описать интерфейс модели и методы визуализации результатов симуляции, а также провести анализ различных сценариев полета и оценка влияния параметров модели на характеристики БПЛА. Раздел должен содержать конкретные примеры и иллюстрации блоков Simulink и их настроек.

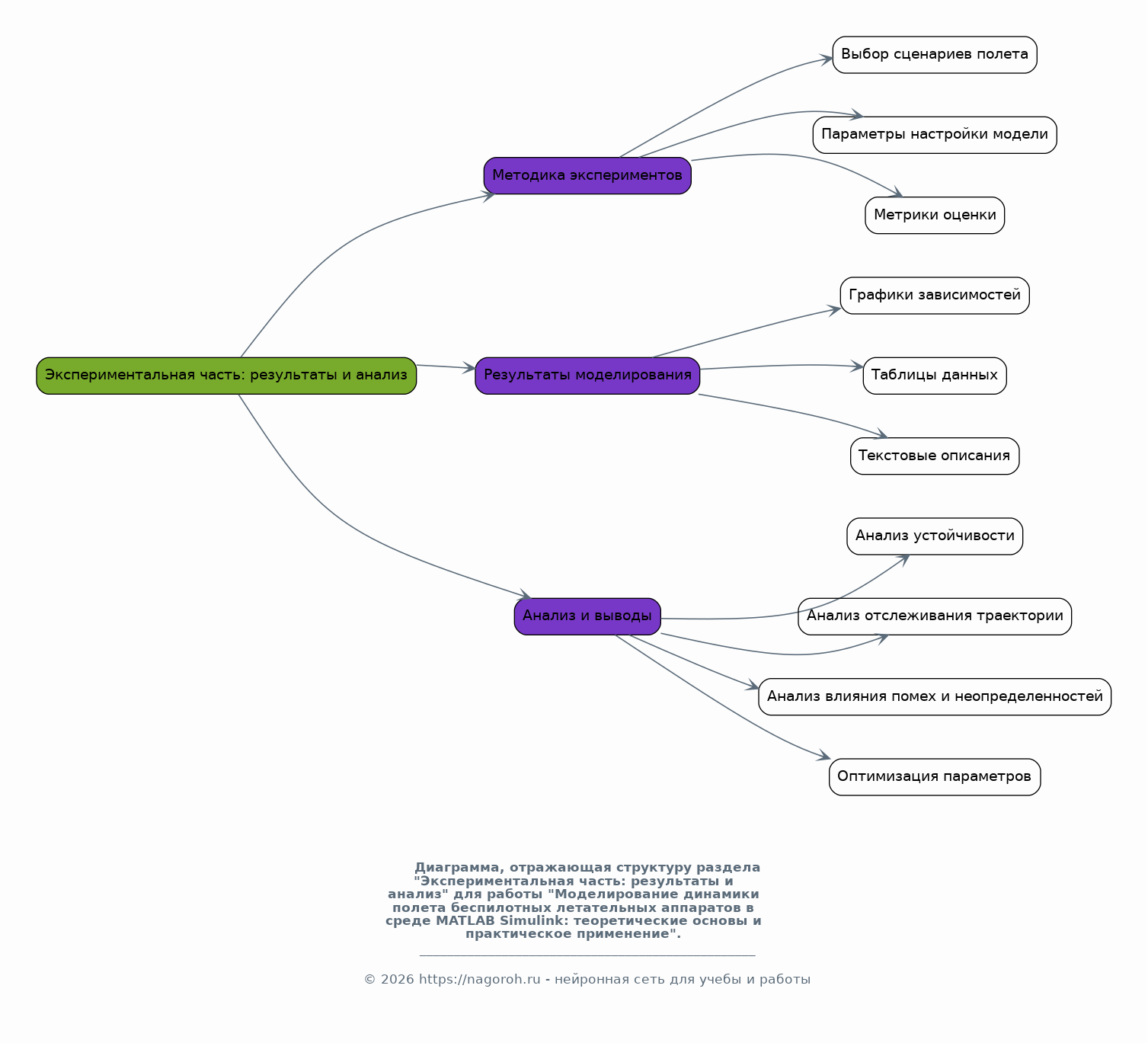
Экспериментальная часть: результаты и анализ

Содержимое раздела

Этот раздел посвящен проведению серии виртуальных экспериментов и анализу полученных результатов. Необходимо описать методику проведения экспериментов, включая выбор сценариев полета, параметры настройки модели и метрики оценки. Следует представить результаты моделирования в виде графиков, таблиц и текстовых описаний, демонстрируя влияние различных факторов на поведение БПЛА. Важно проанализировать результаты, выявить закономерности и сделать выводы об эффективности выбранных алгоритмов управления и настройки модели. Эксперименты должны включать анализ устойчивости полета, отслеживание траектории, чувствительность к различным помехам и неопределенностям, а также оптимизацию параметров.

Верификация модели и оценка производительности

Содержимое раздела

В этом разделе проводится проверка разработанной модели на соответствие реальным данным и оценка ее производительности. Необходимо описать методы верификации, такие как сравнение результатов моделирования с экспериментальными данными или данными, полученными от других источников. Следует оценить точность модели, ее чувствительность к различным параметрам и погрешностям датчиков. Важно провести анализ производительности модели, включая время симуляции и потребление ресурсов. Необходимо оценить эффективность разработанных алгоритмов управления и навигации, а также предложить способы улучшения модели и алгоритмов. Также оценивается применимость модели для различных типов БПЛА и задач.

Заключение

Содержимое раздела

Заключительный раздел должен суммировать основные результаты исследования, обобщить полученные выводы и оценить достижение поставленных целей. Необходимо кратко описать разработанную модель, основные алгоритмы управления и навигации, а также результаты проведенных экспериментов. Следует выделить основные преимущества и недостатки разработанного подхода, а также оценить его практическую значимость. Заключение должно содержать предложения по дальнейшим исследованиям и направлениям развития. Необходимо указать потенциальные области применения разработанной модели и алгоритмов управления, а также предложить рекомендации по улучшению модели и проведению будущих исследований. Заключение должно быть кратким, но информативным, обобщающим все результаты.

Список литературы

Содержимое раздела

В этом разделе должен быть представлен полный список использованных источников, включая научные статьи, книги, патенты и другие материалы. Список должен быть составлен в соответствии с требованиями к оформлению научных работ, используя формат, выбранный учебным заведением. В список включаются все источники, на которые были ссылки в тексте работы. Важно убедиться, что все источники корректно оформлены и соответствуют требованиям к цитированию. Список литературы служит для подтверждения авторства и обоснованности проведенного исследования.

Получи Такой Проект

До 90% уникальность
Готовый файл Word
15-30 страниц
Список источников по ГОСТ
Оформление по ГОСТ
Таблицы и схемы
Презентация

Создать Проект на любую тему за 5 минут

Создать

#5485629