Нейросеть

Модернизация Локальной Сети: Анализ, Проектирование и Реализация

Нейросеть для проекта Гарантия уникальности Строго по ГОСТу Высочайшее качество Поддержка 24/7

Данный исследовательский проект посвящен всестороннему изучению вопросов, связанных с модернизацией локальных сетей (ЛВС) в контексте современных информационных потребностей. Проект включает в себя анализ текущих технологий ЛВС, выявление проблем и узких мест в существующих сетях, а также разработку и реализацию плана модернизации для повышения производительности, безопасности и масштабируемости сетевой инфраструктуры. Будут рассмотрены различные аспекты, начиная от выбора сетевого оборудования и топологии сети, и заканчивая настройкой сетевых протоколов и политик безопасности. В рамках работы будет проведено сравнение различных подходов к модернизации, включая беспроводные технологии, виртуализацию сети и методы обеспечения качества обслуживания (QoS). Особое внимание уделено расчету экономической эффективности предложенных решений, включая анализ затрат и прогнозируемого повышения производительности. Исследование направлено на предоставление практических рекомендаций по модернизации ЛВС, которые могут быть применены в различных организациях и учреждениях.

Идея:

Проект направлен на разработку и реализацию эффективной стратегии модернизации локальной сети для повышения её производительности и безопасности. Основная идея заключается в применении современных технологий и методик для оптимизации сетевой инфраструктуры.

Продукт:

Результатом проекта станет разработанный план модернизации конкретной локальной сети, включающий в себя детальные спецификации оборудования, настройки программного обеспечения и рекомендации по внедрению. Также будет создан отчет с анализом экономической эффективности предложенных решений.

Проблема:

Существующие локальные сети часто имеют ограничения в производительности, безопасности и масштабируемости, что негативно сказывается на эффективности работы организации. Необходимость соответствия современным требованиям по обмену данными и защите информации требует постоянного обновления сетевой инфраструктуры.

Актуальность:

Актуальность проекта обусловлена необходимостью повышения производительности и безопасности локальных сетей в условиях растущего объема данных и угроз информационной безопасности. Модернизация ЛВС позволяет организациям оптимизировать свои бизнес-процессы и снизить риски, связанные с сетевыми уязвимостями.

Цель:

Целью проекта является разработка и реализация эффективной стратегии модернизации локальной сети, которая обеспечит повышение производительности, улучшение безопасности и масштабируемость. Достижение данной цели предполагает анализ текущего состояния сети, выбор оптимальных решений, внедрение и тестирование предложенных изменений.

Целевая аудитория:

Аудиторией проекта являются студенты, изучающие информационные технологии, а также специалисты, занимающиеся администрированием и проектированием локальных сетей. Проект будет полезен для всех, кто заинтересован в улучшении сетевой инфраструктуры и повышении её эффективности.

Задачи:

  • Анализ текущей инфраструктуры локальной сети, выявление узких мест и проблем.
  • Разработка плана модернизации, включающего выбор оборудования, топологию сети и настройки безопасности.
  • Внедрение разработанного плана модернизации и тестирование его эффективности.
  • Оценка экономической эффективности предложенных решений.

Ресурсы:

Для реализации проекта потребуются доступ к современному сетевому оборудованию, программное обеспечение для моделирования и анализа сетей, а также знания и навыки в области сетевых технологий.

Роли в проекте:

Координирует работу проектной группы, отвечает за планирование, организацию и контроль выполнения проекта. Обеспечивает связь между членами команды и преподавателем. Отвечает за разработку технического задания, распределение задач, контроль сроков и качества выполнения работы. Оценивает риски и предлагает решения для их минимизации. Организует и проводит совещания, подготавливает отчеты о ходе реализации проекта.

Проводит анализ текущего состояния локальной сети, выявляет проблемы и узкие места в её работе. Собирает данные о сетевом трафике, производительности оборудования и уровне безопасности. Разрабатывает рекомендации по улучшению работы сети, включая выбор оборудования, протоколов и настроек безопасности. Составляет отчеты с результатами анализа и обоснованием предложенных решений. Участвует в тестировании внедренных изменений.

Занимается проектированием и реализацией плана модернизации локальной сети. Выбирает необходимое оборудование и программное обеспечение. Настраивает сетевое оборудование, включая маршрутизаторы, коммутаторы и точки доступа. Обеспечивает безопасность сети, настраивая политики доступа, межсетевые экраны и системы обнаружения вторжений. Участвует в тестировании сети и устранении возникающих проблем. Осуществляет поддержку пользователей и техническое обслуживание сети.

Проводит тестирование внедренных изменений в локальной сети. Разрабатывает тесты для оценки производительности, безопасности и функциональности сети. Анализирует результаты тестирования, выявляет ошибки и неисправности. Предоставляет отчеты о результатах тестирования, включая рекомендации по устранению проблем. Участвует в настройке сети для улучшения её работы. Контролирует качество работы сети после внедрения изменений.

Наименование образовательного учреждения

Проект

на тему

Модернизация Локальной Сети: Анализ, Проектирование и Реализация

Выполнил: ФИО

Руководитель: ФИО

Содержание

  • Введение 1
  • Теоретические основы организации локальных сетей 2
  • Анализ текущего состояния локальной сети 3
  • Методы и подходы к модернизации локальных сетей 4
  • Проектирование модернизированной локальной сети 5
  • Реализация и тестирование модернизированной сети 6
  • Оценка экономической эффективности 7
  • Безопасность локальной сети 8
  • Результаты и обсуждение 9
  • Список литературы 10

Введение

Содержимое раздела

Данный раздел проекта включает в себя обоснование актуальности темы, постановку цели и задач исследования, а также описание структуры работы. Рассматривается важность модернизации локальных сетей в современных условиях, когда объемы передаваемых данных постоянно растут, а требования к безопасности информации становятся все более строгими. Будут определены основные направления исследования и сформулированы ключевые вопросы, на которые необходимо будет ответить в процессе работы над проектом. Также будет представлен обзор существующих подходов к модернизации ЛВС и указаны основные этапы исследования. Введение должно задать тон всему проекту и показать его значимость и практическую ценность для развития сетевых технологий.

Теоретические основы организации локальных сетей

Содержимое раздела

В этом разделе будет представлен обзор основных принципов и технологий, лежащих в основе построения локальных сетей. Будут рассмотрены различные типы сетевых топологий, методы передачи данных, сетевые протоколы и стандарты, включая Ethernet, TCP/IP и беспроводные технологии. Особое внимание будет уделено вопросам управления трафиком, обеспечения безопасности и организации доступа к сетевым ресурсам. Будут проанализированы основные сетевые устройства, такие как коммутаторы, маршрутизаторы и межсетевые экраны. Раздел также включает основы проектирования ЛВС, включая выбор оборудования, кабельной системы и планирование адресации. Рассмотрение теоретических основ необходимо для понимания текущего состояния и разработки плана модернизации.

Анализ текущего состояния локальной сети

Содержимое раздела

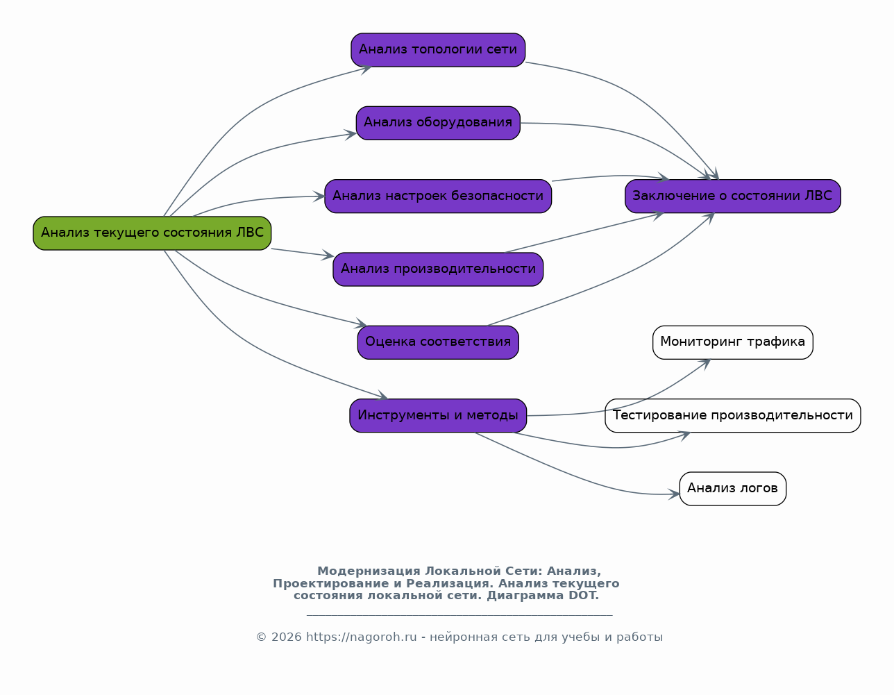
Данный раздел посвящен анализу существующей локальной сети, выявлению её слабых мест и проблем. Будет проведен детальный анализ топологии сети, используемого оборудования, настроек безопасности и производительности. Будут рассмотрены такие аспекты, как скорость передачи данных, задержки, потери пакетов и уровень безопасности. Будет проведена оценка соответствия текущего состояния сети современным требованиям и потребностям организации (учебного заведения). В ходе анализа будут использованы различные инструменты и методы, включая мониторинг сетевого трафика, тестирование производительности и анализ логов. Результатом раздела станет заключение о текущем состоянии ЛВС, которое послужит основой для разработки плана модернизации.

Методы и подходы к модернизации локальных сетей

Содержимое раздела

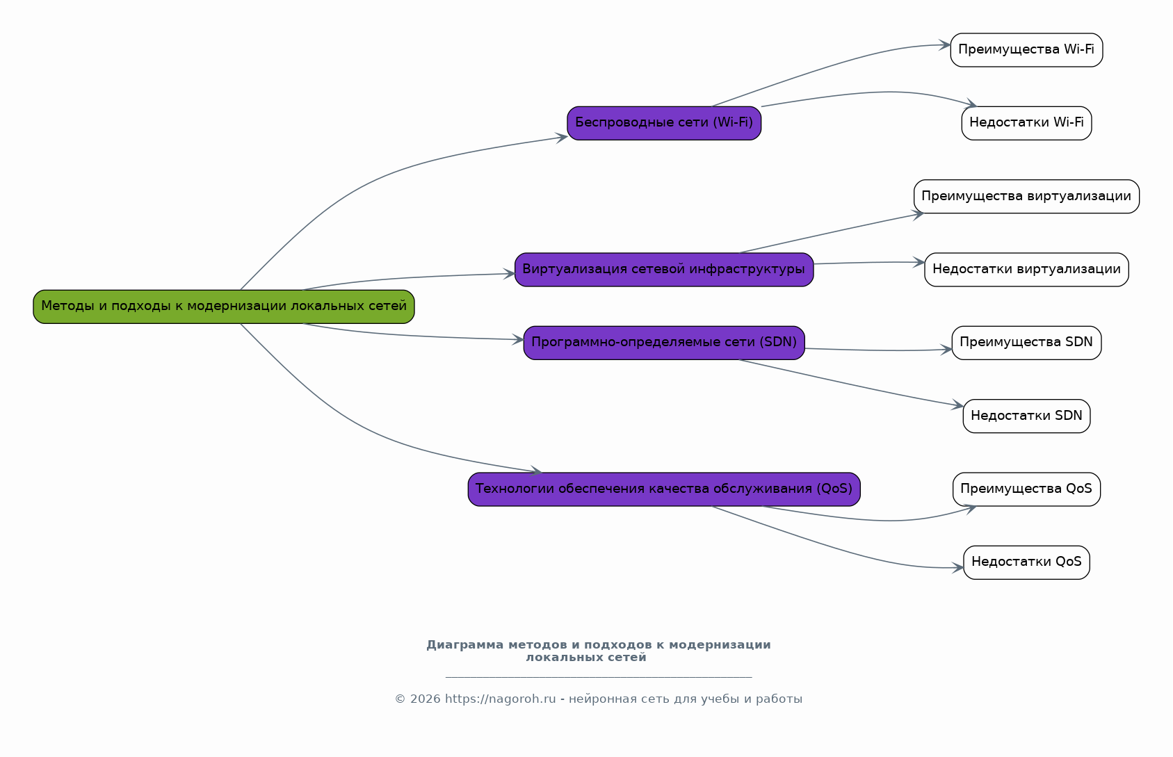
В этом разделе будут рассмотрены различные методы и подходы, применяемые для модернизации локальных сетей. Будут проанализированы современные технологии, такие как беспроводные сети (Wi-Fi), виртуализация сетевой инфраструктуры, программно-определяемые сети (SDN) и технологии обеспечения качества обслуживания (QoS). Будут представлены преимущества и недостатки каждого подхода, а также рассмотрены примеры их практического применения. Особое внимание будет уделено вопросам выбора оптимального решения для конкретной организации, с учетом её потребностей, бюджета и текущей инфраструктуры. Данный раздел будет служить основой для выбора стратегии модернизации сети, описанной в последующих разделах.

Проектирование модернизированной локальной сети

Содержимое раздела

В этом разделе будет представлен детализированный план модернизации локальной сети, основанный на результатах предыдущих разделов. Будут определены конкретные изменения, которые необходимо внести в сетевую инфраструктуру, включая замену оборудования, изменение топологии сети, настройку сетевых протоколов и политик безопасности. Будут разработаны схемы сети, спецификации оборудования и программного обеспечения. Особое внимание будет уделено обеспечению совместимости с существующей инфраструктурой и минимизации простоев в процессе внедрения изменений. Будет представлен план действий, содержащий этапы модернизации, бюджет и ориентировочные сроки реализации. Раздел завершится обоснованием выбранных решений и их соответствием поставленным целям.

Реализация и тестирование модернизированной сети

Содержимое раздела

Данный раздел посвящен практической реализации разработанного плана модернизации. Будут рассмотрены этапы внедрения изменений в локальную сеть, включая установку и настройку нового оборудования, обновление программного обеспечения и миграцию данных. Особое внимание будет уделено вопросам обеспечения безопасности при проведении работ, а также минимизации рисков и простоев. После завершения реализации будет проведено тщательное тестирование модернизированной сети. Будут проведены тесты производительности, безопасности и функциональности, оцениваться скорость передачи данных, задержки, потери пакетов и уровень соответствия требованиям. Результаты тестирования будут проанализированы, выявлены возможные проблемы и даны рекомендации по их устранению.

Оценка экономической эффективности

Содержимое раздела

В этом разделе будет проведен анализ экономической эффективности предложенной модернизации локальной сети. Будут рассчитаны затраты на приобретение оборудования, программного обеспечения, работы по внедрению и т.д. Будет проведен анализ окупаемости инвестиций, с учетом прогнозируемого увеличения производительности сети, снижения затрат на обслуживание и уменьшения рисков, связанных с безопасностью. Будут рассмотрены различные сценарии развития событий и их влияние на экономическую эффективность. Результатом раздела станет обоснование экономической целесообразности предложенной модернизации и оценка её влияния на общую эффективность организации.

Безопасность локальной сети

Содержимое раздела

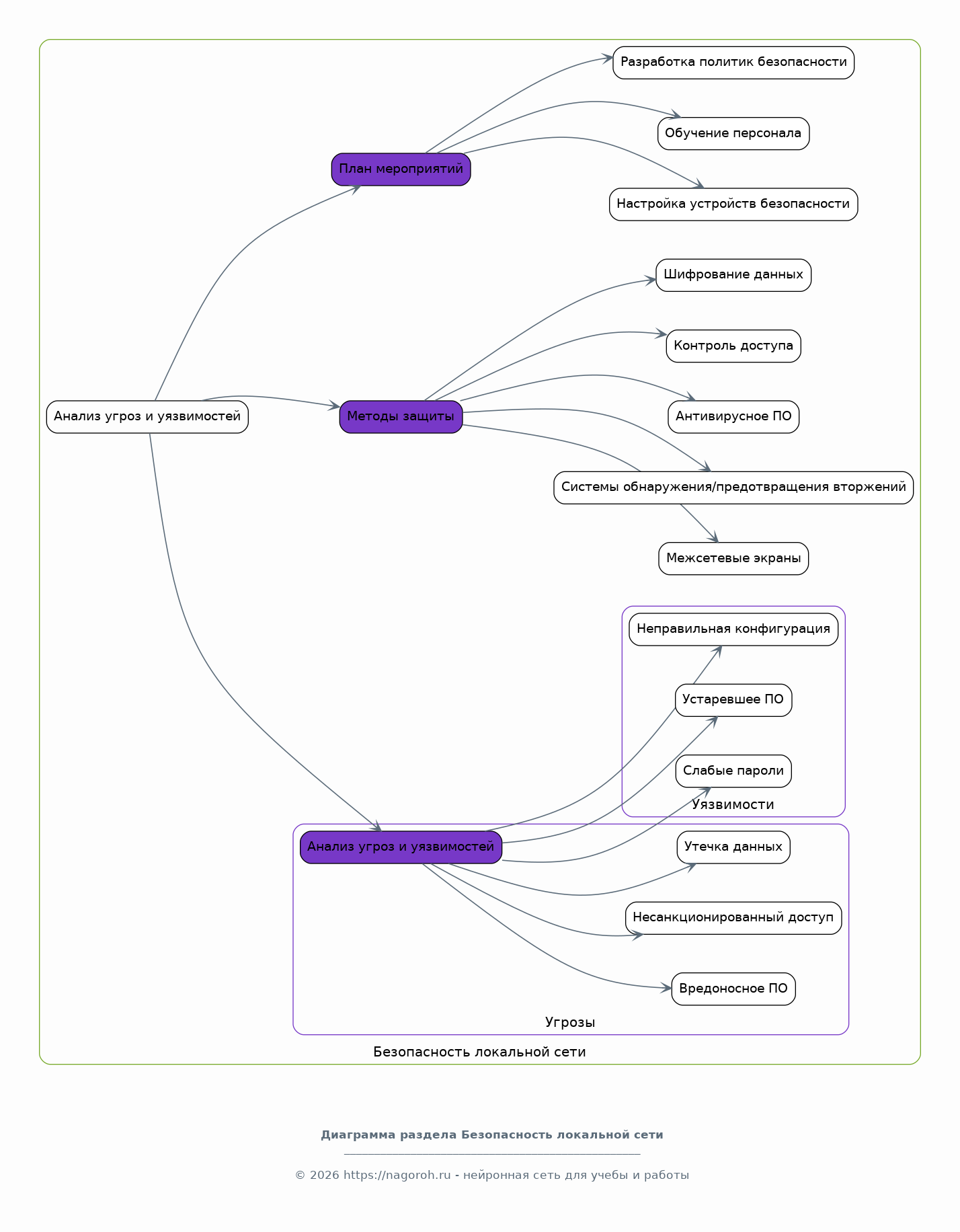
В данном разделе будет рассмотрен вопрос обеспечения безопасности локальной сети. Будут проанализированы различные угрозы и уязвимости, которым подвержена сеть, включая атаки вредоносного программного обеспечения, несанкционированный доступ и утечку данных. Будут рассмотрены методы защиты сети, такие как использование межсетевых экранов, систем обнаружения вторжений, антивирусного программного обеспечения, контроль доступа и шифрование данных. Будет представлен план мероприятий по обеспечению безопасности локальной сети, включающий настройку сетевых устройств безопасности, обучение персонала и разработку политик безопасности. Особое внимание будет уделено защите конфиденциальной информации и обеспечению соответствия требованиям нормативных актов.

Результаты и обсуждение

Содержимое раздела

В данном разделе будут представлены основные результаты проведенного исследования и их обсуждение. Будут обобщены результаты анализа текущего состояния сети, разработанного плана модернизации, реализации и тестирования. Будет дана оценка эффективности предложенных решений и их соответствия поставленным целям. Будут рассмотрены возникшие в процессе работы сложности, а также пути их решения. Будут представлены рекомендации по дальнейшему развитию и совершенствованию локальной сети. Раздел завершится кратким выводом о достигнутых результатах, их практической значимости и перспективах дальнейших исследований в данной области.

Список литературы

Содержимое раздела

В данном разделе будет представлен список использованной литературы, включая книги, статьи, научные публикации и другие источники информации, использованные в процессе работы над проектом. Список будет включать полные библиографические описания каждого источника, оформленные в соответствии с требованиями к цитированию. Информация будет систематизирована по категориям (например, книги, статьи, онлайн-ресурсы) для удобства поиска и использования. Раздел является важной частью исследовательской работы, поскольку позволяет подтвердить достоверность данных и обеспечить соблюдение этических норм.

Получи Такой Проект

До 90% уникальность
Готовый файл Word
15-30 страниц
Список источников по ГОСТ
Оформление по ГОСТ
Таблицы и схемы
Презентация

Создать Проект на любую тему за 5 минут

Создать

#6211923