Нейросеть

Монопольная ситуация в 2025 году: Глобальный и региональный анализ трендов

Нейросеть для проекта Гарантия уникальности Строго по ГОСТу Высочайшее качество Поддержка 24/7

Данный исследовательский проект посвящен всестороннему анализу ситуации с монополиями в 2025 году, с акцентом на выявление ключевых тенденций и их влияние на мировую экономику. Работа предполагает изучение различных аспектов монопольной деятельности, включая анализ текущей нормативно-правовой базы в области антимонопольного регулирования, оценку влияния технологических инноваций на формирование монополий, а также исследование кейсов в различных отраслях экономики. Особое внимание будет уделено региональным особенностям и различиям в подходах к регулированию монополистической деятельности. В рамках исследования будут рассмотрены как традиционные, так и новые формы монополий, включая цифровые платформы и технологические компании. Будет произведена оценка рисков и возможностей, связанных с монополизацией рынков, а также предложены рекомендации по совершенствованию антимонопольного законодательства и политики. Проект охватывает широкий спектр вопросов, от теоретических основ монополизма до практических аспектов антимонопольного регулирования.

Идея:

Исследование направлено на выявление ключевых тенденций в области монополии в 2025 году и анализ их влияния на мировую экономику. Проект предполагает комплексный анализ, включающий оценку текущей ситуации, выявление перспективных направлений и разработку рекомендаций.

Продукт:

Результатом проекта станет аналитический отчет с детальным обзором ситуации с монополиями в 2025 году. Отчет будет включать в себя результаты эмпирических исследований, анализ данных и практические рекомендации для регуляторов и бизнеса.

Проблема:

Монополии оказывают значительное влияние на экономику, требуя постоянного мониторинга и анализа. Отсутствие актуальных данных и прогнозов затрудняет принятие обоснованных решений в области антимонопольного регулирования.

Актуальность:

Актуальность исследования обусловлена необходимостью понимания современных тенденций монополизации для разработки эффективных антимонопольных мер. Проект позволит выявить ключевые вызовы и возможности, связанные с монополиями в условиях цифровизации и глобализации.

Цель:

Целью проекта является формирование системного представления о ситуации с монополиями в 2025 году и разработка рекомендаций по совершенствованию антимонопольной политики. Достижение этой цели позволит повысить эффективность государственного регулирования и стимулировать конкуренцию на рынках.

Целевая аудитория:

Аудиторией проекта являются студенты экономических специальностей, аспиранты и преподаватели, интересующиеся вопросами конкуренции и антимонопольного регулирования. Также результаты исследования будут полезны для представителей государственных органов, отвечающих за антимонопольную политику, и для бизнеса.

Задачи:

  • Провести обзор существующих теоретических подходов к анализу монополий.
  • Осуществить анализ текущей нормативно-правовой базы в области антимонопольного регулирования в различных странах и регионах.
  • Выявить основные тренды в формировании монополий в различных отраслях экономики, включая цифровую сферу.
  • Проанализировать влияние технологических инноваций на процессы монополизации.
  • Разработать рекомендации по совершенствованию антимонопольного законодательства и практики его применения.

Ресурсы:

Для реализации проекта потребуются доступ к научным базам данных, аналитическим отчетам, статистическим данным и экспертным оценкам.

Роли в проекте:

Отвечает за общее руководство проектом, определение методологии исследования, координацию работы команды, контроль за выполнением задач и сроками, а также подготовку итогового отчета. Руководитель проекта осуществляет планирование, организацию и контроль всех этапов работы, обеспечивая соблюдение научной этики и стандартов исследования. Он также отвечает за коммуникацию с внешними экспертами и организациями, привлеченными к реализации проекта.

Осуществляет сбор, обработку и анализ данных, необходимых для исследования. Аналитик проводит теоретический обзор литературы, выполняет статистический анализ, готовит графики и таблицы, необходимые для представления результатов исследования. Он также участвует в написании разделов отчета, связанных с анализом данных и интерпретацией результатов, соблюдая при этом академическую строгость и точность.

Отвечает за литературное оформление и стилистическую правку текста отчета. Редактор проверяет текст на соответствие научному стилю, грамматические и орфографические ошибки, а также обеспечивает логичность изложения. Редактор также занимается оформлением ссылок и цитат в соответствии с требованиями выбранного стандарта цитирования, обеспечивая тем самым академическую корректность работы.

Отвечает за поиск, сбор и систематизацию данных, необходимых для анализа. Специалист по сбору данных должен обладать навыками работы с различными источниками информации, включая научные базы данных, государственные ресурсы, аналитические отчеты и другие источники. Он также организует и проводит интервью, опросы и другие формы сбора информации, обеспечивая ее достоверность и репрезентативность, а также защиту персональных данных.

Наименование образовательного учреждения

Проект

на тему

Монопольная ситуация в 2025 году: Глобальный и региональный анализ трендов

Выполнил: ФИО

Руководитель: ФИО

Содержание

  • Введение 1
  • Теоретические основы монополизма 2
  • Антимонопольное регулирование: международный опыт 3
  • Влияние технологических инноваций на формирование монополий 4
  • Монополии в различных отраслях экономики: кейс-стади 5
  • Анализ текущей ситуации с монополиями в России 6
  • Рекомендации по совершенствованию антимонопольной политики 7
  • Антимонопольное регулирование в цифровую эпоху 8
  • Заключение 9
  • Список литературы 10

Введение

Содержимое раздела

В разделе "Введение" будет представлено обоснование актуальности исследования, его цели и задачи. Будет сформулирована научная проблема, определены объект и предмет исследования. Также будут изложены основные методологические подходы, используемые в работе, и дана структура отчета. Введение сформулирует значимость исследования в контексте современной экономической ситуации и антимонопольного регулирования, подчеркивая его прикладное значение для практических рекомендаций и политических решений. Ожидается четкое определение ключевых терминов и понятий, используемых в работе.

Теоретические основы монополизма

Содержимое раздела

Этот раздел будет посвящен анализу теоретических подходов к исследованию монополистической деятельности. Будут рассмотрены основные экономические школы и труды, посвященные монополиям и антимонопольному регулированию, включая классические и современные теории. Будут проанализированы причины возникновения монополий, их типы и формы, а также методы оценки монопольной власти. Особое внимание будет уделено роли государства в регулировании монополий и эффективности различных антимонопольных мер. Будет дан обзор основных моделей и концепций, используемых для анализа конкуренции и монополизма, с учетом последних достижений в экономической науке.

Антимонопольное регулирование: международный опыт

Содержимое раздела

В данном разделе будет проведен анализ международного опыта антимонопольного регулирования. Будет рассмотрена практика антимонопольного законодательства в различных странах и регионах мира, включая США, страны Европейского союза, Китай и другие. Особое внимание будет уделено различиям в подходах к регулированию монополий, эффективности различных антимонопольных мер и применению инструментов антимонопольной политики. Будут проанализированы успешные и неудачные примеры антимонопольного регулирования, а также даны оценки их влияния на конкуренцию и экономическое развитие. Раздел будет включать сравнительный анализ законодательства и практики разных стран.

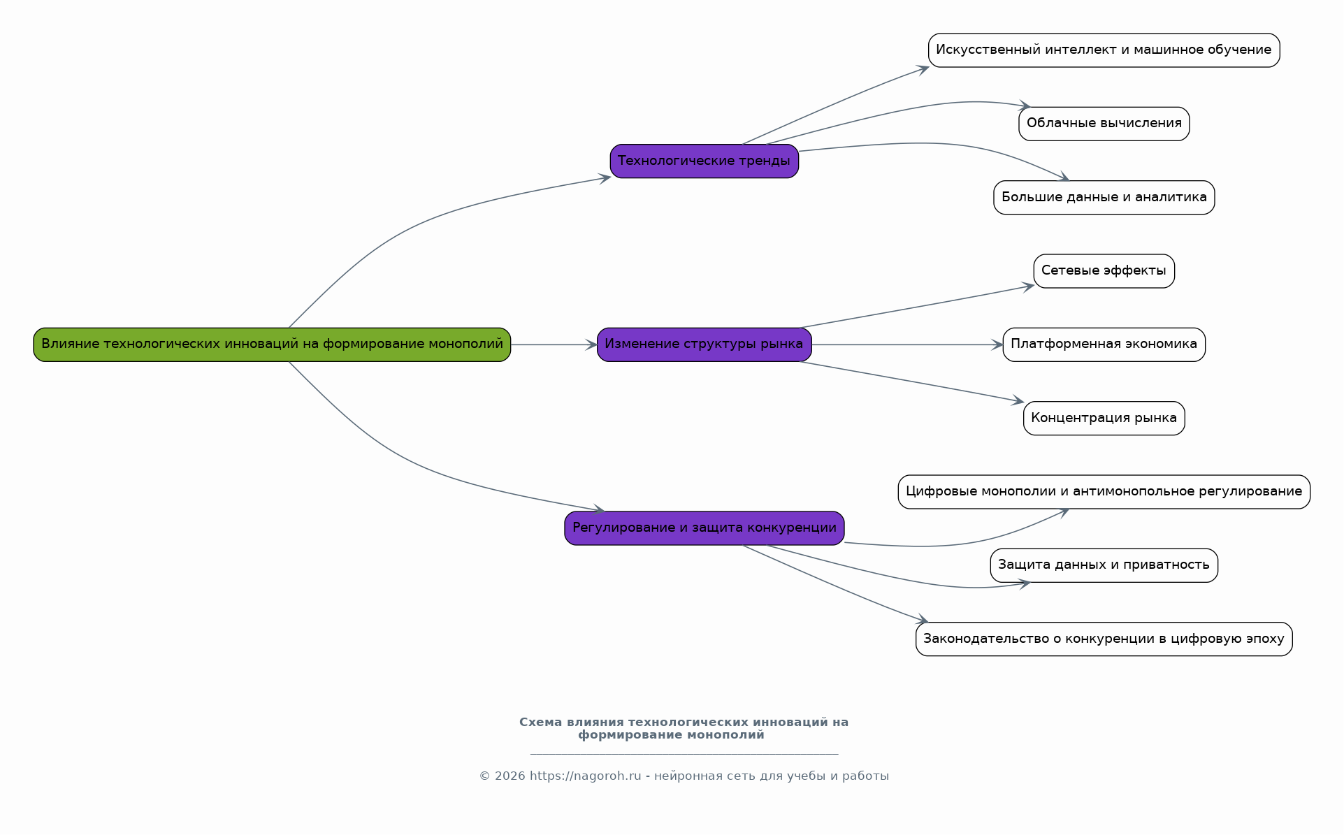
Влияние технологических инноваций на формирование монополий

Содержимое раздела

Данный раздел посвящен анализу влияния технологических инноваций на формирование монополий в современном мире. Будут рассмотрены новые формы монополий, возникающие в результате развития цифровых технологий, интернет-платформ и искусственного интеллекта. Будет проанализировано, как технологические инновации меняют структуру рынков, способствуя концентрации и монополизации. Особое внимание будет уделено проблемам, связанным с регулированием цифровых монополий и защитой конкуренции в цифровой экономике. Будет предложен анализ современных трендов и вызовов, связанных с технологическим развитием и монополизмом.

Монополии в различных отраслях экономики: кейс-стади

Содержимое раздела

В данном разделе будут представлены кейс-стади, посвященные анализу ситуации с монополиями в различных отраслях экономики. Будут рассмотрены примеры монополий в таких отраслях, как информационные технологии, энергетика, транспорт и здравоохранение. Каждый кейс будет включать в себя анализ текущей ситуации, выявление основных проблем и вызовов, а также оценку влияния монополий на конкуренцию и потребителей. Особое внимание будет уделено региональным особенностям и различиям в подходах к регулированию. Раздел будет включать в себя конкретные примеры и данные для иллюстрации основных тенденций.

Анализ текущей ситуации с монополиями в России

Содержимое раздела

Этот раздел посвящен анализу текущей ситуации с монополиями в России. Будет проведен обзор российского антимонопольного законодательства, проанализирована практика его применения и эффективность. Будут рассмотрены основные проблемы и вызовы, связанные с монополизмом в российской экономике, включая концентрацию рынков, злоупотребление доминирующим положением и недобросовестную конкуренцию. Особое внимание будет уделено влиянию санкций и геополитических факторов на монопольную ситуацию. Будут представлены статистические данные, аналитические обзоры и результаты эмпирических исследований. Раздел будет содержать рекомендации по совершенствованию антимонопольной политики и практики.

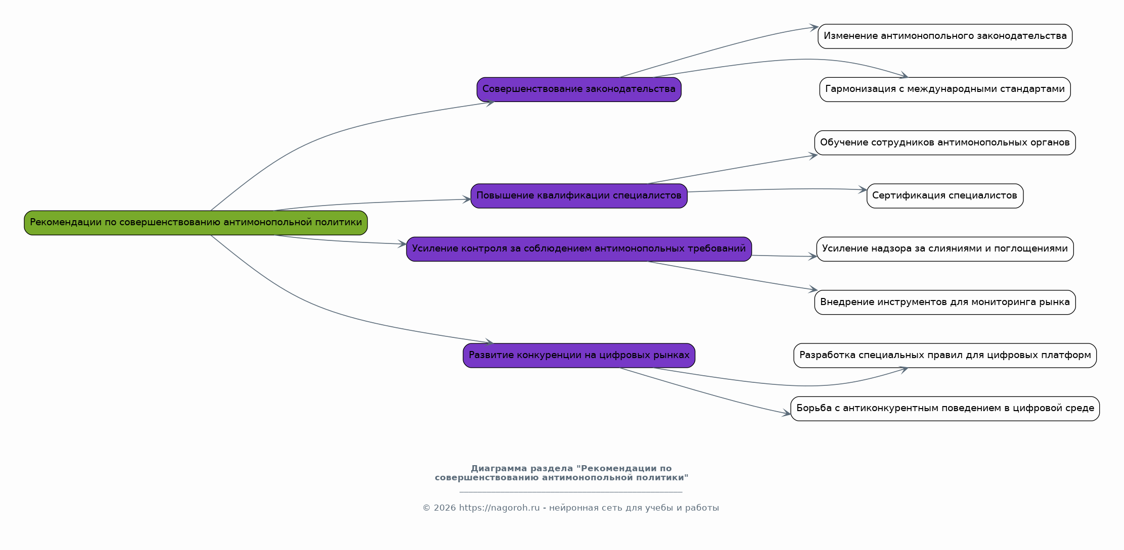
Рекомендации по совершенствованию антимонопольной политики

Содержимое раздела

Раздел включает в себя разработку конкретных рекомендаций по совершенствованию антимонопольной политики на основе проведенного анализа. Будут предложены меры по повышению эффективности антимонопольного регулирования, включая совершенствование законодательства, повышение квалификации специалистов и усиление контроля за соблюдением антимонопольных требований. Особое внимание будет уделено развитию конкуренции на цифровых рынках. Рекомендации будут направлены на снижение рисков монополизации, защиту интересов потребителей и стимулирование экономического роста. Раздел будет содержать обоснование предложенных мер и оценку их потенциального воздействия.

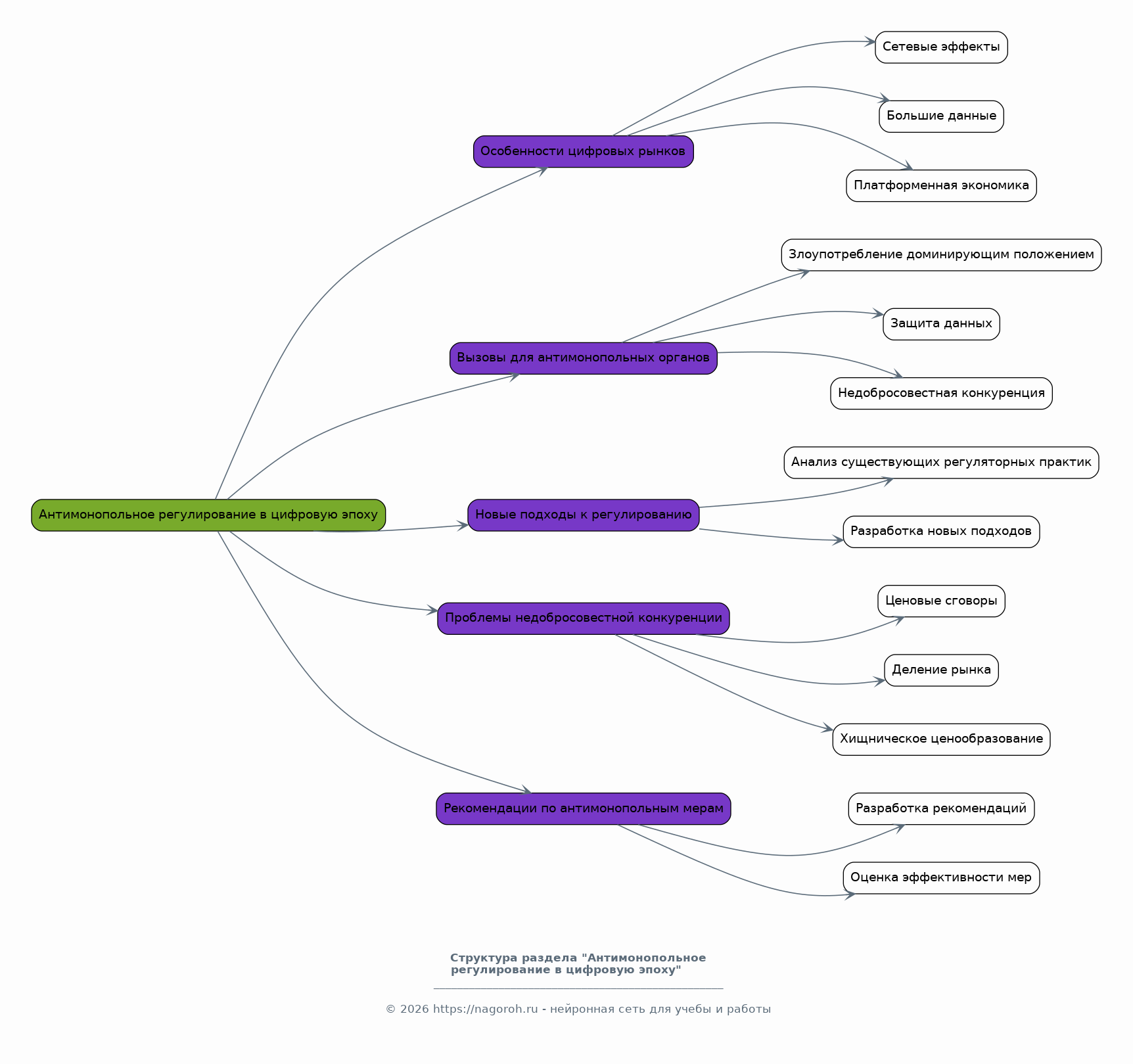
Антимонопольное регулирование в цифровую эпоху

Содержимое раздела

В данном разделе будет рассмотрен вопрос антимонопольного регулирования в цифровую эпоху. Будут проанализированы особенности цифровых рынков, такие как сетевые эффекты, большие данные и платформенная экономика. Будут рассмотрены вызовы, которые цифровизация создает для антимонопольных органов, и предложены новые подходы к регулированию, учитывающие специфику цифровых рынков. Особое внимание будет уделено проблемам, связанным с недобросовестной конкуренцией, злоупотреблением доминирующим положением и защитой данных. Раздел будет содержать рекомендации по разработке эффективных антимонопольных мер в цифровом пространстве.

Заключение

Содержимое раздела

В разделе "Заключение" будут обобщены основные выводы, полученные в ходе исследования. Будут сформулированы ответы на поставленные исследовательские вопросы и подтверждены (или опровергнуты) выдвинутые гипотезы. Будет дан обзор основных тенденций и проблем в области монополии в 2025 году, а также представлены перспективы дальнейших исследований. Заключение позволит систематизировать полученные результаты, подчеркнуть значимость исследования и обозначить его вклад в науку и практику антимонопольного регулирования. Будет дана оценка эффективности предложенных рекомендаций и их потенциального влияния на экономику.

Список литературы

Содержимое раздела

В данном разделе будет представлен список использованной литературы, оформленный в соответствии с требованиями выбранного стандарта цитирования. Список будет включать в себя научные статьи, монографии, аналитические отчеты, нормативно-правовые акты и другие источники, использованные в процессе исследования. Каждый источник будет представлен с полным библиографическим описанием, обеспечивающим возможность его идентификации и проверки. Список литературы служит для демонстрации научной обоснованности работы и подтверждения достоверности приведенных данных.

Получи Такой Проект

До 90% уникальность
Готовый файл Word
15-30 страниц
Список источников по ГОСТ
Оформление по ГОСТ
Таблицы и схемы
Презентация

Создать Проект на любую тему за 5 минут

Создать

#5491772