Нейросеть

Морские млекопитающие: систематика, поведение и актуальность исследований дельфинов

Нейросеть для проекта Гарантия уникальности Строго по ГОСТу Высочайшее качество Поддержка 24/7

Данный исследовательский проект посвящен всестороннему изучению дельфинов, этих удивительных морских млекопитающих. В рамках работы будет рассмотрена систематика дельфинов, включая их классификацию, эволюцию и взаимосвязи с другими видами. Особое внимание будет уделено поведению дельфинов, их социальным структурам, коммуникации, стратегиям охоты и адаптации к различным условиям обитания. Проект предполагает анализ современных научных данных, публикаций и исследований, чтобы предоставить актуальную информацию о дельфинах, их значимости в морских экосистемах и проблемах, с которыми они сталкиваются. Будет рассмотрено влияние деятельности человека на популяции дельфинов, включая загрязнение океанов, изменение климата и рыболовство. Цель проекта — углубить понимание этих уникальных животных и привлечь внимание к необходимости сохранения их среды обитания и биоразнообразия.

Идея:

Проект направлен на комплексное исследование биологии и поведения дельфинов, используя современные научные методы и подходы. Это позволит получить новые данные о жизни этих млекопитающих и способствовать разработке эффективных стратегий их охраны.

Продукт:

Результатом проекта станет информативный отчет, содержащий систематизированные данные о дельфинах, их поведении и проблемах, с которыми они сталкиваются. Отчет будет доступен для широкой аудитории, интересующейся морской биологией и охраной природы.

Проблема:

Существует недостаток общедоступной информации о дельфинах, особенно в контексте их взаимодействия с окружающей средой и угроз, исходящих от деятельности человека. Необходимость в актуальных данных и анализе для разработки эффективных мер по сохранению популяций дельфинов.

Актуальность:

Актуальность проекта обусловлена необходимостью сохранения биоразнообразия океанов и понимания роли дельфинов в морских экосистемах. Результаты исследования могут быть использованы для разработки программ защиты этих морских млекопитающих.

Цель:

Основная цель проекта — глубокое изучение биологии, поведения и экологической роли дельфинов, а также выявление проблем, влияющих на их выживание. Это позволит разработать рекомендации по сохранению популяций дельфинов и их среды обитания.

Целевая аудитория:

Проект ориентирован на школьников, студентов, преподавателей биологии, а также всех, кто интересуется морской фауной и охраной природы. Информация будет изложена в доступной форме, подходящей для широкого круга читателей, с учетом их базовых знаний о биологии.

Задачи:

  • Проведение обзора научной литературы по систематике, анатомии и физиологии дельфинов.
  • Анализ поведения дельфинов в естественной среде обитания и в условиях неволи.
  • Изучение коммуникационных паттернов и социальных структур дельфинов.
  • Оценка влияния антропогенных факторов на популяции дельфинов.
  • Разработка рекомендаций по охране и сохранению дельфинов.

Ресурсы:

Для реализации проекта потребуются доступ к научной литературе, интернет-ресурсам, а также, возможно, данные наблюдений за дельфинами, если будет такая возможность.

Роли в проекте:

Отвечает за общее руководство проектом, определение целей и задач, координацию работы команды, контроль за выполнением поставленных задач, подготовку финального отчета и презентации результатов. Осуществляет взаимодействие с научными консультантами, обеспечивает соблюдение сроков и качества работы.

Проводит сбор и анализ данных, изучает научную литературу, участвует в разработке методологии исследования, готовит промежуточные отчеты, анализирует полученные результаты, участвует в подготовке презентационных материалов, обеспечивает точность и достоверность информации.

Отвечает за обработку и анализ собранных данных, используя статистические методы и программные инструменты. Формулирует выводы на основе проведенного анализа, создает графики и диаграммы для визуализации данных, участвует в подготовке отчета и презентации, обеспечивая объективность анализа.

Отвечает за редактирование текста отчета, обеспечивая его грамотность, структурированность и соответствие научному стилю. Оформляет отчет в соответствии с требованиями, подготавливает иллюстрации, таблицы и другие визуальные элементы, способствует ясному и понятному представлению результатов исследования.

Наименование образовательного учреждения

Проект

на тему

Морские млекопитающие: систематика, поведение и актуальность исследований дельфинов

Выполнил: ФИО

Руководитель: ФИО

Содержание

  • Введение 1
  • Систематика и эволюция дельфинов 2
  • Анатомия и физиология дельфинов 3
  • Социальная структура и поведение дельфинов 4
  • Коммуникация дельфинов 5
  • Питание и охота 6
  • Методы исследования дельфинов 7
  • Влияние антропогенных факторов 8
  • Охрана и сохранение дельфинов 9
  • Заключение 10
  • Список литературы 11

Введение

Содержимое раздела

Введение закладывает основу для всего исследовательского проекта о дельфинах, определяя его цели, задачи и актуальность. Оно предоставляет краткий обзор дельфинов как морских млекопитающих, подчеркивая их эволюционное значение, разнообразие видов и роль в морских экосистемах. Введение знакомит с проблемой, требующей изучения, такой как влияние антропогенных факторов и необходимость сохранения популяции дельфинов. Кроме того, данная часть разъясняет структуру проекта, представляя общую схему и подходы к исследованию, для лучшего понимания дальнейших разделов.

Систематика и эволюция дельфинов

Содержимое раздела

Этот раздел погружается в систематику и эволюцию дельфинов, начиная с их классификации и таксономического положения в царстве животных. Будет рассмотрена эволюция дельфинов от древних китообразных до современных видов, включая адаптации к морской среде и диверсификацию. Раздел будет анализировать генетические данные и морфологические характеристики, выявляя родственные связи и эволюционные процессы, стоящие за развитием различных видов дельфинов. Также будет затронут вопрос о роли естественного отбора в формировании различных черт, таких как форма тела, способы питания и особенности поведения.

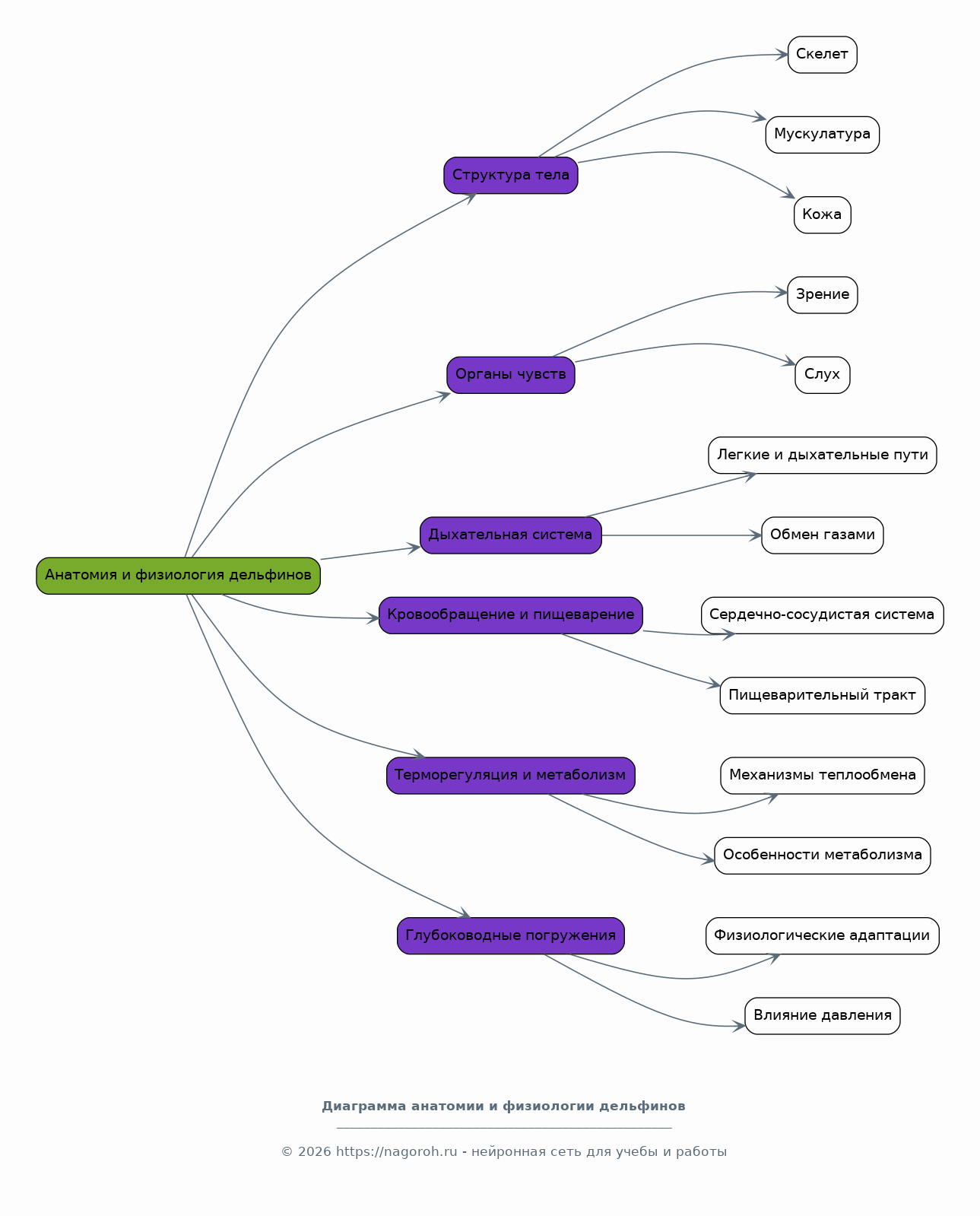
Анатомия и физиология дельфинов

Содержимое раздела

Раздел детально рассматривает анатомические и физиологические особенности дельфинов, которые позволяют им успешно адаптироваться к жизни в воде. Будет описана структура тела, включая скелет, мускулатуру и органы чувств, такие как зрение и слух. Особое внимание будет уделено дыхательной системе, кровообращению, пищеварению и способности к терморегуляции. В разделе будут представлены данные о метаболизме, особенностях обмена веществ, а также о механизмах, обеспечивающих глубоководные погружения и выживание в условиях высокого давления.

Социальная структура и поведение дельфинов

Содержимое раздела

Данный раздел посвящен изучению социальной структуры и поведения дельфинов. Будут рассмотрены различные аспекты, такие как формирование групп, иерархия, коммуникация (включая вокализацию и язык тела), социальные взаимодействия и стратегии охоты. Детально будет проанализировано репродуктивное поведение, забота о потомстве и роль социальных связей в выживании. Будут представлены примеры различных типов социального поведения, включая совместную охоту, защиту от хищников и обучение молодняка. Также будет рассмотрено влияние окружающей среды и факторов на социальную структуру.

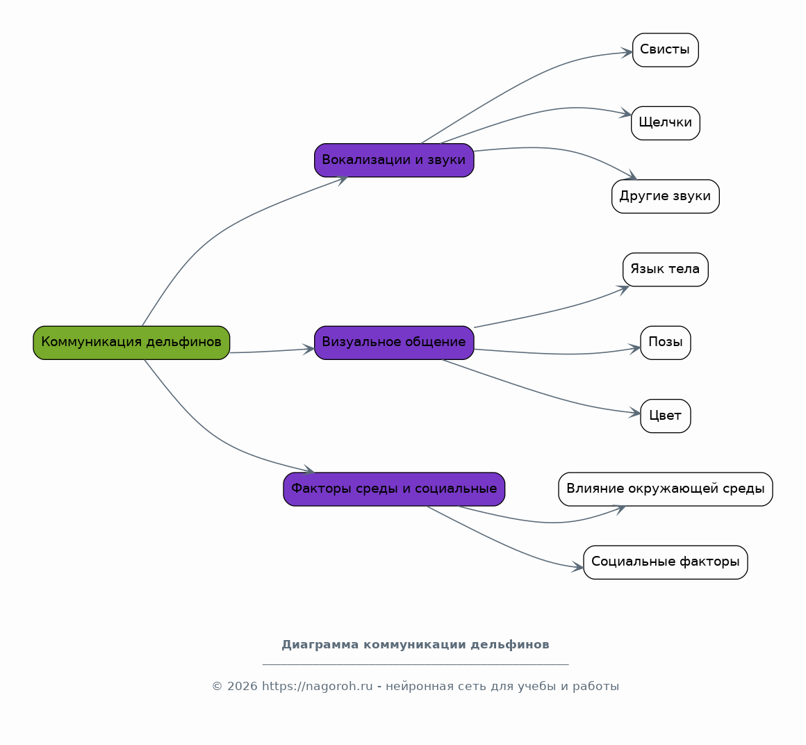
Коммуникация дельфинов

Содержимое раздела

Раздел посвящен коммуникационным системам дельфинов, раскрывая сложные способы общения этих млекопитающих. Будут изучены вокализации дельфинов, включая свисты, щелчки и другие звуки, а также их значение в общении, навигации и поиске пищи. Рассмотрены аспекты, такие как использование различных частот и моделей звука для передачи информации. Будет проанализировано визуальное общение дельфинов, включая язык тела, позы и использование цвета. Раскрыто влияние окружающей среды и социальных факторов на коммуникативные стратегии, а также применение методов исследования для изучения.

Питание и охота

Содержимое раздела

Этот раздел сосредоточен на питании и охотничьем поведении дельфинов, анализируя их пищевые предпочтения и методы добычи пищи. Будут рассмотрены различные стратегии охоты, включая групповую охоту, использование эхолокации для обнаружения добычи и взаимодействие с другими видами. Изучены особенности питания различных видов дельфинов, включая их диету и адаптации к различным типам пищи и средам обитания. Будет проанализировано влияние экологических факторов, таких как наличие добычи, на охотничье поведение. Раздел включает в себя исследования влияния деятельности человека на пищевые цепи и последствия загрязнения окружающей среды.

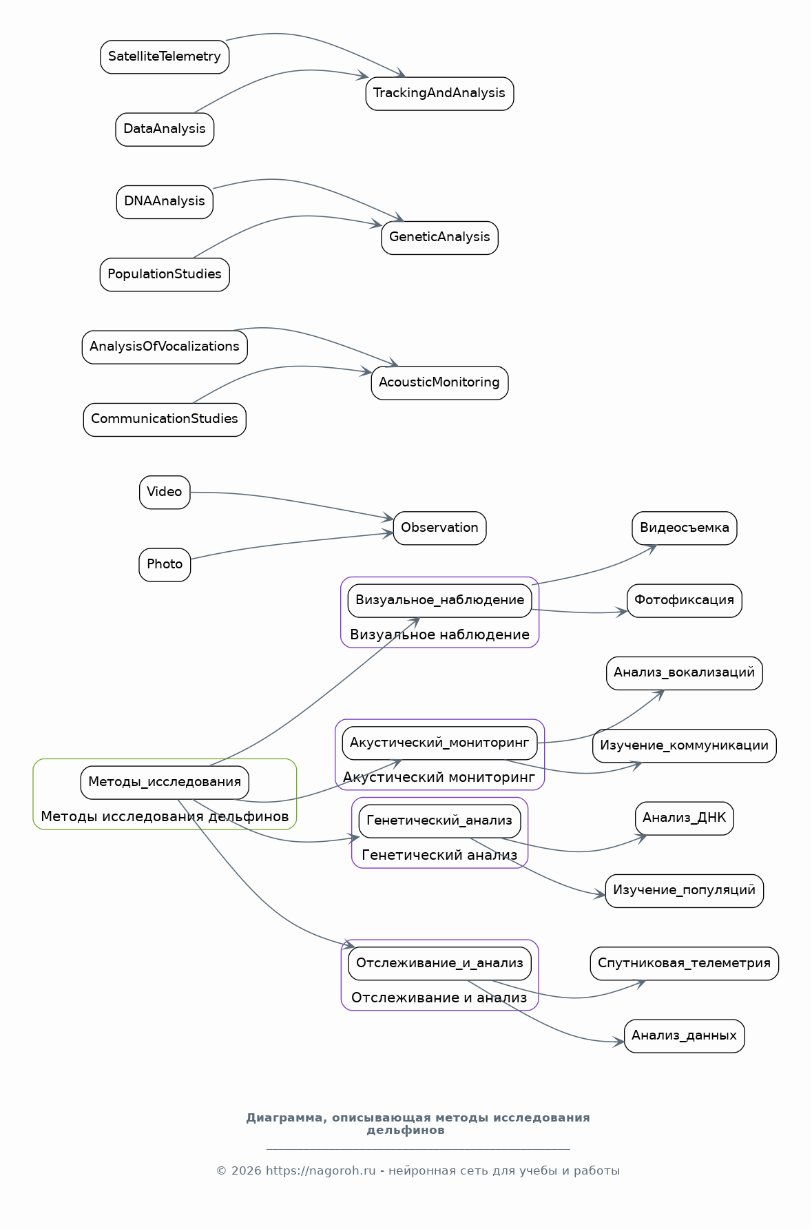
Методы исследования дельфинов

Содержимое раздела

В этом разделе рассматриваются методы, используемые для изучения дельфинов в естественной среде обитания и в условиях неволи. Будут представлены методы визуального наблюдения, включая видеосъемку и фотофиксацию, для изучения поведения и социальной структуры. Описаны методы акустического мониторинга, которые позволяют анализировать вокализации дельфинов и изучать коммуникацию. Также рассмотрены методы генетического анализа, для изучения популяций и эволюционных взаимосвязей. Включена информация о методах отслеживания дельфинов, включая использование меток и спутниковой телеметрии, а также анализе данных.

Влияние антропогенных факторов

Содержимое раздела

Этот раздел детально рассматривает влияние деятельности человека на популяции дельфинов. Будут изучены различные антропогенные факторы, такие как загрязнение океанов, изменение климата, рыболовство и шумовое загрязнение, и их воздействие на здоровье и благополучие дельфинов. Анализируется влияние загрязнения различными веществами, такими как пластик, токсичные химикаты и нефть, на здоровье дельфинов, их репродуктивную функцию и иммунную систему. Будет исследовано воздействие изменения климата, включая повышение температуры воды, изменение морских течений и сокращение запасов пищи, на популяции дельфинов и их миграционные пути.

Охрана и сохранение дельфинов

Содержимое раздела

Раздел посвящен стратегиям и мерам, направленным на охрану и сохранение дельфинов. Будут рассмотрены различные подходы, такие как создание охраняемых морских территорий, разработка программ по снижению загрязнения и ограничению рыболовства. Подробный анализ международных и национальных программ по охране дельфинов, включая законодательство и политические инициативы. Рассмотрение роли экологического образования и просвещения, а также партнерства с местными сообществами и заинтересованными сторонами для повышения осведомленности о проблемах сохранения. Обсуждение перспектив сохранения.

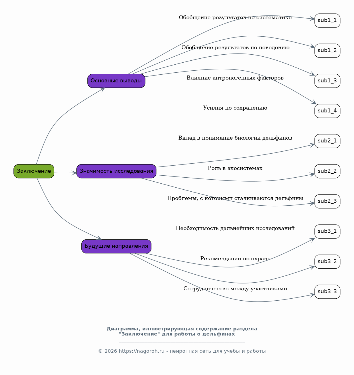
Заключение

Содержимое раздела

Заключение предоставляет обобщение основных результатов исследования о дельфинах, подчеркивая основные выводы и их значимость. Будут подведены итоги по систематике, поведению, влиянию антропогенных факторов и усилиям по сохранению. Оценивается вклад исследования в понимание биологии дельфинов, их роли в экосистемах и проблем, с которыми они сталкиваются. Подчеркивается необходимость дальнейших исследований и будущих направлений работы по охране дельфинов, предлагаются рекомендации для разработки эффективных стратегий сохранения и защиты этих морских млекопитающих. Обозначается важность сотрудничества между учеными, политиками и общественностью.

Список литературы

Содержимое раздела

Этот раздел содержит полный список использованных источников, включая научные статьи, книги, отчеты и другие материалы, цитируемые в проекте. Он обеспечивает полную информацию о каждом источнике, включая авторов, названия, издателей и даты публикации, для подтверждения достоверности информации. Список литературы структурирован в соответствии с принятыми академическими стандартами, обеспечивая прозрачность и возможность для читателей проверить использованные данные. Каждый элемент списка четко оформлен в формате, установленном для ссылок, облегчая читателям поиск и верификацию информации.

Получи Такой Проект

До 90% уникальность
Готовый файл Word
15-30 страниц
Список источников по ГОСТ
Оформление по ГОСТ
Таблицы и схемы
Презентация

Создать Проект на любую тему за 5 минут

Создать

#6215945