Нейросеть

Музыка и религиозный опыт: исследование феномена обретения вечности

Нейросеть для проекта Гарантия уникальности Строго по ГОСТу Высочайшее качество Поддержка 24/7

Данный исследовательский проект посвящен изучению взаимосвязи между музыкой и религиозным опытом, с акцентом на феномен обретения вечности. Музыка, как мощный инструмент передачи эмоций и идей, издавна использовалась в религиозных практиках для достижения духовного просветления и переживания трансцендентного. Проект предполагает анализ различных аспектов этой взаимосвязи, включая исторические, культурные и психологические контексты. Исследование будет опираться на междисциплинарный подход, сочетающий в себе музыковедение, религиоведение, культурологию и психологию. Особое внимание будет уделено анализу музыкальных произведений, используемых в религиозных обрядах, а также влиянию музыки на восприятие времени, пространства и собственной идентичности. Исследование направлено на выявление механизмов, посредством которых музыка способствует формированию религиозных переживаний и ощущения вечности, а также на определение роли музыки в современных религиозных практиках и духовных поисках.

Идея:

Музыка оказывает мощное воздействие на психику человека, способствуя переживанию глубоких эмоциональных состояний и изменению восприятия реальности. Религиозные практики часто используют музыку как инструмент для достижения трансцендентного опыта и ощущения вечности.

Продукт:

Результатом данного проекта станет научная статья, посвященная влиянию музыки на религиозный опыт и формирование ощущения вечности. Статья будет опубликована в рецензируемом научном журнале и представлена на профильных конференциях.

Проблема:

Влияние музыки на религиозный опыт и переживание вечности остается малоизученным вопросом. Недостаточно исследованы механизмы, посредством которых музыка способствует достижению трансцендентных состояний в различных религиозных традициях.

Актуальность:

Изучение взаимосвязи музыки и религии актуально в современном мире, где наблюдается рост интереса к духовным практикам. Понимание роли музыки в формировании религиозного опыта поможет глубже понять природу человека и его стремление к поиску смысла жизни.

Цель:

Целью исследования является выявление механизмов влияния музыки на формирование религиозного опыта и ощущения вечности в различных культурных и религиозных контекстах. Проект направлен на расширение знаний о роли музыки в духовной жизни человека.

Целевая аудитория:

Исследование предназначено для студентов, исследователей и всех, кто интересуется проблемами музыковедения, религиоведения, культурологии и психологии. Результаты проекта будут интересны широкой аудитории, интересующейся вопросами духовности, философии и культурного наследия.

Задачи:

  • Анализ научной литературы по теме исследования, включая работы по музыковедению, религиоведению, культурологии и психологии.
  • Отбор и анализ музыкальных произведений, используемых в религиозных обрядах различных культур и традиций.
  • Проведение интервью с представителями религиозных общин для выявления их опыта восприятия музыки в контексте религиозных практик.
  • Изучение исторических и культурных контекстов использования музыки в религиозных целях.
  • Формулирование выводов и подготовка научной статьи.
  • Публикация результатов исследования в рецензируемом научном журнале.

Ресурсы:

Для реализации проекта потребуются доступ к специализированной научной литературе, музыкальным архивам, а также средства для проведения интервью и анализа данных.

Роли в проекте:

Отвечает за общее руководство проектом, определение методологии исследования, координацию работы исследовательской группы, написание научной статьи и представление результатов на конференциях. Руководитель должен обладать глубокими знаниями в области музыковедения, религиоведения и методологии научных исследований. Он отвечает за планирование времени и ресурсов, контроль качества работы и обеспечение соответствия исследования этическим нормам.

Проводит анализ научной литературы, сбор и анализ данных, участие в интервьюировании респондентов, подготовка аналитических материалов и черновиков научных статей. Исследователь должен обладать навыками работы с научными источниками, умением анализировать музыкальные произведения и знанием основ религиоведения. Он также должен быть готов к работе в команде и соблюдению установленных сроков.

Отвечает за обработку и анализ собранных данных, используя статистические методы и специализированное программное обеспечение. Аналитик должен обладать навыками статистического анализа, знанием принципов обработки данных и умением визуализировать результаты. Также аналитик должен уметь интерпретировать данные и делать выводы, подтверждающие или опровергающие исследовательские гипотезы.

Осуществляет музыкальный анализ выбранных произведений, определяет их структуру, гармонию, мелодию, ритм и другие характеристики, влияющие на восприятие слушателями. Музыкальный эксперт должен иметь глубокое знание музыкальной теории и истории, а также обладать способностью анализировать музыкальные произведения с учетом их культурного и религиозного контекста. Он также консультирует исследователей по вопросам музыкального анализа.

Наименование образовательного учреждения

Проект

на тему

Музыка и религиозный опыт: исследование феномена обретения вечности

Выполнил: ФИО

Руководитель: ФИО

Содержание

  • Введение 1
  • Теоретические основы исследования музыка и религии 2
  • Музыка как инструмент религиозного опыта 3
  • Музыка в контексте религиозных обрядов и практик 4
  • Методология исследования: методы анализа музыкальных произведений 5
  • Практический анализ музыкальных произведений 6
  • Результаты интервью и анализ 7
  • Сравнительный анализ: музыка в различных религиозных традициях 8
  • Заключение 9
  • Список литературы 10

Введение

Содержимое раздела

Введение в проблематику исследования, обоснование актуальности темы, формулировка цели и задач проекта. Определение ключевых понятий: музыка, религиозный опыт, вечность. Обзор современного состояния изученности темы, выявление пробелов и противоречий. Краткое описание методологии исследования и структуры работы. Обоснование выбора объекта и предмета исследования. Обозначение значимости исследования для развития научного знания и практической деятельности. Указание на потенциальные области применения результатов исследования.

Теоретические основы исследования музыка и религии

Содержимое раздела

Анализ философских и культурологических подходов к пониманию взаимосвязи музыки и религии. Обзор основных теорий, объясняющих роль музыки в формировании религиозных переживаний и духовного опыта. Рассмотрение понятий священного, трансцендентного и их отражения в музыкальном искусстве. Изучение влияния культурных факторов на восприятие музыки в религиозном контексте. Анализ роли музыки в различных религиозных традициях и конфессиях. Исследование механизмов воздействия музыки на психику человека. Рассмотрение различных аспектов музыкальных произведений в контексте религии.

Музыка как инструмент религиозного опыта

Содержимое раздела

Анализ различных типов музыкальных произведений, используемых в религиозных обрядах и практиках. Рассмотрение музыкальных жанров, стилей и форм, характерных для различных религиозных традиций. Изучение влияния музыкальных компонентов (мелодия, гармония, ритм, тембр) на формирование религиозных переживаний. Анализ роли музыки в достижении состояний экстаза, медитации и духовного просветления. Рассмотрение психологических аспектов восприятия музыки в контексте религии. Изучение связи музыки с религиозными символами и ритуалами. Исследование влияния религиозной музыки на эмоциональное состояние человека.

Музыка в контексте религиозных обрядов и практик

Содержимое раздела

Анализ роли музыки в различных религиозных обрядах: богослужения, молитвы, ритуалы инициации, погребальные обряды. Изучение взаимодействия музыки с другими элементами религиозных практик: тексты, изображения, жесты. Исследование исторических аспектов использования музыки в религиозных обрядах. Рассмотрение влияния социальных и культурных факторов на использование музыки в религиозных обрядах. Анализ современных тенденций в использовании музыки в религиозных практиках. Изучение роли музыки в формировании общинного сознания и укреплении веры. Рассмотрение роли музыки в религиозных праздниках.

Методология исследования: методы анализа музыкальных произведений

Содержимое раздела

Описание методологической базы исследования, включая методы сбора и анализа данных. Обоснование выбора методов анализа музыкальных произведений: музыкальный анализ, сравнительный анализ, контент-анализ. Описание методов проведения интервью с представителями религиозных общин. Анализ стратегий выборки для исследования музыкальных произведений и респондентов. Описание процедуры обработки и интерпретации данных. Обоснование выбора конкретных музыкальных произведений для анализа. Анализ этических аспектов исследования.

Практический анализ музыкальных произведений

Содержимое раздела

Представление результатов анализа конкретных музыкальных произведений, выбранных для исследования. Анализ музыкальной структуры, гармонии, мелодии и ритма. Определение связи между музыкальными характеристиками и религиозным опытом. Сопоставление музыкальных произведений из разных религиозных традиций. Анализ текстов песен с точки зрения их религиозного содержания. Интерпретация музыкальных произведений в контексте религиозных обрядов и практик. Выявление общих черт и различий в использовании музыки в разных религиозных традициях. Оценка влияния музыки на формирование религиозных переживаний.

Результаты интервью и анализ

Содержимое раздела

Представление результатов интервью с представителями религиозных общин, выявление особенностей восприятия музыки участниками. Анализ ответов респондентов, выявление общих тем и различий. Сопоставление данных интервью с результатами анализа музыкальных произведений. Выявление связи между музыкальными предпочтениями и религиозным опытом. Анализ влияния музыкального образования и культурного бэкграунда на восприятие музыки. Выявление роли музыки в процессе духовного развития. Интерпретация полученных данных с учетом контекста.

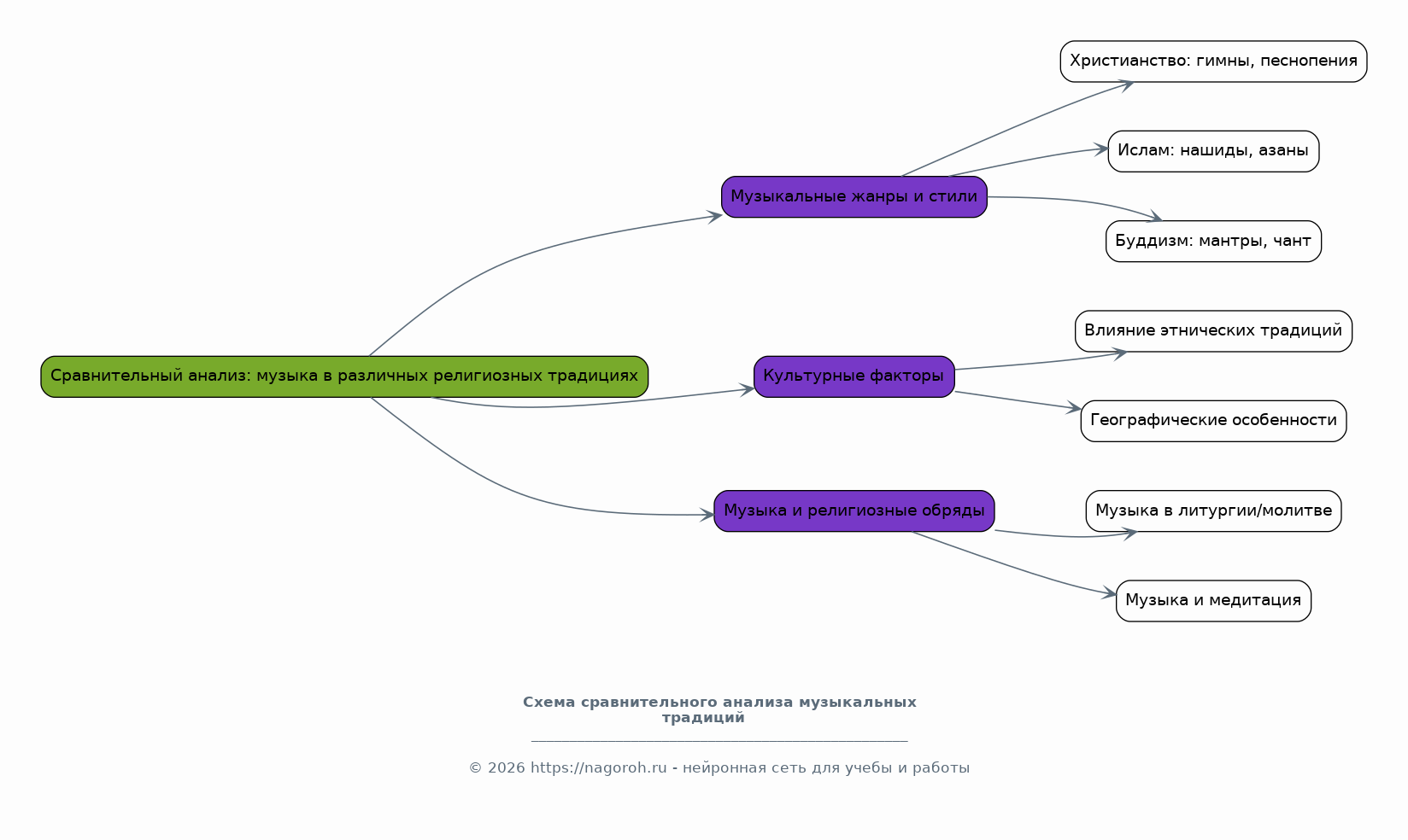
Сравнительный анализ: музыка в различных религиозных традициях

Содержимое раздела

Сравнительный анализ роли музыки в разных религиозных традициях (христианство, ислам, буддизм и т.д.). Выявление общих черт и различий в использовании музыки в различных религиозных традициях. Анализ музыкальных жанров, стилей и форм, характерных для разных традиций. Изучение влияния культурных факторов на использование музыки в религиозных практиках. Сопоставление музыкальных произведений из разных культур в контексте религиозных обрядов. Определение роли музыки в формировании идентичности религиозных общин. Выявление тенденций развития музыкальных традиций в современном мире. Рассмотрение особенностей восприятия музыки в различных религиозных контекстах.

Заключение

Содержимое раздела

Обобщение основных результатов исследования, выводы и интерпретации. Подведение итогов по достижению цели и решению поставленных задач. Оценка значимости полученных результатов для теории и практики. Выявление ограничений исследования и определение перспектив дальнейших исследований. Формулировка рекомендаций для дальнейших исследований в области взаимосвязи музыки и религии. Оценка вклада исследования в развитие научного знания. Обозначение потенциальных направлений практического применения результатов исследования.

Список литературы

Содержимое раздела

Список использованной литературы, оформленный в соответствии с требованиями к научным работам. Включение научных статей, монографий, сборников статей и других источников, использованных в исследовании. Систематизация источников в соответствии с принятыми стандартами цитирования. Краткое описание содержания каждого источника. Развернутый перечень всех использованных источников, включая русскоязычные и англоязычные материалы. Указание полных выходных данных каждого источника.

Получи Такой Проект

До 90% уникальность
Готовый файл Word
15-30 страниц
Список источников по ГОСТ
Оформление по ГОСТ
Таблицы и схемы
Презентация

Создать Проект на любую тему за 5 минут

Создать

#6204430