Нейросеть

Музыка мира: Диалог культур и этнокультурное взаимодействие в современном мире

Нейросеть для проекта Гарантия уникальности Строго по ГОСТу Высочайшее качество Поддержка 24/7

Данный исследовательский проект посвящен изучению многообразия музыкальных традиций различных культур, их взаимосвязей и влияния друг на друга. Цель работы заключается в анализе музыкальных произведений, представляющих разные этносы и культурные группы, а также в выявлении общих черт и различий, отражающих исторические, социальные и культурные контексты. Проект направлен на расширение знаний о музыкальном наследии человечества, формирование уважения к культурному разнообразию и развитие межкультурного диалога. Исследование включает в себя анализ музыкальных композиций, изучение исторических предпосылок формирования музыкальных стилей и направлений, а также выявление влияния различных культур друг на друга. Особое внимание уделяется роли музыки в формировании идентичности, сохранении традиций и коммуникации между народами. Результатом работы станет систематизированный обзор музыкальных традиций, который может быть использован в образовательных целях, а также для дальнейшего изучения музыкального наследия.

Идея:

Идея проекта заключается в исследовании музыки как средства межкультурного диалога и взаимопонимания, демонстрирующего богатство и разнообразие мировых культурных традиций. Мы стремимся показать, как музыкальные формы взаимодействуют и обогащают друг друга, стирая границы и способствуя гармоничному сосуществованию различных народов.

Продукт:

Продуктом данного проекта является систематизированный мультимедийный контент, включающий в себя аналитические материалы, аудио- и видеозаписи музыкальных произведений различных культур. Этот контент будет представлен в виде образовательного ресурса, доступного для широкой аудитории, интересующейся музыкальным искусством и культурными исследованиями.

Проблема:

Проблема заключается в недостаточной осведомленности о многообразии музыкальных традиций мира и недооценке роли музыки в межкультурном диалоге. Многие люди не имеют представления о музыкальном наследии других культур, что приводит к культурным барьерам и непониманию.

Актуальность:

Актуальность проекта обусловлена возрастающей потребностью в межкультурном взаимодействии и понимании в современном глобализированном мире. Изучение музыкальных традиций способствует формированию толерантности, уважения к культурному разнообразию и развитию межкультурного диалога.

Цель:

Цель проекта – расширить знания о музыкальных традициях различных культур и способствовать развитию межкультурного диалога посредством анализа музыкальных произведений и выявления их взаимосвязей. Мы стремимся создать образовательный ресурс, который будет способствовать формированию понимания и уважения к культурному разнообразию.

Целевая аудитория:

Аудиторией проекта являются школьники, студенты, преподаватели музыкальных дисциплин, а также все, кто интересуется музыкальным искусством и культурными исследованиями. Материалы проекта адаптированы для различных уровней подготовки и могут быть использованы как в образовательных целях, так и для самообразования.

Задачи:

  • Сбор и систематизация информации о музыкальных традициях различных культур.
  • Анализ музыкальных произведений, выявление общих черт и различий.
  • Изучение исторических и культурных контекстов формирования музыкальных стилей.
  • Создание мультимедийного образовательного ресурса.

Ресурсы:

Для реализации проекта потребуются доступ к музыкальным записям и нотным материалам, интернет-ресурсы, а также программное обеспечение для анализа и обработки аудио и видео.

Роли в проекте:

Отвечает за общее руководство проектом, определение целей и задач, координацию работы команды, контроль за выполнением плана, подготовку отчетов и презентаций. Руководитель обеспечивает организацию всех этапов проекта, включая сбор информации, анализ данных, подготовку отчетов, публикацию результатов, и взаимодействие с другими участниками. Вырабатывает стратегию, координирует работу, следит за сроками и выступает с презентациями.

Осуществляет анализ музыкальных произведений различных культур, выявляет общие черты и различия, изучает исторические и культурные контексты формирования музыкальных стилей, подбирает музыкальный материал для анализа и готовит его к обработке, формирует выводы на основе проведенного анализа и представляет их в форме, удобной для использования другими участниками проекта.

Изучает культурные и исторические особенности различных народов, связанные с музыкальными традициями, проводит анализ культурных контекстов, в которых формировались музыкальные стили и жанры, интерпретирует полученные данные в контексте исследования и предоставляет аналитику.

Отвечает за техническую реализацию проекта, включая создание мультимедийного контента, обработку аудио- и видеоматериалов, размещение информации на онлайн-платформах и обеспечение технической поддержки проекта. Технический специалист обеспечивает корректное функционирование всех технических аспектов проекта, от сбора данных до публикации результатов.

Наименование образовательного учреждения

Проект

на тему

Музыка мира: Диалог культур и этнокультурное взаимодействие в современном мире

Выполнил: ФИО

Руководитель: ФИО

Содержание

  • Введение 1
  • Теоретические основы межкультурного диалога и роль музыки 2
  • Музыкальные традиции мира: обзор и классификация 3
  • Музыка и идентичность: формирование и репрезентация 4
  • Межкультурное взаимодействие в музыке: примеры и анализ 5
  • Методология исследования музыкальных произведений 6
  • Практический анализ музыкальных примеров 7
  • Влияние музыкальных традиций на современную культуру 8
  • Заключение 9
  • Список литературы 10

Введение

Содержимое раздела

Введение в проблематику исследования: обоснование актуальности темы, определение целей и задач проекта, формулировка гипотезы и обзор основных методов исследования. Описывается роль музыки в формировании культурной идентичности и ее значение как средства межкультурного взаимодействия. Указывается на необходимость изучения музыкальных традиций в контексте глобализации и возрастающей важности межкультурного диалога. Формулируются основные вопросы, на которые предстоит ответить в ходе исследования, и представляется краткий обзор структуры работы.

Теоретические основы межкультурного диалога и роль музыки

Содержимое раздела

Обзор теоретических подходов к изучению межкультурного диалога, включая концепции мультикультурализма, культурной идентичности и толерантности. Анализ роли музыки как средства коммуникации, формирования культурных кодов и передачи ценностей. Рассматриваются различные типы музыкальных культур и их взаимодействие. Обосновывается важность изучения музыки для понимания культурных различий и развития межкультурного взаимопонимания. Обзор существующих исследований в области этномузыкологии, культурологии и медиа-коммуникаций, связанных с темой проекта.

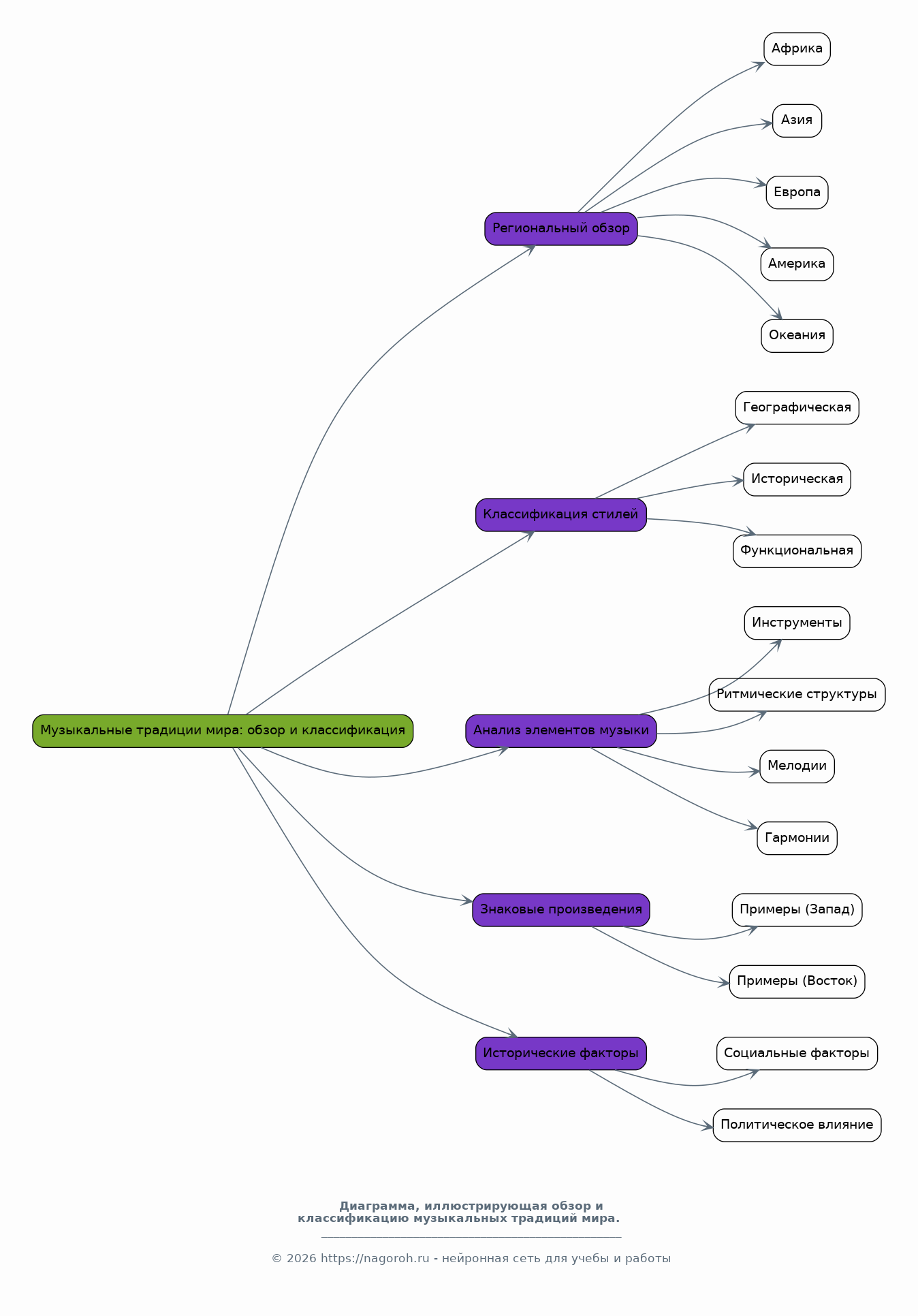
Музыкальные традиции мира: обзор и классификация

Содержимое раздела

Обзор музыкальных традиций различных регионов мира, включая Африку, Азию, Европу, Америку и Океанию. Классификация музыкальных стилей и жанров по различным критериям: географическому, историческому, функциональному и т.д. Анализ особенностей музыкальных инструментов, ритмических структур, мелодических линий и гармонических приемов в различных музыкальных культурах. Обзор знаковых музыкальных произведений, представляющих разные культуры, для дальнейшего анализа. Раскрытие влияния различных исторических и социальных факторов на развитие музыкальных традиций.

Музыка и идентичность: формирование и репрезентация

Содержимое раздела

Рассмотрение роли музыки в формировании культурной и национальной идентичности. Анализ способов репрезентации идентичности в музыкальных произведениях: использование национальных мотивов, инструментов и языков. Изучение влияния музыки на формирование социальных групп и сообществ. Рассмотрение примеров музыкальных произведений, отражающих различные аспекты идентичности: этнической, религиозной, гендерной и т.д. Анализ механизмов, посредством которых музыка создает и поддерживает чувство принадлежности к определенной культуре или группе. Раскрытие роли музыки в сохранении и передаче культурного наследия.

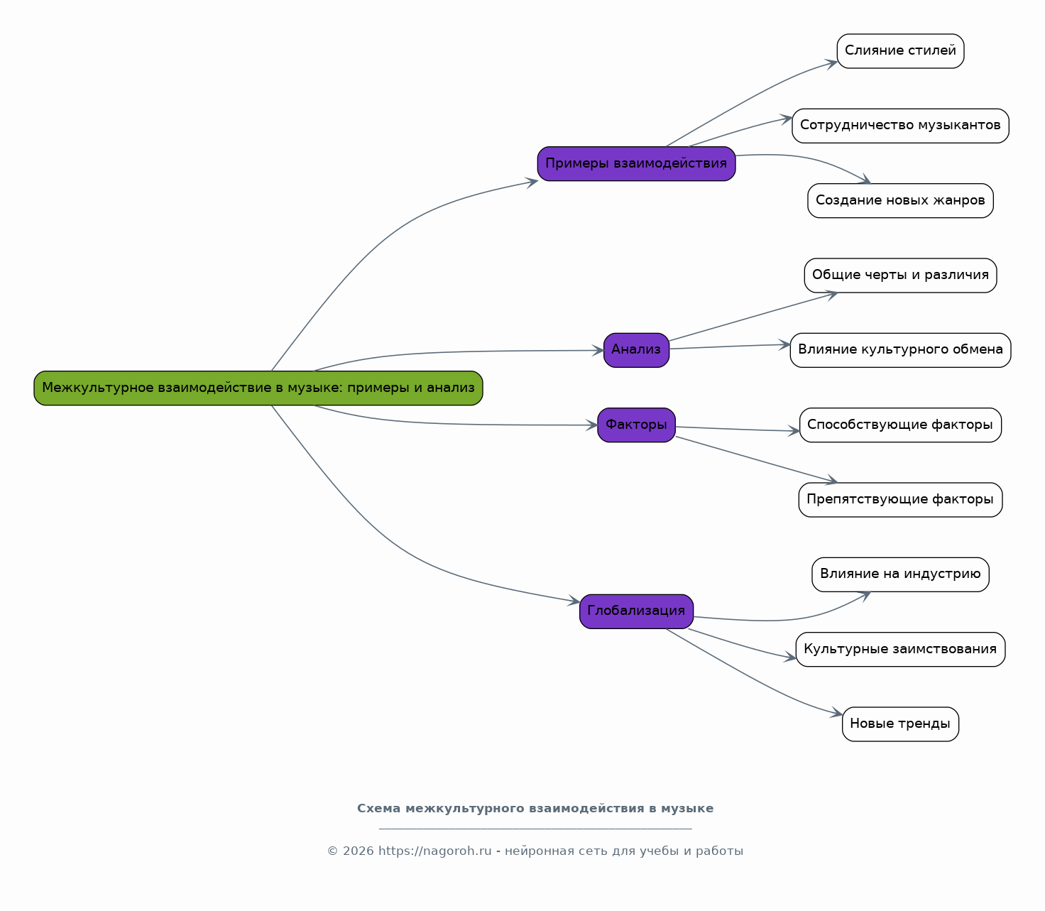
Межкультурное взаимодействие в музыке: примеры и анализ

Содержимое раздела

Анализ конкретных примеров межкультурного взаимодействия в музыке: слияние музыкальных стилей, создание новых жанров и направлений, сотрудничество музыкантов из разных культур. Выявление общих черт и различий в музыкальных произведениях, созданных в результате межкультурного обмена. Изучение факторов, способствующих и препятствующих межкультурному взаимодействию в музыке. Рассмотрение роли технологий в распространении музыкальных произведений и содействии межкультурному диалогу. Анализ влияния глобализации на музыкальную индустрию и формирование новых музыкальных трендов, а также выявление культурных заимствований.

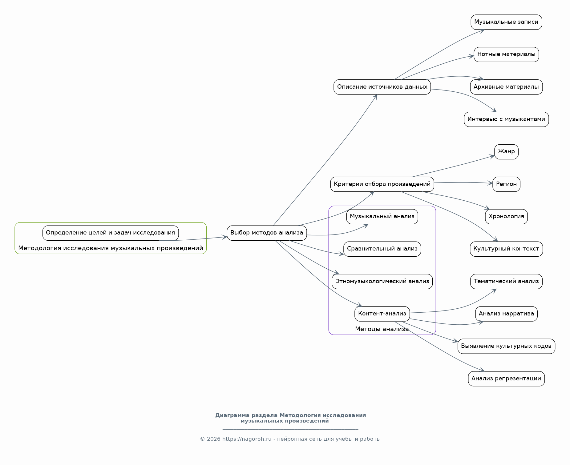
Методология исследования музыкальных произведений

Содержимое раздела

Описание методов анализа музыкальных произведений, включая музыкальный анализ, сравнительный анализ, этномузыкологический анализ и контент-анализ. Обоснование выбора методов исследования в соответствии с целями и задачами проекта. Описание источников данных: музыкальные записи, нотные материалы, архивные материалы, интервью с музыкантами и экспертами. Определение критериев отбора музыкальных произведений для анализа. Описание инструментов и программного обеспечения, используемых для анализа музыкальных произведений (например, программы для обработки звука, нотные редакторы и т.д.).

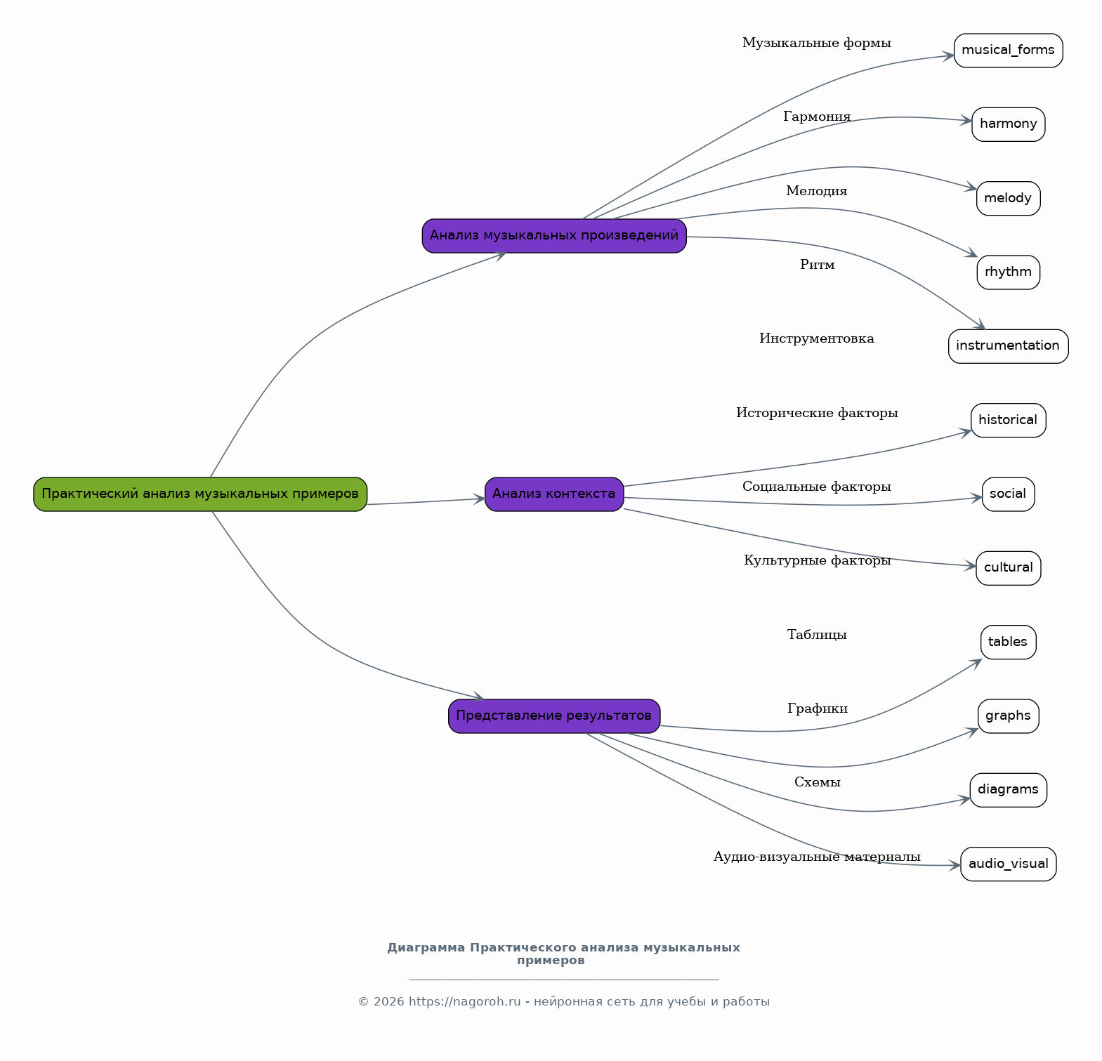
Практический анализ музыкальных примеров

Содержимое раздела

Представление результатов анализа конкретных музыкальных произведений, представляющих различные культуры. Детальный анализ музыкальных форм, гармонии, мелодии, ритма и инструментовки. Выявление общих черт и различий в музыкальных произведениях. Анализ контекста создания и исполнения музыкальных произведений: исторические, социальные и культурные факторы. Интерпретация полученных результатов и формулировка выводов. Представление результатов в виде таблиц, графиков, схем и аудио-визуальных материалов.

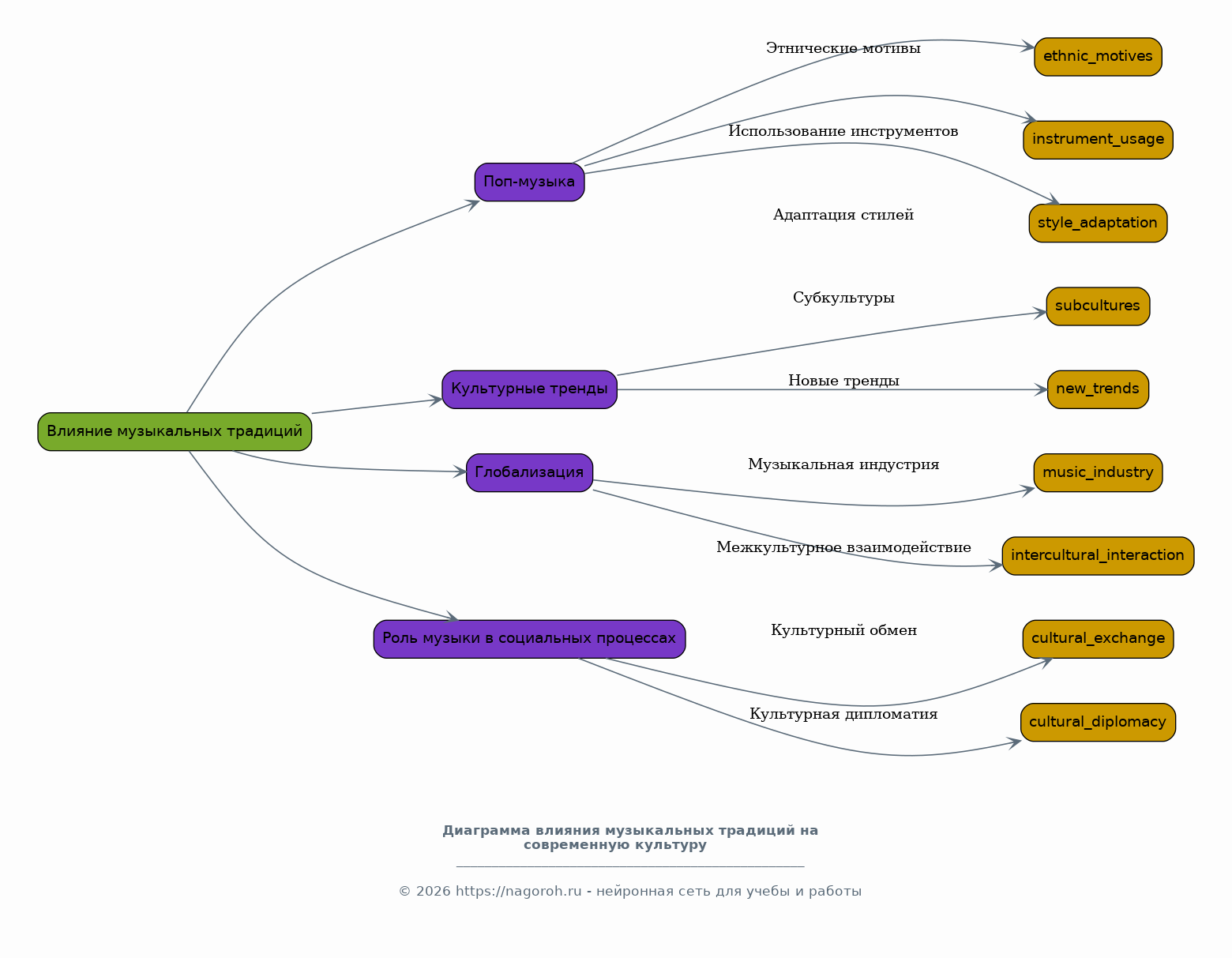
Влияние музыкальных традиций на современную культуру

Содержимое раздела

Анализ влияния музыкальных традиций различных культур на современную массовую культуру, включая поп-музыку, кино, театр и другие виды искусства. Рассмотрение примеров использования этнических мотивов, инструментов и стилей в современной музыке и искусстве. Изучение роли музыки в формировании новых культурных трендов и субкультур. Анализ влияния глобализации на музыкальную индустрию и возникновение новых форм межкультурного взаимодействия. Оценка роли музыки в современных социальных и политических процессах, включая вопросы культурного обмена и культурной дипломатии.

Заключение

Содержимое раздела

Общий обзор результатов исследования, обобщение основных выводов, полученных в ходе работы. Подведение итогов по достижению целей и решению задач проекта. Оценка вклада проекта в изучение межкультурного диалога и музыкального наследия. Обсуждение перспектив дальнейшего исследования и возможных направлений развития темы. Определение ограничений исследования и предложений по улучшению методологии и расширению области исследования. Подчеркивание значимости изучения музыкальных традиций в современном мире, а также в развитии толерантности и взаимопонимания.

Список литературы

Содержимое раздела

Перечень использованных источников, включая научные статьи, монографии, учебники, интернет-ресурсы и другие материалы, использованные в ходе исследования. Систематизация источников в соответствии с принятыми научными стандартами (например, MLA, APA, ГОСТ). Указание полных библиографических данных каждого источника. Группировка источников по типам (книги, статьи, интернет-ресурсы и т.д.). Соблюдение правил оформления списка литературы, необходимых для академических работ. Включение всех использованных источников в список.

Получи Такой Проект

До 90% уникальность
Готовый файл Word
15-30 страниц
Список источников по ГОСТ
Оформление по ГОСТ
Таблицы и схемы
Презентация

Создать Проект на любую тему за 5 минут

Создать

#5720371