Нейросеть

Музыкальная математика: Интеграция математических концепций в музыкальное образование для учащихся 2 класса

Нейросеть для проекта Гарантия уникальности Строго по ГОСТу Высочайшее качество Поддержка 24/7

Данный исследовательский проект направлен на изучение взаимосвязи между математикой и музыкой, адаптированный для учащихся второго класса. Проект предполагает создание образовательного материала, который включает в себя интерактивные задания, игры и упражнения, способствующие пониманию математических концепций через музыкальную деятельность. Обучающиеся будут изучать ритм, длительность нот, структуру музыкальных произведений, используя математические методы, такие как сложение, вычитание, сравнение и измерение. Дети смогут лучше усвоить основы математики, развить логическое мышление и творческие способности. В проекте предусмотрена разработка методических рекомендаций для учителей начальных классов, а также создание наглядных пособий и цифровых ресурсов, которые облегчат процесс обучения и сделают его более интересным и эффективным. Программа включает в себя практические занятия, направленные на применение математических знаний в создании и исполнении музыки, что будет способствовать развитию музыкального слуха, чувства ритма и гармонии. Эта работа подчеркивает важность междисциплинарного подхода в образовании, способствуя формированию целостного представления о мире и развитию ключевых навыков, необходимых для успешной учебы и жизни.

Идея:

Объединить математическое образование и музыкальное воспитание для улучшения понимания математических концепций у второклассников. Предоставить учебные материалы и методические рекомендации, которые помогут учителям эффективно интегрировать математику в уроки музыки.

Продукт:

Практическое руководство для учителей и интерактивные образовательные ресурсы для учеников, объединяющие математические задачи и музыкальные задания. Разработанный комплект поможет учащимся второго класса усвоить математические понятия через творческое музыкальное взаимодействие.

Проблема:

Традиционные методы преподавания математики часто не учитывают различные стили обучения и снижают интерес к предмету. Существует потребность в новых, более интерактивных и увлекательных способах обучения математике, особенно для младших школьников.

Актуальность:

Интеграция математики и музыки повышает мотивацию к обучению и улучшает усвоение материала, делая образовательный процесс более эффективным. Междисциплинарный подход способствует развитию когнитивных навыков и творческого мышления, что актуально в современном образовании.

Цель:

Разработать и апробировать образовательные материалы, которые эффективно интегрируют математические концепции в музыкальное образование для учащихся второго класса. Оценить эффективность разработанных материалов через проведение практических занятий и анализ результатов обучения.

Целевая аудитория:

Учащиеся второго класса общеобразовательных школ, а также учителя начальных классов, заинтересованные в использовании новых образовательных методик. Родители, стремящиеся поддержать развитие своих детей в области математики и музыки, также могут быть заинтересованы в данном проекте.

Задачи:

  • Разработка образовательных материалов: создание учебных пособий, рабочих тетрадей и интерактивных заданий, совмещающих математические задачи и музыкальные элементы.
  • Апробация и анализ эффективности материалов: проведение уроков и практических занятий с использованием разработанных материалов, сбор данных об успеваемости и вовлеченности учащихся.
  • Разработка методических рекомендаций: создание пособия для учителей с подробными инструкциями по интеграции материалов в учебный процесс.
  • Подготовка презентаций и отчетов: обобщение результатов исследования и подготовка отчетов о проделанной работе, а также презентация проекта на научных конференциях.
  • Создание цифровых ресурсов: разработка интерактивных игр и приложений, направленных на закрепление математических навыков через музыкальные упражнения.

Ресурсы:

Для реализации проекта потребуются компьютеры с доступом в интернет, музыкальные инструменты, программное обеспечение для редактирования аудио и видео, а также учебные пособия.

Роли в проекте:

Организует и координирует работу над проектом, отвечает за планирование, контроль выполнения задач и подготовку отчетов. Руководитель проекта осуществляет общее руководство, определяет стратегию исследования, обеспечивает коммуникацию между участниками проекта, а также отвечает за соблюдение сроков и достижение поставленных целей. Также осуществляется мониторинг качества выполнения задач и оказание помощи участникам в решении возникающих проблем.

Разрабатывает учебные материалы, адаптирует методики преподавания к особенностям целевой аудитории и консультирует учителей по вопросам использования разработанных материалов. Методист анализирует существующие образовательные ресурсы, создает новые учебные пособия, рабочие тетради и интерактивные материалы, соответствующие требованиям ФГОС и интересам учащихся. Также методист осуществляет контроль за качеством разработки учебных материалов, проводит консультации для учителей и участвует в апробации материалов.

Отвечает за разработку музыкальных заданий, подбор музыкального материала и проведение практических занятий с использованием разработанных материалов. Музыкальный педагог помогает учащимся осваивать музыкальную теорию, развивать музыкальный слух и навыки игры на музыкальных инструментах. Он также участвует в создании творческих проектов, которые объединяют математические концепции и музыкальные произведения, а также способствует развитию у учащихся чувства ритма и гармонии.

Осуществляет подбор и адаптацию математических задач для включения в образовательные материалы, обеспечивает соответствие заданий учебной программе и контролирует их сложность. Математик анализирует учебные программы по математике, выбирает темы и задачи, которые можно интегрировать с музыкальными элементами, а также разрабатывает и рецензирует математические задания, используемые в проекте. Он также консультирует других участников проекта по математическим вопросам и методикам преподавания.

Наименование образовательного учреждения

Проект

на тему

Музыкальная математика: Интеграция математических концепций в музыкальное образование для учащихся 2 класса

Выполнил: ФИО

Руководитель: ФИО

Содержание

  • Введение 1
  • Теоретические основы интеграции математики и музыки в образовании 2
  • Математические концепции в музыке: основные понятия 3
  • Методика разработки образовательных материалов 4
  • Практическая реализация разработанных материалов 5
  • Оценка эффективности образовательных материалов 6
  • Анализ результатов экспериментального обучения 7
  • Рекомендации по внедрению и использованию материалов 8
  • Заключение 9
  • Список литературы 10

Введение

Содержимое раздела

В этом разделе будет представлено обоснование актуальности проекта, его цели и задачи. Описывается общая структура исследования, методология работы и ожидаемые результаты. Обсуждается значимость интеграции математики и музыки в образовательном процессе для развития когнитивных способностей учащихся, повышения мотивации к обучению и улучшения учебных результатов. Определяется целевая аудитория проекта – учащиеся 2 класса – и обосновывается выбор данной возрастной группы для изучения влияния музыкального образования на математические способности.

Теоретические основы интеграции математики и музыки в образовании

Содержимое раздела

Данный раздел посвящен анализу теоретических подходов к интеграции музыки и математики в образовательном процессе. Будут рассмотрены психолого-педагогические основы, обосновывающие эффективность междисциплинарного подхода в обучении. Анализируется взаимосвязь музыки и математики с точки зрения структуры, ритма, гармонии и других элементов. Обсуждаются существующие методики и практики интеграции математики и музыки в различных образовательных учреждениях, а также рассматривается опыт других исследователей в данной области, выделяя основные преимущества и недостатки различных подходов.

Математические концепции в музыке: основные понятия

Содержимое раздела

В этом разделе будут рассмотрены ключевые математические понятия, которые можно применять в музыкальном образовании, такие как длительность нот, ритм, темп, структура музыкальных произведений, математические пропорции. Будут проанализированы примеры реализации математических принципов в музыкальных произведениях, что позволит лучше понять связь между абстрактными математическими понятиями и их практическим применением в музыке. Особое внимание уделяется специфике восприятия этих понятий детьми младшего школьного возраста, разрабатываются методы их наглядного представления и усвоения.

Методика разработки образовательных материалов

Содержимое раздела

Этот раздел посвящен описанию методики разработки образовательных материалов для учащихся 2 класса, направленных на интеграцию математики и музыки. Описываются принципы отбора учебного материала, разработка интерактивных заданий, игр, упражнений и конспектов уроков. Обсуждаются методы адаптации существующих методических материалов для соответствия возрасту учащихся и поставленным образовательным целям. Особое внимание уделяется принципам визуализации, использованию наглядных пособий и цифровых ресурсов, а также разработке системы оценивания эффективности обучения.

Практическая реализация разработанных материалов

Содержимое раздела

В данном разделе будет представлено описание практической реализации разработанных образовательных материалов. Будут представлены конкретные примеры уроков, интерактивных заданий и музыкальных упражнений, которые сочетают математические задачи и музыкальную деятельность. Описывается последовательность проведения занятий, методы работы с учащимися и используемые дидактические материалы. Особое внимание уделяется организации учебного процесса, созданию благоприятной образовательной среды и учету индивидуальных особенностей учащихся. Представлен анализ примеров практической реализации, с учетом обратной связи от учителей и учеников.

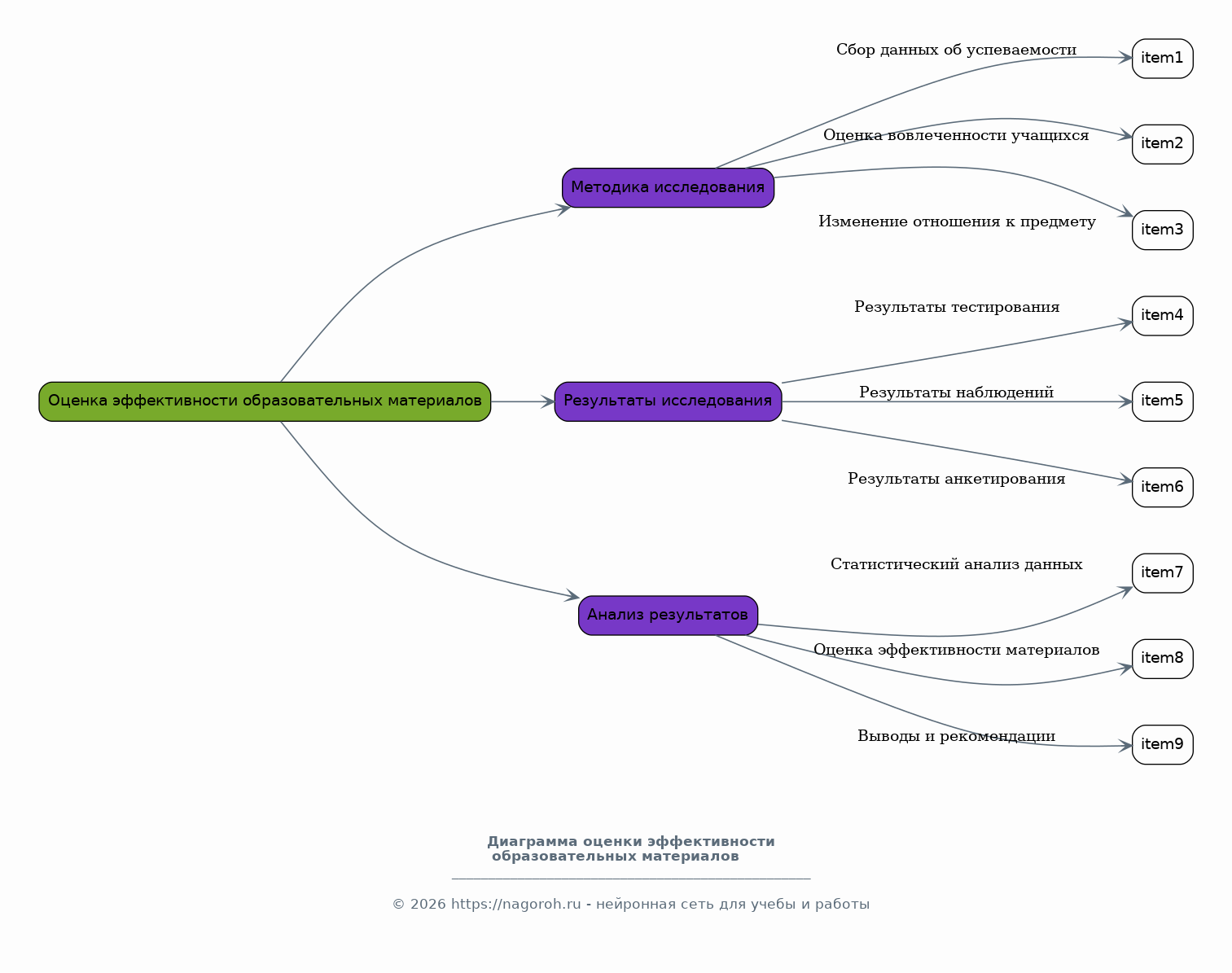
Оценка эффективности образовательных материалов

Содержимое раздела

В этом разделе представлен анализ результатов апробации разработанных образовательных материалов. Описывается методика проведения исследования, включающая сбор данных об успеваемости учащихся, оценку их вовлеченности в учебный процесс и изменение отношения к математике и музыке. Представлены результаты тестирования, наблюдений и анкетирования, проведенных среди учащихся и учителей. Осуществляется статистический анализ полученных данных для оценки эффективности разработанных материалов и внесения корректировок в методику преподавания. Обсуждаются факторы, влияющие на результаты обучения.

Анализ результатов экспериментального обучения

Содержимое раздела

В данном разделе более детально рассматриваются результаты экспериментального обучения, проведенного с использованием разработанных образовательных материалов. Проводится сравнительный анализ результатов обучения в экспериментальных и контрольных группах, оцениваются изменения в уровне математических знаний и музыкальных навыков у учащихся. Анализируются факторы, которые повлияли на результаты обучения, такие как мотивация, интерес к предмету, использование различных методик и технологий. Оценивается долгосрочное влияние разработанных материалов на развитие когнитивных способностей учащихся.

Рекомендации по внедрению и использованию материалов

Содержимое раздела

В данном разделе представлены практические рекомендации по внедрению и использованию разработанных образовательных материалов в образовательном процессе. Рассматриваются вопросы организации уроков, сочетания различных методик и технологий, а также адаптации материалов к конкретным условиям обучения. Даются рекомендации учителям по работе с учащимися разных уровней подготовки, организации групповой работы и использованию интерактивных элементов. Предлагаются варианты дальнейшего развития и совершенствования разработанных материалов с учетом полученного опыта и новых образовательных тенденций.

Заключение

Содержимое раздела

В заключении обобщаются основные результаты исследования и делаются выводы о целесообразности интеграции математики и музыки в образовательном процессе для учащихся 2 класса. Подчеркивается значимость разработанных образовательных материалов для повышения мотивации к обучению, улучшения учебных результатов и развития когнитивных способностей. Оценивается вклад проекта в развитие междисциплинарного подхода в образовании и его практическая значимость для учителей и учащихся. Указываются перспективы дальнейших исследований в данной области и возможности расширения области применения разработанных материалов.

Список литературы

Содержимое раздела

Раздел включает в себя список использованных источников, включая научные статьи, учебные пособия, методические рекомендации и интернет-ресурсы. Список литературы оформляется в соответствии с требованиями к цитированию и оформлению научных работ. Он служит подтверждением авторской добросовестности и демонстрирует широкий охват информации, использованной в процессе исследования. Правильное оформление списка литературы необходимо для подтверждения достоверности, обоснованности и полноты представленных материалов, а также для соблюдения авторских прав.

Получи Такой Проект

До 90% уникальность
Готовый файл Word
15-30 страниц
Список источников по ГОСТ
Оформление по ГОСТ
Таблицы и схемы
Презентация

Создать Проект на любую тему за 5 минут

Создать

#5488902