Нейросеть

Музыкальное и Театральное Искусство в России XVIII века: Эпоха Просвещения и Становление Национальной Культуры

Нейросеть для проекта Гарантия уникальности Строго по ГОСТу Высочайшее качество Поддержка 24/7

Данный исследовательский проект посвящен всестороннему изучению музыкального и театрального искусства в России в XVIII веке, периоду, ознаменованному значительными культурными трансформациями и формированием основ национальной идентичности. В ходе исследования будет проведен анализ ключевых этапов развития музыкального и театрального искусства, начиная с реформ Петра I и заканчивая эпохой Екатерины II. Особое внимание будет уделено влиянию европейских культурных тенденций на российскую музыкальную и театральную сцену, а также процессу адаптации и трансформации этих влияний в контексте российской действительности. Будут рассмотрены особенности репертуара, стили исполнения, выдающиеся деятели искусства, меценатство и роль государства в развитии культуры. Проект предполагает комплексный подход, включающий анализ исторических источников, музыкальных произведений, театральных постановок и критических материалов. Результатом исследования станет систематизированное представление о развитии музыкального и театрального искусства в России XVIII века, его влиянии на формирование национальной культуры и его значении для последующих поколений. Это позволит глубже понять процессы культурного обмена, взаимодействия различных художественных направлений и роль искусства в общественной жизни.

Идея:

Изучить эволюцию музыкального и театрального искусства в России XVIII века, выявив ключевые факторы, повлиявшие на его развитие. Проанализировать вклад выдающихся деятелей культуры и определить значение искусства в контексте эпохи Просвещения.

Продукт:

Исследовательская работа, представленная в виде научного текста с иллюстрациями, таблицами и графиками. Работа будет доступна в электронном формате для широкой аудитории, интересующейся историей культуры.

Проблема:

Отсутствие комплексного анализа развития музыкального и театрального искусства в России XVIII века в контексте социокультурных изменений. Недостаточное внимание к взаимосвязи между европейскими влияниями и формированием самобытной русской культуры.

Актуальность:

Изучение музыкального и театрального искусства XVIII века позволяет лучше понять истоки русской культуры и ее взаимодействие с европейскими традициями. Это способствует формированию исторической памяти и осознанию преемственности культурных ценностей.

Цель:

Выявить основные тенденции развития музыкального и театрального искусства в России XVIII века, определить их влияние на формирование национальной культуры. Проанализировать роль выдающихся деятелей искусства и меценатов в развитии культуры.

Целевая аудитория:

Исследование рассчитано на студентов, преподавателей гуманитарных дисциплин, а также всех, кто интересуется историей культуры и искусства. Работа будет полезна для написания курсовых и дипломных работ, а также для расширения общего кругозора.

Задачи:

  • Провести анализ исторических источников, включая архивные материалы, мемуары и критические статьи.
  • Изучить музыкальные произведения и театральные постановки XVIII века, выявив особенности их стиля и содержания.
  • Рассмотреть влияние европейских культурных тенденций на развитие российского музыкального и театрального искусства.
  • Определить роль государства и меценатов в поддержке и развитии культуры в XVIII веке.
  • Сформулировать выводы о значении музыкального и театрального искусства в формировании национальной идентичности.

Ресурсы:

Для реализации проекта потребуются доступ к библиотечным фондам, архивам, специализированной литературе, музыкальным записям и театральным постановкам, а также компьютерное оборудование и программное обеспечение для обработки информации.

Роли в проекте:

Осуществляет общее руководство проектом, формулирует цели и задачи исследования, координирует работу участников, контролирует соблюдение сроков и качества выполнения работы. Несет ответственность за конечный результат исследования, обеспечивает научную обоснованность и актуальность проекта. Осуществляет научное консультирование и помогает в решении возникающих проблем. Оценивает вклад каждого участника в проект и обеспечивает соблюдение этических норм исследовательской деятельности.

Проводит сбор и анализ данных, занимается изучением исторических источников, музыкальных произведений и театральных постановок. Отвечает за поиск, систематизацию и обработку информации, подготовку аналитических обзоров и написание разделов исследовательской работы. Участвует в обсуждении результатов исследования и формулировке выводов. Соблюдает правила цитирования и оформляет список использованной литературы. Выполняет поручения руководителя проекта в рамках своей компетенции и в установленные сроки.

Отвечает за проведение анализа собранных данных, выявление закономерностей и тенденций в развитии музыкального и театрального искусства. Разрабатывает методики анализа, применяет статистические методы и программное обеспечение для обработки данных. Готовит графики, диаграммы и другие визуальные материалы для представления результатов исследования. Участвует в обсуждении выводов и формулировке рекомендаций. Обеспечивает объективность и точность анализа, соблюдает принципы научной этики.

Отвечает за визуальное оформление исследовательской работы, подготовку иллюстраций, графиков и других визуальных материалов. Создает макет и структуру работы, обеспечивая ее наглядность и привлекательность. Подбирает шрифты, цвета и другие элементы дизайна в соответствии с требованиями научной стилистики и тематикой исследования. Работает с графическими редакторами и другими программами для создания визуальных материалов. Обеспечивает высокое качество визуального представления результатов исследования.

Наименование образовательного учреждения

Проект

на тему

Музыкальное и Театральное Искусство в России XVIII века: Эпоха Просвещения и Становление Национальной Культуры

Выполнил: ФИО

Руководитель: ФИО

Содержание

  • Введение 1
  • Музыкальное искусство в России XVIII века: Эволюция стилей и направлений 2
  • Театральное искусство в России XVIII века: От придворных представлений к публичному театру 3
  • Влияние европейской культуры на музыкальное и театральное искусство России 4
  • Деятели музыкального и театрального искусства: Композиторы, драматурги, актеры и меценаты 5
  • Музыкальные жанры в России XVIII века: Опера, кантата, духовная музыка 6
  • Театральные жанры и постановки: Драма, комедия, трагедия 7
  • Взаимодействие музыкального и театрального искусства с обществом и властью 8
  • Роль музыкального и театрального искусства в формировании национальной идентичности 9
  • Список литературы 10

Введение

Содержимое раздела

Введение в исследование представляет собой неотъемлемую часть любого научного проекта, служащую для ознакомления читателя с общей проблематикой, актуальностью и целями работы. Данный раздел должен четко обозначать предмет исследования - музыкальное и театральное искусство в России XVIII века. Он включает обоснование выбора темы, определение ее значимости в контексте общей истории культуры и науки, а также краткий обзор исторического периода. Важно обозначить методологическую базу исследования, указать используемые методы анализа и источники информации, что позволит читателю понять логику исследования. Введение также включает формулировку основных вопросов, на которые предстоит ответить в ходе исследования, и ожидаемых результатов. Правильное оформление введения создает основу для успешного восприятия всего исследования.

Музыкальное искусство в России XVIII века: Эволюция стилей и направлений

Содержимое раздела

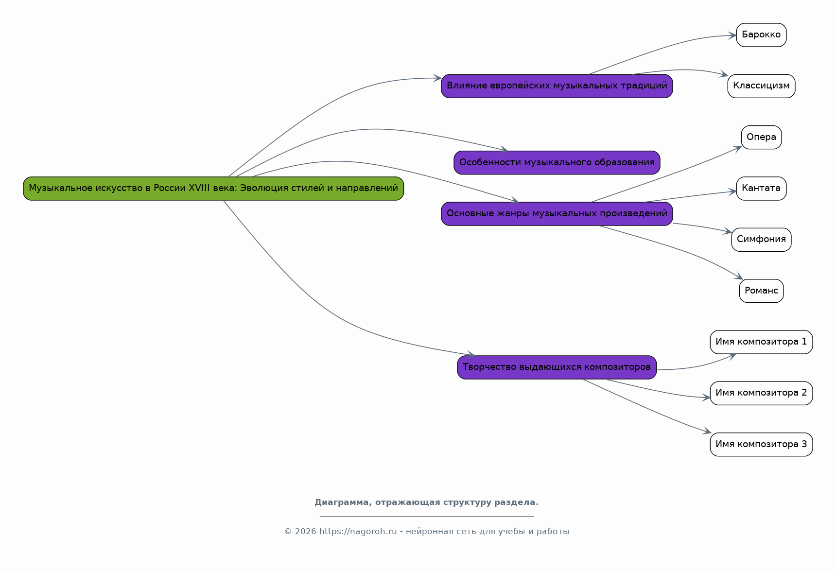
Этот раздел посвящен глубокому анализу развития музыкального искусства в России XVIII века, начиная с ранних этапов и заканчивая периодом расцвета. Он включает в себя изучение влияния европейских музыкальных традиций, таких как барокко, классицизм, на формирование русской музыкальной школы. Рассматриваются особенности музыкального образования и появление первых профессиональных музыкантов. Анализируются основные жанры музыкальных произведений, такие как опера, кантата, симфония, романс, и их роль в формировании культурного ландшафта. Особое внимание уделяется творчеству выдающихся композиторов, их вкладу в развитие русской музыкальной культуры и влиянию на последующие поколения музыкантов. Раздел должен подчеркнуть взаимосвязь музыки с другими видами искусства и отражением эпохи.

Театральное искусство в России XVIII века: От придворных представлений к публичному театру

Содержимое раздела

Данный раздел посвящен истории развития театрального искусства в России XVIII века, начиная с придворных представлений и заканчивая формированием первого публичного театра. Рассматривается влияние европейского театра, особенно французского классицизма и итальянской оперы, на развитие российской драматургии и сценического искусства. Анализируются особенности репертуара, актерской игры, сценографии и костюмов. Изучается роль выдающихся драматургов, актеров и режиссеров в формировании русской театральной школы. Особое внимание уделяется процессу становления отечественной театральной критики и ее влиянию на общественное восприятие театрального искусства. Также рассматриваются изменения в организации театральной жизни, включая появление театральных трупп и строительство специализированных зданий.

Влияние европейской культуры на музыкальное и театральное искусство России

Содержимое раздела

В этом разделе будет рассмотрено влияние европейской культуры на музыкальное и театральное искусство России на протяжении XVIII века. Будет проанализировано, какие европейские стили, жанры и направления оказали наибольшее влияние на русскую культуру. Исследование покажет, как происходила адаптация этих влияний в российских условиях, а также какие изменения претерпевали европейские образцы, взаимодействуя с русской традицией. Важно обратить внимание на роль иностранных музыкантов, актеров и театральных деятелей в формировании российской культурной среды. Будет проанализировано, как этот процесс способствовал развитию русской музыкальной и театральной культуры, а также формированию национальной идентичности.

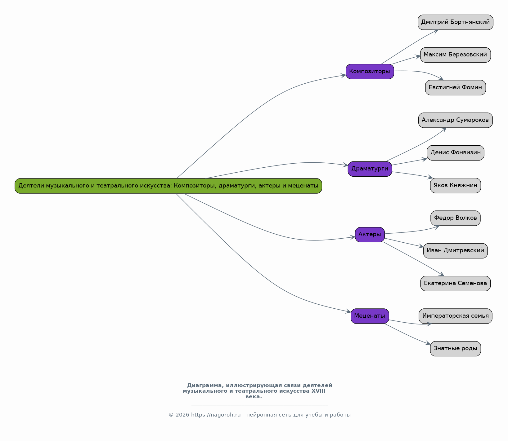
Деятели музыкального и театрального искусства: Композиторы, драматурги, актеры и меценаты

Содержимое раздела

Раздел посвящен анализу деятельности выдающихся представителей музыкального и театрального искусства, их вкладу в развитие культуры XVIII века. Будут рассмотрены биографии, творчество, достижения и влияние на общественную жизнь таких деятелей, как композиторы Дмитрий Бортнянский, Максим Березовский, Евстигней Фомин; драматурги Александр Сумароков, Денис Фонвизин, Яков Княжнин; актеры Федор Волков, Иван Дмитревский, Екатерина Семенова. Особое внимание уделяется роли меценатов, таких как представители знатных родов и императорская семья, в поддержке искусства и создании условий для его развития. Будут проанализированы связи между деятелями искусства и властью, а также их вклад в формирование русской культуры.

Музыкальные жанры в России XVIII века: Опера, кантата, духовная музыка

Содержимое раздела

Этот раздел посвящен изучению различных музыкальных жанров, развивавшихся в России XVIII века. Основное внимание будет уделено оперному искусству, его становлению и развитию, от первых придворных постановок до расцвета оперных театров. Рассмотрится разнообразие оперных стилей и композиторов, формировавших отечественную оперную школу. Анализу подвергнется кантатно-ораториальный жанр, его значение в духовной и светской музыке. Отдельное внимание будет уделено развитию духовной музыки, включая хоровые произведения, их роль в религиозной жизни и культурном контексте. Будет рассмотрено влияние европейских музыкальных традиций на формирование и эволюцию этих жанров в России.

Театральные жанры и постановки: Драма, комедия, трагедия

Содержимое раздела

В данном разделе будет рассмотрен широкий спектр театральных жанров и постановок, существовавших в России XVIII века. Анализ будет сфокусирован на основных жанрах: драме, комедии и трагедии, их особенностях, стилистике и тематике. Будут рассмотрены произведения выдающихся драматургов, таких как Сумароков, Фонвизин и Княжнин, их вклад в развитие русского театра. Особое внимание будет уделено анализу постановок, их сценическому оформлению, костюмам и актерской игре. Исследование включит в себя изучение различных театральных трупп и площадок, а также анализ публики и ее влияния на развитие театрального искусства. Рассмотрение эволюции жанров и трансформации театральных форм в рассматриваемый период.

Взаимодействие музыкального и театрального искусства с обществом и властью

Содержимое раздела

Этот раздел посвящен изучению взаимоотношений между музыкальным и театральным искусством, обществом и властью в России XVIII века. Будет проанализировано влияние государственной политики, меценатства и общественных запросов на развитие этих видов искусства. Исследователи рассмотрят роль двора, аристократии и церкви в поддержке и финансировании музыкальных и театральных проектов. Особое внимание будет уделено цензуре, ее влиянию на репертуар и творчество, а также формам взаимодействия между художниками и обществом. Будут проанализированы дискуссии, дебаты и общественные мнения, касающиеся развития музыкального и театрального искусства, и их отражение в прессе и литературе.

Роль музыкального и театрального искусства в формировании национальной идентичности

Содержимое раздела

Центральным аспектом данного раздела является анализ роли музыкального и театрального искусства в формировании национальной идентичности в России XVIII века. Исследование покажет, как музыка и театр способствовали осознанию русскими своего места в мире, формированию национального самосознания и культурной самобытности. Будет изучено, как музыкальные произведения и театральные постановки отражали основные ценности, идеалы и исторические события эпохи, способствуя созданию общей культурной памяти. Также будет проанализировано, как через искусство формировались представления о народе, государстве и его предназначении. Важно отметить вклад выдающихся композиторов, драматургов, актеров и меценатов в этот процесс.

Список литературы

Содержимое раздела

Список использованной литературы представляет собой систематизированный перечень всех источников, использованных в процессе исследования. Он включает в себя монографии, статьи из научных сборников и периодических изданий, архивные материалы, а также электронные ресурсы. Каждый элемент списка должен быть оформлен в соответствии с требованиями к библиографическому описанию, принятыми в научном сообществе. Необходимо указать автора, название работы, место издания, издательство и год публикации для книг; для статей - название статьи, название журнала, год выпуска, номер выпуска, страницы. Правильная организация и оформление списка литературы являются важным аспектом научной работы, обеспечивающим ее достоверность и подтверждающим авторскую аккуратность.

Получи Такой Проект

До 90% уникальность
Готовый файл Word
15-30 страниц
Список источников по ГОСТ
Оформление по ГОСТ
Таблицы и схемы
Презентация

Создать Проект на любую тему за 5 минут

Создать

#5644638