Нейросеть

Музыкальные Традиции Забайкальского Края: Исторический Анализ и Современные Тенденции

Нейросеть для проекта Гарантия уникальности Строго по ГОСТу Высочайшее качество Поддержка 24/7

Данный исследовательский проект посвящен изучению музыкального наследия Забайкальского края, его эволюции и современного состояния. В работе будет проведен всесторонний анализ исторических аспектов формирования музыкальной культуры региона, рассмотрены различные жанры и направления, характерные для забайкальской музыки. Особое внимание уделено влиянию этнических групп, проживающих на территории края, на формирование музыкального ландшафта. Будут проанализированы архивные материалы, полевые исследования и интервью с представителями музыкального сообщества Забайкалья. Проект предполагает выявление уникальных черт и особенностей музыкальных традиций, их значимости для сохранения культурной идентичности региона. Будет рассмотрено, как современные технологии и медиа влияют на сохранение и популяризацию забайкальской музыки. Результаты исследования могут быть использованы для разработки образовательных программ, направленных на изучение региональной культуры, а также для создания культурных проектов, способствующих сохранению и развитию музыкального наследия Забайкальского края. В конечном итоге, проект нацелен на комплексное представление о музыке Забайкалья, как о важном элементе культурного наследия России.

Идея:

Проект направлен на всестороннее изучение музыкального наследия Забайкальского края, выявление его уникальных особенностей и значимости для сохранения культурной идентичности региона. Будет предпринята попытка систематизировать и проанализировать различные аспекты музыкальной культуры Забайкалья.

Продукт:

Результатом работы станет аналитический отчет, включающий в себя исторический обзор, анализ музыкальных жанров, характеристику исполнительских традиций и современные тенденции развития музыкальной культуры региона. Также будет подготовлена презентация и, возможно, интерактивная карта музыкальных объектов Забайкальского края.

Проблема:

Отсутствие комплексного исследования музыкального наследия Забайкальского края приводит к фрагментарному представлению о региональной музыкальной культуре. Недостаточность информации о локальных музыкальных традициях затрудняет их сохранение и популяризацию.

Актуальность:

Актуальность проекта обусловлена необходимостью сохранения и популяризации культурного наследия регионов России. Исследование музыкальных традиций Забайкальского края способствует формированию у подрастающего поколения чувства гордости за свою малую родину и осознанию культурной самобытности.

Цель:

Цель проекта – провести комплексное исследование музыкальных традиций Забайкальского края, выявив их исторические корни, характерные особенности и современное состояние. Сбор и систематизация данных о различных аспектах музыкальной культуры региона.

Целевая аудитория:

Проект рассчитан на школьников, интересующихся культурой Забайкальского края, студентов и преподавателей профильных образовательных учреждений, а также всех, кто интересуется историей, музыкой и культурой региона. Особую ценность результаты работы представляют для специалистов в области культурологии, этнографии и музыковедения.

Задачи:

  • Сбор и систематизация исторической информации о музыкальных традициях Забайкальского края.
  • Анализ музыкальных произведений, характерных для региона.
  • Изучение влияния этнических групп на формирование музыкальной культуры.
  • Интервьюирование представителей музыкального сообщества для выявления современных тенденций.
  • Подготовка отчета, презентации и интерактивных материалов.

Ресурсы:

Для реализации данного проекта потребуются доступ к библиотечным фондам, архивным материалам, интернет-ресурсам, а также возможность проведения полевых исследований.

Роли в проекте:

Осуществляет общее руководство проектом, формулирует задачи, координирует работу участников, контролирует сроки и качество выполнения работы. Организует встречи и обсуждения, отвечает за подготовку итоговых материалов. Ведет коммуникацию с заинтересованными сторонами и обеспечивает соответствие проекта поставленным целям и задачам. Является главным ответственным за успешную реализацию проекта и представление результатов.

Проводит сбор и анализ информации, занимается изучением архивных материалов, музыкальных произведений, этнографических данных. Участвует в полевых исследованиях, проводит интервью с представителями музыкального сообщества. Осуществляет теоретическую проработку темы, готовит аналитические обзоры и промежуточные отчеты. Отвечает за достоверность и объективность собираемых данных и интерпретацию полученных результатов.

Отвечает за структурирование данных, проведение статистического анализа, выявление трендов и закономерностей в развитии музыкальной культуры Забайкальского края. Готовит графические материалы, диаграммы и таблицы для визуализации результатов исследования. Участвует в подготовке финального отчета, написании разделов, связанных с анализом данных. Обеспечивает объективность и обоснованность выводов.

Отвечает за визуальное оформление презентационных материалов, подготовку схем, графиков и иллюстраций, необходимых для наглядной демонстрации результатов исследования. Создает дизайн отчета, интерфейс интерактивных материалов (если они предусмотрены). Участвует в подготовке презентации, обеспечивая ее информативность и привлекательность для аудитории.

Наименование образовательного учреждения

Проект

на тему

Музыкальные Традиции Забайкальского Края: Исторический Анализ и Современные Тенденции

Выполнил: ФИО

Руководитель: ФИО

Содержание

  • Введение 1
  • Исторический обзор музыкальных традиций Забайкальского края 2
  • Влияние этнических групп на музыкальную культуру Забайкалья 3
  • Жанровое разнообразие музыкального наследия Забайкалья 4
  • Особенности исполнительских традиций в Забайкалье 5
  • Современное состояние музыкальной культуры Забайкальского края 6
  • Значение музыкального образования и просвещения в Забайкалье 7
  • Влияние СМИ и современных технологий на популяризацию музыки Забайкалья 8
  • Перспективы развития музыкальной культуры Забайкальского края 9
  • Заключение 10
  • Список литературы 11

Введение

Содержимое раздела

Данный раздел представляет собой вводную часть исследования, где обосновывается актуальность выбранной темы, формулируются цели и задачи исследования, определяется его методология и объект. Здесь будет представлена краткая характеристика музыкальной культуры Забайкальского края, обосновывается значимость исследования для сохранения культурного наследия региона. Также будут обозначены основные этапы работы, описаны подходы к исследованию и методы сбора информации. Введение даст общее представление о структуре работы и позволит читателю сориентироваться в содержании проекта.

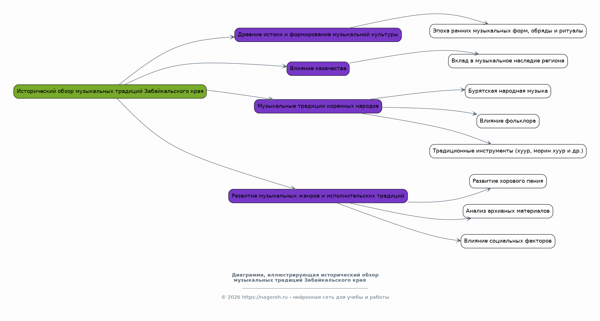
Исторический обзор музыкальных традиций Забайкальского края

Содержимое раздела

Этот раздел посвящен глубокому анализу истории музыкальных традиций Забайкальского края, начиная с древних времен и до современности. Будут рассмотрены этапы формирования музыкальной культуры региона, влияние различных исторических событий и социокультурных факторов на развитие музыкальных жанров и исполнительских традиций. Особое внимание будет уделено роли казачества, коренных народов и других этнических групп в формировании музыкального ландшафта. Будет проведен анализ архивных материалов, исторических источников и этнографических данных для выявления ключевых периодов и тенденций в развитии музыкального искусства.

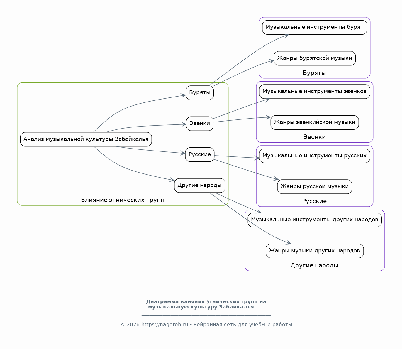
Влияние этнических групп на музыкальную культуру Забайкалья

Содержимое раздела

В данном разделе будет рассмотрено влияние различных этнических групп, проживающих на территории Забайкальского края, на формирование его музыкальной культуры. Будут проанализированы музыкальные традиции бурят, эвенков, русских и других народов, проживающих в регионе. Особое внимание будет уделено взаимовлиянию культур, обмену музыкальными элементами и формированию уникального музыкального стиля Забайкалья. Будет проведен анализ музыкальных инструментов, жанров, мелодий и ритмов, характерных для каждой этнической группы, а также выявлены общие черты и различия.

Жанровое разнообразие музыкального наследия Забайкалья

Содержимое раздела

Раздел посвящен анализу различных музыкальных жанров, представленных в музыкальном наследии Забайкальского края. Будут рассмотрены народные песни, танцевальные мелодии, инструментальная музыка, а также современные жанры, получившие распространение в регионе. Будет проведена классификация жанров, анализ их происхождения, особенностей исполнения и распространения. Особое внимание будет уделено выявлению уникальных жанров, характерных только для Забайкалья, а также влиянию современных тенденций на развитие жанрового разнообразия.

Особенности исполнительских традиций в Забайкалье

Содержимое раздела

Данный раздел посвящен изучению особенностей исполнительских традиций в Забайкальском крае. Будут рассмотрены различные виды исполнительства, включая сольное, ансамблевое и хоровое пение, инструментальную игру на традиционных инструментах, а также современные формы исполнительства. Будет проведен анализ техник исполнения, стилей и манер, характерных для Забайкалья, а также выявлены особенности, связанные с этнической принадлежностью исполнителей. Особое внимание будет уделено роли профессиональных и любительских коллективов в сохранении и развитии исполнительских традиций.

Современное состояние музыкальной культуры Забайкальского края

Содержимое раздела

В этом разделе будет представлен анализ современного состояния музыкальной культуры Забайкальского края, включающий рассмотрение деятельности музыкальных коллективов, образовательных учреждений, фестивалей и конкурсов. Будут изучены современные тенденции в развитии музыкальных жанров, влияние новых технологий и медиа на сохранение и популяризацию музыкального наследия региона. Особое внимание будет уделено вопросам финансирования, поддержки и развития музыкального искусства в Забайкалье, а также перспективам его дальнейшего развития и интеграции в общероссийское и мировое культурное пространство.

Значение музыкального образования и просвещения в Забайкалье

Содержимое раздела

Данный раздел посвящен анализу роли музыкального образования и просвещения в сохранении и развитии музыкального наследия Забайкальского края. Будет рассмотрена деятельность музыкальных школ, колледжей, вузов, а также других образовательных учреждений, занимающихся подготовкой кадров для музыкальной сферы. Будет проанализировано, какие программы и методы используются для обучения музыке, какие возможности предоставляются для развития талантов. Особое внимание будет уделено роли просветительской деятельности, направленной на популяризацию музыкальной культуры среди населения, а также влиянию образования на сохранение культурной идентичности региона.

Влияние СМИ и современных технологий на популяризацию музыки Забайкалья

Содержимое раздела

Раздел посвящен исследованию влияния средств массовой информации и современных технологий на популяризацию музыкального наследия Забайкальского края. Будут рассмотрены различные каналы распространения музыки, включая радио, телевидение, интернет, социальные сети, а также новые формы представления музыкального контента. Будет проанализировано, как современные технологии способствуют сохранению и развитию музыкальных традиций, какие возможности открываются для продвижения и популяризации забайкальской музыки на региональном, всероссийском и международном уровнях. Также будет уделено внимание роли СМИ в формировании общественного интереса к музыкальной культуре региона.

Перспективы развития музыкальной культуры Забайкальского края

Содержимое раздела

В данном разделе будут рассмотрены перспективы развития музыкальной культуры Забайкальского края, основанные на проведенном анализе исторических, современных и технологических аспектов. Будут представлены прогнозы и рекомендации по дальнейшему сохранению и развитию музыкального наследия региона, включая меры по поддержке талантливых исполнителей, музыкальных коллективов и образовательных учреждений. Особое внимание будет уделено вопросам финансирования, государственной и общественной поддержки, а также интеграции музыкальной культуры Забайкалья в общероссийское и мировое культурное пространство. Обсуждаются возможности использования новых технологий и инновационных подходов для популяризации музыкального наследия.

Заключение

Содержимое раздела

В заключении будут подведены итоги проведенного исследования, сформулированы основные выводы и обобщены результаты анализа музыкального наследия Забайкальского края. Будет дана оценка значимости исследования для сохранения культурной идентичности региона и предложены рекомендации по дальнейшему изучению и развитию музыкальной культуры. Подчеркивается важность сохранения и популяризации музыкальных традиций Забайкалья для будущих поколений, а также возможности их интеграции в современный культурный контекст. Кратко перечисляются ключевые моменты, поднятые в работе, и обозначаются перспективы дальнейших исследований.

Список литературы

Содержимое раздела

Данный раздел содержит полный перечень использованной литературы, включая книги, статьи, архивные документы, интернет-ресурсы и другие источники, которые были использованы в процессе исследования. Литература будет представлена в соответствии с научными стандартами оформления, с указанием авторов, названий, издательств, годов издания и страниц. Список литературы отражает масштаб проделанной работы, обосновывает научную ценность исследования и служит основой для проверки достоверности представленной информации. Он позволит читателям получить более подробную информацию по интересующим их вопросам.

Получи Такой Проект

До 90% уникальность
Готовый файл Word
15-30 страниц
Список источников по ГОСТ
Оформление по ГОСТ
Таблицы и схемы
Презентация

Создать Проект на любую тему за 5 минут

Создать

#5433896