Нейросеть

М.В. Ломоносов: Вклад в развитие русской гуманитарной науки и его современное значение

Нейросеть для проекта Гарантия уникальности Строго по ГОСТу Высочайшее качество Поддержка 24/7

Данный исследовательский проект посвящен анализу многогранной деятельности Михаила Васильевича Ломоносова и его существенному вкладу в развитие русской гуманитарной науки. Проект предполагает всестороннее изучение научного наследия ученого, его роли в становлении отечественного образования, литературы, языкознания и истории. В рамках исследования будет рассмотрена широта научных интересов Ломоносова, его новаторские идеи в различных областях знания, а также влияние его трудов на формирование русской культурной идентичности и развитие академической науки в XVIII веке. Особое внимание будет уделено анализу его филологических и риторических работ, в частности, в контексте их влияния на развитие русского литературного языка. Также будут проанализированы его исторические исследования и их значимость для формирования национальной историографии. Проект направлен на выявление ключевых аспектов деятельности Ломоносова, которые определили вектор развития гуманитарного знания в России, и на оценку его наследия с точки зрения его актуальности для современных гуманитарных исследований. Анализ также предполагает изучение контекста эпохи, в которой жил и работал Ломоносов, что позволит лучше понять его вклад в развитие русской культуры и науки.

Идея:

Проект направлен на всестороннее изучение научного наследия М.В. Ломоносова, выявление его вклада в развитие гуманитарных наук и определение его значения для современной науки и образования. Планируется провести анализ его работ в области филологии, риторики, истории и других гуманитарных дисциплин, чтобы оценить их влияние на развитие русской культуры и науки.

Продукт:

Результатом исследования станет научная статья, в которой будут систематизированы основные положения и выводы, полученные в ходе исследования, а также презентация, предназначенная для широкой аудитории школьников и студентов, наглядно иллюстрирующая основные аспекты деятельности Ломоносова.

Проблема:

Существует недостаточный уровень представления о масштабе и глубине научного наследия М.В. Ломоносова в современных образовательных программах, что затрудняет формирование у школьников и студентов целостного представления об истории русской науки и культуры. Недостаточность исследований, посвященных комплексному анализу вклада Ломоносова в различные области гуманитарного знания, обусловливает потребность в более детальном изучении его научного наследия.

Актуальность:

Изучение наследия М.В. Ломоносова актуально в контексте современного образования и науки, поскольку его работы и идеи продолжают оказывать влияние на развитие гуманитарных дисциплин и формирование культурной идентичности. Понимание вклада Ломоносова в развитие русской науки способствует укреплению патриотизма и повышению интереса к отечественной истории и культуре.

Цель:

Целью проекта является комплексный анализ вклада М.В. Ломоносова в развитие русской гуманитарной науки, а также оценка его значения для современной науки и образования. Достижение цели предполагает выявление ключевых аспектов деятельности Ломоносова и анализ его влияния на формирование русской культуры и науки.

Целевая аудитория:

Проект ориентирован на школьников старших классов, студентов гуманитарных факультетов высших учебных заведений, а также всех, кто интересуется историей русской науки и культуры. Материалы проекта будут адаптированы для различных уровней подготовки аудитории, что позволит сделать их доступными и интересными для широкого круга читателей.

Задачи:

  • Проведение анализа биографии и научного пути М.В. Ломоносова.
  • Изучение и систематизация основных трудов Ломоносова в области филологии, риторики, истории и других гуманитарных дисциплин.
  • Анализ влияния трудов Ломоносова на развитие русской культуры и науки.
  • Подготовка презентации и написание научной статьи по результатам исследования.
  • Оценка современного значения наследия Ломоносова для науки и образования.

Ресурсы:

Для реализации проекта потребуются доступ к научным библиотекам, архивам, онлайн-ресурсам, а также компьютеры с программным обеспечением для обработки и анализа данных.

Роли в проекте:

Осуществляет общее руководство проектом, формулирует цели и задачи исследования, координирует работу участников, контролирует сроки выполнения задач, обеспечивает научную новизну и актуальность исследования. Отвечает за разработку методологии, анализ полученных данных и подготовку итоговых результатов, включая публикацию научной статьи и презентации. Руководитель проекта также отвечает за взаимодействие с экспертами и консультантами.

Предоставляет экспертные знания и консультации по вопросам, связанным с тематикой исследования, оценивает научную обоснованность, помогает в выборе методологии, рецензирует промежуточные результаты и финальную работу, а также консультирует по вопросам публикации результатов. Обеспечивает соответствие исследования современным научным стандартам и требованиям. Оказывает помощь в интерпретации данных и формулировке выводов.

Проводит необходимые исследования в соответствии с разработанным планом, занимается сбором и анализом данных, подготовкой материалов для презентации и написанием научной статьи. Выполняет поставленные задачи в соответствии с требованиями руководителя проекта и научного консультанта. Участвует в обсуждении результатов исследования, предлагает свои идеи и дополнения. Отвечает за своевременную сдачу промежуточных и итоговых результатов.

Осуществляет редактирование текста научной статьи и презентации, проверяет их на соответствие научному стандарту, редактирует стилистику и орфографию. Обеспечивает единообразие терминов, четкость изложения, редактирует оформление работы в соответствии с требованиями. Редактор также занимается подготовкой материалов к публикации, включая оформление ссылок и библиографии.

Наименование образовательного учреждения

Проект

на тему

М.В. Ломоносов: Вклад в развитие русской гуманитарной науки и его современное значение

Выполнил: ФИО

Руководитель: ФИО

Содержание

  • Введение 1
  • Жизненный путь и научная деятельность М.В. Ломоносова 2
  • Филологические взгляды М.В. Ломоносова 3
  • М.В. Ломоносов и развитие русской литературы 4
  • Исторические исследования М.В. Ломоносова 5
  • М.В. Ломоносов и развитие отечественного образования 6
  • Значение наследия М.В. Ломоносова для современной науки 7
  • Влияние М.В. Ломоносова на русскую культуру 8
  • Заключение 9
  • Список литературы 10

Введение

Содержимое раздела

Введение в проблематику исследования: обоснование актуальности изучения наследия М.В. Ломоносова для современной гуманитарной науки. Определение цели и задач исследования, описание методологии исследования, включая используемые методы анализа и источники информации. Краткий обзор структуры работы с указанием основных разделов и их содержания. Обозначение ожидаемых результатов и практической значимости исследования для развития науки и образования, в частности, для школьников и студентов. Акцентирование важности изучения наследия Ломоносова для формирования культурной идентичности и патриотизма. Формулирование исследовательской гипотезы и её обоснование.

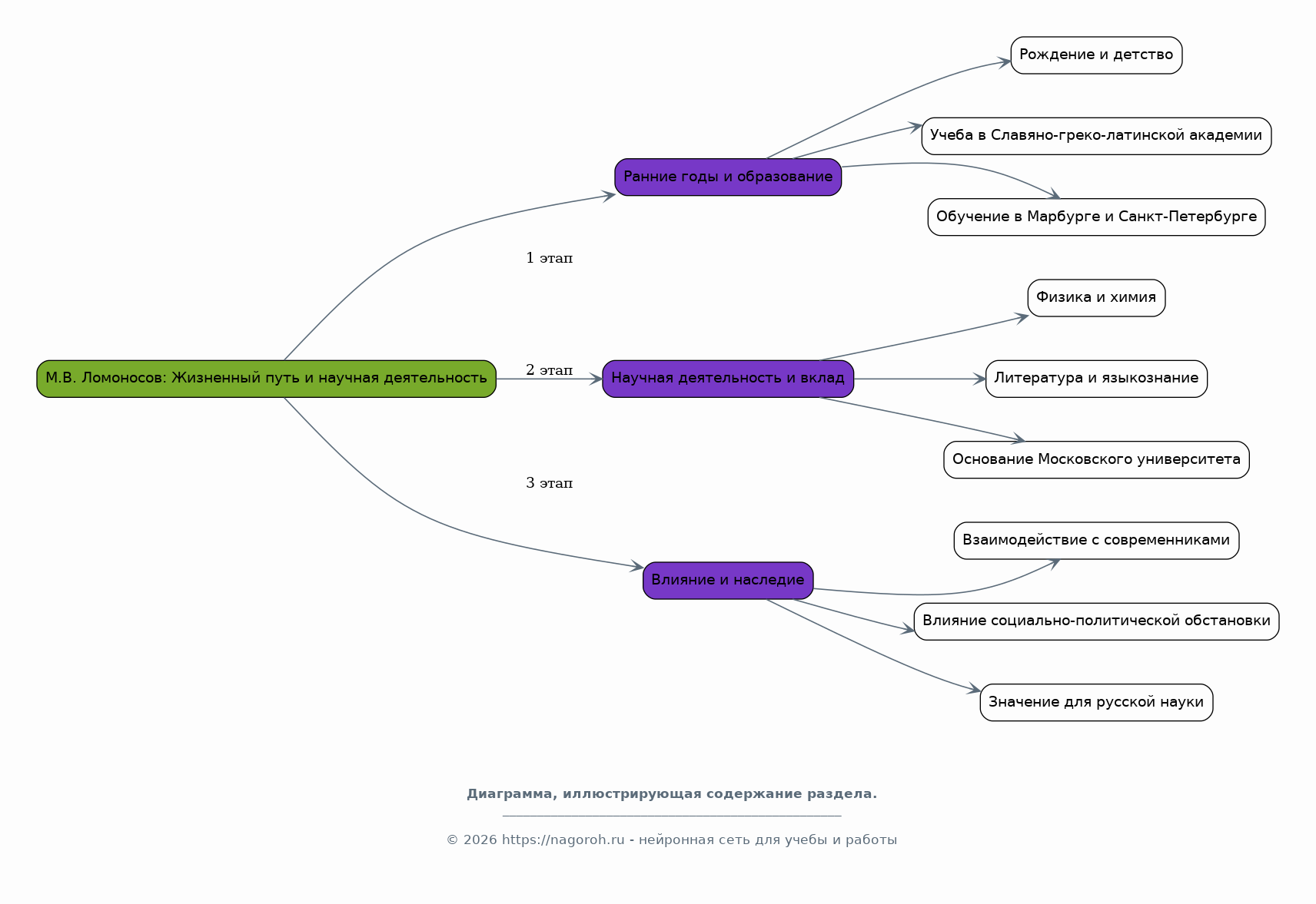
Жизненный путь и научная деятельность М.В. Ломоносова

Содержимое раздела

Рассмотрение биографии М.В. Ломоносова, начиная с его рождения и заканчивая периодом расцвета его научной и общественной деятельности. Анализ этапов формирования Ломоносова как ученого, его учебы в Славяно-греко-латинской академии, Марбургском университете и других учебных заведениях. Изучение роли М.В. Ломоносова в создании Московского университета, его вклад в развитие русской науки и культуры. Анализ его отношений с современниками, в том числе с другими выдающимися учеными и общественными деятелями. Анализ влияния социально-политической обстановки его времени на его мировоззрение.

Филологические взгляды М.В. Ломоносова

Содержимое раздела

Изучение филологических трудов М.В. Ломоносова, включая его работы по теории языка, стилистике и риторике. Анализ его реформы русского литературного языка, в частности, его роли в формировании триединства стилей. Рассмотрение его вклада в развитие русской грамматики и лексикографии, в том числе анализ его подхода к систематизации языка. Анализ его трактатов о красноречии, его роль в развитии риторики и его взглядов на поэтическое искусство. Анализ его идей о национальной идентичности и роли языка в формировании культурного самосознания нации. Оценка его влияния на развитие русского литературного языка.

М.В. Ломоносов и развитие русской литературы

Содержимое раздела

Анализ литературного наследия М.В. Ломоносова, включая его поэтические произведения, оды, трагедии и другие жанры. Рассмотрение его вклада в развитие различных жанров, его поэтического мастерства и новаторского подхода к созданию произведений. Анализ творческого метода Ломоносова, его принципов работы с различными стилями и формами. Изучение тематики его произведений, в том числе его взглядов на науку, просвещение, патриотизм и гражданственность. Оценка его роли в формировании новой русской литературы, его влияние на последующие поколения писателей и поэтов.

Исторические исследования М.В. Ломоносова

Содержимое раздела

Изучение исторических трудов М.В. Ломоносова, включая его работы по истории России и других стран. Анализ его исторических взглядов, его методов исследования и подходов к интерпретации исторических событий. Рассмотрение его вклада в формирование российской историографии, его роль в создании новых представлений о прошлом. Анализ его полемики с другими историками и его позиции в научных дискуссиях. Изучение его вклада в развитие археологии и смежных дисциплин. Оценка его влияния на последующее поколение историков и формирование национального самосознания.

М.В. Ломоносов и развитие отечественного образования

Содержимое раздела

Анализ роли М.В. Ломоносова в создании Московского университета, его вклада в организацию учебного процесса, выбор дисциплин и привлечение преподавателей. Рассмотрение его педагогических взглядов, его методики преподавания и его идей о роли образования в развитии науки и общества. Изучение его влияния на формирование образовательной системы в России, его борьбы за распространение просвещения и науки. Анализ его вклада в подготовку научных кадров, его роли в создании условий для развития научных исследований в России. Оценка его вклада в современное образования.

Значение наследия М.В. Ломоносова для современной науки

Содержимое раздела

Анализ актуальности научных идей М.В. Ломоносова для современной науки, в том числе в области гуманитарных дисциплин. Рассмотрение его вклада в развитие различных областей знания и его влияние на современные научные исследования. Оценка его роли в формировании научной картины мира и его вклада в развитие междисциплинарных исследований. Обсуждение его вклада в развитие гуманитарных наук в контексте современных тенденций. Анализ его влияния на современное образование и формирование научного мировоззрения.

Влияние М.В. Ломоносова на русскую культуру

Содержимое раздела

Изучение влияния М.В. Ломоносова на формирование русской культуры, включая его вклад в развитие литературы, искусства, науки и образования. Анализ его роли в формировании национальной идентичности и культурного самосознания. Рассмотрение его идей о важности сохранения и развития национальной культуры. Изучение его вклада в создание новых культурных традиций и ценностей. Оценка его влияния на последующее развитие русской культуры и его роли в формировании современной культурной карты России. Анализ его наследия в современном культурном контексте.

Заключение

Содержимое раздела

Обобщение основных результатов исследования и формулировка выводов о вкладе М.В. Ломоносова в развитие русской гуманитарной науки. Подведение итогов, подтверждение или опровержение выдвинутой в начале исследования гипотезы. Оценка значения научного наследия М.В. Ломоносова для современной науки и образования, с акцентом на его актуальность для школьников и студентов. Определение перспектив дальнейшего изучения наследия М.В. Ломоносова и его роли в истории русской культуры. Оценка ограничений исследования и предложения для будущих исследований.

Список литературы

Содержимое раздела

Представление полного списка использованных источников, включая научные статьи, монографии, диссертации, архивные материалы, а также электронные ресурсы. Систематизация списка литературы в соответствии с общепринятыми научными стандартами (ГОСТ или MLA). Обеспечение точности и полноты библиографических данных для всех источников. Разделение списка литературы на категории (например, первичные источники, вторичные источники, электронные ресурсы и т.д.) для удобства читателей. Указание полных выходных данных для каждого источника, включая авторов, названия, издательства, год издания и страницы.

Получи Такой Проект

До 90% уникальность
Готовый файл Word
15-30 страниц
Список источников по ГОСТ
Оформление по ГОСТ
Таблицы и схемы
Презентация

Создать Проект на любую тему за 5 минут

Создать

#5487224