Нейросеть

Народы и Государства Степей Восточной Европы и Сибири в XIII-XV Веках: Этнополитическая Динамика и Взаимодействие Культур

Нейросеть для проекта Гарантия уникальности Строго по ГОСТу Высочайшее качество Поддержка 24/7

Данный исследовательский проект посвящен детальному изучению народов и государств, населявших степную зону Восточной Европы и Сибири в период с XIII по XV века. Он охватывает широкий спектр вопросов, связанных с политической организацией, социальной структурой, экономикой, культурой и религиозными верованиями этих обществ. В рамках исследования предполагается анализ различных источников, включая письменные свидетельства (летописи, хроники, дипломатические документы), археологические материалы, данные антропологии и этнографии. Особое внимание уделяется выявлению закономерностей формирования и распада государственных образований, таких как Золотая Орда, Сибирское ханство и другие, а также изучению влияния монгольского завоевания на развитие региона. Проект направлен на комплексное осмысление процессов взаимодействия различных этнических групп (половцы, русы, татары, славяне, финно-угорские народы и др.) и их вклада в формирование исторического ландшафта Евразии в указанный период. Результаты исследования будут представлены в форме научной статьи, тезисов докладов и, возможно, интерактивной карты, отображающей основные события и миграции.

Идея:

Исследование позволит расширить знания о сложных этнополитических процессах в степной зоне Восточной Европы и Сибири в XIII-XV веках. Проект направлен на выявление ключевых факторов, влиявших на формирование и развитие государств и народов этого региона.

Продукт:

Продуктом данного исследования станет научная статья, предназначенная для публикации в рецензируемом журнале. Также будут подготовлены тезисы для участия в научных конференциях, посвященных данной тематике.

Проблема:

Существует недостаток комплексных исследований, объединяющих данные разных дисциплин для изучения народов и государств степной зоны. Недостаточно полно изучено влияние монгольского фактора на этногенетические процессы и формирование политических институтов в регионе.

Актуальность:

Изучение истории народов и государств степной зоны в XIII-XV веках имеет высокую актуальность для понимания истории Евразии. Данное исследование способствует углублению знаний о взаимодействии культур и политических процессов в период Средневековья.

Цель:

Целью проекта является комплексный анализ политической истории, социальной структуры и культурных взаимодействий народов степной зоны Восточной Европы и Сибири в XIII-XV веках. Достижение этой цели позволит выявить основные тенденции развития этого региона.

Целевая аудитория:

Аудиторией проекта являются студенты исторических факультетов, преподаватели истории, а также исследователи, специализирующиеся на истории Евразии и Средневековья. Результаты исследования будут интересны широкому кругу лиц, интересующихся историей.

Задачи:

  • Анализ русских летописей, восточных хроник и западноевропейских источников.
  • Изучение археологических находок и сопоставление их с письменными свидетельствами.
  • Сравнительный анализ политических систем и социальных структур различных государств региона.
  • Исследование процессов этногенеза и культурного взаимодействия.
  • Подготовка научных публикаций и презентаций результатов исследования.

Ресурсы:

Для реализации проекта потребуются доступ к специализированной библиотеке, электронным базам данных, археологическим материалам, а также грантовая поддержка для проведения полевых исследований и командировок.

Роли в проекте:

Осуществляет общее руководство проектом, формулирует цели и задачи исследования, координирует работу коллектива, контролирует соблюдение сроков и качество выполняемых работ. Ответственен за подготовку и публикацию научных материалов, а также за представление результатов исследования на научных конференциях. Осуществляет коммуникацию с другими исследователями и организациями, занимающимися смежными проблемами.

Участвует в анализе источников, проводит самостоятельные исследования по отдельным аспектам проекта, готовит обзоры литературы и аналитические записки. Собирает и систематизирует данные, участвует в написании статей и тезисов докладов. Принимает участие в обсуждении результатов исследования и формулировании выводов. Выполняет поручения руководителя проекта, связанные с научной работой.

Помогает в сборе и обработке данных, осуществляет поиск и систематизацию информации, участвует в подготовке презентаций и иллюстративных материалов. Выполняет техническую работу, связанную с организацией исследований, командировок и конференций. Осуществляет перевод источников, а также помогает в подготовке библиографии. Содействует общему функционированию проекта.

Предоставляет экспертные знания в области археологии, консультирует по вопросам интерпретации археологических находок, участвует в анализе археологических материалов. Оценивает значимость археологических данных для решения поставленных задач. Оказывает помощь в разработке методологии археологических исследований и интерпретации их результатов. Участвует в написании разделов, посвященных археологии в научных публикациях.

Наименование образовательного учреждения

Проект

на тему

Народы и Государства Степей Восточной Европы и Сибири в XIII-XV Веках: Этнополитическая Динамика и Взаимодействие Культур

Выполнил: ФИО

Руководитель: ФИО

Содержание

  • Введение 1
  • Политическая история степной зоны: формирование государственных образований 2
  • Социальная структура и общественные отношения в степной зоне 3
  • Экономика и хозяйственная деятельность народов степной зоны 4
  • Культура и духовная жизнь народов степной зоны 5
  • Археологические исследования и материальная культура 6
  • Этногенез и этнические процессы 7
  • Взаимодействие культур и контакты между народами 8
  • Трансформация социальных и политических систем 9
  • Список литературы 10

Введение

Содержимое раздела

Введение закладывает основу для всего исследовательского проекта, определяя его актуальность, цели, задачи и методологию. В этом разделе будет представлен обзор историографии по теме, что позволит читателям понять контекст исследования и место проекта в научном дискурсе. Четко формулируются вопросы, на которые будет искать ответы, и объясняется значимость выбранной темы для понимания истории Евразии. Обосновывается выбор методов исследования и источников информации, которые будут использоваться для достижения поставленных целей. Определяются основные понятия и термины, необходимые для понимания последующего материала.

Политическая история степной зоны: формирование государственных образований

Содержимое раздела

Этот раздел посвящен анализу политической истории степной зоны в XIII-XV веках. Будут рассмотрены процессы формирования и развития государственных образований, таких как Золотая Орда, Сибирское ханство и другие. Будет изучена внутренняя структура этих государств, включая их административную систему, систему права и финансовую политику. Особое внимание будет уделено динамике взаимоотношений степных государств с соседними странами, включая Русь, Великое княжество Литовское и Московское государство. Анализируются причины взлетов и падений этих государств, а также их влияние на политическую карту региона. В разделе будут использованы различные источники, включая летописи, дипломатические документы и археологические данные.

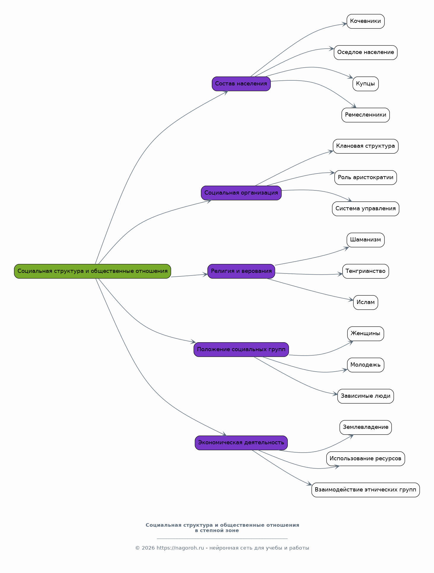
Социальная структура и общественные отношения в степной зоне

Содержимое раздела

Раздел посвящен анализу социальной структуры народов степной зоны. Будет рассмотрен состав населения, включая различные социальные группы (кочевники, оседлое население, купцы, ремесленники и др.). Изучаются особенности социальной организации, включая клановую структуру, роль аристократии и систему управления. Будет рассмотрена роль религии и верований в жизни общества, включая шаманизм, тенгрианство и ислам. Анализируется положение различных социальных групп, включая женщин, молодежь и зависимых людей. Рассматриваются вопросы землевладения, использования ресурсов и экономической деятельности. Особое внимание будет уделено взаимоотношениям между различными этническими группами и социальными слоями.

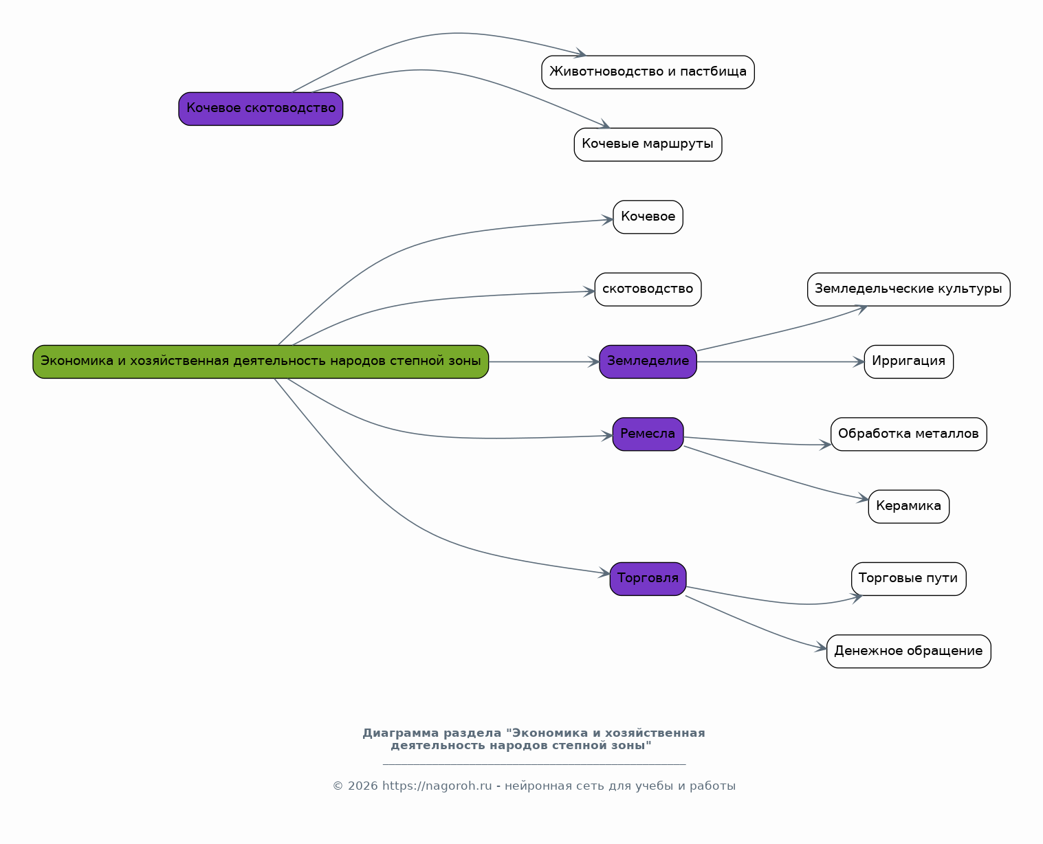
Экономика и хозяйственная деятельность народов степной зоны

Содержимое раздела

Этот раздел исследует экономические аспекты жизни народов степной зоны в XIII-XV веках. Будет проведен анализ основных видов хозяйственной деятельности, включая кочевое скотоводство, земледелие, ремесла и торговлю. Рассматриваются особенности экономической организации, включая систему налогообложения, денежное обращение и торговые пути. Анализируется роль природных ресурсов и их влияние на экономическое развитие. Будет изучено взаимодействие степных кочевников с оседлым населением, а также роль торговли в экономических отношениях. Особое внимание уделяется влиянию монгольского завоевания на экономику региона. Используются данные археологии, письменных источников и экономических обзоров.

Культура и духовная жизнь народов степной зоны

Содержимое раздела

Раздел посвящен изучению культуры и духовной жизни народов степной зоны. Будут рассмотрены особенности искусства, архитектуры, литературы и других форм культурного выражения. Анализируется роль религии и верований в жизни общества, включая шаманизм, тенгрианство и ислам, а также изменения в религиозной практике под влиянием других культур. Изучаются традиции и обычаи, праздники и обряды. Будет рассмотрено взаимодействие культур различных народов, включая обмен знаниями, технологиями и культурными ценностями. Анализируется влияние контактов с другими цивилизациями, такими как Китай, Персия и Русь, на культуру народов степи. Используются данные археологии, этнографии и письменных источников.

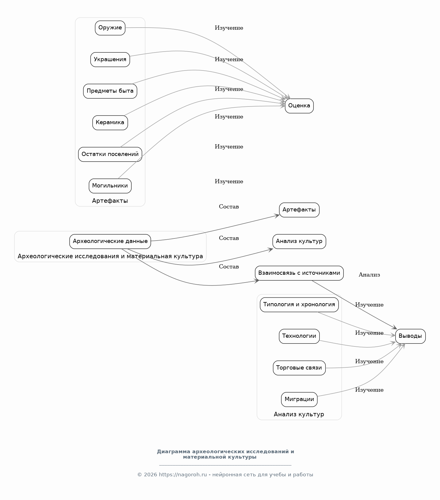
Археологические исследования и материальная культура

Содержимое раздела

Этот раздел представляет собой анализ археологических данных, полученных в ходе раскопок на территории степной зоны. Будут рассмотрены археологические артефакты, такие как оружие, украшения, предметы быта, керамика, остатки поселений и могильников. Оценивается их значение для понимания культуры, экономики и социальной структуры народов. Проводится анализ типологии и хронологии находок. Особое внимание уделяется взаимосвязи между археологическими данными и письменными источниками. Будут представлены результаты анализа археологических культур, которые характеризуют различные периоды истории региона. Рассматриваются вопросы технологий, торговых связей, и миграций на основе археологических данных.

Этногенез и этнические процессы

Содержимое раздела

Раздел посвящен изучению вопросов этногенеза и этнических процессов в степной зоне. Представлен анализ происхождения и формирования различных этнических групп, проживавших в регионе. Рассматриваются процессы смешения и взаимодействия различных народов, включая половцев, кипчаков, татар, славян, финно-угорских народов и других. Будет изучено влияние миграций и завоеваний на этнический состав населения. Анализируются данные о языках, антропологических особенностях и культурных традициях различных народов. Особое внимание уделяется влиянию монгольского нашествия на этнические процессы. Используются данные археологии, лингвистики, генетики и этнографии для реконструкции этнической истории региона.

Взаимодействие культур и контакты между народами

Содержимое раздела

В этом разделе будет рассмотрено взаимодействие культур различных народов, населявших степную зону. Анализируются формы культурного обмена, такие как обмен знаниями, технологиями, культурными ценностями. Оценивается влияние внешних факторов, таких как торговля, дипломатические связи и войны, на культурное развитие. Рассматриваются проявления взаимного влияния в области искусства, архитектуры, религии и быта. Особое внимание уделяется контактам между кочевыми и оседлыми обществами. Используются данные археологии, этнографии, письменных источников и искусствоведческих исследований для выявления тенденций и закономерностей в развитии культур.

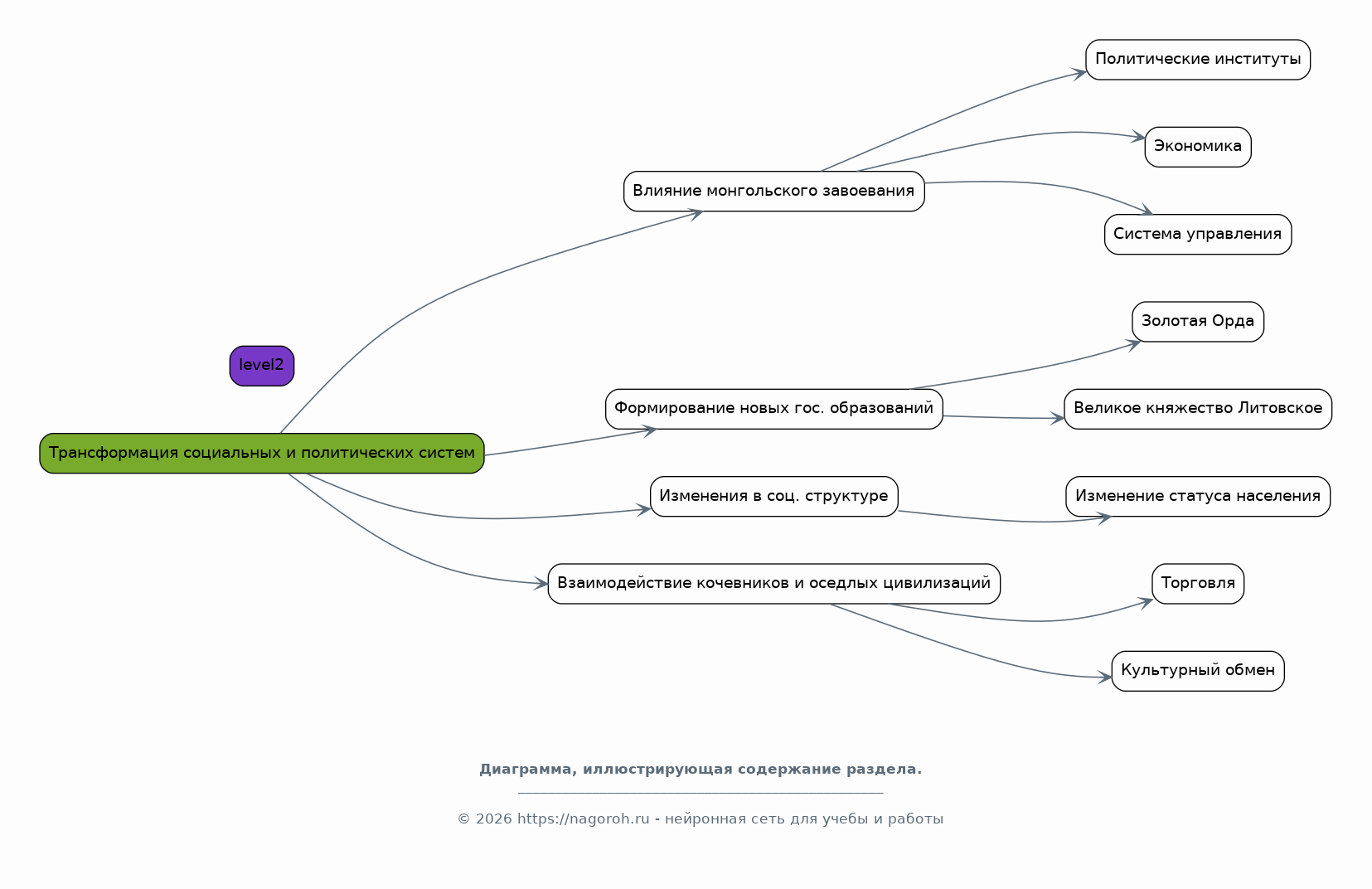
Трансформация социальных и политических систем

Содержимое раздела

Раздел посвящен анализу процессов трансформации социальных и политических систем в степной зоне в XIII-XV веках. Рассматривается влияние монгольского завоевания на политические институты, социальную структуру и экономику. Изучаются процессы формирования новых государственных образований и изменений в системе управления. Анализируются изменения в социальном статусе различных групп населения. Особое внимание уделяется взаимодействию традиционных кочевых обществ и оседлых цивилизаций. Будут изучены причины упадка государств и эволюции общественных отношений. Используются данные письменных источников, археологии и этнографии.

Список литературы

Содержимое раздела

В этом разделе будет представлен подробный список использованной литературы, включающий научные статьи, монографии, сборники статей, архивные материалы и электронные ресурсы. Список будет составлен в соответствии с требованиями к оформлению научных работ, обеспечивая полноту и точность цитирования. Литература будет разделена по категориям для удобства использования, включая источники, посвященные политической истории, социальной структуре, экономике, культуре и археологии. Каждая запись будет содержать полную библиографическую информацию, включая автора, название, издательство, год издания и страницы. Список будет регулярно обновляться и дополняться в процессе работы над проектом. Он отражает основу для проведенного исследования.

Получи Такой Проект

До 90% уникальность
Готовый файл Word
15-30 страниц
Список источников по ГОСТ
Оформление по ГОСТ
Таблицы и схемы
Презентация

Создать Проект на любую тему за 5 минут

Создать

#5719528