Нейросеть

Наследие Советского Союза в современном обществе и культуре: Анализ влияния и значения

Нейросеть для проекта Гарантия уникальности Строго по ГОСТу Высочайшее качество Поддержка 24/7

Данный исследовательский проект посвящен всестороннему анализу влияния наследия СССР на различные аспекты современного общества и культуры. Исследование предполагает изучение трансформации советских идей, ценностей и институтов, их адаптации и переосмысления в контексте современности. Основной акцент будет сделан на выявлении ключевых явлений, формирующих культурный ландшафт и социальные отношения в современной России и других странах, испытавших влияние Советского Союза. Проект также рассматривает различные аспекты советского наследия, такие как архитектура, кино, музыка, литература, образование и политическая идеология. В рамках данного исследования будет проведен анализ того, как эти элементы советской эпохи продолжают влиять на формирование идентичности, ценностных ориентаций и повседневной жизни людей. Особое внимание уделяется выявлению противоречий и сложностей, связанных с осмыслением советского прошлого в современном мире, а также его роли в формировании исторической памяти и коллективной идентичности.

Идея:

Этот проект направлен на глубокий анализ культурного и социального наследия СССР, определяющего современный облик общества. Он предоставляет возможность для всестороннего изучения влияния советского прошлого на развитие современной культуры и общества.

Продукт:

Результатом данного проекта станет аналитический отчет, включающий теоретические выкладки, примеры и аргументированные выводы о влиянии наследия СССР. Также будет подготовлен презентационный материал, который может быть использован для образовательных целей и общественных дискуссий.

Проблема:

Существует недостаточно глубокое и систематизированное понимание влияния советского наследия на современное общество, что требует комплексного исследования. Актуальные данные и аналитические материалы по этой теме остаются фрагментарными и недостаточно охватывают разнообразие проявлений советского влияния.

Актуальность:

Изучение наследия СССР имеет актуальное значение для понимания сложных процессов, происходящих в современном обществе, особенно в странах, переживших советский период. Это исследование способствует более глубокому анализу исторической преемственности и культурной эволюции.

Цель:

Цель проекта - провести комплексный анализ влияния наследия СССР на современное общество и культуру. В частности, будет определено значение советского опыта для формирования идентичности и ценностей в современном мире.

Целевая аудитория:

Аудитория проекта включает студентов высших учебных заведений, преподавателей гуманитарных наук, исследователей и всех, кто интересуется историей и культурой. Также проект будет интересен для широкой общественности, желающей глубже понять истоки современных социальных и культурных явлений.

Задачи:

  • Провести анализ основных теоретических подходов к изучению наследия СССР.
  • Изучить влияние советской архитектуры и городского планирования на современную городскую среду.
  • Проанализировать трансформацию советской кинематографии и литературы в современной культуре.
  • Исследовать роль советского образования в формировании ценностей и системы знаний.
  • Оценить влияние советской политической идеологии на современные политические процессы.

Ресурсы:

Для реализации проекта необходимы доступ к библиотечным фондам, базам данных и архивным материалам, а также возможность проведения интервью и анализа документов.

Роли в проекте:

Отвечает за общее руководство проектом, определение целей и задач, координацию работы команды, контроль за качеством исследования, подготовку итогового отчета и презентации. Обеспечивает соблюдение сроков и достижение поставленных целей.

Занимается анализом научной литературы, разработкой теоретической базы исследования, обобщением и систематизацией информации, подготовкой обзоров литературы и аналитических материалов. Отслеживает актуальные тенденции в изучении темы, формирует список используемых источников.

Отвечает за сбор и обработку эмпирических данных, проведение интервью, анализ архивных материалов и других источников. Осуществляет анализ конкретных кейсов, подготовку иллюстративного материала и визуализацию данных. Участвует в подготовке выводов и рекомендаций.

Отвечает за редактирование текста, обеспечивает соответствие стиля и структуры требованиям научной работы, коррекцию ошибок и неточностей. Занимается оформлением работы в соответствии с принятыми стандартами, подготовкой графиков, таблиц и иллюстраций.

Наименование образовательного учреждения

Проект

на тему

Наследие Советского Союза в современном обществе и культуре: Анализ влияния и значения

Выполнил: ФИО

Руководитель: ФИО

Содержание

  • Введение 1
  • Теоретические основы изучения наследия СССР 2
  • Советская архитектура и городское планирование: влияние на современную городскую среду 3
  • Советская кинематография и литература: трансформация и влияние на современную культуру 4
  • Роль советского образования в формировании ценностей и системы знаний 5
  • Влияние советской политической идеологии на современные политические процессы 6
  • Методология исследования и анализ эмпирических данных 7
  • Практические примеры и кейсы из современной культуры 8
  • Дискуссия и обсуждение результатов 9
  • Список литературы 10

Введение

Содержимое раздела

В этом разделе представлены основные аспекты исследования, обосновывается актуальность и научная значимость проекта. Здесь обозначены цели, задачи и методология исследования. В разделе определяется объект и предмет исследования, описывается структура работы. Вводная часть также включает обзор существующих исследований по теме и формулировку основных гипотез и вопросов, которые будут рассмотрены в ходе исследования. Обосновывается выбор темы и ее значение для изучения современного социокультурного ландшафта.

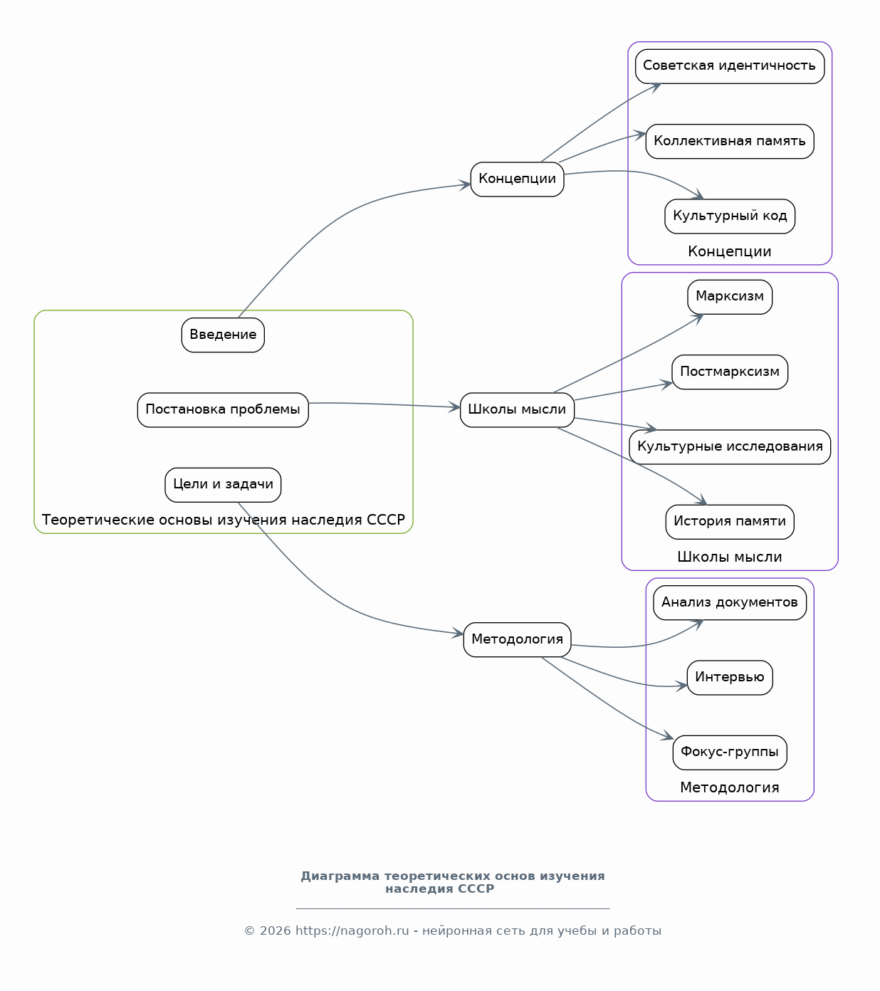
Теоретические основы изучения наследия СССР

Содержимое раздела

Этот раздел посвящен анализу существующих теоретических подходов к изучению наследия СССР, включая ключевые концепции и методологии. Рассматриваются различные школы мысли, влияющие на осмысление советского периода, такие как марксизм, постмарксизм, культурные исследования, история памяти. Обсуждаются важные понятия, такие как советская идентичность, коллективная память, культурный код и их влияние на современные социальные процессы. Анализируются основные методы исследования, используемые в данной области, такие как анализ документов, интервью, фокус-группы.

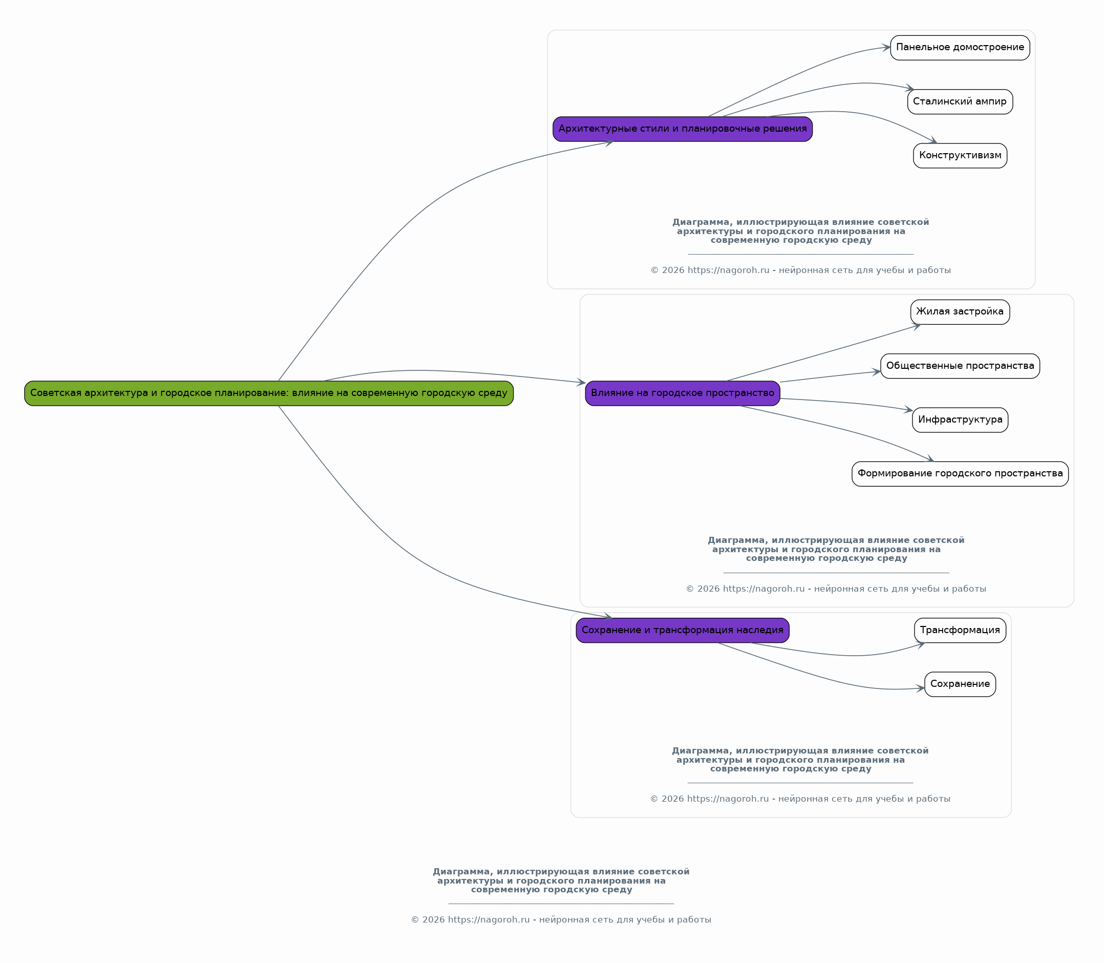
Советская архитектура и городское планирование: влияние на современную городскую среду

Содержимое раздела

В этом разделе подробно рассматривается влияние советской архитектуры и городского планирования на современную городскую среду. Анализируются основные архитектурные стили и планировочные решения, характерные для советской эпохи, такие как конструктивизм, сталинский ампир, панельное домостроение. Исследуется влияние этих стилей на формирование городского пространства, инфраструктуры, общественных пространств и жилой застройки. Оценивается степень сохранения и трансформации советского архитектурного наследия в современных городах, а также его влияние на качество жизни и городскую культуру.

Советская кинематография и литература: трансформация и влияние на современную культуру

Содержимое раздела

Данный раздел посвящен анализу влияния советской кинематографии и литературы на современную культуру. Рассматриваются основные жанры, тематика и художественные средства, использовавшиеся в советском кино и литературе. Анализируется процесс трансформации советских образов, сюжетов и идеологических установок в современных произведениях искусства. Исследуется влияние советского кино и литературы на формирование культурных стереотипов, ценностей и идентичности в современном обществе. Особое внимание уделяется вопросу сохранения и переосмысления культурного наследия в контексте глобализации и изменений в обществе.

Роль советского образования в формировании ценностей и системы знаний

Содержимое раздела

В этом разделе исследуется роль советской системы образования в формировании ценностей, мировоззрения и системы знаний. Анализируется структура, цели и методы советского образования на разных уровнях - от дошкольного образования до высшей школы. Исследуется влияние образовательных программ, учебников и преподавательского состава на формирование идеологических установок и гражданской позиции учащихся. Рассматривается влияние советского образования на развитие науки, техники и культуры. Анализируется трансформация образовательной системы в современных условиях и ее влияние на формирование общества в целом.

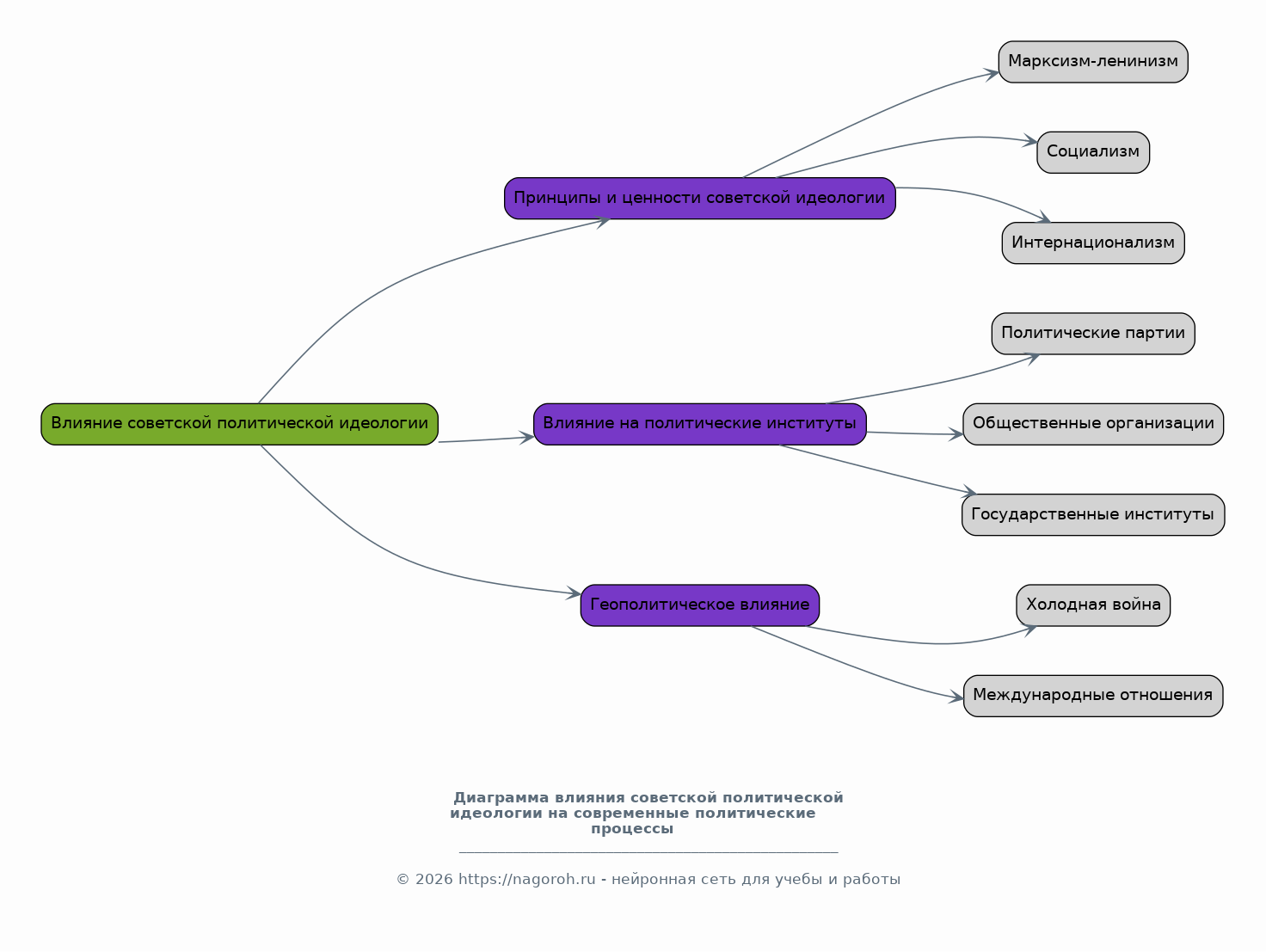
Влияние советской политической идеологии на современные политические процессы

Содержимое раздела

В этом разделе анализируется влияние советской политической идеологии на современные политические процессы и институты. Рассматриваются основные принципы и ценности советской идеологии - марксизм-ленинизм, социализм, интернационализм и их влияние на политическую практику. Исследуется влияние советского опыта на формирование политических партий, общественных организаций и государственных институтов в разных странах. Анализируется роль советского влияния в формировании геополитической обстановки и международных отношений. Оценивается степень сохранения и трансформации советских идеологических традиций в современном политическом контексте.

Методология исследования и анализ эмпирических данных

Содержимое раздела

В этом разделе представлена методология исследования, описаны методы сбора и анализа эмпирических данных. Описываются конкретные методы, использованные для сбора данных, такие как анализ документов, интервью, опрос, анализ контента. Представлены критерии отбора образцов и выборки, а также обоснование выбора количественных и качественных методов анализа. Детально описывается процесс обработки и анализа данных, представлены использованные программные средства и статистические методы. В этом разделе также рассматриваются возможные ограничения исследования и способы снижения их влияния на результаты.

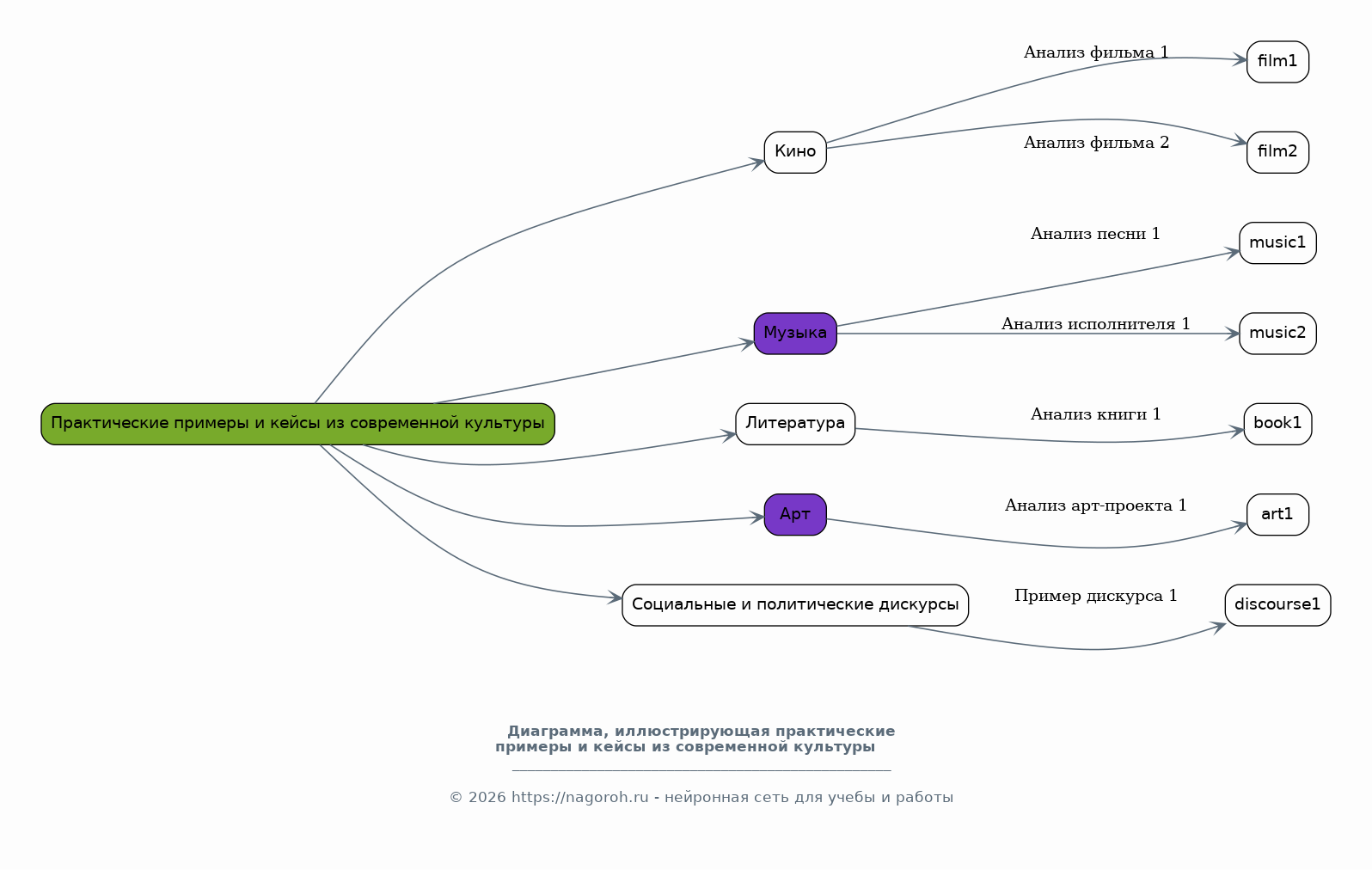
Практические примеры и кейсы из современной культуры

Содержимое раздела

В этом разделе представлены конкретные практические примеры и кейсы из современной культуры, отражающие влияние наследия СССР. Анализируются произведения кино, музыки, литературы, арта и других видов искусства, в которых прослеживается влияние советского прошлого. Рассматриваются примеры использования советской символики, образов и сюжетов в современных культурных продуктах. Проводится анализ того, как советское наследие отражается в современных социальных и политических дискурсах. Раздел включает конкретные примеры влияния советского опыта на формирование идентичности, ценностей и стиля жизни в современном обществе.

Дискуссия и обсуждение результатов

Содержимое раздела

В этом разделе проводится дискуссия и обсуждение полученных результатов исследования. Осуществляется анализ основных выводов, сформулированных на основе анализа эмпирических данных и практических примеров. Проводится сопоставление полученных результатов с существующими исследованиями по теме. Обсуждаются возможные интерпретации полученных данных и их значение для понимания влияния советского наследия на современное общество. Рассматриваются ограничения исследования и предлагаются направления для дальнейших исследований. Оценивается вклад исследования в развитие научного знания и практические применения полученных результатов.

Список литературы

Содержимое раздела

В этом разделе представлен полный список использованной литературы, включающий книги, статьи, документы и другие источники, которые были использованы в исследовании. Список составляется в соответствии с принятыми стандартами оформления научных работ, такими как ГОСТ или MLA. Источники упорядочиваются в алфавитном порядке или в соответствии с требованиями конкретного издания. В список включаются все источники, на которые есть ссылки в тексте работы. Для каждого источника указываются автор, название работы, издательство, год издания и другие необходимые данные. Раздел служит для подтверждения научной добросовестности и обеспечения возможности проверки и дальнейшего использования результатов исследования.

Получи Такой Проект

До 90% уникальность
Готовый файл Word
15-30 страниц
Список источников по ГОСТ
Оформление по ГОСТ
Таблицы и схемы
Презентация

Создать Проект на любую тему за 5 минут

Создать

#6201951