Нейросеть

Научно-техническая революция и трансформация общества: анализ последствий и перспектив

Нейросеть для проекта Гарантия уникальности Строго по ГОСТу Высочайшее качество Поддержка 24/7

Данный исследовательский проект посвящен всестороннему анализу феномена научно-технической революции (НТР) и ее многогранных последствий для современного общества. В работе будет рассмотрена эволюция НТР, начиная с середины XX века, выделены ключевые этапы и технологические прорывы, оказавшие наиболее существенное влияние на различные сферы человеческой деятельности. Особое внимание будет уделено влиянию НТР на экономику, включая изменения в структуре занятости, появление новых отраслей и рост производительности труда. Кроме того, будет проанализировано воздействие технологического прогресса на социальную сферу, в том числе вопросы неравенства, доступа к образованию и здравоохранению, а также трансформацию социальных институтов. Важной частью исследования станет изучение культурных изменений, вызванных развитием информационных технологий и средств массовой коммуникации, таких как Интернет и социальные сети. Проект также затронет этические аспекты НТР, включая вопросы искусственного интеллекта, биотехнологий и кибербезопасности. В заключительной части будут предложены прогнозы и сценарии дальнейшего развития НТР, а также рекомендации по смягчению негативных последствий и использованию технологического прогресса для достижения устойчивого развития.

Идея:

Исследовать влияние научно-технической революции на различные сферы общественной жизни. Спрогнозировать будущие тенденции развития НТР и их потенциальное воздействие на человечество.

Продукт:

В результате исследования будет подготовлен аналитический доклад, содержащий детальный обзор ключевых аспектов НТР и ее последствий. Доклад будет доступен в электронном формате и может быть использован в качестве основы для дальнейших исследований и образовательных целей.

Проблема:

Существует недостаток комплексных исследований, охватывающих широкий спектр последствий НТР, включая экономические, социальные, культурные и этические аспекты. Недостаточно внимания уделяется прогнозированию долгосрочных последствий технологического прогресса и разработке стратегий для смягчения негативных воздействий.

Актуальность:

Актуальность данного исследования обусловлена стремительным развитием технологий и их возрастающим влиянием на все стороны жизни общества. Понимание последствий НТР необходимо для принятия обоснованных решений в области образования, политики и экономики.

Цель:

Целью данного проекта является комплексный анализ последствий научно-технической революции и разработка прогнозов относительно ее дальнейшего развития. Проект направлен на выявление ключевых проблем и возможностей, связанных с НТР, и формирование рекомендаций для устойчивого развития.

Целевая аудитория:

Данный проект предназначен для студентов, изучающих общественные науки, экономику, социологию и политологию. Он также будет интересен преподавателям, исследователям и всем, кто интересуется проблемами современного технологического развития.

Задачи:

  • Провести обзор литературы по теме научно-технической революции и ее последствий.
  • Проанализировать влияние НТР на экономику, включая изменение структуры занятости и рост производительности труда.
  • Изучить социальные последствия НТР, включая вопросы неравенства и доступа к образованию.
  • Исследовать культурные изменения, вызванные развитием информационных технологий.
  • Сформулировать прогнозы и сценарии дальнейшего развития НТР.

Ресурсы:

Для реализации проекта необходимы доступ к научным базам данных, библиотечным ресурсам и программному обеспечению для анализа данных.

Роли в проекте:

Отвечает за общее руководство проектом, планирование, координацию работы команды и контроль за выполнением задач. Организует работу, ставит задачи, контролирует сроки и качество выполнения работы каждым участником. Обеспечивает связь с научным руководителем и другими заинтересованными сторонами. Ответственен за подготовку итогового отчета.

Занимается сбором, обработкой и анализом данных, необходимых для исследования. Проводит анализ литературы, статистических данных и других источников информации. Готовит аналитические справки, графики и таблицы, необходимые для написания разделов проекта, а также помогает в формулировке выводов на основе полученных данных.

Проводит углубленное исследование конкретных аспектов темы, таких как влияние НТР на определенную отрасль экономики или социальный институт. Собирает и анализирует информацию, готовит обзоры и доклады, участвует в обсуждении результатов. Отвечает за подготовку отдельных разделов и глав проекта в соответствии с планом.

Отвечает за редактирование и оформление итогового отчета, включая корректуру текста, проверку цитирований и оформление библиографии. Следит за соблюдением академических стандартов и стилистической целостностью текста. Обеспечивает единообразие оформления всех частей проекта и соответствие требованиям к подаче материала.

Наименование образовательного учреждения

Проект

на тему

Научно-техническая революция и трансформация общества: анализ последствий и перспектив

Выполнил: ФИО

Руководитель: ФИО

Содержание

  • Введение 1
  • Теоретические основы научно-технической революции 2
  • Влияние НТР на экономику: новые тренды и вызовы 3
  • Социальные последствия научно-технической революции 4
  • Культурные изменения в эпоху НТР 5
  • Этические аспекты научно-технической революции 6
  • Практическое применение НТР: кейс-стади 7
  • Прогнозы и сценарии будущего 8
  • Рекомендации и стратегии 9
  • Список литературы 10

Введение

Содержимое раздела

Введение служит для представления темы исследования, обоснования ее актуальности и определения целей и задач. В этом разделе будет представлен обзор научно-технической революции, ее ключевые характеристики и этапы развития. Обсуждаются основные проблемы, связанные с влиянием НТР на различные сферы общества. Также будет дана краткая информация о структуре работы и методах исследования. Важно подчеркнуть новизну и значимость исследования, его вклад в понимание современных тенденций и перспектив.

Теоретические основы научно-технической революции

Содержимое раздела

В этом разделе будут рассмотрены теоретические основы научно-технической революции, включая анализ основных концепций и подходов к ее изучению. Будут рассмотрены ключевые особенности НТР, ее движущие силы и факторы, влияющие на ее развитие. Особое внимание будет уделено роли науки и технологий в трансформации общества, а также взаимосвязи между технологическим прогрессом и экономическим ростом. Будут проанализированы различные теории и модели, объясняющие природу и последствия НТР. Важно проследить эволюцию взглядов на НТР, от первых представлений до современных научных трактовок.

Влияние НТР на экономику: новые тренды и вызовы

Содержимое раздела

Данный раздел посвящен анализу влияния НТР на мировую экономику, включая изменение структуры производства, занятости и производительности труда. Будут рассмотрены новые отрасли и технологии, появившиеся в результате НТР, такие как искусственный интеллект, биотехнологии и робототехника, а также их влияние на конкуренцию и экономический рост. Особое внимание будет уделено вопросам цифровизации и автоматизации производства, а также их влиянию на рынок труда. Будут рассмотрены экономические последствия НТР для различных стран и регионов, включая вопросы экономического неравенства и глобализации.

Социальные последствия научно-технической революции

Содержимое раздела

В этом разделе рассматривается социальное воздействие НТР, включая изменения в социальной структуре, образовании, здравоохранении и других сферах общественной жизни. Будут проанализированы вопросы социального неравенства, трудовой миграции, демографических изменений и трансформации социальных институтов. Особое внимание будет уделено влиянию технологий на доступ к образованию и здравоохранению, а также на формирование новых форм социальных взаимодействий. Важно рассмотреть этические аспекты НТР, такие как проблемы искусственного интеллекта и биотехнологий. Также будет проанализировано влияние НТР на социальную структуру.

Культурные изменения в эпоху НТР

Содержимое раздела

Раздел посвящен анализу культурных изменений, вызванных развитием информационных технологий и средств массовой коммуникации. Рассматривается влияние Интернета, социальных сетей и других цифровых платформ на формирование культурных ценностей, идентичности и способов коммуникации. Анализируются изменения в образовании, развлечениях, искусстве и средствах массовой информации. Особое внимание уделяется влиянию цифровых технологий на молодежь и формирование новых форм культуры. Будут рассмотрены вопросы культурной глобализации и ее влияние на национальные культуры. Рассматриваются вопросы развития цифровой культуры.

Этические аспекты научно-технической революции

Содержимое раздела

В этом разделе рассматриваются этические проблемы, связанные с развитием новых технологий, таких как искусственный интеллект, биотехнологии и генная инженерия. Анализируются вопросы защиты личной информации, кибербезопасности, а также этические последствия использования новых технологий в медицине, военных целях и других областях. Обсуждаются вопросы ответственности ученых, инженеров и политиков за последствия технологического прогресса. Особое внимание уделяется необходимости разработки этических кодексов и нормативных актов для регулирования использования новых технологий. Рассматривается взаимосвязь этики и технологий.

Практическое применение НТР: кейс-стади

Содержимое раздела

В данном разделе представлено практическое применение и анализ конкретных примеров, демонстрирующих влияние НТР на различные отрасли и сферы жизни. Будут рассмотрены успешные кейсы инновационных компаний и проектов, основанных на новых технологиях. Проведен анализ влияния НТР на эффективность работы, улучшение качества жизни людей и повышение устойчивости бизнеса. Обсуждаются проблемы и вызовы, связанные с внедрением новых технологий, а также стратегии их преодоления. Рассматриваются примеры практического использования. В каждой отрасли будут взяты примеры.

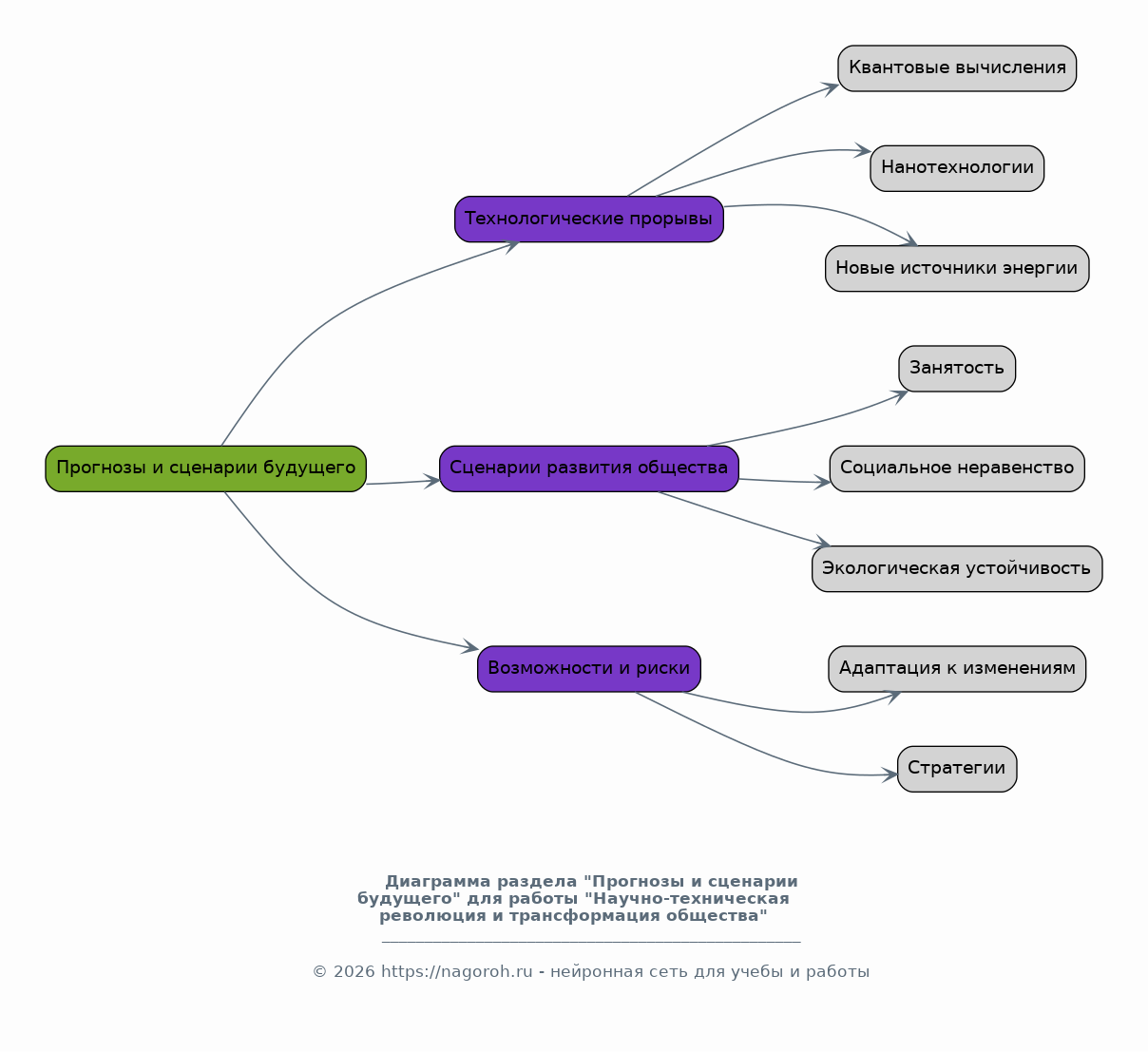
Прогнозы и сценарии будущего

Содержимое раздела

В этом разделе представлены прогнозы и сценарии дальнейшего развития научно-технической революции, основанные на анализе текущих тенденций и инноваций. Анализируются потенциальные технологические прорывы, которые могут оказать значительное влияние на будущее, такие как квантовые вычисления, нанотехнологии и новые источники энергии. Рассматриваются различные сценарии развития общества в условиях ускоряющегося технологического прогресса, включая вопросы занятости, социального неравенства и экологической устойчивости. Обсуждаются возможности и риски, связанные с будущими технологиями, а также стратегии адаптации к изменяющимся условиям. Рассматриваются различные варианты будущего.

Рекомендации и стратегии

Содержимое раздела

В этом разделе представлены рекомендации и стратегии для смягчения негативных последствий НТР и использования технологического прогресса для достижения устойчивого развития. Разрабатываются рекомендации для политиков, образовательных учреждений и бизнеса. Предлагаются стратегии для обеспечения справедливого распределения выгод от НТР, а также для защиты прав и интересов различных групп населения. Рассматриваются методы адаптации к изменениям на рынке труда, развития новых компетенций и создания благоприятной среды для инноваций. Обсуждаются эффективные механизмы регулирования технологий. Рекомендации будут разбиты по категориям.

Список литературы

Содержимое раздела

В данном разделе представлен список использованной литературы, включая научные статьи, книги, доклады и другие источники, использованные в процессе исследования. Список составлен в соответствии с требованиями к оформлению научных работ, с указанием всех необходимых данных, таких как авторы, названия, издательства, страницы и года издания. Список литературы разделен на категории: книги, статьи, онлайн-ресурсы и другие материалы, для удобства использования. Каждый источник должен быть правильно оформлен и процитирован. Он показывает всю использованную литературу.

Получи Такой Проект

До 90% уникальность
Готовый файл Word
15-30 страниц
Список источников по ГОСТ
Оформление по ГОСТ
Таблицы и схемы
Презентация

Создать Проект на любую тему за 5 минут

Создать

#6196739