Нейросеть

Научные достижения в области пищевых биотехнологий: Обзор современных направлений и перспектив

Нейросеть для проекта Гарантия уникальности Строго по ГОСТу Высочайшее качество Поддержка 24/7

Данный исследовательский проект представляет собой комплексное исследование, направленное на анализ и оценку современных достижений в области пищевых биотехнологий. Проект охватывает широкий спектр вопросов, начиная от фундаментальных основ биохимических процессов, лежащих в основе пищевых технологий, и заканчивая практическим применением полученных знаний в разработке новых продуктов и технологий. Особое внимание уделяется изучению передовых методик генетической инженерии, микробиологического синтеза, ферментации и других инновационных подходов, применяемых в пищевой промышленности. В процессе исследования будет проведен анализ текущего состояния рынка биотехнологических продуктов, рассмотрены основные тренды и вызовы, а также оценены перспективы развития данной области. Проект предполагает глубокий анализ научных публикаций, патентных данных и других источников информации, что позволит сформировать целостное представление о современном уровне развития пищевых биотехнологий и определить ключевые направления дальнейших исследований. Результаты работы будут полезны как для научных работников, так и для представителей индустрии.

Идея:

Исследование современных достижений в области пищевых биотехнологий для выявления перспективных направлений развития. Проведение анализа текущего состояния рынка и разработка рекомендаций по внедрению инновационных технологий.

Продукт:

Аналитический обзор современных достижений, включающий систематизацию данных и оценку перспектив развития. Научные публикации и презентации, направленные на распространение полученных знаний.

Проблема:

Отсутствие систематизированной информации о современных достижениях в области пищевых биотехнологий. Недостаточная интеграция научных разработок и практического применения.

Актуальность:

Пищевые биотехнологии играют ключевую роль в обеспечении продовольственной безопасности и устойчивого развития. Актуальность обусловлена необходимостью разработки новых, эффективных и безопасных методов производства пищевых продуктов.

Цель:

Провести анализ текущих трендов в области пищевых биотехнологий и определить перспективные направления исследований. Разработать рекомендации по внедрению инновационных технологий в пищевую промышленность.

Целевая аудитория:

Исследователи, студенты, преподаватели и специалисты, работающие в области пищевой промышленности и биотехнологий. Широкий круг лиц, интересующихся инновациями в области производства продуктов питания.

Задачи:

  • Обзор и анализ научной литературы по теме исследования.
  • Систематизация данных о современных технологиях в пищевых биотехнологиях.
  • Оценка перспектив развития различных направлений биотехнологий.
  • Разработка рекомендаций по внедрению инновационных методов в производство.
  • Подготовка научных публикаций и презентаций для распространения результатов исследования.

Ресурсы:

Для реализации проекта потребуются доступ к научной литературе, специализированному программному обеспечению для анализа данных и лабораторное оборудование.

Роли в проекте:

Отвечает за общее руководство проектом, определение целей и задач, координацию работы исследовательской группы, контроль сроков и качества выполнения задач. Осуществляет научное консультирование, обеспечивает взаимодействие с внешними экспертами и организациями, а также отвечает за подготовку и публикацию научных отчетов и статей. Руководитель проекта также отвечает за распределение ресурсов и обеспечение финансирования проекта, контролируя соблюдение бюджета и отчетность.

Проводит обзор и анализ научной литературы, сбор и систематизацию данных, а также подготовку отчетов и презентаций. Участвует в разработке методологии исследования и проведении экспериментов, если это предусмотрено проектом. Исследователь также участвует в написании научных статей и подготовке материалов для конференций и семинаров, анализирует результаты и принимает участие в обсуждении.

Занимается обработкой и анализом данных, используя статистические методы и специализированное программное обеспечение. Отвечает за проверку данных на соответствие требованиям, выявление закономерностей и тенденций. Аналитик также готовит визуализации данных (графики, диаграммы), интерпретирует результаты и делает выводы, необходимые для формирования научных заключений и рекомендаций.

Отвечает за подготовку научных отчетов, статей и других публикаций. Осуществляет редактирование и корректуру текстовых материалов, обеспечивая их соответствие стилистическим и грамматическим нормам. Специалист также отвечает за оформление публикаций в соответствии с требованиями научного сообщества, а также за координацию с издательствами и организациями, выпускающими научные труды.

Наименование образовательного учреждения

Проект

на тему

Научные достижения в области пищевых биотехнологий: Обзор современных направлений и перспектив

Выполнил: ФИО

Руководитель: ФИО

Содержание

  • Введение 1
  • Теоретические основы пищевых биотехнологий 2
  • Современные методы производства пищевых продуктов 3
  • Инновационные направления в пищевой биотехнологии 4
  • Анализ рынка пищевых биотехнологий 5
  • Влияние биотехнологий на качество и безопасность пищевых продуктов 6
  • Практическое применение биотехнологий в пищевой промышленности 7
  • Разработка новых продуктов и технологий 8
  • Перспективы развития пищевой биотехнологии 9
  • Список литературы 10

Введение

Содержимое раздела

Введение в область пищевых биотехнологий, определение основных понятий и терминов, а также обзор текущего состояния дел. Обоснование актуальности исследования и его значимости для науки и практики. Краткий обзор ключевых направлений и перспективных технологий. Описание структуры работы, включая основные разделы и их содержание, а также используемые методы исследования. Формулировка целей и задач исследования, а также ожидаемых результатов. Определение аудитории проекта и его потенциального влияния на развитие отрасли.

Теоретические основы пищевых биотехнологий

Содержимое раздела

Подробное рассмотрение фундаментальных принципов биохимии, микробиологии и генетики, лежащих в основе пищевых биотехнологий. Анализ основных типов микроорганизмов, используемых в пищевой промышленности, и их метаболических путей. Изучение ферментов, применяемых в пищевых технологиях, их свойств и механизмов действия. Рассмотрение методов генетической модификации и их применения для улучшения свойств пищевых продуктов. Детальный анализ процессов ферментации, биотрансформации и других технологических операций.

Современные методы производства пищевых продуктов

Содержимое раздела

Обзор современных методов производства пищевых продуктов с применением биотехнологий. Анализ использования генетически модифицированных организмов (ГМО) в производстве продуктов питания. Рассмотрение технологий ферментации для производства различных продуктов, включая молочные продукты, хлебобулочные изделия и напитки. Изучение методов экстракции и очистки биологически активных веществ из растительного сырья. Анализ современных технологий консервирования и упаковки пищевых продуктов с использованием биотехнологических подходов, включая применение биополимеров и биоразлагаемых материалов.

Инновационные направления в пищевой биотехнологии

Содержимое раздела

Рассмотрение инновационных направлений в пищевой биотехнологии, включая разработку новых продуктов и технологий. Анализ перспектив использования альтернативных источников белка, таких как насекомые и водоросли. Изучение возможностей применения CRISPR-Cas9 технологии для улучшения качеств пищевых культур. Рассмотрение перспектив производства персонализированного питания с использованием данных о генетике и микробиоме человека. Обзор современных методов производства функциональных продуктов, обогащенных биологически активными веществами.

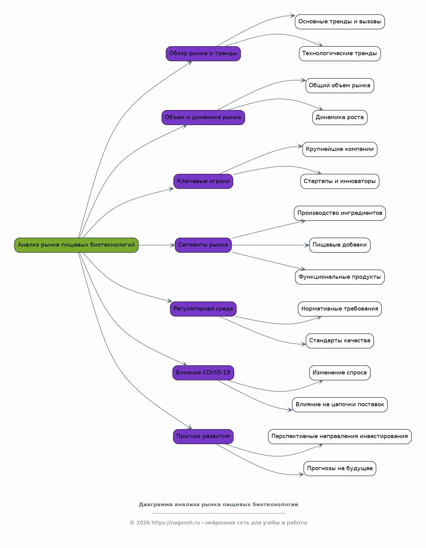
Анализ рынка пищевых биотехнологий

Содержимое раздела

Анализ текущего состояния рынка пищевых биотехнологий, включая основные тренды и вызовы. Оценка объема рынка и его динамики, а также определение ключевых игроков. Рассмотрение различных сегментов рынка, включая производство ингредиентов, пищевых добавок и функциональных продуктов. Анализ регуляторной среды и нормативных требований в области пищевых биотехнологий. Оценка влияния пандемии COVID-19 на рынок пищевых биотехнологий и его перспективы. Прогнозирование дальнейшего развития рынка и определение перспективных направлений инвестирования.

Влияние биотехнологий на качество и безопасность пищевых продуктов

Содержимое раздела

Анализ влияния биотехнологий на качество и безопасность пищевых продуктов. Рассмотрение методов контроля качества и безопасности пищевых продуктов, произведенных с использованием биотехнологий. Изучение проблем, связанных с использованием ГМО, включая потенциальные риски для здоровья человека и окружающей среды. Рассмотрение этических аспектов использования биотехнологий в пищевой промышленности. Анализ современных методов обнаружения и идентификации ГМО в пищевых продуктах. Оценка методов снижения рисков, связанных с использованием биотехнологий, включая разработку новых систем управления качеством.

Практическое применение биотехнологий в пищевой промышленности

Содержимое раздела

Обзор практических примеров применения биотехнологий в пищевой промышленности. Рассмотрение успешных кейсов внедрения инновационных технологий для производства конкретных продуктов. Анализ эффективности различных методов ферментации для улучшения вкуса, текстуры и питательной ценности пищевых продуктов. Изучение возможностей использования биотехнологий для снижения себестоимости производства пищевых продуктов. Рассмотрение проблем внедрения новых технологий и пути их преодоления. Анализ опыта различных стран в использовании биотехнологий в пищевой промышленности, включая регулирование и поддержку инноваций.

Разработка новых продуктов и технологий

Содержимое раздела

Описание процесса разработки новых продуктов и технологий в области пищевых биотехнологий. Рассмотрение этапов разработки, начиная от идеи до коммерциализации продукта. Анализ различных подходов к созданию новых продуктов, включая использование новых ингредиентов и технологий обработки. Изучение методов оптимизации рецептур и технологических процессов. Оценка экономической целесообразности разработки новых продуктов и технологий. Анализ рисков и возможностей коммерциализации новых продуктов, включая патентование и маркетинг. Рассмотрение перспектив использования различных платформ.

Перспективы развития пищевой биотехнологии

Содержимое раздела

Анализ перспектив развития пищевой биотехнологии в ближайшем и отдаленном будущем. Прогнозирование основных трендов и направлений развития. Обсуждение роли биотехнологий в решении глобальных проблем, таких как продовольственная безопасность и устойчивое развитие. Рассмотрение перспектив использования новых технологий, таких как искусственный интеллект и машинное обучение, для улучшения процессов производства пищевых продуктов. Обсуждение проблем и вызовов, стоящих перед пищевой биотехнологией, и поиск путей их решения. Оценка влияния биотехнологий на изменение структуры пищевой промышленности и потребительских предпочтений.

Список литературы

Содержимое раздела

Список использованной литературы, включающий научные статьи, монографии, патенты и другие источники. Форматирование списка литературы в соответствии с требованиями выбранного стиля цитирования (например, ГОСТ, APA, MLA). Раздел содержит полный перечень всех источников, использованных при написании работы, обеспечивая возможность проверки и подтверждения достоверности представленной информации. В список включаются как русскоязычные, так и иностранные источники, что подчеркивает глобальность и международный характер исследования. Список организован в алфавитном порядке или в соответствии с порядком упоминания в тексте.

Получи Такой Проект

До 90% уникальность
Готовый файл Word
15-30 страниц
Список источников по ГОСТ
Оформление по ГОСТ
Таблицы и схемы
Презентация

Создать Проект на любую тему за 5 минут

Создать

#5719485