Нейросеть

Оледенение Нижегородской области: Анализ влияния на формирование рельефа и геологическое строение

Нейросеть для проекта Гарантия уникальности Строго по ГОСТу Высочайшее качество Поддержка 24/7

Данный исследовательский проект посвящен детальному изучению воздействия ледниковых процессов на формирование современного рельефа и геологической структуры Нижегородской области. Проект предполагает комплексный анализ доступных данных, включая геологические карты, данные дистанционного зондирования Земли, результаты полевых исследований и литературные источники. Будет рассмотрена история оледенений, их типы и механизмы воздействия на земную поверхность. Особое внимание будет уделено выявлению следов ледниковой деятельности, таких как морены, озы, камы, флювиогляциальные отложения, а также изучению их пространственного распределения и морфометрических характеристик. Кроме того, будет проанализировано влияние ледниковых процессов на формирование гидрологической сети, почвенного покрова и развитие геологических процессов в регионе. В рамках проекта планируется провести сравнительный анализ различных участков области, подвергшихся воздействию ледников, что позволит выявить особенности ледникового рельефа и оценить степень его сохранности. Полученные результаты могут быть использованы для оценки влияния климатических изменений на ландшафт и прогнозирования возможных последствий для окружающей среды.

Идея:

Исследование направлено на комплексный анализ влияния плейстоценовых оледенений на формирование современного ландшафта Нижегородской области. Проект предполагает применение современных методов геологического анализа и геоинформационных технологий для детального изучения ледниковых форм рельефа.

Продукт:

Результатом проекта станет геологическая карта с детальным отображением ледниковых форм рельефа и характеристик отложений, сформировавшихся в результате оледенений. Будет подготовлен научный отчет, содержащий анализ влияния ледниковых процессов на геологическое строение и рельеф местности.

Проблема:

Существует недостаточная изученность влияния оледенений на формирование современной геологической структуры и рельефа Нижегородской области. Необходим комплексный анализ данных для выявления закономерностей формирования ледниковых форм рельефа и оценки степени их сохранности.

Актуальность:

Изучение влияния оледенений на геологическое строение и рельеф Нижегородской области имеет важное значение для понимания истории развития региона. Результаты исследования могут быть использованы для оценки рисков, связанных с климатическими изменениями, и разработки стратегий рационального природопользования.

Цель:

Основной целью данного проекта является всесторонний анализ влияния оледенений на формирование рельефа и геологического строения Нижегородской области. Достижение данной цели предполагает установление закономерностей формирования ледниковых форм рельефа и оценку их пространственного распределения.

Целевая аудитория:

Данный проект предназначен для студентов, изучающих географию, геологию, экологию и смежные дисциплины. Результаты исследования могут быть полезны для специалистов в области геологии, геоморфологии и охраны окружающей среды.

Задачи:

  • Сбор и систематизация геологических данных, топографических карт и данных дистанционного зондирования.
  • Анализ литературных источников по теме исследования и формирование теоретической базы.
  • Полевые исследования: маршрутные наблюдения, отбор проб грунта, геодезические измерения.
  • Обработка и интерпретация полученных данных с использованием ГИС-технологий и статистических методов.
  • Подготовка отчета и презентация результатов исследования.

Ресурсы:

Для реализации проекта потребуются специализированное программное обеспечение для обработки геологических данных и геоинформационных систем, полевое оборудование, доступ к библиотечным ресурсам и финансирование для проведения полевых работ.

Роли в проекте:

Организует и координирует работу проектной группы, разрабатывает план исследования, контролирует выполнение задач, отвечает за подготовку итогового отчета и презентацию результатов. Осуществляет научное руководство и консультации по вопросам методики исследования и интерпретации данных. Обеспечивает связь с научными организациями и экспертами в данной области. Руководитель отвечает за общую стратегию исследования и достижение поставленных целей.

Осуществляет анализ геологических данных, включая карты, разрезы и данные бурения. Выполняет интерпретацию геологических данных, определяет типы отложений и условия их образования. Участвует в полевых работах, отбирает пробы, проводит полевые наблюдения и измерения. Отвечает за обработку и анализ геологической информации, составление геологических разрезов и построение геологических моделей. Подготавливает графические материалы и пишет отчеты по геологическим аспектам исследования.

Проводит анализ рельефа, выявляет ледниковые формы рельефа и оценивает их морфометрические характеристики. Использует данные дистанционного зондирования и ГИС-технологии для создания цифровых моделей рельефа и анализа пространственных закономерностей. Участвует в полевых работах, проводит морфологические описания и измерения. Интерпретирует полученные данные и делает выводы о влиянии оледенений на формирование рельефа. Готовит карты и графические материалы.

Отвечает за сбор, обработку и анализ пространственных данных с использованием ГИС-технологий. Создает и поддерживает базы данных, проводит пространственный анализ, выполняет визуализацию данных. Разрабатывает картографические материалы и готовит отчеты по пространственным аспектам исследования. Обеспечивает техническую поддержку участников проекта в области ГИС, обучает работе с программным обеспечением и данными.

Наименование образовательного учреждения

Проект

на тему

Оледенение Нижегородской области: Анализ влияния на формирование рельефа и геологическое строение

Выполнил: ФИО

Руководитель: ФИО

Содержание

  • Введение 1
  • Обзор литературы по теме оледенений 2
  • Геологическая история и палеогеография Нижегородской области 3
  • Методы исследования ледниковых отложений и рельефа 4
  • Анализ морфологии ледникового рельефа 5
  • Исследование состава и свойств ледниковых отложений 6
  • Влияние оледенений на гидрологическую сеть 7
  • Оценка палеогеографических условий 8
  • Заключение 9
  • Список литературы 10

Введение

Содержимое раздела

Введение в проблематику исследования: обоснование актуальности изучения влияния оледенений на формирование рельефа и геологического строения Нижегородской области. Определение целей и задач исследования, а также его научной новизны и практической значимости. Краткий обзор истории изучения ледниковых процессов в регионе и существующих подходов к анализу. Описание структуры работы и используемых методов исследования. Также будет представлен обзор географического положения Нижегородской области и ее основных природных особенностей, имеющих отношение к теме исследования, таких как климат, гидрография и растительность.

Обзор литературы по теме оледенений

Содержимое раздела

Обзор существующих научных публикаций, посвященных различным аспектам оледенений, включая историю оледенений, типы ледников и механизмы их воздействия на земную поверхность. Анализ основных научных теорий и концепций формирования ледниковых форм рельефа, таких как морены, озы, камы и флювиогляциальные отложения. Обзор современных методов исследования ледниковых отложений и рельефа, а также использование данных дистанционного зондирования и ГИС-технологий. Выявление пробелов в знаниях и обоснование актуальности планируемого исследования в контексте современных достижений науки.

Геологическая история и палеогеография Нижегородской области

Содержимое раздела

Детальное рассмотрение геологической истории Нижегородской области, начиная с докембрийского периода и заканчивая современностью. Анализ основных этапов формирования геологической структуры региона, включая тектонические процессы, осадконакопление и магматическую активность. Изучение палеогеографических условий, которые влияли на формирование ландшафта, включая климатические изменения, уровень моря и распространение растительности и животного мира. Рассмотрение основных типов отложений, сформировавшихся в различные геологические эпохи и их взаимосвязь с оледенениями. Оценка влияния геологической истории на современный рельеф и геологическое строение.

Методы исследования ледниковых отложений и рельефа

Содержимое раздела

Подробное описание используемых в исследовании методов, включая полевые и лабораторные работы, а также методы обработки и анализа данных. Описание методики проведения полевых работ, включая маршрутные наблюдения, отбор проб грунта, измерения морфометрических характеристик ледниковых форм рельефа. Обзор используемых методов обработки и анализа данных, таких как ГИС-анализ, статистика и картографирование. Описание методов интерпретации данных, используемых для идентификации и классификации ледниковых отложений, а также для реконструкции палеогеографических условий. Обоснование выбора конкретных методов исследования.

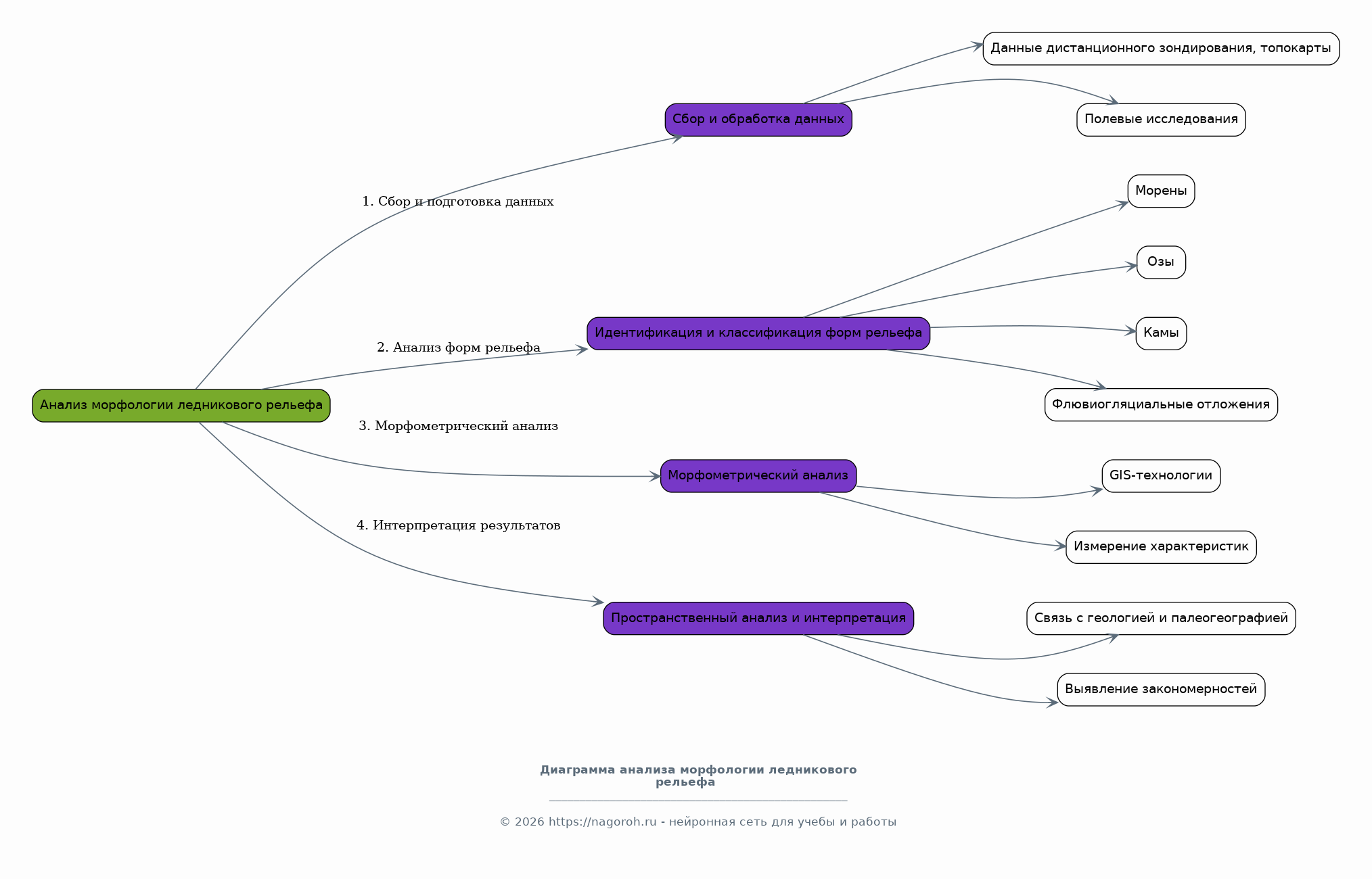
Анализ морфологии ледникового рельефа

Содержимое раздела

Детальный анализ морфологии ледникового рельефа на основе данных дистанционного зондирования, топографических карт и полевых исследований. Идентификация и классификация основных типов ледниковых форм рельефа, таких как морены, озы, камы и флювиогляциальные отложения. Измерение морфометрических характеристик ледниковых форм, таких как высота, ширина, длина и уклоны, с использованием ГИС-технологий. Анализ пространственного распределения ледниковых форм рельефа и его связь с геологическими и палеогеографическими условиями. Выявление закономерностей формирования ледникового рельефа и оценка степени его сохранности.

Исследование состава и свойств ледниковых отложений

Содержимое раздела

Изучение состава и свойств ледниковых отложений путем проведения лабораторных анализов отобранных проб грунта. Определение гранулометрического состава, минерального состава и химических свойств отложений. Анализ палеонтологических данных, таких как наличие окаменелостей и их таксономический состав, для реконструкции палеоэкологических условий. Оценка физико-механических свойств ледниковых отложений, таких как плотность, пористость и прочность. Анализ полученных данных о составе и свойствах отложений для определения условий их формирования и оценки их связи с ледниковым рельефом.

Влияние оледенений на гидрологическую сеть

Содержимое раздела

Анализ влияния оледенений на современную гидрологическую сеть Нижегородской области. Изучение изменений в речном стоке, сформировавшихся в результате таяния ледников. Оценка влияния ледниковой деятельности на формирование озер, болот и других водоемов. Анализ влияния оледенений на качество воды в реках и озерах. Выявление закономерностей формирования водно-болотных угодий в районах, подверженных воздействию ледников. Оценка последствий влияния оледенений на гидрологические процессы, включая наводнения и засухи.

Оценка палеогеографических условий

Содержимое раздела

Реконструкция палеогеографических условий, существовавших в Нижегородской области в период оледенений, основываясь на геологических, геоморфологических и палеонтологических данных. Анализ климатических изменений, произошедших в период оледенений, включая температуру и количество осадков. Оценка распространения растительности и животного мира в период оледенений, основываясь на палеонтологических данных и данных о почвенном покрове. Реконструкция динамики ледникового покрова и его взаимодействия с окружающей средой. Оценка влияния палеогеографических условий на формирование ледникового рельефа и геологического строения.

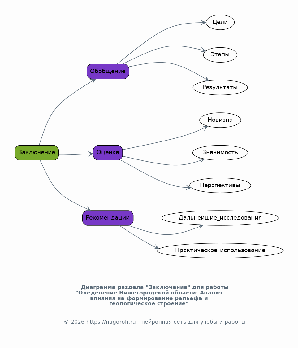
Заключение

Содержимое раздела

Обобщение основных результатов исследования и формулировка выводов о влиянии оледенений на формирование рельефа и геологического строения исследуемой территории. Краткий обзор целей исследования и степени их достижения. Подведение итогов по основным этапам работы и полученным результатам. Оценка научной новизны и практической значимости выполненного исследования. Формулировка рекомендаций для дальнейших исследований и практического использования полученных результатов. Оценка перспектив дальнейшего изучения данной темы.

Список литературы

Содержимое раздела

Список использованных источников, включая научные статьи, монографии, отчеты и другие материалы, использованные при подготовке данной работы. Соблюдение правил оформления библиографических ссылок в соответствии с установленными стандартами. Систематизация списка литературы по алфавиту или в соответствии с порядком упоминания источников в тексте. Указание полных выходных данных для каждого источника, включая авторов, название, издательство, год издания и страницы.

Получи Такой Проект

До 90% уникальность
Готовый файл Word
15-30 страниц
Список источников по ГОСТ
Оформление по ГОСТ
Таблицы и схемы
Презентация

Создать Проект на любую тему за 5 минут

Создать

#6214039