Нейросеть

Организация и проведение оперативно-профилактических мероприятий: теоретические аспекты и практические рекомендации

Нейросеть для проекта Гарантия уникальности Строго по ГОСТу Высочайшее качество Поддержка 24/7

Данный исследовательский проект посвящен всестороннему изучению вопросов организации и проведения оперативно-профилактических мероприятий (ОПМ). В рамках работы будет проанализирована нормативно-правовая база, регламентирующая проведение ОПМ, включая федеральные законы, ведомственные приказы и инструкции. Особое внимание будет уделено анализу текущей практики организации ОПМ, выявлению проблемных аспектов и разработке рекомендаций по их оптимизации. Будут рассмотрены различные виды ОПМ, их цели, задачи и методы проведения, а также специфика организации ОПМ в различных условиях и ситуациях. Проект предполагает анализ статистических данных, экспертных оценок и передового опыта в области профилактики правонарушений. В результате работы будут сформулированы конкретные предложения по повышению эффективности ОПМ, направленные на снижение уровня преступности и укрепление правопорядка. Работа рассчитана на студентов, изучающих юриспруденцию и правоохранительную деятельность.

Идея:

Предлагается разработать комплексный подход к организации и проведению оперативно-профилактических мероприятий, учитывающий современные вызовы и угрозы. Оптимизация существующих методик и разработка новых, более эффективных инструментов профилактики правонарушений.

Продукт:

Результатом исследования станет методическое пособие, содержащее рекомендации по организации и проведению ОПМ, а также аналитические материалы и практические примеры. Пособие будет предназначено для сотрудников правоохранительных органов и студентов юридических вузов.

Проблема:

Существует необходимость в повышении эффективности оперативно-профилактических мероприятий, проводимых правоохранительными органами. Недостаточное финансирование и нехватка квалифицированных кадров создают трудности в организации ОПМ.

Актуальность:

Актуальность исследования обусловлена необходимостью совершенствования системы профилактики правонарушений в современных условиях. Снижение уровня преступности и обеспечение общественной безопасности являются приоритетными задачами государства.

Цель:

Целью данного проекта является разработка рекомендаций по оптимизации организации и проведения оперативно-профилактических мероприятий. Повышение эффективности ОПМ и снижение уровня преступности.

Целевая аудитория:

Аудиторией исследования являются студенты, изучающие юриспруденцию, правоохранительную деятельность и сотрудники правоохранительных органов. Результаты исследования будут полезны для повышения квалификации и улучшения практической деятельности.

Задачи:

  • Анализ нормативно-правовой базы, регламентирующей проведение оперативно-профилактических мероприятий.
  • Изучение и обобщение опыта организации и проведения ОПМ в различных регионах.
  • Разработка рекомендаций по повышению эффективности ОПМ.
  • Анализ статистических данных о преступности и эффективности ОПМ.
  • Подготовка методических рекомендаций для сотрудников правоохранительных органов.

Ресурсы:

Для реализации проекта потребуются доступ к юридической литературе, нормативным актам, статистическим данным и экспертным материалам, а также необходимо компьютерное оборудование и программное обеспечение для обработки данных.

Роли в проекте:

Отвечает за общее руководство проектом, координацию работы команды, разработку плана исследования и контроль за его исполнением. Осуществляет связь с научным руководителем и другими заинтересованными сторонами, а также отвечает за подготовку итогового отчета по проекту. Руководитель также отвечает за организацию рабочих встреч и презентацию результатов исследования.

Занимается анализом нормативно-правовой базы, статистических данных и экспертных оценок. Выявляет проблемные аспекты и формулирует предложения по улучшению организации ОПМ. Аналитик также готовит аналитические записки и отчеты по результатам проведенного анализа, принимает участие в разработке рекомендаций.

Проводит сбор и обработку информации, участвует в анализе данных и разработке рекомендаций. Осуществляет поиск и изучение литературы, подготовку обзоров и аналитических материалов. Исследователь также принимает участие в подготовке презентаций и других материалов для представления результатов исследования.

Отвечает за редактирование и оформление итогового отчета по проекту, обеспечивая его соответствие требованиям научной этики и академическому стилю. Редактор проверяет логичность изложения, грамматику и орфографию, а также обеспечивает правильное оформление ссылок и библиографии. Редактор также принимает участие в подготовке презентационных материалов.

Наименование образовательного учреждения

Проект

на тему

Организация и проведение оперативно-профилактических мероприятий: теоретические аспекты и практические рекомендации

Выполнил: ФИО

Руководитель: ФИО

Содержание

  • Введение 1
  • Теоретические основы организации оперативно-профилактических мероприятий 2
  • Нормативно-правовая база оперативно-профилактических мероприятий 3
  • Виды и формы оперативно-профилактических мероприятий 4
  • Методика проведения оперативно-профилактических мероприятий 5
  • Анализ практики организации и проведения оперативно-профилактических мероприятий 6
  • Рекомендации по совершенствованию оперативно-профилактических мероприятий 7
  • Практические аспекты реализации оперативно-профилактических мероприятий 8
  • Заключение 9
  • Список литературы 10

Введение

Содержимое раздела

В разделе "Введение" будет представлено обоснование актуальности выбранной темы исследования, сформулированы цели и задачи проекта, а также обозначены основные этапы работы. Будет дан обзор существующих исследований в области организации и проведения оперативно-профилактических мероприятий (ОПМ), определены методология исследования и его теоретическая значимость. Также будет представлена структура работы и краткое описание её основных разделов. Важно подчеркнуть новизну исследования и его потенциальный вклад в решение актуальных проблем правоохранительной деятельности.

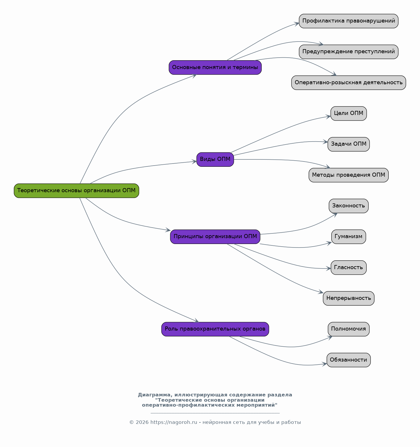
Теоретические основы организации оперативно-профилактических мероприятий

Содержимое раздела

В данном разделе будет рассмотрена теоретическая база организации и проведения оперативно-профилактических мероприятий (ОПМ). Будут проанализированы основные понятия и термины, связанные с ОПМ, такие как профилактика правонарушений, предупреждение преступлений, оперативно-розыскная деятельность. Рассмотрены различные виды ОПМ, их цели, задачи и методы проведения. Проанализированы принципы организации ОПМ, такие как законность, гуманизм, гласность и непрерывность. Также будет исследована роль правоохранительных органов в организации и проведении ОПМ, их полномочия и обязанности.

Нормативно-правовая база оперативно-профилактических мероприятий

Содержимое раздела

В данном разделе будет проведен анализ нормативно-правовой базы, регулирующей организацию и проведение оперативно-профилактических мероприятий (ОПМ). Будут рассмотрены федеральные законы, ведомственные приказы, инструкции и другие нормативные акты, определяющие порядок проведения ОПМ, права и обязанности правоохранительных органов и граждан. Будет проведен анализ соответствия нормативных актов международным стандартам в области прав человека. Особое внимание будет уделено выявлению противоречий и пробелов в законодательстве, а также разработке предложений по их устранению и совершенствованию нормативной базы. Рассмотрены аспекты, касающиеся защиты прав и свобод граждан в ходе ОПМ.

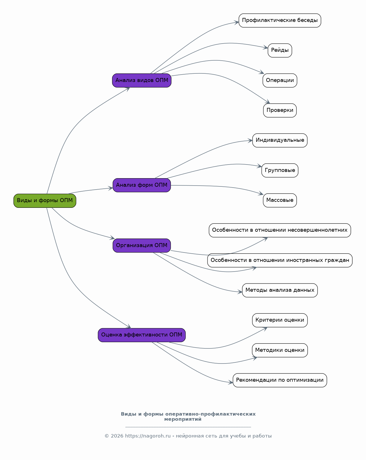
Виды и формы оперативно-профилактических мероприятий

Содержимое раздела

В данном разделе будет осуществлен анализ различных видов и форм оперативно-профилактических мероприятий (ОПМ), применяемых правоохранительными органами. Будут рассмотрены профилактические беседы, рейды, операции, проверки и другие мероприятия. Будет проанализирована специфика организации и проведения ОПМ в различных условиях и ситуациях, в том числе в отношении несовершеннолетних, иностранных граждан, лиц, склонных к совершению правонарушений. Особое внимание будет уделено эффективности различных видов ОПМ и разработке рекомендаций по их оптимизации. Будут рассмотрены современные методы и технологии, используемые в ОПМ, включая методы анализа данных и прогнозирования преступности.

Методика проведения оперативно-профилактических мероприятий

Содержимое раздела

В данном разделе будет детально рассмотрена методика проведения оперативно-профилактических мероприятий (ОПМ). Будут проанализированы этапы проведения ОПМ, включая планирование, подготовку, реализацию и оценку результатов. Будут исследованы методы сбора и анализа информации, используемые в ходе ОПМ, такие как опрос, наблюдение, анализ документов и другие методы. Рассмотрены вопросы взаимодействия с населением, общественными организациями и другими заинтересованными сторонами. Будут разработаны практические рекомендации по повышению эффективности методики проведения ОПМ, направленные на достижение поставленных целей и задач.

Анализ практики организации и проведения оперативно-профилактических мероприятий

Содержимое раздела

В данном разделе будет проведен анализ текущей практики организации и проведения оперативно-профилактических мероприятий (ОПМ) в различных регионах и подразделениях правоохранительных органов. Будут изучены статистические данные о преступности и эффективности ОПМ, выявлены проблемные аспекты и недостатки в организации и проведении мероприятий. Будут рассмотрены примеры успешного опыта организации ОПМ, а также факторы, влияющие на их эффективность. Будут проанализированы типичные ошибки, допускаемые при проведении ОПМ, и разработаны рекомендации по их устранению. Также будет оценена эффективность использования различных средств и методов профилактики.

Рекомендации по совершенствованию оперативно-профилактических мероприятий

Содержимое раздела

В данном разделе будут сформулированы конкретные рекомендации по совершенствованию организации и проведения оперативно-профилактических мероприятий (ОПМ), основанные на результатах проведенного анализа. Будут предложены меры по оптимизации планирования ОПМ, улучшению взаимодействия между различными подразделениями правоохранительных органов и другими заинтересованными сторонами. Особое внимание будет уделено вопросам повышения квалификации сотрудников правоохранительных органов, разработки и внедрения новых, более эффективных методов профилактики преступлений. Будет предложен комплекс мер по укреплению профилактической работы с населением и повышению доверия к правоохранительным органам. Подробно будут описаны способы оценки эффективности предложенных мероприятий.

Практические аспекты реализации оперативно-профилактических мероприятий

Содержимое раздела

В данном разделе будут рассмотрены практические аспекты реализации разработанных рекомендаций по совершенствованию оперативно-профилактических мероприятий (ОПМ). Будут представлены konkreтные примеры внедрения новых методов и технологий в практику ОПМ. Будут рассмотрены вопросы ресурсного обеспечения ОПМ, включая финансирование, материально-техническое обеспечение и подготовку кадров. Будет проанализирован опыт взаимодействия правоохранительных органов с общественными организациями, средствами массовой информации и другими заинтересованными сторонами. Также будут рассмотрены возможные риски и проблемы, возникающие при реализации новых подходов к организации ОПМ, и предложены способы их решения. Будет показано, как новые подходы влияют на улучшение показателей профилактики.

Заключение

Содержимое раздела

В заключении будут подведены итоги проведенного исследования, сформулированы основные выводы и обобщены результаты работы. Будет дана оценка достигнутых целей и задач, а также проведена оценка эффективности предложенных рекомендаций по совершенствованию организации и проведения оперативно-профилактических мероприятий (ОПМ). Будут обозначены перспективы дальнейших исследований в данной области, а также предложены направления развития системы профилактики правонарушений в целом. Особое внимание будет уделено практической значимости полученных результатов для правоохранительных органов и общества в целом. Будет подчеркнута важность непрерывного совершенствования профилактической работы.

Список литературы

Содержимое раздела

В разделе "Список литературы" будут представлены все источники, использованные в процессе исследования, включая нормативно-правовые акты, научные статьи, монографии, учебники, статистические данные и другие материалы. Список будет оформлен в соответствии с требованиями ГОСТ или других стандартов библиографического описания, обеспечивая его полноту и соответствие научным требованиям. В списке будут указаны полные данные об авторах, названиях, изданиях, годах публикации и других реквизитах используемых источников информации, что обеспечит возможность проверки и подтверждения достоверности сведений, изложенных в работе. Список будет отсортирован по алфавиту фамилий авторов.

Получи Такой Проект

До 90% уникальность
Готовый файл Word
15-30 страниц
Список источников по ГОСТ
Оформление по ГОСТ
Таблицы и схемы
Презентация

Создать Проект на любую тему за 5 минут

Создать

#5581446