Нейросеть

Организация социокультурной поддержки участников Специальной Военной Операции в условиях сельского Дома культуры

Нейросеть для проекта Гарантия уникальности Строго по ГОСТу Высочайшее качество Поддержка 24/7

Данный исследовательский проект посвящен разработке и реализации программы социокультурной поддержки для участников Специальной Военной Операции (СВО), проживающих в сельской местности. Актуальность исследования обусловлена необходимостью оказания всесторонней помощи ветеранам и участникам СВО в адаптации к мирной жизни, интеграции в общество и улучшении их психоэмоционального состояния. Проект направлен на создание благоприятной среды в сельском Доме культуры, где участники СВО смогут получать необходимую поддержку, участвовать в различных мероприятиях и общаться с единомышленниками. В рамках проекта будут разработаны и внедрены различные формы социокультурной работы, включая организацию творческих мастерских, проведение тематических встреч и культурно-массовых мероприятий. Особое внимание будет уделено формированию чувства общности и взаимопомощи, что будет способствовать успешной реабилитации и социальной адаптации участников СВО. Проект предполагает создание механизма обратной связи для оценки эффективности проводимых мероприятий и внесения необходимых корректировок в программу поддержки.

Идея:

Проект предполагает создание комплексной системы социокультурной поддержки для участников СВО на базе сельского Дома культуры. Это позволит сформировать благоприятную среду для реабилитации и интеграции ветеранов в общество.

Продукт:

Продуктом проекта станет разработанная и реализованная программа социокультурной поддержки, включающая в себя различные мероприятия и активности. В результате будет создана функционирующая модель, адаптированная к условиям сельского Дома культуры, способствующая улучшению качества жизни участников СВО.

Проблема:

Существует острая потребность в создании эффективных механизмов поддержки участников СВО, особенно в сельской местности, где доступ к специализированной помощи ограничен. Отсутствие системной социокультурной работы негативно сказывается на процессе адаптации ветеранов и их интеграции в общество.

Актуальность:

Актуальность проекта обусловлена необходимостью оказания всесторонней поддержки участникам СВО, возвращающимся к мирной жизни. Реализация проекта будет способствовать улучшению психологического состояния участников СВО, их социальной адаптации и повышению качества жизни.

Цель:

Целью проекта является разработка и внедрение эффективной программы социокультурной поддержки для участников СВО, проживающих в сельском Доме культуры. Это позволит создать условия для их успешной реабилитации, интеграции в общество и улучшения психоэмоционального состояния.

Целевая аудитория:

Аудиторией проекта являются участники Специальной Военной Операции, проживающие в сельской местности, а также члены их семей. Также в целевую аудиторию входят сотрудники сельского Дома культуры, волонтеры и представители общественных организаций, участвующие в реализации проекта.

Задачи:

  • Разработка программы социокультурной поддержки, учитывающей потребности участников СВО.
  • Организация и проведение творческих мастерских, тематических встреч и культурно-массовых мероприятий.
  • Создание информационных материалов и распространение информации о проекте.
  • Оценка эффективности реализованных мероприятий и внесение корректировок в программу.
  • Взаимодействие с местными органами власти и общественными организациями для обеспечения устойчивости проекта.

Ресурсы:

Для реализации проекта потребуются финансовые средства, помещения в сельском Доме культуры, материально-техническая база, а также квалифицированные специалисты и волонтеры.

Роли в проекте:

Руководитель проекта отвечает за общее руководство проектом, планирование и координацию деятельности, определение стратегии реализации. В его обязанности входит организация работы проектной команды, контроль за соблюдением сроков и бюджетом, а также взаимодействие с заинтересованными сторонами (спонсорами, партнерами, органами власти и т.д.). Руководитель проекта принимает ключевые решения, обеспечивает эффективное взаимодействие между участниками проекта и отвечает за достижение поставленных целей.

Координатор мероприятий отвечает за планирование, организацию и проведение социокультурных мероприятий в рамках проекта. Он разрабатывает сценарии мероприятий, подбирает реквизит и материалы, осуществляет взаимодействие с участниками и приглашенными гостями. Координатор мероприятий также контролирует логистику, обеспечивает соблюдение регламента, координирует работу волонтеров и технических специалистов. Его задача - создание комфортной и интересной атмосферы для участников, способствующей их реабилитации и социализации.

Психолог/Социальный работник обеспечивает профессиональную психологическую поддержку участникам СВО, оказывает консультации и проводит индивидуальные и групповые занятия. В его задачи входит выявление проблемных зон, разработка индивидуальных планов реабилитации, а также организация тренингов и семинаров. Психолог также осуществляет взаимодействие с семьями участников СВО, оказывая им необходимую поддержку и помощь. Он отвечает за создание безопасной и поддерживающей среды, способствующей преодолению травматического опыта и улучшению психологического благополучия.

Волонтеры оказывают помощь в организации и проведении мероприятий, предоставляют поддержку участникам СВО и участвуют в реализации различных задач проекта. Их деятельность может включать в себя помощь в подготовке помещений, регистрацию участников, распространение информационных материалов, ассистирование в творческих мастерских и т.д. Волонтеры вносят вклад в создание благоприятной атмосферы и обеспечивают дополнительную поддержку участникам проекта. Их участие способствует повышению эффективности проекта и улучшению качества оказываемой помощи.

Наименование образовательного учреждения

Проект

на тему

Организация социокультурной поддержки участников Специальной Военной Операции в условиях сельского Дома культуры

Выполнил: ФИО

Руководитель: ФИО

Содержание

  • Введение 1
  • Теоретические основы социокультурной работы с ветеранами 2
  • Психологические особенности участников СВО и специфика работы с ними 3
  • Социокультурные мероприятия как инструмент реабилитации и социальной адаптации 4
  • Методика организации и проведения мероприятий в сельском Доме культуры 5
  • Анализ деятельности сельского Дома культуры по поддержке участников СВО 6
  • Разработка программы социокультурной поддержки для участников СВО 7
  • Практическая реализация программы и оценка ее эффективности 8
  • Заключение 9
  • Список литературы 10

Введение

Содержимое раздела

Введение представляет собой важный раздел исследовательского проекта, который служит для ознакомления читателя с общей проблематикой, актуальностью и целями исследования. В данном разделе следует четко сформулировать предпосылки исследования, указывая на существующие проблемы и потребности, которые оно призвано решить. Необходимо обозначить теоретическую значимость исследования, обосновывая вклад в научное знание, а также практическую направленность, акцентируя внимание на возможностях применения полученных результатов. Введение должно содержать краткий обзор основных этапов работы, демонстрируя логическую структуру исследования и обозначая ключевые темы, которые будут рассмотрены в последующих главах. Кроме того, важно указать на методологическую базу исследования, применяемые методы и инструменты для сбора и анализа данных. В заключение, необходимо четко сформулировать основные исследовательские вопросы и гипотезы, на которые ответит данная работа.

Теоретические основы социокультурной работы с ветеранами

Содержимое раздела

Данный раздел посвящен изучению теоретических основ социокультурной работы с ветеранами боевых действий, включая участников СВО. Рассматриваются различные подходы к реабилитации и социальной адаптации, а также методы и технологии, применяемые в социокультурной практике. Анализу подвергаются психологические и социальные аспекты реабилитации, особенности работы с посттравматическим стрессовым расстройством (ПТСР) и другими психологическими травмами. Изучаются законодательные и нормативные акты, регулирующие социальную поддержку ветеранов. Особое внимание уделяется роли сельского Дома культуры как площадки для проведения социокультурных мероприятий и создания благоприятной среды для реабилитации. Также рассматриваются лучшие практики и успешные кейсы в данной области, что обеспечивает возможность сравнительного анализа и выявления наиболее эффективных подходов.

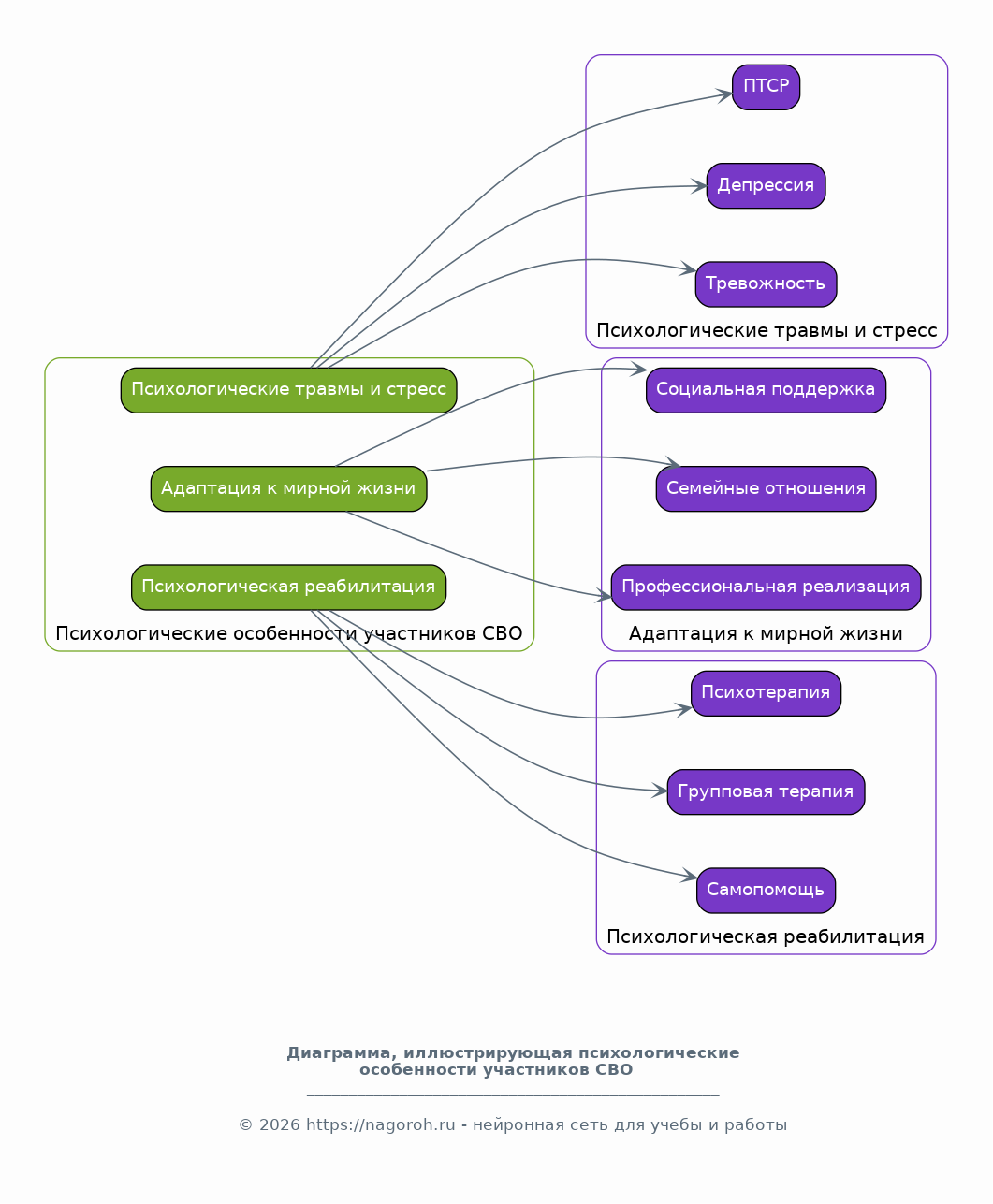
Психологические особенности участников СВО и специфика работы с ними

Содержимое раздела

Данный раздел посвящен изучению психологических особенностей участников Специальной Военной Операции (СВО), включая анализ психологических травм, стрессовых состояний и других проблем, с которыми они сталкиваются после возвращения к мирной жизни. Рассматриваются различные подходы к психологической реабилитации и психотерапии, адаптированные к специфике опыта ветеранов боевых действий. Анализируются факторы, влияющие на процесс адаптации, такие как социальная поддержка, семейные отношения, профессиональная реализация и доступ к необходимым ресурсам. Особое внимание уделяется разработке и применению эффективных методов психологической помощи, направленных на снижение уровня тревожности, депрессии, ПТСР и улучшение общего психоэмоционального состояния участников СВО. Рассматриваются особенности взаимодействия с участниками СВО, их семьями и социальным окружением.

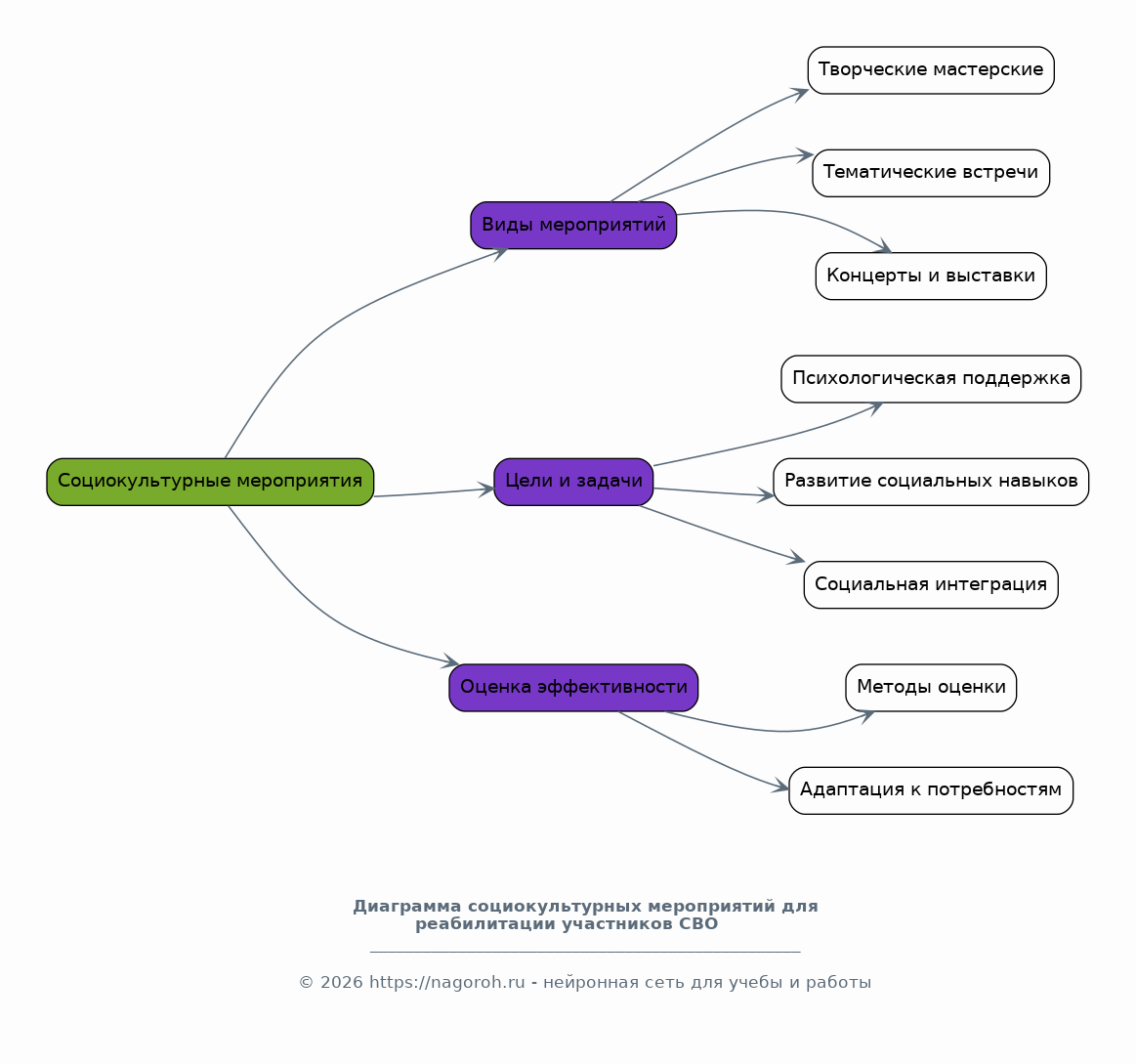
Социокультурные мероприятия как инструмент реабилитации и социальной адаптации

Содержимое раздела

Этот раздел посвящен изучению роли социокультурных мероприятий в процессе реабилитации и социальной адаптации участников СВО. Анализируются различные формы и методы социокультурной работы, такие как творческие мастерские, тематические встречи, концерты, выставки и другие формы активностей. Рассматриваются цели и задачи каждого мероприятия, их влияние на психологическое состояние участников, развитие социальных навыков и интеграцию в общество. Особое внимание уделяется организации мероприятий в сельском Доме культуры, учитывая его специфику и возможности. Анализируются успешные примеры реализации социокультурных проектов, выявляются факторы, способствующие их эффективности. Рассматриваются методы оценки эффективности социокультурных мероприятий и возможности их адаптации к потребностям участников СВО.

Методика организации и проведения мероприятий в сельском Доме культуры

Содержимое раздела

Раздел посвящен детальному описанию методики организации и проведения социокультурных мероприятий в условиях сельского Дома культуры для участников СВО. Рассматриваются этапы подготовки мероприятий: от определения целей и задач до разработки сценариев, подбора реквизита и привлечения участников. Описываются методы работы с аудиторией, способы создания благоприятной и поддерживающей атмосферы, учитывая психологические особенности участников СВО. Анализируются различные формы и форматы мероприятий, подходящие для сельской местности, включая организацию творческих мастерских, тематических вечеров, выставок, встреч с интересными людьми и культурных программ. Детально описываются правила безопасности, этические нормы и принципы работы с целевой аудиторией. Оценивается необходимость привлечения волонтеров и специалистов.

Анализ деятельности сельского Дома культуры по поддержке участников СВО

Содержимое раздела

В данном разделе проводится анализ текущей деятельности сельского Дома культуры в области поддержки участников СВО. Осуществляется изучение существующих программ, мероприятий и форм работы, направленных на реабилитацию и социальную адаптацию ветеранов. Проводится оценка эффективности используемых методов, выявляются сильные и слабые стороны деятельности Дома культуры. Анализируются ресурсы, которые задействованы в работе с участниками СВО, включая финансовые, материально-технические и кадровые. Рассматриваются особенности взаимодействия с местными органами власти, общественными организациями и волонтерами. Проводится SWOT-анализ, выявляются возможности для улучшения деятельности и разработки новых проектов. Рассматривается степень удовлетворенности участников СВО предоставляемыми услугами и существующими формами поддержки. Выявляются перспективные направления развития.

Разработка программы социокультурной поддержки для участников СВО

Содержимое раздела

Раздел посвящен разработке конкретной программы социокультурной поддержки для участников Специальной Военной Операции, с учетом анализа текущей деятельности сельского Дома культуры и потребностей целевой аудитории. Программа включает в себя определение целей и задач, разработку конкретных мероприятий и активностей, направленных на психологическую поддержку, социальную адаптацию и улучшение качества жизни ветеранов. Определяются формы и методы работы, учитывающие специфику сельской местности и возможности Дома культуры. Разрабатывается план реализации программы, включая график проведения мероприятий, распределение ресурсов и ответственных лиц. Оцениваются ожидаемые результаты и критерии оценки эффективности программы. Предусматривается разработка механизма обратной связи для учета мнения участников СВО и внесения корректировок в программу.

Практическая реализация программы и оценка ее эффективности

Содержимое раздела

В разделе подробно описывается практическая реализация разработанной программы социокультурной поддержки для участников СВО в условиях сельского Дома культуры. Представлены этапы реализации программы: от подготовки и организации мероприятий до непосредственного их проведения. Описываются методики, используемые в ходе мероприятий, и формы взаимодействия с участниками СВО. Анализируются данные, полученные в процессе реализации программы, включая отзывы участников, результаты опросов и анкетирования. Проводится оценка эффективности программы по заданным критериям, выявляются факторы, повлиявшие на достижение поставленных целей. Оцениваются изменения, произошедшие в жизни участников СВО, и их общее психоэмоциональное состояние. Определяются перспективы дальнейшего развития и масштабирования программы, вносятся рекомендации по её совершенствованию.

Заключение

Содержимое раздела

В заключении обобщаются основные результаты проведенного исследования, формулируются выводы о достигнутых целях и задачах. Подводится итог работы над проектом, подтверждаются или опровергаются выдвинутые гипотезы. Оценивается значимость полученных результатов для теории и практики социокультурной работы. Обозначаются основные трудности и ограничения, с которыми столкнулись исследователи в процессе работы. Формулируются рекомендации по дальнейшему изучению темы, определяются перспективные направления для будущих исследований в области социокультурной поддержки участников СВО. Подчеркивается необходимость дальнейшего совершенствования программ реабилитации и социальной адаптации ветеранов, а также важность создания благоприятных условий для их интеграции в общество. Оценивается вклад исследования в развитие научных знаний и практического опыта.

Список литературы

Содержимое раздела

В данном разделе представлен систематизированный список источников, использованных при написании данной исследовательской работы. В список литературы включаются научные статьи, монографии, учебные пособия, нормативные и законодательные акты, интернет-ресурсы и другие материалы, которые были использованы для сбора информации, анализа данных и обоснования выводов. Список литературы оформляется в соответствии с общепринятыми стандартами цитирования (ГОСТ или APA), обеспечивая полноту и точность. Каждая ссылка должна содержать всю необходимую информацию: автора, название работы, издательство, год издания, страницы (для статей), URL (для интернет-ресурсов). Список литературы служит подтверждением научной обоснованности представленного материала и обеспечивает возможность проверки и уточнения информации, изложенной в исследовательской работе.

Получи Такой Проект

До 90% уникальность
Готовый файл Word
15-30 страниц
Список источников по ГОСТ
Оформление по ГОСТ
Таблицы и схемы
Презентация

Создать Проект на любую тему за 5 минут

Создать

#5489547