Нейросеть

Особенности эксплуатации БМД-2 в условиях горной местности: анализ, проблемы, перспективы

Нейросеть для проекта Гарантия уникальности Строго по ГОСТу Высочайшее качество Поддержка 24/7

Данный исследовательский проект посвящен всестороннему анализу особенностей эксплуатации боевой машины десанта БМД-2 в сложных условиях горной местности. В рамках работы будет проведен обзор технического устройства БМД-2, включая специфику ее узлов и агрегатов, влияющих на эксплуатацию в горах. Особое внимание будет уделено вопросам, связанным с проходимостью, маневренностью и огневой мощью машины в условиях пересеченной местности и высокогорья. Проект предполагает детальное изучение опыта применения БМД-2 в различных климатических зонах горных районов, выявление проблем, возникающих при эксплуатации, техническом обслуживании и ремонте техники. Будут рассмотрены влияние перепадов высот, низких температур, разреженного воздуха и других факторов окружающей среды на работоспособность экипажа и функционирование систем БМД-2. Проект также предусматривает анализ существующих методов и средств обеспечения эффективной эксплуатации БМД-2 в горах, а также разработку рекомендаций по повышению надежности и боевой эффективности машин в данных условиях.

Идея:

Проект направлен на выявление критических факторов, влияющих на эффективность применения БМД-2 в горных условиях. Результаты исследования могут быть использованы для оптимизации тактики применения, повышения уровня подготовки экипажей и модернизации техники.

Продукт:

Результатом работы станет аналитический отчет, включающий детальный анализ эксплуатационных характеристик БМД-2 в горах. Отчет будет содержать рекомендации по улучшению эксплуатационных показателей и повышению боевой эффективности техники.

Проблема:

Существующие исследования недостаточно полно охватывают все аспекты эксплуатации БМД-2 в сложных условиях горной местности. Необходимо систематизировать данные и выработать практические рекомендации для повышения эффективности использования техники.

Актуальность:

Актуальность исследования обусловлена необходимостью обеспечения высокой боевой готовности подразделений, оснащенных БМД-2, в условиях горной местности. Полученные данные будут способствовать повышению живучести техники и сохранению жизни личного состава.

Цель:

Целью данного исследования является всесторонний анализ особенностей эксплуатации БМД-2 в условиях горной местности. Достижение этой цели позволит разработать рекомендации по повышению эффективности применения и обслуживания техники.

Целевая аудитория:

Данный проект предназначен для студентов военных учебных заведений, интересующихся вопросами эксплуатации бронетанковой техники. Результаты исследования могут быть полезны для офицеров и специалистов, занимающихся обслуживанием и ремонтом БМД-2.

Задачи:

  • Изучение технической документации БМД-2 и анализ ее конструктивных особенностей.
  • Проведение анализа опыта эксплуатации БМД-2 в различных горных районах.
  • Выявление проблем, возникающих при эксплуатации и обслуживании техники.
  • Разработка рекомендаций по повышению надежности и боевой эффективности БМД-2.
  • Оценка влияния климатических факторов на работу машины и экипажа.

Ресурсы:

Для реализации проекта потребуются доступ к технической литературе, аналитическим данным, а также возможность проведения консультаций со специалистами в области эксплуатации бронетанковой техники.

Роли в проекте:

Осуществляет общее руководство проектом, формулирует задачи, контролирует ход исследования, координирует работу участников, обеспечивает научную новизну и практическую значимость результатов. Отвечает за организацию всех этапов работы — от планирования до подготовки итогового отчета. Руководитель проекта также представляет результаты исследования на научных конференциях и в публикациях, а также обеспечивает соответствие проекта требованиям к научной работе.

Проводит анализ данных, собранных в ходе исследования, выявляет закономерности и взаимосвязи между различными факторами, влияющими на эксплуатацию БМД-2 в горах. Занимается обработкой и систематизацией информации. Аналитик готовит аналитические отчеты и презентации, участвует в разработке рекомендаций. Его роль охватывает как качественный, так и количественный анализ данных, собранных из различных источников, включая техническую документацию, полевые отчеты и научные публикации.

Предоставляет экспертные знания по техническому устройству БМД-2, особенностям ее эксплуатации и обслуживания. Консультирует по вопросам, связанным с техническими проблемами, возникающими в горных условиях. Осуществляет проверку корректности технических расчетов и обоснованности технических решений, предлагаемых в рамках проекта. Инженер-консультант проводит оценку соответствия технических решений современным стандартам и требованиям безопасности.

Консультирует по вопросам, связанным с особенностями горной местности, влиянию климатических факторов на технику и экипаж. Оценивает риски, связанные с эксплуатацией БМД-2 в условиях гор. Разрабатывает рекомендации по повышению безопасности и эффективности применения техники в горных условиях. Специалист по горной подготовке также участвует в разработке методических материалов и инструкций по эксплуатации.

Наименование образовательного учреждения

Проект

на тему

Особенности эксплуатации БМД-2 в условиях горной местности: анализ, проблемы, перспективы

Выполнил: ФИО

Руководитель: ФИО

Содержание

  • Введение 1
  • Обзор технического устройства БМД-2 2
  • Влияние климатических факторов на эксплуатацию БМД-2 3
  • Особенности эксплуатации БМД-2 в различных типах горной местности 4
  • Техническое обслуживание и ремонт БМД-2 в полевых условиях 5
  • Анализ опыта применения БМД-2 в боевых действиях в горах 6
  • Методы повышения эффективности эксплуатации БМД-2 в горных условиях 7
  • Рекомендации по повышению надежности и боевой эффективности БМД-2 8
  • Заключение 9
  • Список литературы 10

Введение

Содержимое раздела

Введение в проблематику эксплуатации БМД-2 в условиях горной местности. Обоснование актуальности исследования, его цели и задач, а также краткий обзор структуры работы. Определение значимости исследования для обеспечения боевой готовности подразделений, оснащенных БМД-2, в условиях сложной географической среды. Указание на необходимость комплексного подхода к анализу эксплуатационных характеристик БМД-2 в горах, учитывающего технические, климатические и человеческие факторы. Детальное раскрытие исследовательской задачи и ее связь с практическими потребностями.

Обзор технического устройства БМД-2

Содержимое раздела

Подробное рассмотрение основных узлов и агрегатов БМД-2, включая двигатель, трансмиссию, ходовую часть, системы вооружения и жизнеобеспечения. Анализ конструктивных особенностей, влияющих на эксплуатацию в условиях горной местности. Оценка характеристик, определяющих проходимость, маневренность и огневую мощь машины в горах. Рассмотрение материалов, из которых изготовлены основные узлы и агрегаты, с учетом их устойчивости к воздействию климатических факторов. Выявление слабых мест конструкции, подверженных повышенному износу при эксплуатации в горах.

Влияние климатических факторов на эксплуатацию БМД-2

Содержимое раздела

Анализ влияния высоты, низких температур, разреженного воздуха, перепадов давления и влажности на работоспособность экипажа и функционирование систем БМД-2. Оценка деградации технических характеристик техники в условиях высокогорья. Рассмотрение влияния солнечной радиации и осадков на работу оборудования и комфорт экипажа. Исследование проблем, связанных с обледенением и образованием снежного покрова. Изучение влияния микроклимата в кабине на эффективность работы экипажа.

Особенности эксплуатации БМД-2 в различных типах горной местности

Содержимое раздела

Анализ опыта эксплуатации БМД-2 в различных географических зонах гор, включая условия высокогорья, лесистой местности и каменистых участков. Изучение влияния рельефа местности, углов подъема и спуска, особенностей грунта на проходимость и маневренность машины. Рассмотрение тактических приемов применения БМД-2 в различных типах горной местности. Выявление оптимальных маршрутов движения и позиций для ведения огня. Оценка эффективности применения различных средств разведки и целеуказания в горной местности.

Техническое обслуживание и ремонт БМД-2 в полевых условиях

Содержимое раздела

Рассмотрение специфики технического обслуживания и ремонта БМД-2 в условиях горной местности, включая необходимость упрощения процедур и использования специальных инструментов и оборудования. Анализ проблем, связанных с транспортировкой запасных частей и материалов. Изучение методов диагностики неисправностей. Разработка рекомендаций по организации ремонтных мастерских в полевых условиях. Рассмотрение возможностей использования мобильных средств ремонта и технического обслуживания, а также их адаптации.

Анализ опыта применения БМД-2 в боевых действиях в горах

Содержимое раздела

Изучение и анализ реальных боевых действий с применением БМД-2 в горной местности. Выявление преимуществ и недостатков машины в условиях боевых действий. Рассмотрение тактики применения БМД-2, включая вопросы взаимодействия с другими видами вооружения и родами войск. Анализ эффективности огневой подготовки и маневра в условиях гор. Оценка влияния боевых повреждений на эксплуатацию машины и возможность проведения ремонта в полевых условиях. Изучение опыта экипажей, включая их подготовку и выучку.

Методы повышения эффективности эксплуатации БМД-2 в горных условиях

Содержимое раздела

Рассмотрение современных методов и средств, направленных на повышение эффективности эксплуатации БМД-2 в горной местности. Анализ методов улучшения проходимости, маневренности и огневой мощи машины. Исследование способов защиты экипажа от негативного воздействия климатических факторов. Разработка рекомендаций по оптимизации тактики применения БМД-2. Изучение возможностей модернизации БМД-2, включая установку дополнительного оборудования и систем. Использование средств диагностирования.

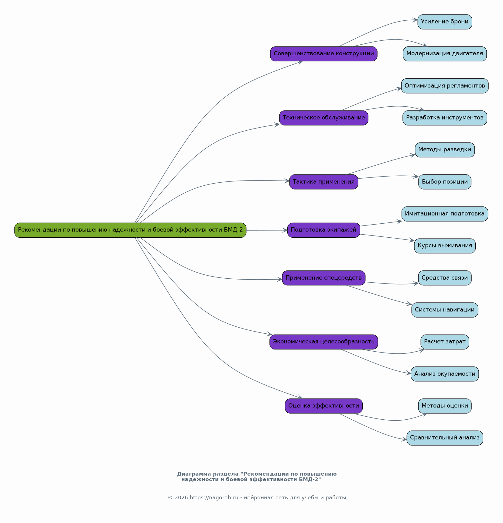
Рекомендации по повышению надежности и боевой эффективности БМД-2

Содержимое раздела

Разработка конкретных рекомендаций по повышению надежности и боевой эффективности БМД-2 в условиях горной местности. Предложения по совершенствованию конструкции, технического обслуживания и тактики применения машины. Формулировка рекомендаций по подготовке экипажей и применению спецсредств. Оценка эффективности предлагаемых решений. Рассмотрение вопросов экономической целесообразности предложенных изменений. Подготовка заключений и выводов по результатам исследования с учетом их интеграции.

Заключение

Содержимое раздела

Обобщение основных результатов исследования, формулировка выводов и оценка достигнутых целей. Подведение итогов проведенного анализа, подчеркивание наиболее значимых аспектов эксплуатации БМД-2 в горной местности. Оценка практической значимости полученных результатов и их применимости на практике. Определение перспективных направлений дальнейших исследований в данной области. Рекомендации к практическому применению полученных результатов для повышения эффективности применения БМД-2 в горной местности.

Список литературы

Содержимое раздела

Перечень использованных источников, включая научные статьи, монографии, техническую документацию и нормативные документы. Оформление списка литературы в соответствии с установленными требованиями. Указание полных библиографических данных для каждого источника. Группировка источников по типам (книги, статьи, патенты и т.д.). Обеспечение соответствия списка литературы всем библиографическим стандартам в области технических исследований.

Получи Такой Проект

До 90% уникальность
Готовый файл Word
15-30 страниц
Список источников по ГОСТ
Оформление по ГОСТ
Таблицы и схемы
Презентация

Создать Проект на любую тему за 5 минут

Создать

#5489051