Нейросеть

Особенности организации действий сотрудников органов внутренних дел по пресечению захвата объектов ОВД: Теоретико-практический анализ

Нейросеть для проекта Гарантия уникальности Строго по ГОСТу Высочайшее качество Поддержка 24/7

Данный исследовательский проект посвящен всестороннему анализу особенностей организации действий сотрудников органов внутренних дел (ОВД) в условиях пресечения захвата собственных объектов, являющегося актуальной проблемой современности. Описание включает в себя изучение нормативно-правовых актов, регламентирующих деятельность ОВД в экстремальных ситуациях, а также анализ существующих методик и практик противодействия захватам. Особое внимание уделяется выявлению слабых мест, недостатков в организации и координации действий, а также разработке рекомендаций по повышению эффективности работы сотрудников в подобных обстоятельствах. В рамках исследования будет проведена оценка рисков, связанных с различными сценариями захвата, и предложены оптимальные меры реагирования, учитывающие специфику объектов ОВД и возможные угрозы. Проект направлен на выявление проблем в существующих подходах и формулирование предложений по совершенствованию системы обеспечения безопасности, что позволит повысить уровень защиты объектов ОВД и минимизировать негативные последствия от возможных захватов.

Идея:

Изучить существующие методы пресечения захватов объектов ОВД и выявить их недостатки. Разработать рекомендации по совершенствованию организации действий сотрудников ОВД в условиях захвата, основанные на анализе передового опыта и актуальных вызовах.

Продукт:

Практическим результатом исследования станет разработка методических рекомендаций для сотрудников ОВД по организации и проведению мероприятий по пресечению захватов. Созданный продукт будет включать в себя алгоритмы действий, примеры тактических приемов и рекомендации по повышению эффективности взаимодействия различных подразделений.

Проблема:

Существует недостаточная формализация и стандартизация действий сотрудников ОВД при пресечении захватов, что приводит к неэффективному реагированию и увеличению рисков. Отсутствует четкая система оценки готовности сотрудников и подразделений к действиям в экстремальных ситуациях, что снижает оперативность и результативность их работы.

Актуальность:

Актуальность исследования обусловлена ростом угроз террористических актов и иных противоправных действий, направленных на захват объектов ОВД, что требует разработки эффективных мер противодействия. Необходимость повышения уровня безопасности объектов ОВД и обеспечения защиты сотрудников и граждан, находящихся на их территории, является приоритетной задачей.

Цель:

Целью данного исследования является разработка научно обоснованных рекомендаций по совершенствованию организации действий сотрудников ОВД по пресечению захвата собственных объектов. Достижение этой цели позволит повысить эффективность деятельности ОВД в экстремальных ситуациях и минимизировать негативные последствия от возможных захватов.

Целевая аудитория:

Аудиторией данного исследования являются сотрудники органов внутренних дел, преподаватели и курсанты образовательных учреждений системы МВД, а также специалисты в области обеспечения безопасности. Результаты исследования могут быть использованы при разработке учебных программ, методических пособий и нормативных документов, регламентирующих деятельность ОВД в условиях захвата.

Задачи:

  • Провести анализ нормативно-правовой базы, регламентирующей деятельность ОВД по пресечению захватов.
  • Изучить и систематизировать существующие методики и практики противодействия захватам объектов ОВД.
  • Выявить слабые места и недостатки в организации действий сотрудников ОВД в условиях захвата.
  • Разработать рекомендации по совершенствованию системы обеспечения безопасности объектов ОВД.
  • Провести апробацию разработанных рекомендаций и оценить их эффективность.

Ресурсы:

Для реализации проекта потребуются доступ к нормативно-правовым актам, учебным пособиям, статистическим данным, а также проведение интервью с сотрудниками ОВД и экспертами в области безопасности.

Роли в проекте:

Осуществляет общее руководство проектом, координирует работу участников, контролирует соблюдение сроков и качество выполнения задач. Отвечает за разработку концепции исследования, формулировку целей и задач, анализ полученных данных и подготовку итогового отчета. Обеспечивает взаимодействие с экспертами и организациями, предоставляющими необходимую информацию и ресурсы.

Проводит сбор и анализ данных, изучает нормативно-правовые акты, методические рекомендации и практический опыт в области пресечения захватов объектов ОВД. Участвует в разработке рекомендаций и подготовке отчетов. Осуществляет поиск и систематизацию информации по теме исследования, участвует в опросах и интервью, анализирует статистические данные.

Предоставляет экспертную оценку, консультирует по вопросам методологии исследования и интерпретации данных. Оказывает помощь в разработке рекомендаций и оценке их практической применимости. Участвует в обсуждении результатов исследования и подготовке презентаций. Обладает опытом работы в правоохранительных органах и знанием специфики деятельности ОВД.

Отвечает за обработку и анализ собранных данных, выявление закономерностей и тенденций. Использует статистические методы и программные средства для визуализации данных. Готовит аналитические отчеты и презентации, участвует в разработке рекомендаций. Обеспечивает информационную поддержку исследователей.

Наименование образовательного учреждения

Проект

на тему

Особенности организации действий сотрудников органов внутренних дел по пресечению захвата объектов ОВД: Теоретико-практический анализ

Выполнил: ФИО

Руководитель: ФИО

Содержание

  • Введение 1
  • Теоретические основы организации действий сотрудников ОВД при захвате объектов 2
  • Анализ существующих методик и практик пресечения захватов объектов ОВД 3
  • Оценка рисков и угроз при захвате объектов ОВД 4
  • Методика организации действий сотрудников ОВД по пресечению захвата объектов 5
  • Разработка рекомендаций по совершенствованию системы обеспечения безопасности объектов ОВД 6
  • Практические аспекты действий сотрудников ОВД при захвате объектов: анализ кейсов 7
  • Оценка эффективности предложенных рекомендаций 8
  • Заключение 9
  • Список литературы 10

Введение

Содержимое раздела

Введение в тему исследования включает в себя обоснование актуальности выбранной темы, определение объекта и предмета исследования, формулировку целей и задач, а также описание методологии исследования. В этом разделе описывается структура работы, ее научная новизна и практическая значимость. Обосновывается выбор темы, исходя из текущей ситуации с безопасностью объектов ОВД и необходимостью повышения эффективности действий сотрудников в условиях захвата. Также описываются основные понятия и термины, используемые в работе.

Теоретические основы организации действий сотрудников ОВД при захвате объектов

Содержимое раздела

Данный раздел посвящен теоретическому анализу проблемы пресечения захвата объектов ОВД. В нем рассматриваются нормативно-правовые основы деятельности органов внутренних дел в экстремальных условиях, включая законодательные акты, приказы и инструкции, регламентирующие порядок действий сотрудников при возникновении угрозы захвата или самого факта захвата. Изучаются теоретические аспекты организации охраны объектов ОВД, включая принципы построения системы безопасности, методы обнаружения и предотвращения угроз, а также способы организации взаимодействия различных подразделений ОВД в условиях захвата. Рассматриваются различные подходы к классификации угроз и рисков, связанных с захватом объектов ОВД, анализируются факторы, влияющие на эффективность действий сотрудников.

Анализ существующих методик и практик пресечения захватов объектов ОВД

Содержимое раздела

В данном разделе проводится всесторонний анализ существующих методик и практических подходов, применяемых сотрудниками ОВД для пресечения захватов объектов. Рассматриваются тактические приемы, используемые при проведении операций по освобождению захваченных объектов, включая методы штурма, ведения переговоров, блокирования и эвакуации. Проводится анализ эффективности различных видов оборудования и технических средств, применяемых для обеспечения безопасности и пресечения захватов. Изучается опыт зарубежных правоохранительных органов в данной области и проводится сравнительный анализ различных подходов к организации действий при захвате объектов. Анализируются факторы, влияющие на успешность операций по освобождению и минимизации рисков для сотрудников и граждан.

Оценка рисков и угроз при захвате объектов ОВД

Содержимое раздела

В этом разделе проводится детальный анализ и оценка рисков, связанных с различными сценариями захвата объектов ОВД. Рассматриваются потенциальные угрозы, включая террористические акты, нападения организованных преступных групп и действия отдельных лиц. Анализируются факторы, влияющие на возникновение и развитие угроз, такие как уязвимость объектов, мотивация злоумышленников и уровень подготовки сотрудников. Проводится оценка вероятности возникновения различных видов угроз и их потенциальных последствий для сотрудников, граждан и инфраструктуры ОВД. Разрабатываются методы и инструменты для оценки рисков, включая анализ уязвимостей, сценарное планирование и моделирование угроз. Формулируются рекомендации по снижению рисков и повышению безопасности.

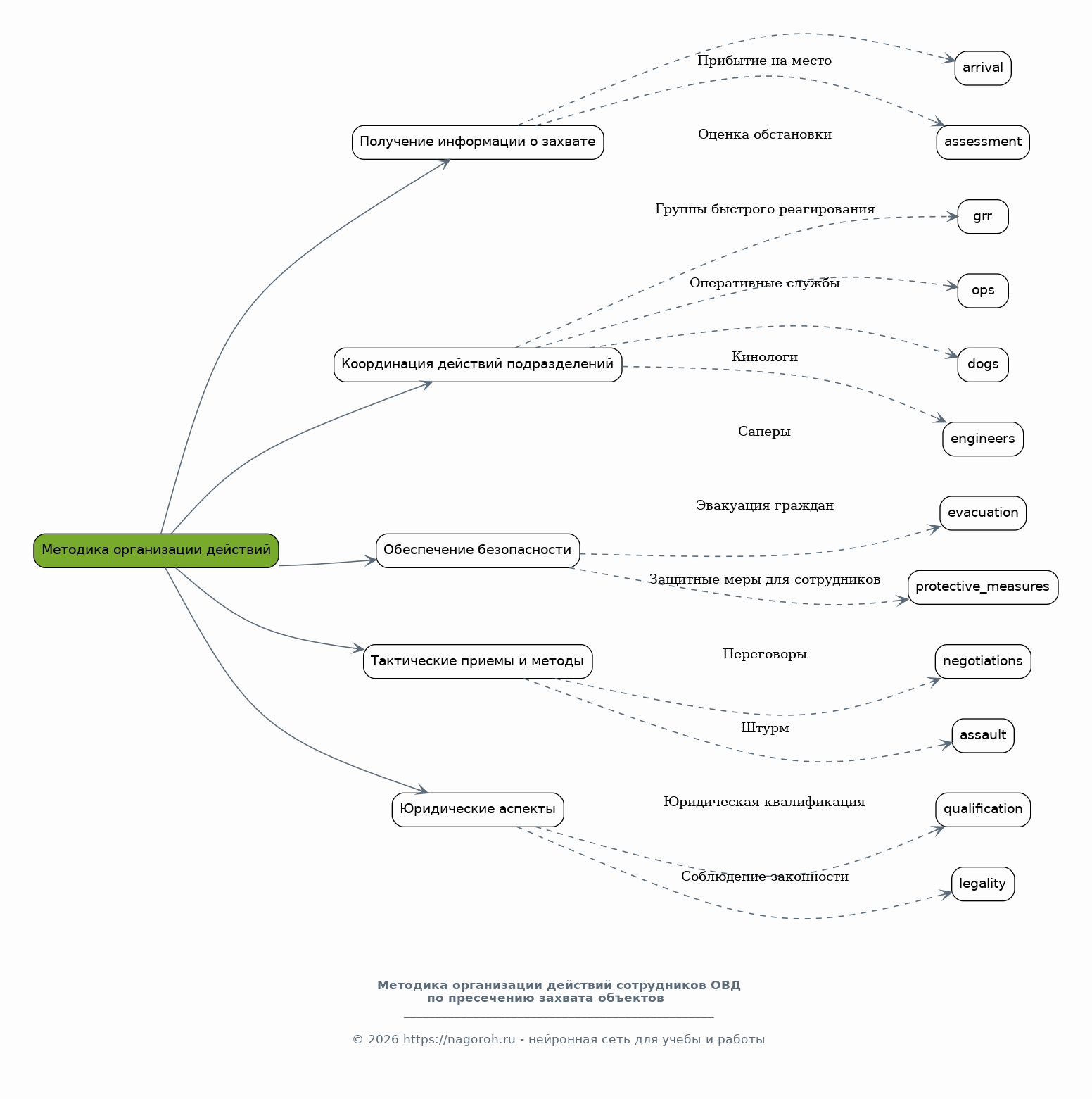
Методика организации действий сотрудников ОВД по пресечению захвата объектов

Содержимое раздела

Данный раздел посвящен разработке методики организации действий сотрудников ОВД по пресечению захвата объектов. Методика включает в себя алгоритм действий сотрудников в различных ситуациях, начиная от получения информации о захвате и заканчивая проведением операции по освобождению объекта и задержанию преступников. Рассматриваются вопросы координации действий различных подразделений ОВД, включая группы быстрого реагирования, оперативные службы, кинологов и саперов. Разрабатываются рекомендации по обеспечению безопасности сотрудников и граждан, находящихся на территории объекта, в ходе проведения операции. Описываются методы и тактические приемы, используемые при штурме, ведении переговоров и других этапах операции. Рассматриваются вопросы юридической квалификации действий сотрудников и соблюдения законности.

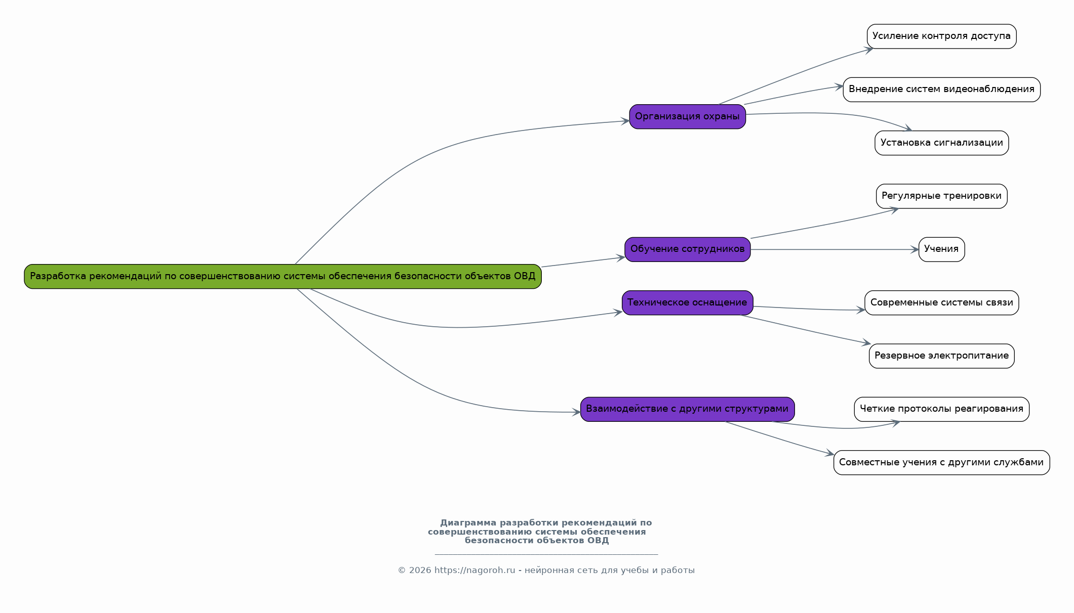
Разработка рекомендаций по совершенствованию системы обеспечения безопасности объектов ОВД

Содержимое раздела

В этой части исследования осуществляется разработка конкретных рекомендаций по совершенствованию существующей системы обеспечения безопасности объектов ОВД. Рекомендации основываются на результатах анализа теоретических материалов, практических подходов и оценки рисков, проведенных в предыдущих разделах. Они охватывают различные аспекты, включая организацию охраны, обучение сотрудников, техническое оснащение и взаимодействие с другими структурами. Особое внимание уделяется повышению эффективности мер профилактики захватов, включая усиление контроля доступа, внедрение современных систем видеонаблюдения и сигнализации, а также проведение регулярных тренировок и учений. Предлагаются меры по улучшению взаимодействия между различными подразделениями ОВД и другими службами при возникновении чрезвычайных ситуаций. Рекомендации направлены на снижение рисков и повышение безопасности.

Практические аспекты действий сотрудников ОВД при захвате объектов: анализ кейсов

Содержимое раздела

В данном разделе проводится анализ конкретных практических кейсов, связанных с захватом объектов ОВД. Рассматриваются примеры реальных ситуаций, произошедших в различных регионах и странах, с целью выявления наиболее эффективных и проблемных аспектов организации действий сотрудников. Анализируются конкретные действия сотрудников, их тактика, применяемое оборудование и взаимодействие с другими службами. Выявляются типичные ошибки и недостатки, допущенные в ходе операций, а также анализируются причины их возникновения. Проводится оценка эффективности принятых решений и предлагаются альтернативные варианты действий. Кейсы анализируются с точки зрения соблюдения законности, обеспечения безопасности сотрудников и минимизации рисков для граждан. На основе анализа кейсов формируются выводы и рекомендации для практического применения.

Оценка эффективности предложенных рекомендаций

Содержимое раздела

В этом разделе проводится оценка эффективности разработанных рекомендаций по совершенствованию организации действий сотрудников ОВД при пресечении захвата объектов. Оценка основывается на различных методах, включая экспертный анализ, моделирование ситуаций, а также, при возможности, проведение экспериментов и полевых испытаний. Оцениваются такие параметры как скорость реагирования, эффективность используемых тактических приемов, уровень безопасности сотрудников и граждан, а также соблюдение законности. Проводится сравнительный анализ текущей системы организации действий и предложенных улучшений. Оценивается возможность внедрения рекомендаций в практику, а также их экономическая целесообразность. Формулируются выводы о степени достижения поставленных целей и предлагаются дальнейшие направления для совершенствования.

Заключение

Содержимое раздела

Заключение представляет собой итоговый раздел исследования, в котором подводятся основные итоги проделанной работы. В нем кратко излагаются основные выводы, полученные в ходе анализа теоретических и практических аспектов организации действий сотрудников ОВД при пресечении захватов объектов. Обобщаются ключевые результаты исследования, подтверждающие или опровергающие поставленные гипотезы. Формулируются рекомендации по совершенствованию системы обеспечения безопасности объектов ОВД, исходя из полученных выводов. Указывается на практическую значимость исследования и его вклад в развитие теории и практики борьбы с преступностью. Оценивается эффективность предложенных рекомендаций и перспективы их дальнейшего развития. Отмечаются возможные направления для дальнейших исследований в данной области.

Список литературы

Содержимое раздела

Список использованной литературы включает в себя перечень всех источников, использованных при написании данной работы. В него входят нормативно-правовые акты, научные статьи, монографии, учебные пособия, статистические данные, а также материалы из сети Интернет. Список литературы составляется в соответствии с требованиями к оформлению научных работ, включающими указание автора, названия работы, места и года издания, а также страниц. Источники располагаются в алфавитном порядке или в соответствии с принятыми в научном сообществе стандартами. Правильное оформление списка литературы является важным элементом научной работы, свидетельствующим о ее достоверности и обоснованности.

Получи Такой Проект

До 90% уникальность
Готовый файл Word
15-30 страниц
Список источников по ГОСТ
Оформление по ГОСТ
Таблицы и схемы
Презентация

Создать Проект на любую тему за 5 минут

Создать

#5491261