Нейросеть

Особенности организации проектной деятельности младших школьников: теоретические и практические аспекты

Нейросеть для проекта Гарантия уникальности Строго по ГОСТу Высочайшее качество Поддержка 24/7

Данный исследовательский проект посвящен изучению особенностей организации проектной деятельности младших школьников. В рамках работы будет проведен анализ теоретических основ проектного обучения, рассмотрены его преимущества и недостатки, а также изучены различные подходы к организации проектной деятельности в начальной школе. Особое внимание будет уделено разработке и реализации конкретных проектов, направленных на развитие познавательных, творческих и коммуникативных компетенций учащихся. Проект предполагает анализ существующих методик и практик, выявление наиболее эффективных способов вовлечения младших школьников в проектную деятельность, а также оценку влияния проектного обучения на формирование учебной мотивации и достижение образовательных результатов. Будут рассмотрены проблемные зоны, связанные с организацией проектной деятельности, такие как: недостаточная методическая поддержка учителей, сложность оценивания результатов проектов, нехватка времени и ресурсов. Результаты проекта могут быть использованы для разработки методических рекомендаций для учителей начальных классов, а также для совершенствования образовательных программ и повышения эффективности учебного процесса. В конечном счете, проект будет направлен на улучшение качества образования и создание условий для развития творческого потенциала младших школьников.

Идея:

Проект направлен на изучение специфики проектной деятельности в начальной школе, с акцентом на развитие ключевых компетенций учащихся. Будет предложена модель организации проектной деятельности, учитывающая возрастные особенности младших школьников.

Продукт:

Результатом проекта станет методическое пособие для учителей начальных классов, содержащее рекомендации по организации проектной деятельности. Также будет разработан комплект дидактических материалов для использования в учебном процессе.

Проблема:

Существует необходимость в оптимизации процесса организации проектной деятельности в начальной школе для повышения эффективности обучения. Недостаточное понимание возрастных особенностей младших школьников при организации проектов снижает результативность.

Актуальность:

Актуальность проекта обусловлена внедрением ФГОС, предусматривающего активное использование проектной деятельности как средства достижения образовательных результатов. Исследование способствует формированию ключевых компетенций учащихся, таких как: коммуникация, критическое мышление и креативность.

Цель:

Целью данного проекта является разработка и апробация модели организации проектной деятельности в начальной школе, обеспечивающей эффективное достижение образовательных результатов. Кроме того, цель - выявление оптимальных условий для развития творческого и познавательного потенциала младших школьников в процессе проектной деятельности.

Целевая аудитория:

Аудиторией проекта являются учителя начальных классов, методисты, а также студенты педагогических специальностей. Результаты проекта будут полезны для разработки и совершенствования образовательных программ.

Задачи:

  • Изучение теоретических основ проектной деятельности и анализ психолого-педагогических особенностей младших школьников.
  • Разработка модели организации проектной деятельности, учитывающей возрастные и индивидуальные особенности учащихся.
  • Апробация разработанной модели на базе конкретных образовательных учреждений.
  • Анализ результатов апробации, выявление сильных и слабых сторон разработанной модели.
  • Разработка методических рекомендаций для учителей начальных классов.

Ресурсы:

Для реализации проекта потребуются компьютеры с доступом в интернет, программное обеспечение для обработки данных, учебно-методическая литература и материалы для проведения практических занятий.

Роли в проекте:

Руководитель проекта отвечает за общее планирование, организацию и координацию работы над проектом. Он определяет цели и задачи исследования, разрабатывает план работы, распределяет обязанности между участниками, контролирует ход реализации проекта на всех этапах, обеспечивает методическую поддержку участников, организует и проводит консультации. Руководитель проекта также отвечает за подготовку итоговых отчетов и презентаций, а также за представление результатов работы на различных мероприятиях (конференциях, семинарах). Важно, чтобы руководитель обладал опытом в организации проектной деятельности.

Методист разрабатывает и корректирует методические рекомендации для учителей. Он анализирует эффективность предложенных методов и техник, определяет оптимальные способы организации учебного процесса в рамках проектной деятельности. Методист проводит анализ научной литературы по теме исследования, участвует в разработке дидактических материалов, консультирует учителей по вопросам реализации проектной деятельности, а также участвует в оценке результатов проектов и разработке критериев оценивания. Методист также занимается подготовкой информационных материалов для участников проекта, обеспечивая доступ к необходимым ресурсам.

Аналитик данных отвечает за сбор, обработку и анализ данных, полученных в ходе исследования. Он использует статистические методы и программные средства для обработки данных, визуализации результатов, и выявления закономерностей. Аналитик данных разрабатывает инструменты для сбора данных (анкеты, опросники), участвует в интерпретации результатов, формулирует выводы на основе полученных данных, и готовит отчеты и презентации для представления результатов исследования. Важно, чтобы аналитик обладал опытом работы с данными и знанием статистических методов.

Учителя начальных классов, принимающие участие в проекте, непосредственно реализуют разработанные методики и подходы в своей практике. Они организуют проектную деятельность со своими учениками, отслеживают ход работы, оказывают помощь учащимся, собирают информацию о результатах. Практики также участвуют в анкетировании и опросах, предоставляют обратную связь о работе предложенных методик и оценивают их эффективность. Учителя отвечают за адаптацию разработанных материалов к особенностям своих учеников.

Наименование образовательного учреждения

Проект

на тему

Особенности организации проектной деятельности младших школьников: теоретические и практические аспекты

Выполнил: ФИО

Руководитель: ФИО

Содержание

  • Введение 1
  • Теоретические основы проектной деятельности 2
  • Психолого-педагогические особенности младших школьников 3
  • Методические аспекты организации проектной деятельности 4
  • Виды проектной деятельности в начальной школе 5
  • Особенности организации проектной деятельности в начальной школе 6
  • Практическая реализация проектной деятельности 7
  • Оценка эффективности проектной деятельности 8
  • Заключение 9
  • Список литературы 10

Введение

Содержимое раздела

Введение в проблематику проектной деятельности младших школьников. Обоснование актуальности выбранной темы исследования. Определение цели и задач проекта. Краткий обзор структуры работы, перечисление основных этапов исследования, а также описание методов, используемых для достижения поставленных целей. Обозначение теоретической и практической значимости проекта. Определение объекта и предмета исследования. Формулировка гипотезы исследования, ожидаемых результатов и предполагаемых способов их проверки. Описание структуры работы, последовательности изложения материала и используемых источников информации.

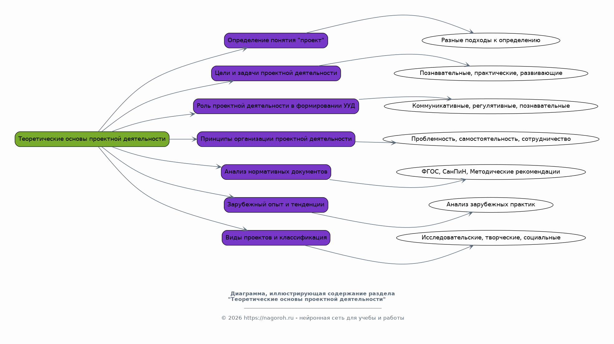
Теоретические основы проектной деятельности

Содержимое раздела

Рассмотрение теоретических подходов к организации проектной деятельности. Анализ различных определений понятия «проект», его целей и задач. Изучение роли проектной деятельности в формировании универсальных учебных действий (УУД). Обзор основных принципов организации проектной деятельности: проблемность, самостоятельность, сотрудничество. Анализ нормативных документов, определяющих требования к проектной деятельности младших школьников. Анализ зарубежного опыта организации проектной деятельности, оценка возможных тенденций развития данной области образования. Рассмотрение разных видов проектов в начальной школе и их классификация.

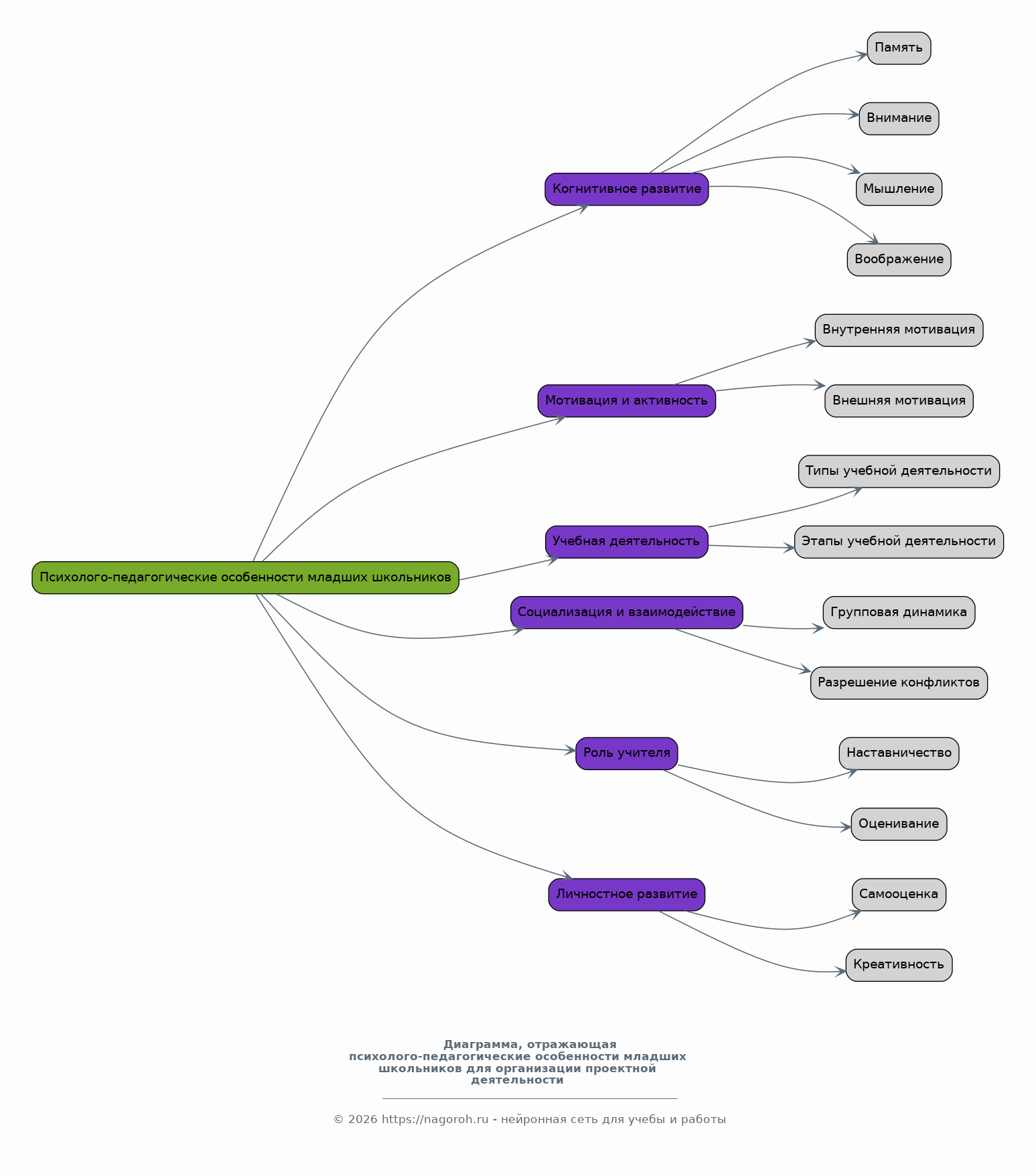
Психолого-педагогические особенности младших школьников

Содержимое раздела

Анализ особенностей развития младших школьников, влияющих на организацию проектной деятельности. Рассмотрение возрастных особенностей познавательной сферы: памяти, внимания, мышления, воображения. Изучение специфики развития мотивации к учению и познавательной активности в младшем школьном возрасте. Анализ особенностей формирования учебной деятельности младших школьников. Изучение вопросов социализации младших школьников, их взаимодействия в группе. Определение роли учителя в организации проектной деятельности с учетом психологических особенностей учащихся. Анализ влияния проектной деятельности на личностное развитие школьников указанного возраста.

Методические аспекты организации проектной деятельности

Содержимое раздела

Изучение методик и технологий организации проектной деятельности в начальной школе. Рассмотрение этапов проектной деятельности: целеполагание, планирование, реализация, рефлексия. Анализ методов и приемов вовлечения младших школьников в проектную деятельность. Разработка и анализ критериев оценивания проектных работ. Рассмотрение возможности использования информационно-коммуникационных технологий (ИКТ) в организации проектной деятельности. Анализ дидактического обеспечения проектов, включая учебники, рабочие тетради и другие материалы для организации уроков. Рассмотрение особенностей организации различных типов проектов.

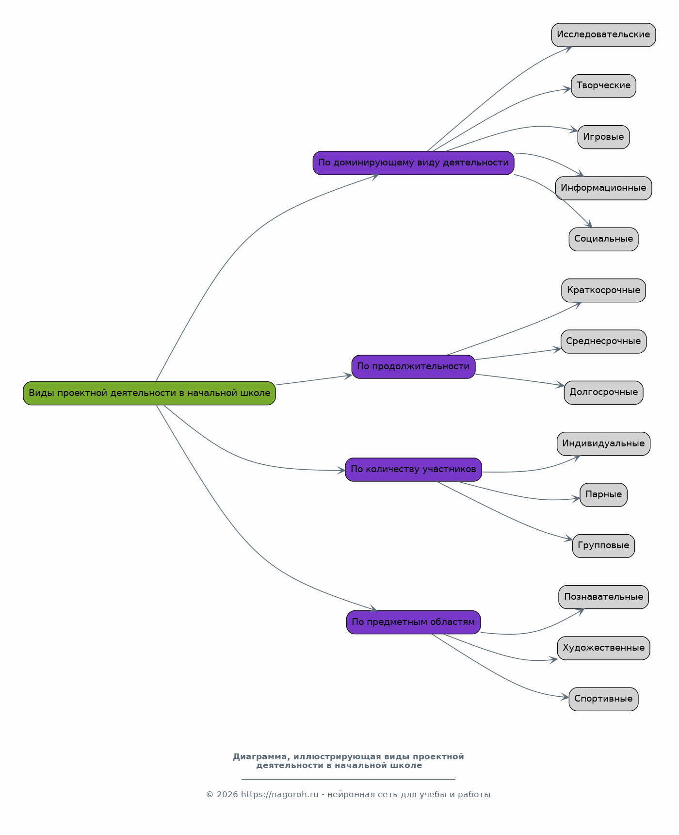
Виды проектной деятельности в начальной школе

Содержимое раздела

Классификация проектов по различным основаниям: по доминирующему виду деятельности, по продолжительности, по количеству участников, по предметным областям. Анализ специфики исследовательских, творческих, игровых, информационных и социальных проектов. Рассмотрение примеров проектов в области познания, искусства, спорта и других областях. Определение целей и задач для каждого вида проектов. Обсуждение роли учителя в организации различных типов проектов. Анализ преимуществ и недостатков каждого вида.

Особенности организации проектной деятельности в начальной школе

Содержимое раздела

Определение специфики организации проектной деятельности с учетом возрастных особенностей младших школьников. Анализ этапов организации проектов, начиная от выбора темы, определения целей и задач, до презентации результатов. Рассмотрение важных аспектов групповой работы, таких как роли в команде, правила взаимодействия и разрешение конфликтов. Изучение способов мотивации учащихся и поддержания их интереса к проекту. Анализ трудностей, возникающих в процессе реализации проектов, и способов их преодоления. Анализ роли учителя в создании благоприятной образовательной среды для успешной проектной деятельности.

Практическая реализация проектной деятельности

Содержимое раздела

Описание процесса реализации конкретных проектов в начальной школе. Представление разработанных методических рекомендаций для учителей по организации проектной деятельности. Описание этапов работы над проектом: выбор темы, планирование, реализация, презентация. Представление конкретных примеров учебных проектов в различных предметных областях. Анализ проведенных уроков и внеурочных мероприятий для проектной деятельности, включая задачи, методы и средства. Анализ и оценка результатов практической реализации проектов, включая достижения учащихся, сформированные навыки и компетенции. Рассмотрение проблем и трудностей, возникших в процессе реализации и их преодоление.

Оценка эффективности проектной деятельности

Содержимое раздела

Разработка критериев оценки эффективности проектной деятельности. Рассмотрение методов оценки результатов проектов: наблюдение, анкетирование, анализ продуктов деятельности. Определение критериев оценки, связанных с развитием универсальных учебных действий (УУД), творческих способностей и коммуникативных навыков. Анализ способов оценивания учебных достижений учащихся, включая оценивание презентаций, продуктов деятельности и устного ответа. Исследование способов для формирования самооценки и взаимооценки учащихся. Обобщение результатов оценки эффективности проектной деятельности, включая анализ достижений и трудностей. Определение путей повышения эффективности проектной деятельности.

Заключение

Содержимое раздела

В заключении обобщаются основные результаты проведенного исследования. Формулируются выводы, подтверждающие или опровергающие выдвинутую гипотезу. Оценивается достижение поставленных целей и задач. Описываются основные трудности и проблемы, возникшие в процессе исследования. Оценивается практическая значимость полученных результатов и возможности их использования в образовательной практике. Предлагаются рекомендации по совершенствованию организации проектной деятельности в начальной школе. Обсуждаются перспективы дальнейших исследований в данной области, включая направления для будущих исследовательских проектов. Обобщение выводов и рекомендаций по улучшению процесса организации проектной деятельности.

Список литературы

Содержимое раздела

Перечисление всех использованных в работе литературных источников. Систематизация источников в соответствии с правилами библиографического описания. Указание полных библиографических данных каждого источника: автор, название, место издания, издательство, год издания, количество страниц. Разделение литературы на основные категории: учебники, монографии, статьи, нормативные документы, интернет-ресурсы. Соблюдение требований к оформлению списка литературы в соответствии с ГОСТом. Указание всех использованных источников, обеспечивающее подтверждение достоверности и полноты проведенного исследования.

Получи Такой Проект

До 90% уникальность
Готовый файл Word
15-30 страниц
Список источников по ГОСТ
Оформление по ГОСТ
Таблицы и схемы
Презентация

Создать Проект на любую тему за 5 минут

Создать

#5581300