Нейросеть

Особенности профилактики преступлений органами внутренних дел: теоретический и практический аспекты

Нейросеть для проекта Гарантия уникальности Строго по ГОСТу Высочайшее качество Поддержка 24/7

Данный исследовательский проект посвящен всестороннему анализу особенностей профилактики преступлений, осуществляемой органами внутренних дел. В рамках работы будет рассмотрен широкий спектр вопросов, начиная от теоретических основ профилактической деятельности и заканчивая конкретными примерами реализации практических мер. Особое внимание уделено анализу законодательной базы, регулирующей деятельность органов внутренних дел в области профилактики, а также изучению различных методик и подходов к выявлению и предупреждению преступлений. Будет проведен глубокий анализ проблем, возникающих в процессе профилактической работы, и предложены рекомендации по повышению ее эффективности. Рассмотрены современные тенденции и вызовы, стоящие перед органами внутренних дел в сфере профилактики преступности, включая использование информационных технологий и взаимодействие с общественностью. Проект предполагает не только теоретическое исследование, но и практический анализ реальных ситуаций и статистических данных, что позволит сделать выводы и предложить решения, направленные на улучшение профилактической работы.

Идея:

Проект направлен на выявление и анализ наиболее эффективных методов профилактики преступлений, применяемых органами внутренних дел. Цель – разработать рекомендации по совершенствованию профилактической деятельности, основываясь на теоретических знаниях и практическом опыте.

Продукт:

Результатом работы станет комплексный анализ существующих подходов к профилактике преступлений и рекомендации по их оптимизации. Будет предложена конкретная модель профилактической деятельности, адаптированная к современным вызовам.

Проблема:

Существует необходимость в повышении эффективности профилактики преступлений, что обусловлено ростом преступности и изменением ее характера. Недостаточная эффективность профилактических мер приводит к увеличению числа правонарушений и ухудшению криминогенной обстановки.

Актуальность:

Актуальность исследования определяется важностью профилактики преступлений для обеспечения общественной безопасности и снижения уровня преступности. Работа способствует формированию более эффективной системы профилактической деятельности, направленной на защиту граждан.

Цель:

Разработка предложений по повышению эффективности профилактики преступлений, осуществляемой органами внутренних дел. Достижение этой цели позволит улучшить криминогенную обстановку в стране.

Целевая аудитория:

Аудиторией проекта являются студенты юридических вузов, сотрудники органов внутренних дел, преподаватели права, а также все, кто интересуется вопросами профилактики преступности. Результаты исследования могут быть полезны для разработки учебных материалов и повышения квалификации сотрудников правоохранительных органов.

Задачи:

  • Изучение теоретических основ профилактики преступлений.
  • Анализ нормативно-правовой базы, регулирующей профилактическую деятельность.
  • Исследование методов и форм профилактической работы, применяемых органами внутренних дел.
  • Анализ статистических данных о преступности и эффективности профилактических мер.
  • Разработка рекомендаций по повышению эффективности профилактики преступлений.

Ресурсы:

Для реализации проекта потребуются доступ к научной литературе, нормативно-правовым актам, статистическим данным, а также доступ к информационно-аналитическим системам.

Роли в проекте:

Осуществляет общее руководство проектом, координирует работу участников, утверждает план исследования, контролирует сроки выполнения задач, организует и проводит научные консультации, готовит отчеты и презентации. Руководитель несет ответственность за научную обоснованность и практическую значимость исследования, а также за соблюдение этических норм исследовательской деятельности. Он также отвечает за формирование и поддержание рабочей атмосферы, способствующей эффективному сотрудничеству.

Проводит сбор и анализ данных, выполняет поставленные задачи в соответствии с планом исследования, участвует в обсуждении результатов, готовит аналитические материалы, статьи и доклады. Исследователь отвечает за качество и достоверность собранной информации, соблюдение методологии исследования, своевременное выполнение поручений руководителя. Он также должен быть готов к самостоятельной работе, критическому осмыслению информации и активному взаимодействию с другими участниками проекта.

Предоставляет экспертную оценку данных, консультирует по вопросам методологии, помогает в интерпретации результатов исследования, рецензирует промежуточные отчеты и статьи, участвует в обсуждении ключевых вопросов исследования. Эксперт-консультант должен обладать глубокими знаниями в предметной области, опытом проведения исследований, умением анализировать информацию и давать практические рекомендации. Он также должен быть готов к сотрудничеству с исследовательской группой, предоставлять свои знания и опыт для достижения поставленных целей.

Наименование образовательного учреждения

Проект

на тему

Особенности профилактики преступлений органами внутренних дел: теоретический и практический аспекты

Выполнил: ФИО

Руководитель: ФИО

Содержание

  • Введение 1
  • Теоретические основы профилактики преступлений 2
  • Методы и формы профилактической работы органов внутренних дел 3
  • Анализ нормативно-правовой базы профилактики 4
  • Особенности профилактики отдельных видов преступлений 5
  • Практика применения профилактических мер 6
  • Взаимодействие органов внутренних дел с другими субъектами профилактики 7
  • Проблемы и перспективы профилактики преступлений 8
  • Заключение 9
  • Список литературы 10

Введение

Содержимое раздела

Введение в проблематику профилактики преступлений, обоснование актуальности исследования, определение цели и задач проекта, формулировка объекта и предмета исследования, описание методологии исследования, определение научной новизны и практической значимости работы. Введение должно четко обозначить структуру исследования, перечислить основные этапы работы, а также сформулировать гипотезы, которые будут проверяться в ходе исследования. Важно указать на существующие пробелы в изучении проблемы и обосновать выбор темы исследования. Введение должно заинтересовать читателя и мотивировать его к дальнейшему изучению материала.

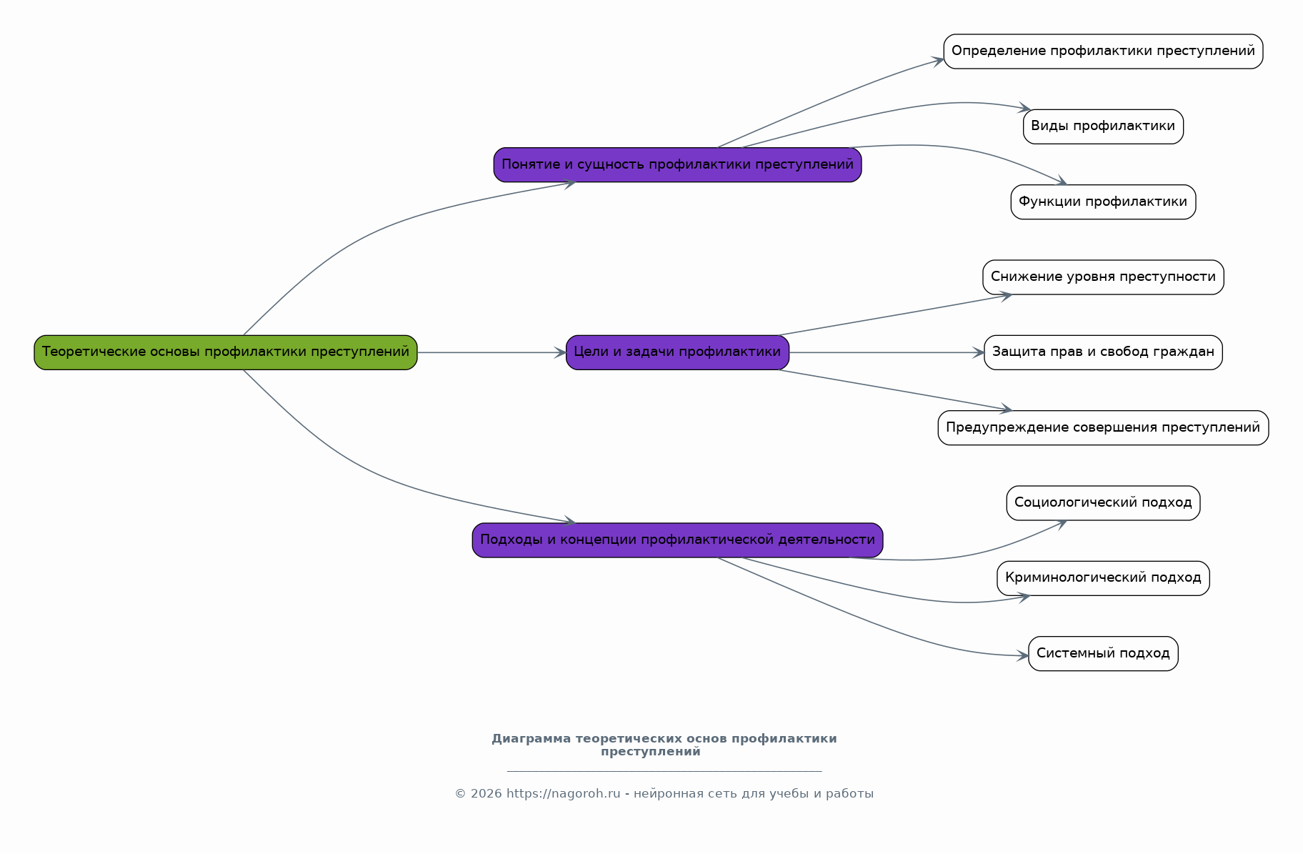
Теоретические основы профилактики преступлений

Содержимое раздела

Рассмотрение понятия профилактики преступлений, ее целей и задач, анализ различных подходов и концепций профилактической деятельности, изучение принципов и методов профилактики, законодательное регулирование профилактической деятельности, классификация видов профилактики преступлений, анализ роли различных субъектов профилактики, оценка эффективности профилактических мер, изучение международного опыта профилактики преступлений. Описание теоретической базы необходимо для формирования понимания основ профилактики, что позволит лучше понимать практическую часть исследования. Акцент должен быть на обзоре существующих научных взглядов и подходов к проблеме.

Методы и формы профилактической работы органов внутренних дел

Содержимое раздела

Описание конкретных методов и форм профилактической работы, применяемых органами внутренних дел, анализ различных видов профилактических мероприятий, проводимых сотрудниками полиции, изучение особенностей профилактики преступлений в различных сферах общественной жизни, рассмотрение использования информационных технологий в профилактической деятельности, анализ взаимодействия органов внутренних дел с общественностью и другими субъектами профилактики. Важно выделить наиболее эффективные методы и формы, а также проанализировать их преимущества и недостатки. Необходимо рассмотреть статистику и примеры из практики.

Анализ нормативно-правовой базы профилактики

Содержимое раздела

Изучение нормативных актов, регулирующих профилактическую деятельность органов внутренних дел, анализ соответствия законодательства современным вызовам и потребностям, выявление пробелов и противоречий в правовом регулировании, оценка эффективности нормативно-правовых актов, регулирующих профилактику преступности. Необходимо проанализировать, какие нормативные акты являются ключевыми в области профилактики, какие изменения были внесены в законодательство за последние годы, как они повлияли на эффективность профилактической работы. Описание правовых аспектов имеет первостепенное значение.

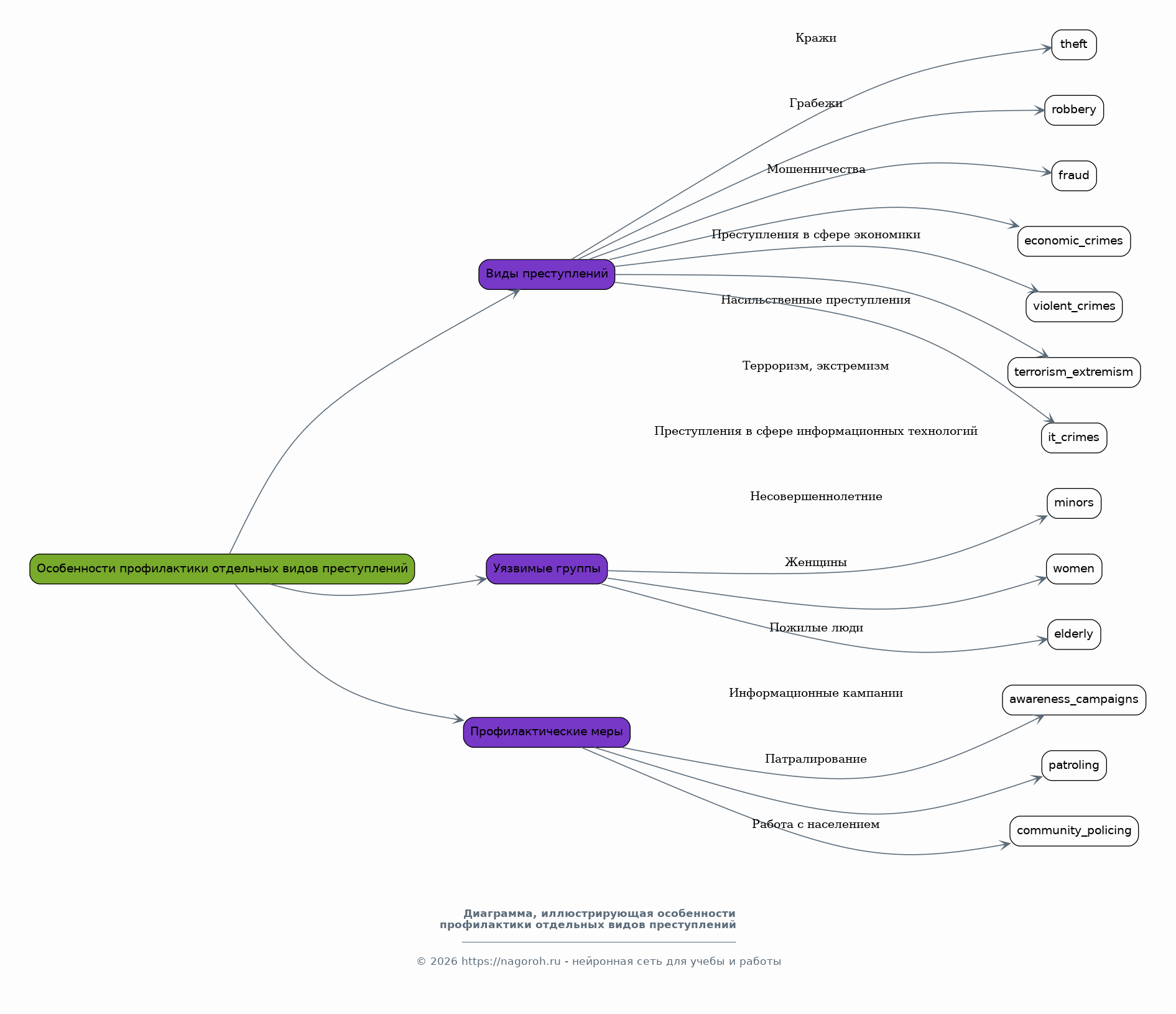
Особенности профилактики отдельных видов преступлений

Содержимое раздела

Анализ специфики профилактики отдельных видов преступлений, таких как кражи, грабежи, мошенничества, преступления в сфере экономики, насильственные преступления, терроризм, экстремизм, преступления в сфере информационных технологий, изучение причин и условий, способствующих совершению отдельных видов преступлений, изучение особенностей профилактики преступлений в отношении несовершеннолетних, женщин, пожилых людей, анализ эффективности различных профилактических мер, применяемых в отношении конкретных видов преступлений. Разделение по видам преступлений необходимо для более глубокого анализа.

Практика применения профилактических мер

Содержимое раздела

Анализ конкретных примеров применения профилактических мер органами внутренних дел, рассмотрение успешных профилактических проектов и программ, оценка эффективности различных профилактических мероприятий, проводимых в конкретных регионах и населенных пунктах, анализ статистики по преступности до и после реализации профилактических мер, выявление лучших практик и их распространение. Практический раздел должен подтверждать теоретические выкладки, опираясь на реальные примеры. Также важно рассмотреть проблемы реализации профилактических мер.

Взаимодействие органов внутренних дел с другими субъектами профилактики

Содержимое раздела

Анализ взаимодействия органов внутренних дел с другими субъектами профилактики, такими как органы государственной власти, органы местного самоуправления, общественные организации, образовательные учреждения, средства массовой информации, изучение механизмов координации деятельности различных субъектов профилактики, анализ эффективности совместных профилактических мероприятий, разработка рекомендаций по улучшению взаимодействия. Важно определить роли каждого субъекта профилактики и рассмотреть примеры успешного сотрудничества. Нельзя забывать про важность взаимодействия с общественностью.

Проблемы и перспективы профилактики преступлений

Содержимое раздела

Выявление проблем, возникающих в процессе профилактической деятельности органов внутренних дел, анализ факторов, влияющих на эффективность профилактики, оценка перспектив развития профилактики преступлений, разработка рекомендаций по совершенствованию профилактической деятельности, учет влияния современных вызовов, таких как информационные технологии и глобализация, на профилактику преступности, анализ инновационных подходов к профилактике. Разбор проблем позволит предложить решения, а определение перспектив указывает направление развития деятельности. Важно учитывать текущие тенденции.

Заключение

Содержимое раздела

Обобщение результатов исследования, формулировка основных выводов, оценка достижения поставленной цели, краткое изложение рекомендаций по повышению эффективности профилактики преступлений, определение перспектив дальнейших исследований. Заключение должно быть логическим завершением работы, содержать краткий обзор основных этапов исследования, описание главных результатов и подтверждение гипотез (если они были). Необходимо указать на практическую значимость исследования и предложить направления для дальнейших исследований, а также кратко упомянуть ограничения исследования.

Список литературы

Содержимое раздела

Составление списка использованных источников, включающего научные статьи, монографии, учебники, нормативно-правовые акты, статистические данные, интернет-ресурсы. Важно придерживаться общепринятых правил оформления списка литературы, обеспечить его полноту и соответствие всем библиографическим требованиям. В списке литературы должны быть указаны все источники, использованные при написании работы. Необходимо разделить список на категории (например, нормативные акты, научные статьи, книги).

Получи Такой Проект

До 90% уникальность
Готовый файл Word
15-30 страниц
Список источников по ГОСТ
Оформление по ГОСТ
Таблицы и схемы
Презентация

Создать Проект на любую тему за 5 минут

Создать

#5485399