Нейросеть

От пейджера до мобильных приложений: эволюция технологий и её влияние на повседневную жизнь российского общества (1990-е - 2020-е)

Нейросеть для проекта Гарантия уникальности Строго по ГОСТу Высочайшее качество Поддержка 24/7

Данный исследовательский проект посвящен анализу трансформации технологий мобильной связи и их влияния на различные аспекты повседневной жизни российского общества в период с начала 1990-х до начала 2020-х годов. Исследование охватывает ключевые этапы развития мобильной связи, начиная от появления пейджеров и первых мобильных телефонов, и заканчивая современными смартфонами и мобильными приложениями. В рамках работы будет рассмотрено, как технологические инновации повлияли на коммуникацию, доступ к информации, ведение бизнеса, развлечения и другие сферы жизни. Особое внимание уделяется социальным, культурным и экономическим последствиям этих изменений, а также влиянию на формирование новых социальных норм и паттернов поведения. Проект стремится выявить ключевые тренды и закономерности в развитии мобильных технологий и их влиянии на российское общество, а также оценить перспективы дальнейшего развития в контексте глобальных тенденций.

Идея:

Исследование направлено на изучение эволюции мобильных технологий в России и их влияния на повседневную жизнь. Проект предполагает анализ ключевых этапов развития мобильной связи и оценку их социальных последствий.

Продукт:

Результатом проекта станет аналитический отчет, включающий обзор ключевых технологических этапов и оценку их воздействия на различные сферы жизни российского общества. Также будут представлены визуальные материалы, такие как графики и диаграммы, иллюстрирующие основные тренды.

Проблема:

Существует недостаточный объем комплексных исследований, посвященных влиянию эволюции мобильных технологий на российское общество. Актуальность проблемы обусловлена необходимостью понимания социальных последствий технологических изменений для выработки эффективных стратегий развития.

Актуальность:

Проект актуален в связи с быстрым развитием мобильных технологий и их высокой степенью проникновения в повседневную жизнь. Результаты исследования могут быть использованы для прогнозирования будущих тенденций и разработки стратегий адаптации к новым технологическим реалиям.

Цель:

Цель исследования - проанализировать эволюцию мобильных технологий в России и выявить их влияние на повседневную жизнь в период с 1990-х по 2020-е годы. Достижение этой цели позволит понять, как технологические инновации изменили коммуникацию, доступ к информации и другие сферы жизни.

Целевая аудитория:

Аудиторией проекта являются студенты, аспиранты, преподаватели, а также все, кто интересуется историей технологий и их влиянием на общество. Результаты исследования будут полезны для специалистов в области социологии, коммуникаций и информационных технологий.

Задачи:

  • Проведение обзора литературы по теме, включая научные статьи, монографии и аналитические отчеты.
  • Сбор и анализ данных о развитии мобильных технологий в России, включая статистические данные и исторические материалы.
  • Проведение качественного анализа интервью с представителями разных поколений, чтобы выявить восприятие изменений.
  • Анализ влияния технологий на различные аспекты повседневной жизни.

Ресурсы:

Для реализации проекта потребуются доступ к специализированным базам данных, библиотечным ресурсам, а также программное обеспечение для анализа данных и визуализации.

Роли в проекте:

Организует и координирует работу над проектом, отвечает за соблюдение сроков и качество результатов. Осуществляет общее руководство, контролирует выполнение задач, взаимодействие с участниками проекта, отвечает за финальную редакцию итогового отчета. Также выполняет функцию коммуникации с научным руководителем и другими заинтересованными сторонами, обеспечивает соблюдение методологии исследования и этических норм.

Проводит сбор, анализ и интерпретацию данных, выполняет поставленные задачи в соответствии с планом исследования. Осуществляет поиск и анализ научной литературы, готовит обзоры и аналитические материалы. Участвует в написании разделов итогового отчета, занимается подготовкой презентаций и других материалов для представления результатов исследования. Отвечает за достоверность и объективность получаемых данных и выводов.

Отвечает за обработку и анализ собранных данных, используя статистические методы и программное обеспечение. Формулирует запросы к базам данных, проводит статистический анализ, визуализирует данные в графической форме. Готовит отчеты и презентации для представления результатов анализа, консультирует других членов команды по вопросам статистического анализа и интерпретации данных. Обеспечивает точность и надежность данных.

Отвечает за редактуру и корректуру текста отчета, обеспечивая его соответствие требованиям научной стилистики и грамматической правильности. Проводит проверку цитирований и оформления списка литературы, а также стилистическую обработку текста. Осуществляет финальную вычитку отчета перед представлением, контролирует качество итогового материала. Предоставляет обратную связь по содержанию и структуре текста.

Наименование образовательного учреждения

Проект

на тему

От пейджера до мобильных приложений: эволюция технологий и её влияние на повседневную жизнь российского общества (1990-е - 2020-е)

Выполнил: ФИО

Руководитель: ФИО

Содержание

  • Введение 1
  • Теоретические основы развития мобильной связи 2
  • История развития мобильной связи в России (1990-2020-е) 3
  • Влияние мобильных технологий на коммуникацию и социальные взаимодействия 4
  • Мобильные технологии и доступ к информации 5
  • Влияние мобильных технологий на экономику и бизнес 6
  • Социокультурные аспекты использования мобильных технологий 7
  • Правовые и этические аспекты использования мобильных технологий 8
  • Заключение 9
  • Список литературы 10

Введение

Содержимое раздела

Введение в тему исследования, обоснование актуальности и значимости выбранной темы. Определение цели, задач, объекта и предмета исследования, а также описание методологии. Краткий обзор структуры работы и её основных разделов. Обозначение основных проблем, которые будут рассматриваться в рамках исследования, и представление предварительных гипотез. Также будет рассмотрено влияние представленных технологий на современные аспекты жизни, включая работу, досуг и общение. Обоснуется значимость этого исследования для российского общества в целом.

Теоретические основы развития мобильной связи

Содержимое раздела

Обзор теоретических подходов к анализу технологических изменений и их влияния на общество. Рассмотрение теорий коммуникации, социологии технологий, информационной экономики. Анализ ключевых понятий, таких как "технологический детерминизм", "социальное конструирование технологий", "цифровое неравенство". Обзор научной литературы о влиянии технологий на социальные структуры, культурные практики и экономическое развитие. Анализ эволюции стандартов мобильной связи (1G, 2G, 3G, 4G, 5G) и их технических характеристик, а также значимости для общества.

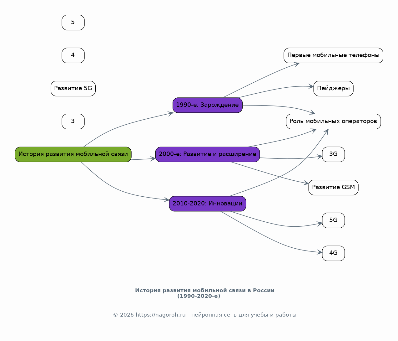
История развития мобильной связи в России (1990-2020-е)

Содержимое раздела

Детальный обзор этапов развития мобильной связи в России, начиная с появления пейджеров и первых мобильных телефонов в начале 1990-х годов. Анализ ключевых событий, таких как появление сотовой связи, развитие GSM, внедрение новых стандартов связи (3G, 4G, 5G). Рассмотрение роли основных игроков рынка, таких как мобильные операторы, производители оборудования. Изучение этапов изменения стоимости услуг сотовой связи и влияния на доступность для различных слоев населения. Обзор влияния на формирование рынка ИТ-услуг.

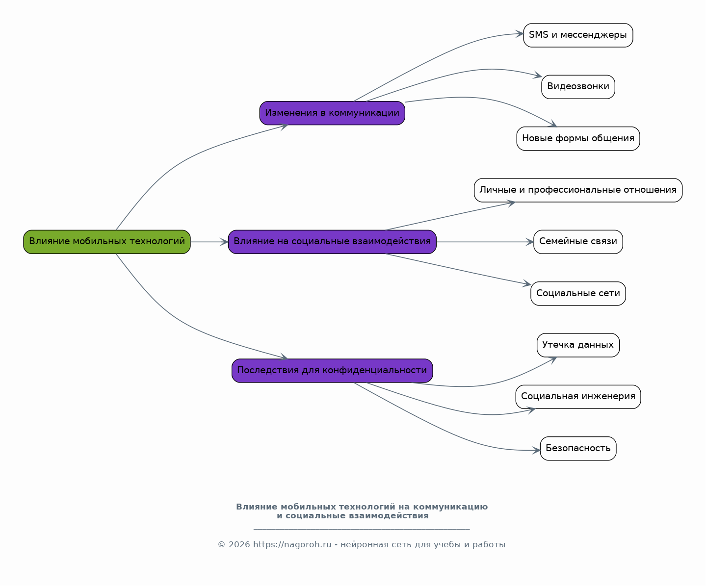
Влияние мобильных технологий на коммуникацию и социальные взаимодействия

Содержимое раздела

Анализ изменений в способах коммуникации, вызванных появлением мобильных телефонов и мобильных приложений. Рассмотрение влияния мобильной связи на личные и профессиональные отношения, семейные связи и социальные сети. Изучение формирования новых форм общения, таких как SMS, мессенджеры, видеозвонки. Анализ последствий для конфиденциальности, приватности и безопасности данных. Исследование изменений в традиционных социальных институтах под влиянием мобильных технологий.

Мобильные технологии и доступ к информации

Содержимое раздела

Изучение влияния мобильных технологий на доступ к информации и знаниям. Анализ роли мобильного интернета в распространении информации и формировании общественного мнения. Рассмотрение проблем цифрового неравенства и доступа к информации в различных социальных группах. Оценка влияния мобильных устройств на медиапотребление и изменение роли традиционных СМИ. Исследование влияния на медиаграмотность.

Влияние мобильных технологий на экономику и бизнес

Содержимое раздела

Анализ влияния мобильных технологий на развитие предпринимательства и бизнес-процессов. Рассмотрение появления новых форм бизнеса, таких как мобильная коммерция, мобильный банкинг и мобильные приложения. Оценка влияния на рынок труда и возникновение новых профессий. Анализ влияния на производительность труда и эффективность бизнес-процессов. Изучение влияния на формирование новых моделей потребления.

Социокультурные аспекты использования мобильных технологий

Содержимое раздела

Исследование влияния мобильных технологий на культурные практики, ценности и идентичность. Анализ формирования новых форм культуры и развлечений, связанных с использованием мобильных устройств (мобильные игры, социальные сети). Изучение влияния на изменение ценностей и норм поведения в обществе. Рассмотрение вопросов виртуальной идентичности и онлайн-репутации. Анализ роли мобильных технологий в формировании культурных трендов.

Правовые и этические аспекты использования мобильных технологий

Содержимое раздела

Анализ правовых норм, регулирующих использование мобильных технологий, включая вопросы защиты персональных данных, кибербезопасности, авторского права. Рассмотрение этических проблем, связанных с использованием мобильных устройств (например, проблемы онлайн-травли, распространения дезинформации). Анализ влияния мобильных технологий на демократические процессы, включая выборы и политическую активность. Изучение вопросов регулирования контента.

Заключение

Содержимое раздела

Обобщение основных результатов исследования и формулирование общих выводов. Подведение итогов по достижению поставленных целей и задач. Оценка вклада мобильных технологий в изменение повседневной жизни российского общества. Обсуждение перспектив дальнейших исследований и направлений развития мобильных технологий в будущем. Представление рекомендаций и предложений по использованию результатов исследования.

Список литературы

Содержимое раздела

Список использованных источников, включая научные статьи, монографии, диссертации, аналитические отчеты, нормативно-правовые акты и другие материалы. Оформление списка литературы в соответствии с требованиями выбранного стиля цитирования (например, ГОСТ или APA). Указание полных библиографических данных для каждого источника.

Получи Такой Проект

До 90% уникальность
Готовый файл Word
15-30 страниц
Список источников по ГОСТ
Оформление по ГОСТ
Таблицы и схемы
Презентация

Создать Проект на любую тему за 5 минут

Создать

#5693559