Нейросеть

Отчёт о производственной практике: Анализ литейного производства ПАО «КАМАЗ»

Нейросеть для проекта Гарантия уникальности Строго по ГОСТу Высочайшее качество Поддержка 24/7

Данный отчёт представляет собой всесторонний анализ производственной практики, пройденной на литейном заводе ПАО «КАМАЗ». В рамках практики были изучены технологические процессы литья, используемое оборудование, организация рабочих мест и система контроля качества. Проведён анализ эффективности производственных операций, выявлены основные проблемы и предложены возможные пути их решения. Отчёт включает в себя детальное описание этапов производства отливок, начиная от подготовки шихты и заканчивая механической обработкой. Особое внимание уделено вопросам техники безопасности и охраны труда. Были изучены различные методы литья, используемые на заводе: литьё в песчаные формы, литьё под давлением, литьё по выплавляемым моделям. В отчёте представлены результаты анализа технологических маршрутов и оптимизации производственных процессов. Проведён анализ технологических отходов и предложены способы их утилизации и переработки. В отчёте также отражены результаты анализа экономической эффективности производства и предложены рекомендации по снижению себестоимости продукции.

Идея:

Изучить технологический процесс литейного производства на базе ПАО «КАМАЗ» и определить пути повышения его эффективности. Проанализировать существующие методы литья и предложить оптимальные решения для улучшения качества продукции и снижения затрат.

Продукт:

Данный отчёт является результатом прохождения производственной практики и представляет собой комплексный анализ работы литейного производства. В отчёте представлены конкретные рекомендации по оптимизации технологических процессов и повышению эффективности производства.

Проблема:

Литейное производство ПАО «КАМАЗ» сталкивается с рядом проблем, таких как устаревшее оборудование, высокая доля брака и недостаточная автоматизация. Необходимо выявить узкие места в производстве и предложить решения, направленные на повышение производительности и снижение себестоимости продукции.

Актуальность:

Актуальность данного отчёта обусловлена необходимостью повышения конкурентоспособности продукции ПАО «КАМАЗ» на мировом рынке. Предложенные рекомендации могут быть использованы для повышения эффективности литейного производства.

Цель:

Целью данного отчёта является анализ производственного процесса литейного производства ПАО «КАМАЗ» и разработка рекомендаций по его оптимизации. Достижение этой цели позволит повысить эффективность производства и снизить себестоимость продукции.

Целевая аудитория:

Отчёт предназначен для студентов технических специальностей, проходящих практику на литейных предприятиях, а также для инженерно-технических работников. Отчёт будет полезен преподавателям профильных дисциплин и специалистам, занимающимся вопросами оптимизации литейного производства.

Задачи:

  • Изучение технологических процессов литейного производства.
  • Проведение анализа существующего оборудования и технологических операций.
  • Выявление проблем и узких мест в производстве.
  • Разработка рекомендаций по оптимизации технологических процессов.
  • Анализ экономической эффективности предложенных решений.

Ресурсы:

Для реализации данного проекта были использованы техническая документация, нормативные акты, а также информация, полученная в ходе прохождения производственной практики.

Роли в проекте:

Практикант выполняет сбор информации, анализ данных, описание технологических процессов, проведение расчетов и подготовку отчета. Практикант непосредственно участвует в производственном процессе, взаимодействует с персоналом и изучает особенности работы литейного завода. Практикант отвечает за корректность и полноту предоставленной информации в отчёте, а также за соблюдение сроков выполнения поставленных задач.

Руководитель практики осуществляет общее руководство и контроль за выполнением практикантом поставленных задач, а также предоставляет консультации и оказывает методическую помощь. Руководитель практики утверждает план прохождения практики и отчёт практиканта, оценивает результаты его работы и формирует рекомендации для дальнейшего обучения. Руководитель практики должен обладать опытом работы в литейном производстве и глубоким знанием технологических процессов.

Инженер-технолог предоставляет практиканту информацию о технологических процессах, оборудовании и применяемых материалах. Инженер-технолог осуществляет контроль за соблюдением технологических регламентов и норм безопасности, а также участвует в разработке рекомендаций по оптимизации производства. Инженер-технолог консультирует практиканта по вопросам технологических процессов и предоставляет необходимые данные для анализа.

Специалист по охране труда предоставляет информацию по технике безопасности и охране труда на литейном заводе. Специалист проводит инструктажи по соблюдению правил безопасности и контролирует их выполнение на производстве. Специалист обеспечивает соблюдение требований охраны труда и промышленной безопасности, а также участвует в расследовании несчастных случаев и разработке мероприятий по их предотвращению.

Наименование образовательного учреждения

Проект

на тему

Отчёт о производственной практике: Анализ литейного производства ПАО «КАМАЗ»

Выполнил: ФИО

Руководитель: ФИО

Содержание

  • Введение 1
  • Теоретические основы литейного производства 2
  • Оборудование и технологические процессы литейного завода 3
  • Материалы и технологии формообразования 4
  • Анализ технологического процесса литья 5
  • Контроль качества литейной продукции 6
  • Анализ экономической эффективности производства 7
  • Охрана труда и техника безопасности 8
  • Рекомендации по улучшению производственного процесса 9
  • Заключение 10
  • Список литературы 11

Введение

Содержимое раздела

Данный раздел представляет собой введение в отчёт по производственной практике. Он включает в себя общую характеристику литейного завода ПАО «КАМАЗ», цели и задачи практики, а также структуру отчёта. Введение обосновывает актуальность темы, описывает значимость прохождения практики для студента и предприятия. Описываются методы исследования, которые будут применены в работе, и кратко излагаются основные этапы прохождения практики. Здесь формулируется основная цель отчета и перечисляются ее конкретные задачи. Введение задаёт тон для последующего изложения материала.

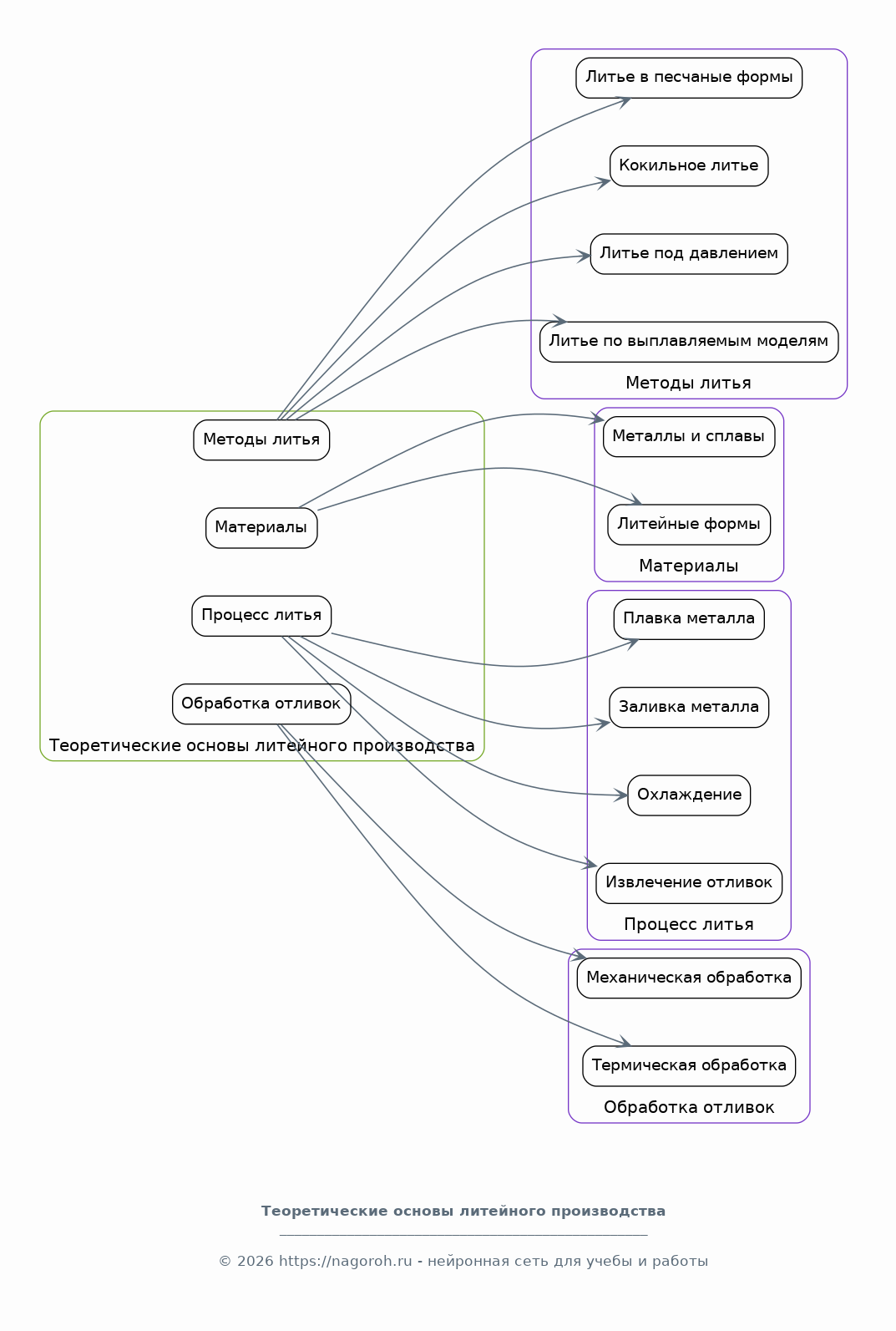
Теоретические основы литейного производства

Содержимое раздела

Этот раздел посвящён теоретическим основам литейного производства, включая различные методы литья (литьё в песчаные формы, кокильное литьё, литьё под давлением, литьё по выплавляемым моделям). Рассматриваются вопросы выбора материалов, проектирования литейных форм, процесса плавки и заливки металла, а также охлаждения и извлечения отливок. Особое внимание уделяется описанию технологических процессов, используемых на литейном заводе ПАО «КАМАЗ». Описываются основные физико-химические свойства металлов и сплавов, используемых в литейном производстве, и их влияние на качество отливок. Рассматриваются способы обработки отливок.

Оборудование и технологические процессы литейного завода

Содержимое раздела

В данном разделе рассматривается детальное описание оборудования и технологических процессов, используемых на литейном заводе ПАО «КАМАЗ». Анализируется состав и структура используемых производственных участков: плавильного, формовочного, стержневого, очистного, отделочного, термической обработки, а также участков контроля качества. Описывается оборудование для подготовки шихты, плавки металла, формовки и заливки, выбивки, очистки отливок, термической обработки и контроля качества. Подробно описываются принципы работы каждого вида оборудования, а также параметры, влияющие на качество отливок. Анализируются технологические процессы в деталях.

Материалы и технологии формообразования

Содержимое раздела

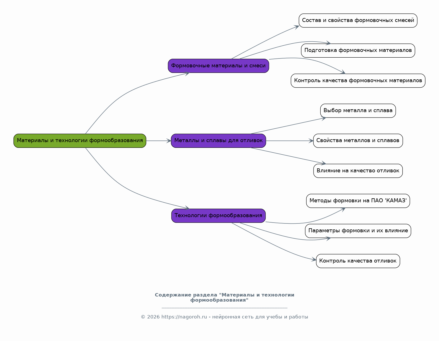
Раздел посвящен изучению материалов, применяемых в литейном производстве ПАО «КАМАЗ», включая формовочные и стержневые смеси, а также металла и сплавы для отливок. Анализируются свойства формовочных материалов, выбор и подготовка шихты. Рассматриваются различные методы формообразования, применяемые на заводе. Особое внимание уделяется влиянию материалов на качество отливок и выбору оптимальных параметров формовки. Описываются способы контроля качества материалов и готовых отливок; рассматриваются проблемы, возникающие при использовании тех или иных материалов и технологии, описываются способы предотвращения брака. Рассматриваются различные варианты формовочных материалов.

Анализ технологического процесса литья

Содержимое раздела

В данном разделе проводится детальный анализ технологического процесса литья на литейном заводе ПАО «КАМАЗ». Рассматриваются этапы процесса, начиная от подготовки шихты и заканчивая механической обработкой отливок. Анализируются технологические параметры и их влияние на качество продукции. Проводится оценка эффективности используемого оборудования и технологий. Выявляются узкие места и проблемы, возникающие в процессе литья. Рассматривается влияние различных факторов на качество отливок. Проводится анализ брака и его причин, а также разрабатываются рекомендации по улучшению технологического процесса и снижению себестоимости продукции. Анализ основан на данных, полученных в ходе прохождения практики.

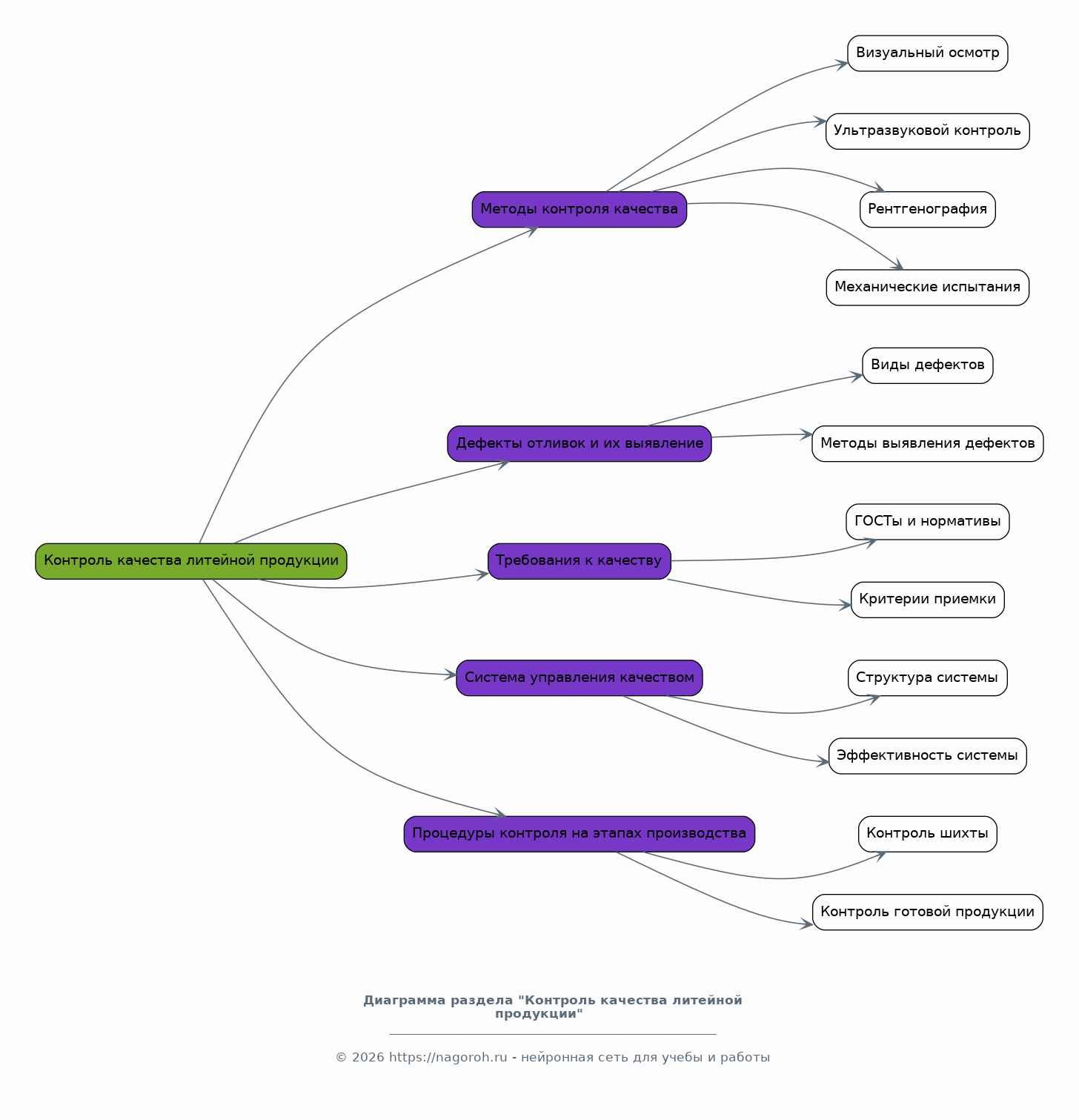
Контроль качества литейной продукции

Содержимое раздела

В данном разделе подробно рассматриваются методы контроля качества литейной продукции, применяемые на заводе ПАО «КАМАЗ». Описываются различные виды дефектов отливок и методы их выявления. Анализируются методы неразрушающего контроля (визуальный осмотр, ультразвуковой контроль, рентгенография и др.) и разрушающего контроля (механические испытания). Рассматриваются требования к качеству литейной продукции в соответствии с ГОСТами и другими нормативными документами. Описывается система управления качеством, действующая на предприятии, и ее эффективность. Рассматриваются процедуры контроля на различных этапах производства, начиная от подготовки шихты и заканчивая готовой продукцией.

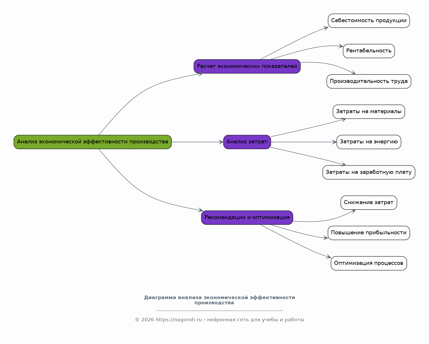
Анализ экономической эффективности производства

Содержимое раздела

В данном разделе проводится анализ экономической эффективности литейного производства ПАО «КАМАЗ». Рассчитываются основные экономические показатели, такие как себестоимость продукции, рентабельность и производительность труда. Анализируются затраты на материалы, энергию, заработную плату и другие производственные расходы. Выявляются факторы, влияющие на экономическую эффективность производства, и разрабатываются рекомендации по снижению затрат и повышению прибыльности. Рассматриваются возможности оптимизации производственных процессов для повышения эффективности. Оценивается влияние различных технологических решений на экономические показатели производства. Проводится сравнительный анализ экономических показателей за разные периоды времени.

Охрана труда и техника безопасности

Содержимое раздела

Раздел посвящен вопросам охраны труда и техники безопасности на литейном заводе ПАО «КАМАЗ». Рассматриваются основные опасные и вредные производственные факторы, а также мероприятия по защите работников от их воздействия. Особое внимание уделяется соблюдению требований безопасности при работе с расплавленным металлом, оборудованием и химическими веществами. Анализируются несчастные случаи, произошедшие на производстве, и разрабатываются мероприятия по их предотвращению. Описываются средства индивидуальной и коллективной защиты, используемые на предприятии. Рассматривается организация рабочих мест и соблюдение санитарно-гигиенических норм. Оценивается эффективность системы управления охраной труда.

Рекомендации по улучшению производственного процесса

Содержимое раздела

В данном разделе формулируются рекомендации по улучшению производственного процесса на основе проведённого анализа. Предлагаются конкретные мероприятия по оптимизации технологических процессов, снижению себестоимости продукции и повышению качества отливок. Рассматриваются возможности внедрения новых технологий, оборудования и материалов. Предложенные рекомендации должны быть обоснованы результатами анализа и иметь практическую ценность. Описываются ожидаемые результаты от внедрения предложенных мероприятий. Даются рекомендации по повышению эффективности производственных процессов в целом, например улучшение логистики, автоматизации, и так далее.

Заключение

Содержимое раздела

В заключении подводятся итоги проделанной работы. Обобщаются основные выводы, полученные в ходе анализа производственной практики на литейном заводе ПАО «КАМАЗ». Оценивается достижение поставленных целей и задач. Кратко излагаются основные результаты анализа технологических процессов и экономической эффективности производства. Обозначается значимость проделанной работы и её практическое значение для предприятия. Указываются перспективы дальнейших исследований и разработок в области литейного производства. Подчеркивается приобретенный опыт и его роль в профессиональном становлении практиканта.

Список литературы

Содержимое раздела

В список литературы включаются все научные и технические публикации, нормативные документы, учебные пособия и другие источники, использованные при написании отчёта. Список литературы должен быть составлен в соответствии с требованиями ГОСТ. Указываются фамилии и инициалы авторов, названия работ, издательства, год издания и страницы. Список литературы служит для подтверждения достоверности информации и демонстрации глубины исследования. Все источники должны быть корректно оформлены и соответствовать требованиям. Важно указать все источники, которые были использованы при подготовке отчета.

Получи Такой Проект

До 90% уникальность
Готовый файл Word
15-30 страниц
Список источников по ГОСТ
Оформление по ГОСТ
Таблицы и схемы
Презентация

Создать Проект на любую тему за 5 минут

Создать

#5485651