Нейросеть

Отчёт о прохождении преддипломной практики в Многофункциональном центре предоставления государственных и муниципальных услуг

Нейросеть для проекта Гарантия уникальности Строго по ГОСТу Высочайшее качество Поддержка 24/7

Данный отчёт представляет собой всесторонний анализ опыта, полученного в ходе преддипломной практики в Многофункциональном центре предоставления государственных и муниципальных услуг (МФЦ). В рамках практики были изучены основные аспекты функционирования МФЦ, включая организацию предоставления государственных и муниципальных услуг, взаимодействие с заявителями, документооборот, а также применение информационных технологий. Отчёт включает в себя детальный обзор выполняемых задач и функций, анализ проблем и вызовов, с которыми сталкиваются сотрудники МФЦ, и предложения по их решению. Особое внимание уделяется оценке эффективности работы МФЦ, выявлению сильных и слабых сторон, а также разработке рекомендаций по оптимизации процессов и повышению качества обслуживания, основываясь на полученных знаниях в области государственного управления и предоставления услуг населению. В ходе работы над отчётом использовались методы сбора и анализа данных, включающие наблюдение, интервьюирование, изучение документации и анализ статистических данных. Результаты исследования представлены в структурированном виде и сопровождаются необходимыми пояснениями и выводами, обоснованными на практическом опыте и теоретических знаниях.

Идея:

Проект направлен на анализ эффективности деятельности МФЦ и разработку рекомендаций по ее улучшению. Цель проекта - предложить конкретные меры, способствующие повышению качества предоставления услуг и оптимизации работы МФЦ.

Продукт:

Результатом работы станет отчёт, содержащий детальный анализ функционирования МФЦ и рекомендации по повышению эффективности его работы. Отчёт будет полезен как для самого МФЦ, так и для других заинтересованных сторон, включая органы государственной власти и студентов, проходящих практику.

Проблема:

Существует необходимость в постоянном совершенствовании работы МФЦ для повышения качества обслуживания населения и эффективности использования ресурсов. Отсутствие систематического анализа и рекомендаций по улучшению работы МФЦ ведёт к неоптимальному использованию ресурсов и снижению удовлетворенности потребителей услуг.

Актуальность:

Актуальность проекта определяется необходимостью повышения качества и доступности государственных и муниципальных услуг. Анализ и оптимизация работы МФЦ способствуют улучшению качества жизни населения и повышению доверия к государственной власти.

Цель:

Целью данного проекта является проведение комплексного анализа деятельности МФЦ и разработка практических рекомендаций по оптимизации его работы. Достижение цели проекта позволит повысить качество и эффективность предоставления государственных и муниципальных услуг.

Целевая аудитория:

Аудиторией проекта являются студенты, проходящие практику в МФЦ, сотрудники МФЦ, заинтересованные в повышении эффективности своей работы, а также руководители и специалисты, занимающиеся организацией предоставления государственных и муниципальных услуг. Отчёт будет полезен для разработки стратегий улучшения работы МФЦ и повышения качества обслуживания населения.

Задачи:

  • Изучение нормативно-правовой базы, регулирующей деятельность МФЦ.
  • Анализ организации предоставления государственных и муниципальных услуг в МФЦ.
  • Оценка эффективности работы МФЦ на основе статистических данных.
  • Выявление проблем и разработка рекомендаций по оптимизации процессов.
  • Разработка предложений по улучшению взаимодействия с заявителями.

Ресурсы:

Для реализации проекта потребуются доступ к документации МФЦ, возможность проведения интервью с сотрудниками, а также доступ к необходимым информационным ресурсам и программному обеспечению.

Роли в проекте:

Практикант выполняет обязанности, связанные с прохождением практики в МФЦ, включая сбор информации, анализ данных, подготовку отчётов и участие в рабочих процессах. Практикант под руководством научного руководителя проводит исследование, анализирует собранные данные, выявляет проблемные области и разрабатывает предложения по улучшению деятельности МФЦ. Ответственен за своевременное и качественное выполнение поставленных задач, а также за соблюдение требований к оформлению и содержанию отчёта.

Научный руководитель осуществляет руководство и консультирование практиканта на всех этапах работы над проектом, от определения целей и задач до подготовки отчёта. Руководитель оказывает помощь в выборе методов исследования, анализе данных и формулировании выводов. Обеспечивает соответствие работы требованиям научной методологии и контролирует процесс выполнения практикантом поставленных задач. Дает рекомендации по улучшению работы.

Сотрудники МФЦ предоставляют практиканту необходимую информацию о деятельности центра, участвуют в интервьюировании и анкетировании, оказывают помощь в изучении рабочих процессов. Обеспечивают доступ к документации и статистическим данным, а также предоставляют обратную связь по результатам работы. Участвуют в обсуждении проблем и помогают в разработке предложений по улучшению работы.

Руководитель МФЦ предоставляет доступ к информации, необходимой для проведения исследования, и обеспечивает условия для прохождения практики. Участвует в обсуждении результатов работы и оценивает эффективность предложенных рекомендаций. Активно взаимодействует с практикантом и научным руководителем, контролируя ход выполнения работы и оказывая поддержку в решении возникающих вопросов и проблем.

Наименование образовательного учреждения

Проект

на тему

Отчёт о прохождении преддипломной практики в Многофункциональном центре предоставления государственных и муниципальных услуг

Выполнил: ФИО

Руководитель: ФИО

Содержание

  • Введение 1
  • Теоретические основы организации деятельности МФЦ 2
  • Анализ деятельности МФЦ: организационная структура и процессы 3
  • Оценка качества предоставления услуг в МФЦ 4
  • Технологическое обеспечение деятельности МФЦ 5
  • Практический анализ деятельности конкретного МФЦ 6
  • Разработка рекомендаций по оптимизации работы МФЦ 7
  • Оценка экономической эффективности предложенных мероприятий 8
  • Заключение 9
  • Список литературы 10

Введение

Содержимое раздела

В разделе представлена общая характеристика преддипломной практики в МФЦ, включающая обоснование выбора темы, актуальность исследования, цели и задачи, а также структуру отчёта. Обозначаются основные проблемы, требующие анализа, и предварительные предположения о возможных решениях. Описывается методология исследования, включающая методы сбора и анализа данных, используемые инструменты и подходы к решению поставленных задач. Также дается краткий обзор основных разделов отчёта и их взаимосвязь.

Теоретические основы организации деятельности МФЦ

Содержимое раздела

Раздел посвящен теоретическим аспектам организации деятельности многофункциональных центров предоставления государственных и муниципальных услуг. Рассматриваются основные принципы работы МФЦ, нормативно-правовая база, регулирующая их деятельность, и основные функции, выполняемые центрами. Анализируются различные модели организации МФЦ, их преимущества и недостатки, а также роль МФЦ в системе предоставления государственных услуг населению. Освещаются вопросы взаимодействия с заявителями, электронного документооборота и применения информационных технологий в работе МФЦ.

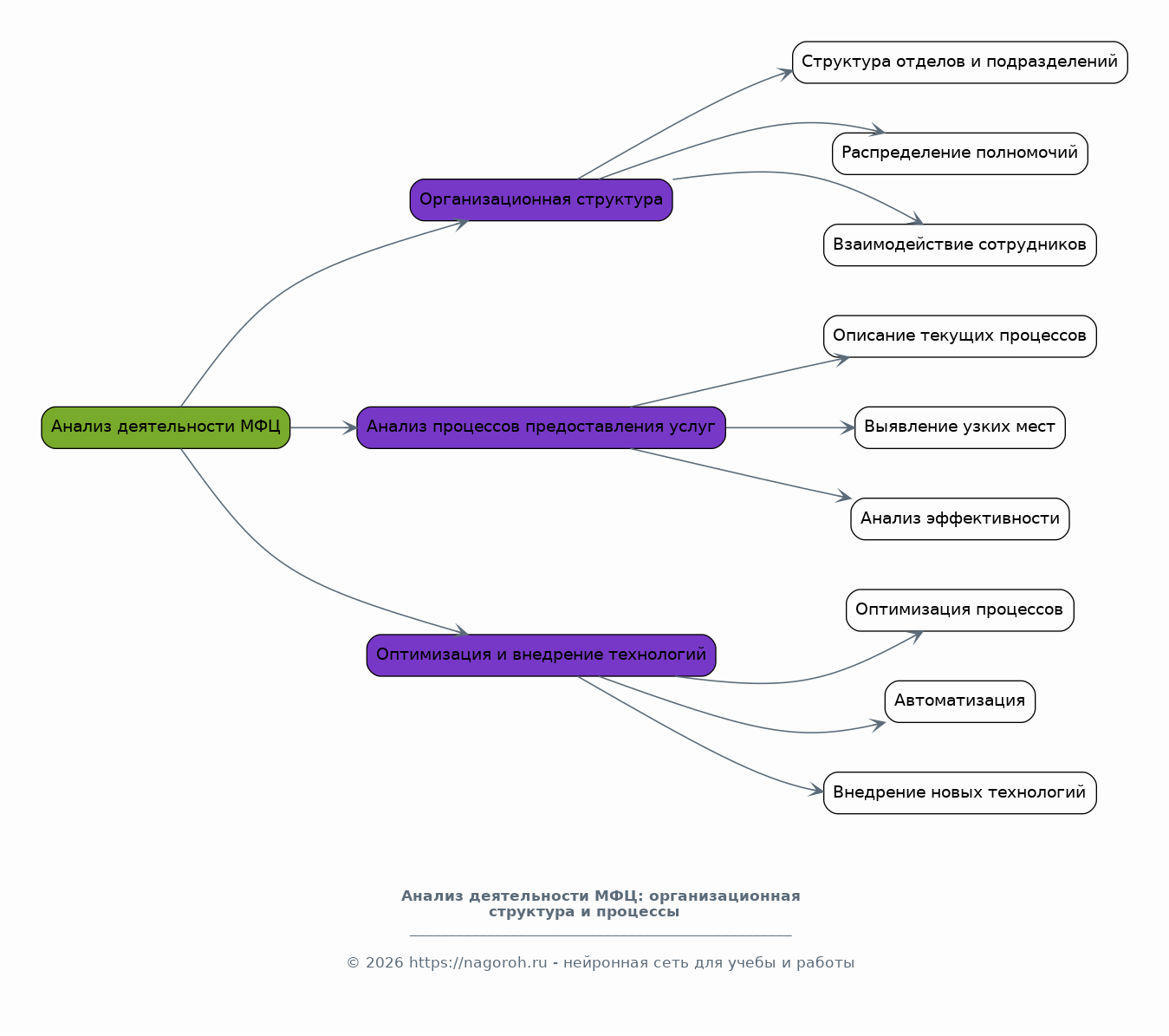
Анализ деятельности МФЦ: организационная структура и процессы

Содержимое раздела

В данном разделе проводится анализ организационной структуры МФЦ, включая распределение полномочий между отделами и сотрудниками, а также описание основных процессов, связанных с предоставлением государственных и муниципальных услуг. Анализируются существующие процессы, выявляются узкие места и проблемы, влияющие на эффективность работы. Рассматриваются вопросы оптимизации процессов, возможности автоматизации и внедрения новых технологий. Анализ процессов проводится на основе практических данных, полученных в ходе практики, с использованием различных методов анализа и оценки эффективности.

Оценка качества предоставления услуг в МФЦ

Содержимое раздела

В этом разделе анализируются методы и подходы к оценке качества предоставления услуг в МФЦ. Рассматриваются основные показатели качества, такие как скорость обслуживания, уровень удовлетворенности заявителей, доступность услуг и т.д. Проводится анализ данных, полученных в ходе опросов, наблюдений и изучения статистических данных, для оценки текущего уровня качества предоставления услуг. Выявляются факторы, влияющие на качество обслуживания, и предлагаются методы повышения качества, основанные на лучших практиках и принципах клиентоориентированности.

Технологическое обеспечение деятельности МФЦ

Содержимое раздела

Раздел посвящен анализу используемых в МФЦ информационных технологий, включая программное обеспечение, оборудование и инфраструктуру. Рассматриваются вопросы автоматизации процессов предоставления услуг, использования электронного документооборота и организации работы с различными информационными системами. Проводится оценка эффективности использования информационных технологий, выявляются проблемы, связанные с их использованием, и предлагаются рекомендации по улучшению технологического обеспечения деятельности МФЦ, включая внедрение новых технологий и оптимизацию существующих решений.

Практический анализ деятельности конкретного МФЦ

Содержимое раздела

В данном разделе представлен практический анализ деятельности конкретного МФЦ, где проходила преддипломная практика. Анализируются основные показатели работы, выявляются сильные и слабые стороны, а также проблемные области. Проводится сравнительный анализ с другими МФЦ и предлагаются конкретные рекомендации по улучшению деятельности. Анализ включает в себя оценку текущего состояния процессов, организационной структуры, технологического обеспечения и качества предоставления услуг. Рассматриваются возможности для улучшения взаимодействия с заявителями и повышения эффективности работы.

Разработка рекомендаций по оптимизации работы МФЦ

Содержимое раздела

На основе проведённого анализа в данном разделе разрабатываются практические рекомендации по оптимизации работы МФЦ, направленные на повышение эффективности, качества предоставления услуг и удовлетворенности заявителей. Рекомендации охватывают различные аспекты деятельности МФЦ, включая организационную структуру, процессы предоставления услуг, технологическое обеспечение и взаимодействие с заявителями. Каждая рекомендация сопровождается обоснованием, описанием ожидаемых результатов и предлагаемыми мерами по их реализации. Учитываются принципы бережливого производства и клиентоориентированного подхода.

Оценка экономической эффективности предложенных мероприятий

Содержимое раздела

Раздел посвящен оценке экономической эффективности предложенных мероприятий по оптимизации работы МФЦ. Проводится анализ затрат и выгод, связанных с реализацией предложенных рекомендаций, с использованием различных методов экономического анализа. Оценивается потенциальное снижение издержек, повышение производительности труда, увеличение удовлетворенности заявителей и другие финансовые и нефинансовые показатели. Представляются результаты оценки экономической эффективности, подтверждающие целесообразность предложенных мероприятий и их положительное влияние на деятельность МФЦ.

Заключение

Содержимое раздела

В заключении обобщаются основные результаты проведенного исследования, формулируются выводы о текущем состоянии деятельности МФЦ и эффективности предложенных рекомендаций. Подводятся итоги анализа, оценивается достижение поставленных целей и задач. Обозначаются перспективы дальнейших исследований и направлений работы по улучшению деятельности МФЦ. Оценивается практическая значимость исследования и его вклад в развитие теории государственного управления и предоставления услуг населению.

Список литературы

Содержимое раздела

В данном разделе представлен список использованных в исследовании источников, включая нормативно-правовые акты, научные публикации, монографии, статьи и интернет-ресурсы. Список литературы оформлен в соответствии с требованиями ГОСТ. Перечисляются все источники, на которые были сделаны ссылки в тексте отчёта, обеспечивая полную прозрачность и подтверждая достоверность представленной информации. Систематизируется в алфавитном порядке или по другому требованию для удобного поиска информации.

Получи Такой Проект

До 90% уникальность
Готовый файл Word
15-30 страниц
Список источников по ГОСТ
Оформление по ГОСТ
Таблицы и схемы
Презентация

Создать Проект на любую тему за 5 минут

Создать

#5652719