Нейросеть

Отчет о прохождении производственной практики в ФКУ СИЗО-1 УФСИН России по Оренбургской области: Анализ деятельности и предложения по оптимизации

Нейросеть для проекта Гарантия уникальности Строго по ГОСТу Высочайшее качество Поддержка 24/7

Данный отчет представляет собой комплексный анализ прохождения производственной практики в ФКУ Следственный изолятор №1 УФСИН России по Оренбургской области. В ходе практики были изучены основные аспекты деятельности учреждения, включая организацию работы отделов, взаимодействие с заключенными, ведение документации и соблюдение режима содержания. Особое внимание уделено анализу текущих проблем и недостатков, выявленных в процессе практической деятельности. Отчет включает в себя детальное описание полученного опыта, анализ сильных и слабых сторон деятельности СИЗО, а также предложения по оптимизации рабочих процессов и повышению эффективности функционирования учреждения. Проведен анализ нормативно-правовой базы, регулирующей деятельность следственных изоляторов, а также рассмотрены передовые практики в области обеспечения безопасности и соблюдения прав человека в местах принудительного содержания. В заключении сформулированы основные выводы и рекомендации, направленные на совершенствование деятельности ФКУ СИЗО-1.

Идея:

Изучить организацию работы и специфику деятельности ФКУ СИЗО-1, выявив проблемные аспекты и предложив возможные пути оптимизации. Сформировать у студента понимание реалий работы в учреждениях уголовно-исполнительной системы и навыки анализа проблемных ситуаций.

Продукт:

Отчет, содержащий анализ деятельности ФКУ СИЗО-1, выводы о текущем состоянии и рекомендации по улучшению. Отчет будет полезен для сотрудников учреждения и может быть использован в учебном процессе.

Проблема:

Существует необходимость в постоянном совершенствовании деятельности следственных изоляторов, повышении эффективности работы и обеспечении безопасности. Отсутствие регулярного анализа и оптимизации рабочих процессов может приводить к проблемам в организации работы и нарушению прав заключенных.

Актуальность:

Прохождение производственной практики в ФКУ СИЗО-1 имеет высокую актуальность, поскольку позволяет студентам получить практический опыт работы в учреждениях уголовно-исполнительной системы. Данный опыт способствует формированию профессиональных компетенций и пониманию специфики работы в данном учреждении.

Цель:

Обобщить и систематизировать знания, полученные в ходе прохождения производственной практики, проанализировать деятельность ФКУ СИЗО-1 и разработать рекомендации по улучшению. Получить практические навыки анализа, систематизации информации и формулирования предложений.

Целевая аудитория:

Отчет ориентирован на студентов, проходящих практику, сотрудников ФКУ СИЗО-1, а также преподавателей и научных работников, изучающих вопросы уголовно-исполнительной системы. Отчет может быть интересен широкому кругу лиц, интересующихся вопросами функционирования пенитенциарной системы.

Задачи:

  • Изучение нормативно-правовой базы, регламентирующей деятельность следственных изоляторов.
  • Анализ организационной структуры и функциональных обязанностей отделов ФКУ СИЗО-1.
  • Оценка эффективности взаимодействия с заключенными и соблюдения их прав.
  • Выявление проблемных аспектов в деятельности учреждения и разработка предложений по их решению.
  • Составление отчета о прохождении практики с обобщением полученных знаний и опыта.

Ресурсы:

Для реализации проекта необходимы доступ к документации ФКУ СИЗО-1, возможность проведения интервью с сотрудниками и заключенными, а также доступ к нормативно-правовой базе и научной литературе по данной тематике.

Роли в проекте:

Студент-практикант выполняет роль исследователя, осуществляя сбор и анализ информации о деятельности ФКУ СИЗО-1. Он изучает нормативно-правовые акты, знакомится с организацией работы, взаимодействует с сотрудниками и заключенными. Студент анализирует проблемы и предлагает решения, составляет отчет по результатам практики.

Руководитель практики осуществляет общее руководство и контроль за деятельностью студента-практиканта. Он предоставляет консультации, проверяет отчеты и оказывает помощь в решении возникающих вопросов. Руководитель практики обеспечивает соответствие выполняемых работ поставленным задачам и требованиям к отчету, а также оценивает результаты прохождения практики.

Сотрудники ФКУ СИЗО-1 выступают в роли информаторов и экспертов. Они предоставляют студенту доступ к документации, отвечают на вопросы, рассказывают о специфике работы и делятся своим опытом. Сотрудники помогают студенту понять организацию работы учреждения, выявить проблемы и оценить эффективность предлагаемых решений.

Консультант по юридическим вопросам предоставляет информацию о нормативно-правовых актах, регулирующих деятельность ФКУ СИЗО-1. Он помогает студенту разобраться в правовых аспектах деятельности учреждения, дает комментарии по вопросам соблюдения прав заключенных и соответствия деятельности требованиям законодательства. Консультант обеспечивает юридическую грамотность отчета.

Наименование образовательного учреждения

Проект

на тему

Отчет о прохождении производственной практики в ФКУ СИЗО-1 УФСИН России по Оренбургской области: Анализ деятельности и предложения по оптимизации

Выполнил: ФИО

Руководитель: ФИО

Содержание

  • Введение 1
  • Теоретические основы деятельности следственных изоляторов 2
  • Организационная структура и функции ФКУ СИЗО-1 3
  • Особенности работы с заключёнными 4
  • Правовое регулирование деятельности СИЗО 5
  • Анализ проблемных аспектов деятельности ФКУ СИЗО-1 6
  • Предложения по совершенствованию деятельности ФКУ СИЗО-1 7
  • Методы обеспечения безопасности в СИЗО 8
  • Особенности взаимодействия с заключенными: права и обязанности 9
  • Список литературы 10

Введение

Содержимое раздела

В разделе "Введение" представляется общая информация об объекте исследования – ФКУ СИЗО-1, обосновывается актуальность выбранной темы, формулируются цели и задачи производственной практики. Определяются методы исследования, описывается структура отчета, а также указываются нормативно-правовые акты, регулирующие деятельность следственного изолятора. Подробно излагаются цели и задачи прохождения практики, её значимость для будущей профессиональной деятельности студента, а также структура дальнейшей работы.

Теоретические основы деятельности следственных изоляторов

Содержимое раздела

В данном разделе рассматриваются теоретические аспекты функционирования следственных изоляторов. Анализируются цели и задачи содержания под стражей, рассматривается роль СИЗО в системе уголовно-исполнительной системы, изучаются основные принципы деятельности, такие как гуманизм, законность, уважение прав и свобод человека. Осуществляется обзор основных нормативно-правовых актов, регулирующих деятельность СИЗО, раскрываются особенности организации режима и условий содержания, а также взаимодействия с заключенными.

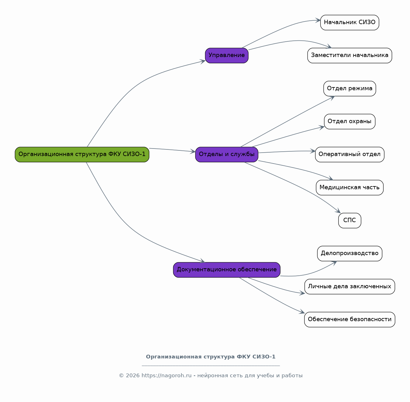
Организационная структура и функции ФКУ СИЗО-1

Содержимое раздела

Раздел посвящен детальному анализу организационной структуры ФКУ СИЗО-1. Описывается структура управления, состав отделов и служб, их функциональные обязанности и взаимодействие между собой. Анализируются основные направления деятельности каждого отдела, такие как режим, охрана, оперативная работа, медицинская часть, социально-психологическая служба. Рассматриваются вопросы документационного обеспечения деятельности, организация делопроизводства и ведения личных дел заключенных, а также обеспечение безопасности и правопорядка.

Особенности работы с заключёнными

Содержимое раздела

В данном разделе рассматриваются особенности работы с заключенными в ФКУ СИЗО-1. Анализируются методы и формы взаимодействия с различными категориями заключенных, включая подозреваемых, обвиняемых и осужденных. Изучаются вопросы психологической работы с заключенными, оказания им социальной и медицинской помощи, а также обеспечения соблюдения их прав и законных интересов. Рассматриваются методы профилактики правонарушений, предупреждения суицидальных попыток и других чрезвычайных ситуаций, а также вопросы ресоциализации.

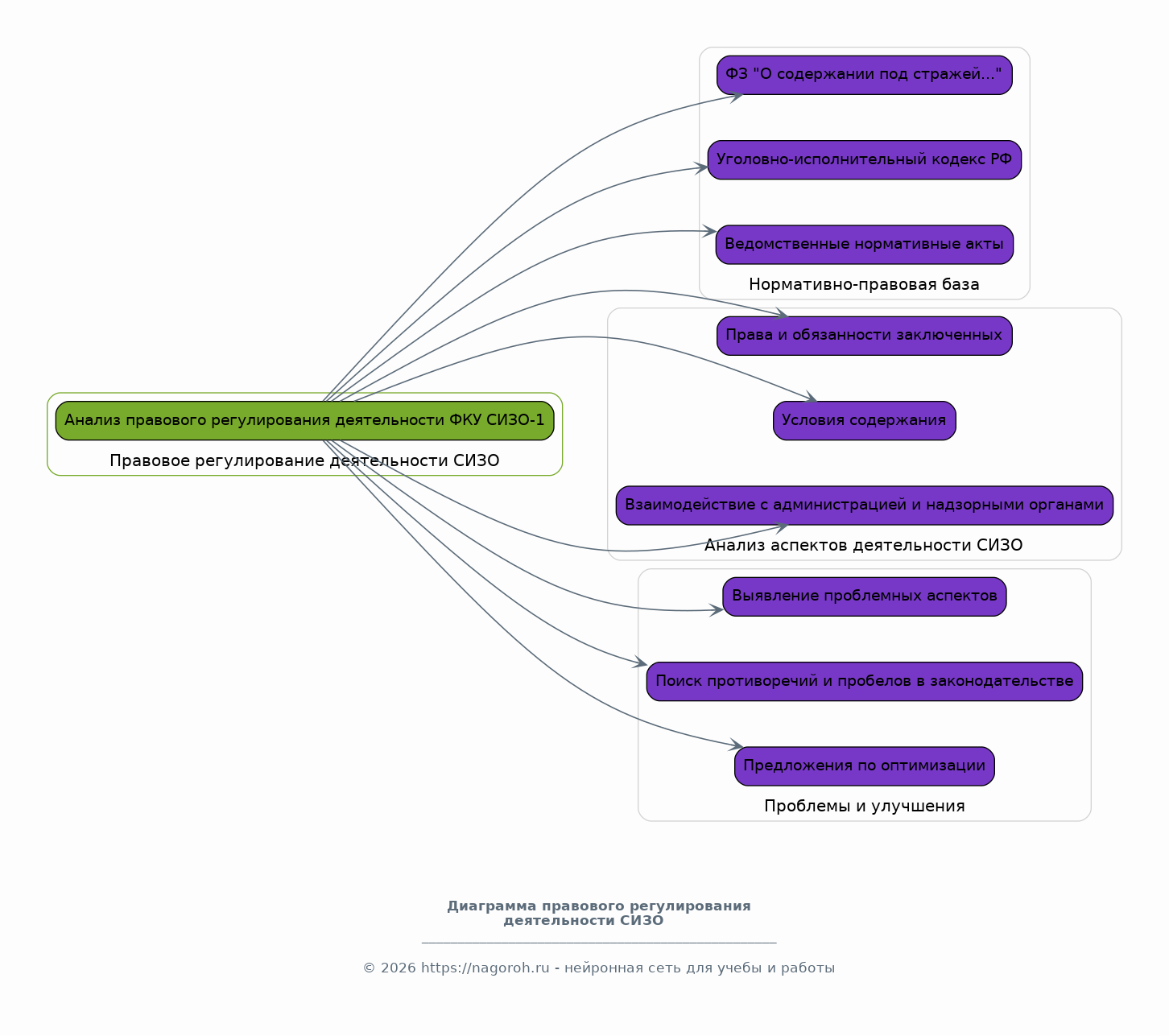
Правовое регулирование деятельности СИЗО

Содержимое раздела

В данном разделе производится анализ правового регулирования деятельности ФКУ СИЗО-1. Основываясь на нормативных актах, регулирующих деятельность СИЗО, таких как Федеральный закон "О содержании под стражей подозреваемых и обвиняемых в совершении преступлений", Уголовно-исполнительный кодекс, рассматриваются основные положения, касающиеся прав и обязанностей заключенных, условий содержания, взаимодействия с администрацией СИЗО и надзорными органами. Анализируются ключевые проблемные аспекты и противоречия в правовом регулировании, выявляются пробелы в законодательстве и предлагаются пути их устранения.

Анализ проблемных аспектов деятельности ФКУ СИЗО-1

Содержимое раздела

В этом разделе проводится глубокий анализ проблемных аспектов деятельности ФКУ СИЗО-1, выявленных в ходе практики. Анализируются такие аспекты как: недостатки в организации режимных мероприятий, проблемы соблюдения прав заключенных, сложности взаимодействия между различными подразделениями, недостатки в системе обеспечения безопасности, проблемы медицинского обслуживания. Проводится оценка эффективности работы различных служб, изучается вопрос недостатка ресурсов, выявляются причины возникновения проблем, предлагаются конкретные пути их решения и оптимизации рабочих процессов.

Предложения по совершенствованию деятельности ФКУ СИЗО-1

Содержимое раздела

В данном разделе предлагаются конкретные рекомендации и предложения по улучшению деятельности ФКУ СИЗО-1 на основе проведенного анализа. Рекомендации могут касаться оптимизации организационной структуры, улучшения взаимодействия между отделами, повышения эффективности работы с заключенными, совершенствования системы безопасности. Предлагаются шаги по улучшению условий содержания заключенных, обеспечения их прав и законных интересов, внедрения новых технологий и методов работы, повышения квалификации сотрудников, улучшения материально-технической базы.

Методы обеспечения безопасности в СИЗО

Содержимое раздела

В этом разделе рассматриваются методы обеспечения безопасности в ФКУ СИЗО-1. Анализируются существующие системы охраны и надзора, включая технические средства и методы патрулирования. Изучаются методы профилактики правонарушений и предотвращения чрезвычайных ситуаций (побегов, захватов заложников, массовых беспорядков). Рассматривается роль сотрудников различных подразделений в обеспечении безопасности, включая охрану, режим и оперативный отдел. Анализируются меры по обеспечению безопасности персонала и заключенных, организация взаимодействия с другими правоохранительными органами и экстренными службами.

Особенности взаимодействия с заключенными: права и обязанности

Содержимое раздела

В этом разделе подробно рассматриваются особенности взаимодействия с заключенными в ФКУ СИЗО-1, уделяя особое внимание их правам и обязанностям, закрепленным в законодательстве. Анализируются основные принципы обращения с заключенными, включая уважение их достоинства, гуманное отношение и недопустимость пыток и жестокого обращения. Рассматриваются вопросы обеспечения права на защиту, получение медицинской помощи, переписку, свидания с родственниками, обращения в суды и другие органы. Изучаются права и обязанности заключенных, а также механизмы контроля за соблюдением их прав и законных интересов.

Список литературы

Содержимое раздела

В разделе «Список литературы» приводятся все источники, использованные в процессе подготовки отчета. Список должен быть составлен в соответствии с требованиями ГОСТ. Включаются нормативно-правовые акты (федеральные законы, приказы, инструкции), научные статьи, монографии, учебники и другие ресурсы, цитируемые в тексте. Список структурирован и содержит полную библиографическую информацию о каждом источнике, включая авторов, названия, издательства, год издания и страницы.

Получи Такой Проект

До 90% уникальность
Готовый файл Word
15-30 страниц
Список источников по ГОСТ
Оформление по ГОСТ
Таблицы и схемы
Презентация

Создать Проект на любую тему за 5 минут

Создать

#5485772