Нейросеть

Отчет о результатах преддипломной практики в Социальном фонде России: Анализ деятельности и перспективы

Нейросеть для проекта Гарантия уникальности Строго по ГОСТу Высочайшее качество Поддержка 24/7

Данный отчет представляет собой комплексное исследование, посвященное анализу результатов преддипломной практики, пройденной в Социальном фонде России. В рамках исследования проведен анализ практической деятельности Фонда, с акцентом на изучение его организационной структуры, основных направлений работы, а также специфики взаимодействия с различными категориями граждан. Особое внимание уделено исследованию процессов предоставления государственных услуг, включая процедуры назначения и выплаты пенсий, пособий и других социальных выплат. Отчет включает в себя детальный анализ нормативно-правовой базы, регулирующей деятельность Фонда, а также оценку эффективности применяемых методик и технологий в управлении социальными процессами. Проведенный анализ направлен на выявление сильных и слабых сторон деятельности Фонда, определение проблемных зон и разработку рекомендаций по повышению эффективности и качества предоставляемых услуг, учитывая текущие вызовы и перспективы развития социальной сферы в России. В рамках исследования также проводится анализ практического опыта, полученного практикантом в процессе выполнения рабочих заданий и взаимодействия с сотрудниками Фонда.

Идея:

Изучить практическую деятельность Социального фонда России в рамках преддипломной практики и проанализировать эффективность его работы. Выявить проблемные области и разработать рекомендации для улучшения работы Фонда.

Продукт:

Отчет о результатах практики, содержащий анализ деятельности Социального фонда России и предложения по ее оптимизации. Результатом работы является комплексный аналитический материал, который может быть использован для улучшения деятельности фонда.

Проблема:

Существует необходимость в оценке эффективности деятельности Социального фонда России, выявления проблем и разработки предложений по их решению. Недостаточный анализ деятельности Фонда может приводить к снижению качества предоставляемых услуг и неэффективному использованию ресурсов.

Актуальность:

Актуальность исследования обусловлена необходимостью совершенствования системы социального обеспечения в России и повышением качества жизни граждан. Анализ деятельности Социального фонда России позволяет оценить его вклад в реализацию социальных программ и выявить резервы для повышения эффективности.

Цель:

Целью работы является анализ деятельности Социального фонда России в рамках преддипломной практики и разработка рекомендаций по оптимизации его работы. Достижение этой цели позволит повысить качество предоставляемых услуг и эффективность использования ресурсов.

Целевая аудитория:

Отчет предназначен для студентов, проходящих преддипломную практику, преподавателей, заинтересованных в анализе работы Социального фонда России, а также для сотрудников Фонда, желающих улучшить свою работу. Результаты исследования могут быть полезны для специалистов в области социального обеспечения и для государственных служащих.

Задачи:

  • Изучение организационной структуры и основных направлений деятельности Социального фонда России.
  • Анализ нормативно-правовой базы, регулирующей деятельность Фонда.
  • Оценка эффективности процессов предоставления государственных услуг.
  • Выявление проблемных зон и разработка рекомендаций по улучшению работы Фонда.

Ресурсы:

Для реализации проекта потребуются доступ к информационным ресурсам Социального фонда России, а также возможность проведения интервью с сотрудниками и анализа данных.

Роли в проекте:

Практикант выполняет основные задачи, поставленные в рамках практики, проводит анализ деятельности Социального фонда России, собирает и анализирует данные, участвует в рабочих процессах, взаимодействует с сотрудниками, составляет отчет. Практикант должен продемонстрировать понимание принципов работы социальной системы и способность применять теоретические знания на практике.

Руководитель практики осуществляет общее руководство и контроль за выполнением задач, поставленных перед практикантом. Он предоставляет консультации, проверяет отчеты, оценивает результаты работы и оказывает помощь в решении возникающих проблем. Руководитель практики обеспечивает соответствие выполняемой работы целям и задачам преддипломной подготовки.

Консультант предоставляет экспертную поддержку в области деятельности Социального фонда России, проводит консультации по вопросам нормативно-правового регулирования, предоставляет доступ к необходимым информационным ресурсам и оказывает помощь в анализе данных. Консультант обеспечивает практиканту доступ к информации и знаниям, необходимым для успешного выполнения работы.

Аналитик отвечает за проведение анализа данных, полученных в ходе практики. Он разрабатывает методики анализа, обрабатывает информацию, выявляет закономерности и тенденции, готовит графики и таблицы для наглядного представления результатов. Аналитик обеспечивает качество и объективность анализа, а также интерпретацию полученных данных.

Наименование образовательного учреждения

Проект

на тему

Отчет о результатах преддипломной практики в Социальном фонде России: Анализ деятельности и перспективы

Выполнил: ФИО

Руководитель: ФИО

Содержание

  • Введение 1
  • Теоретические основы функционирования системы социального обеспечения в России 2
  • Организационная структура и функции Cоциального фонда России 3
  • Методы и инструменты анализа данных о деятельности Социального фонда 4
  • Анализ деятельности Социального фонда России в рамках преддипломной практики 5
  • Оценка эффективности предоставления государственных услуг Социальным фондом 6
  • Выявление проблем и разработка рекомендаций для улучшения работы 7
  • Перспективы развития Социального фонда России 8
  • Заключение 9
  • Список литературы 10

Введение

Содержимое раздела

Введение представляет собой первый раздел отчета и играет важную роль в определении целей, задач и общей структуры исследования. В данном разделе обосновывается актуальность выбранной темы, формулируются цели и задачи преддипломной практики в Социальном фонде России. Также описывается объект исследования, которым является деятельность данного фонда, и предмет исследования, включающий в себя конкретные аспекты работы организации, которые будут анализироваться. Введение содержит информацию о методологии исследования, включая методы сбора и анализа данных, используемые для достижения поставленных целей. Также указывается значимость предстоящей работы, предполагаемая структура отчета и основные этапы выполнения исследования, что позволяет читателю получить общее представление о содержании и целях работы.

Теоретические основы функционирования системы социального обеспечения в России

Содержимое раздела

Этот раздел посвящен рассмотрению теоретических основ функционирования системы социального обеспечения в Российской Федерации. Исследуются основные принципы и понятия социального обеспечения, его роль в обществе и его взаимосвязь с другими сферами деятельности. Анализируются различные виды социальных выплат, пособий и других видов социальной поддержки населения. Рассматривается нормативно-правовая база, регулирующая отношения в сфере социального обеспечения, включая федеральные законы, постановления правительства и другие нормативные акты. Особое внимание уделяется анализу изменений в системе социального обеспечения, влиянию экономических и социальных факторов на ее функционирование, а также перспективам развития.

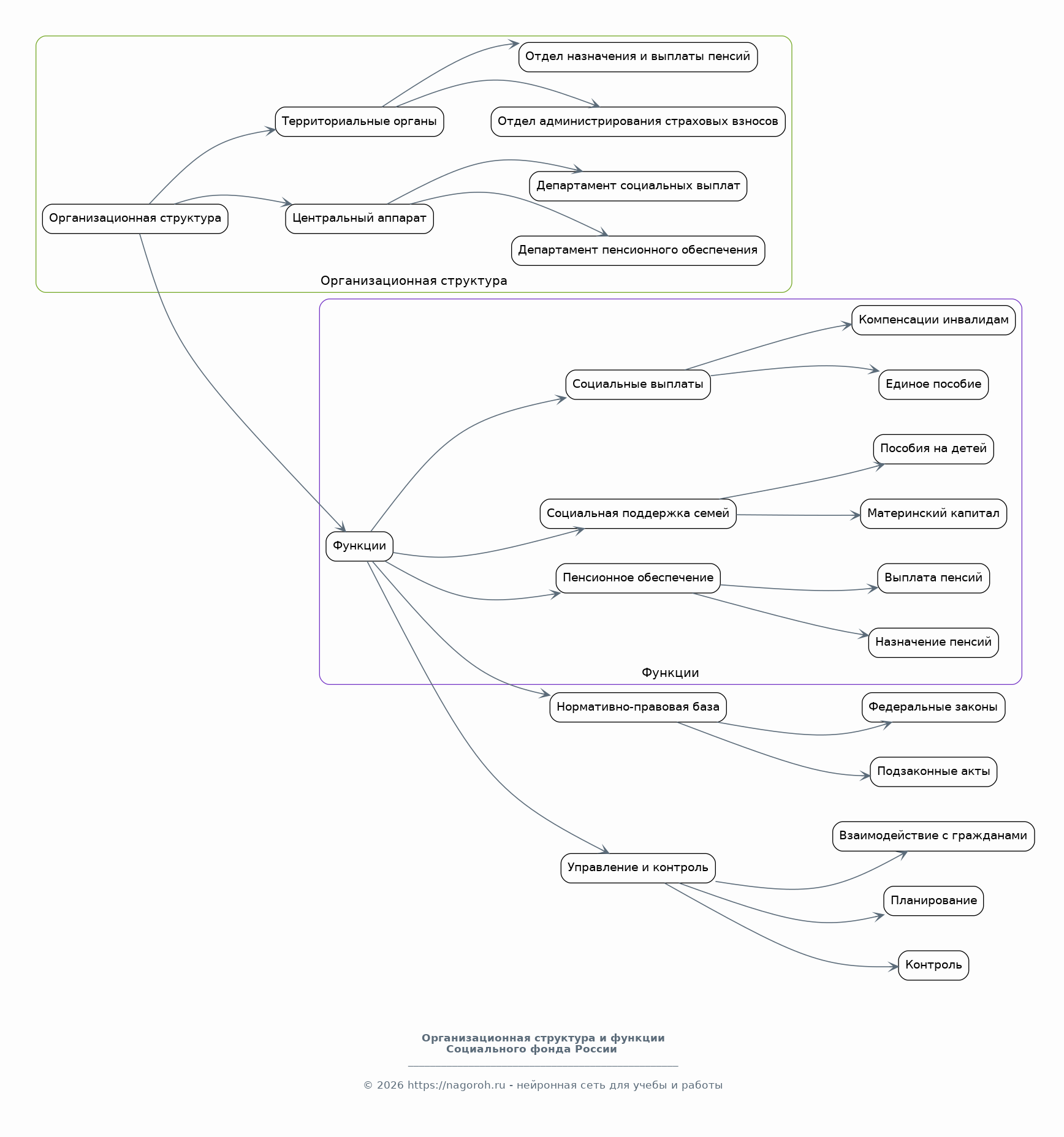
Организационная структура и функции Cоциального фонда России

Содержимое раздела

Раздел посвящен детальному изучению организационной структуры и функциональных обязанностей Социального фонда России как ключевого элемента системы социального обеспечения. Анализируются основные подразделения фонда, их взаимодействие и распределение полномочий. Рассматриваются функции фонда, такие как пенсионное обеспечение, социальная поддержка семей с детьми, предоставление социальных выплат и пособий, а также управление средствами обязательного социального страхования. Проводится анализ нормативных актов, регламентирующих деятельность фонда, включая федеральные законы и подзаконные акты. Особое внимание уделяется вопросам управления, планирования и контроля в деятельности организации, а также эффективности взаимодействия с гражданами и другими участниками социальной сферы.

Методы и инструменты анализа данных о деятельности Социального фонда

Содержимое раздела

Данный раздел посвящен описанию методов и инструментов, используемых для анализа данных о деятельности Социального фонда России. Рассматриваются различные подходы к сбору информации, включая анализ статистических данных, изучение нормативных актов, проведение интервью с сотрудниками и получателями социальных услуг. Анализируются методы статистического анализа, применяемые для оценки эффективности работы фонда, выявления проблемных зон и прогнозирования тенденций. Особое внимание уделяется практическому применению этих методов и инструментов в ходе преддипломной практики, включая выбор конкретных показателей для анализа, обработку данных и интерпретацию результатов. Описываются программные средства, используемые для обработки данных и визуализации результатов.

Анализ деятельности Социального фонда России в рамках преддипломной практики

Содержимое раздела

В этом разделе представлен анализ практической деятельности Социального фонда России, проведенный в рамках преддипломной практики. Осуществлен детальный разбор конкретных задач и обязанностей, выполнявшихся практикантом, с акцентом на процессы взаимодействия с гражданами и сотрудниками фонда. Проведен анализ документации, используемой в работе, включая заявления, отчеты, справки и другие документы. Оценены основные показатели деятельности фонда, такие как количество предоставленных услуг, сроки их предоставления, уровень удовлетворенности граждан. Выявлены проблемные зоны в работе фонда, включая бюрократические процедуры, неэффективное использование ресурсов, недостаточную информированность граждан. Особое внимание уделено анализу влияния цифровизации на деятельность фонда.

Оценка эффективности предоставления государственных услуг Социальным фондом

Содержимое раздела

В данном разделе проводится углубленный анализ эффективности предоставления государственных услуг Социальным фондом России. Оценивается качество и своевременность оказания услуг, сроки рассмотрения заявлений, а также уровень удовлетворенности граждан предоставленными услугами. Анализируются основные показатели эффективности, такие как количество обращений, доля рассмотренных заявлений в установленные сроки, количество жалоб и предложений. Проводится сравнительный анализ деятельности различных отделений фонда, выявляются лучшие практики и проблемные зоны. Особое внимание уделяется влиянию цифровизации на эффективность предоставления услуг, включая использование электронных сервисов и автоматизацию процессов. Рассматриваются меры, направленные на повышение эффективности и качества предоставления государственных услуг.

Выявление проблем и разработка рекомендаций для улучшения работы

Содержимое раздела

Раздел посвящен выявлению основных проблем, с которыми сталкивается Социальный фонд России в своей деятельности, и разработке конкретных рекомендаций по улучшению его работы. Анализируются причины возникновения проблем, включая недостатки в организации работы, неэффективное использование ресурсов, низкий уровень информированности граждан и технические трудности. На основе проведенного анализа формулируются конкретные предложения по улучшению деятельности фонда, включая организационные изменения, оптимизацию процессов, автоматизацию процедур, повышение квалификации персонала и совершенствование взаимодействия с гражданами. Рекомендации должны быть направлены на повышение эффективности работы фонда, улучшение качества предоставляемых услуг и повышение удовлетворенности граждан.

Перспективы развития Социального фонда России

Содержимое раздела

В данном разделе рассматриваются перспективы развития Социального фонда России в контексте современных вызовов и тенденций. Анализируются факторы, влияющие на развитие, включая демографические изменения, экономическую ситуацию, изменения в законодательстве и технологический прогресс. Обсуждаются потенциальные направления развития фонда, такие как расширение спектра предоставляемых услуг, повышение эффективности работы, улучшение взаимодействия с гражданами и развитие цифровых сервисов. Рассматриваются возможности использования новых технологий и инновационных подходов в работе фонда, включая искусственный интеллект, большие данные и облачные технологии. Особое внимание уделяется вопросам устойчивого развития и обеспечения финансовой стабильности фонда в долгосрочной перспективе.

Заключение

Содержимое раздела

Заключительный раздел отчета, в котором подводятся итоги проведенного исследования и формулируются основные выводы. Обобщаются результаты анализа деятельности Социального фонда России, выделяются ключевые проблемы и достижения, а также оценивается эффективность предложенных рекомендаций. Дается общая оценка работы фонда, подчеркиваются основные тенденции и перспективы развития. Подводятся итоги преддипломной практики, оценивается вклад практиканта в работу фонда и приобретенный опыт. Формулируются рекомендации для дальнейших исследований и практической деятельности. Заключение должно охватывать все аспекты исследования, подчеркивая его значимость и вклад в область социального обеспечения.

Список литературы

Содержимое раздела

В разделе "Список литературы" приводятся все источники, использованные в процессе подготовки отчета. Это включает в себя нормативные акты, научные публикации, статистические данные, аналитические материалы и другие источники информации. Систематизированы использованные источники в соответствии с принятыми стандартами оформления библиографических списков. Список литературы демонстрирует глубину и масштаб проведенного исследования, а также подтверждает научную обоснованность выводов и рекомендаций. Правильное оформление списка литературы является обязательным требованием для любого научного исследования и демонстрирует академическую этику и уважение к авторским правам.

Получи Такой Проект

До 90% уникальность
Готовый файл Word
15-30 страниц
Список источников по ГОСТ
Оформление по ГОСТ
Таблицы и схемы
Презентация

Создать Проект на любую тему за 5 минут

Создать

#5435235