Нейросеть

Отчет о результатах производственной практики по ПМ.01 в области правоприменительной деятельности

Нейросеть для проекта Гарантия уникальности Строго по ГОСТу Высочайшее качество Поддержка 24/7

Данный отчет представляет собой комплексный анализ результатов производственной практики, пройденной студентом в рамках профессионального модуля ПМ.01, посвященного правоприменительной деятельности. В отчете подробно рассматриваются полученные практические навыки, теоретические знания, примененные в ходе выполнения конкретных задач, а также выявленные проблемы и предложенные пути их решения. Особое внимание уделяется анализу нормативно-правовых актов, судебной практике, разработке и анализу процессуальных документов, а также взаимодействию с различными участниками правоотношений. Отчет включает в себя описание конкретных кейсов, с которыми студент столкнулся в процессе практики, анализ их правовой составляющей, а также оценку эффективности предпринятых действий. Структура отчета соответствует требованиям, предъявляемым к подобным документам, и включает в себя введение, теоретическую часть, практическую часть, заключение и список использованной литературы. В заключении подводятся итоги проделанной работы, формулируются выводы о приобретенном опыте и предлагаются рекомендации для дальнейшего совершенствования профессиональных компетенций.

Идея:

Целью проекта является систематизация и анализ опыта производственной практики в области правоприменительной деятельности. Проект направлен на выявление ключевых аспектов практической работы и оценку профессиональных компетенций студента.

Продукт:

Результатом проекта является структурированный отчет, содержащий анализ практических навыков и теоретических знаний студента. Отчет может быть использован для улучшения учебного процесса и повышения качества подготовки будущих юристов.

Проблема:

Существует необходимость в систематизации и анализе опыта производственной практики для повышения эффективности обучения студентов юридических специальностей. Отсутствие четкой структуры анализа затрудняет оценку профессиональных компетенций студентов.

Актуальность:

Актуальность проекта обусловлена необходимостью повышения качества подготовки специалистов в области юриспруденции. Анализ производственной практики позволяет выявить слабые стороны подготовки и разработать рекомендации по их устранению.

Цель:

Целью данного проекта является углубление знаний и закрепление практических навыков в сфере правоприменительной деятельности. Достижение поставленной цели предполагает анализ конкретных правовых ситуаций и выработку рекомендаций по их разрешению.

Целевая аудитория:

Аудиторией проекта являются студенты юридических специальностей, преподаватели юридических дисциплин и специалисты в области права. Отчет может быть полезен для улучшения учебного процесса и повышения профессионального уровня.

Задачи:

  • Анализ нормативно-правовых актов, регулирующих правоприменительную деятельность.
  • Изучение судебной практики по конкретным делам, рассмотренным в период прохождения практики.
  • Разработка и анализ процессуальных документов (исков, жалоб, ходатайств и т.д.).
  • Взаимодействие с государственными органами и другими участниками правоотношений.
  • Оценка эффективности принятых решений и планирование дальнейшей работы.

Ресурсы:

Для реализации проекта необходимы доступ к нормативно-правовым актам, судебной практике, информационным ресурсам и консультации с опытными юристами.

Роли в проекте:

Студент-практикант выполняет роль основного исполнителя проекта, осуществляя сбор, анализ и систематизацию информации, необходимой для подготовки отчета о производственной практике. Он участвует в решении практических задач, связанных с правоприменительной деятельностью, консультируется с куратором практики и другими специалистами. Студент несет ответственность за качество собранных данных, корректность анализа и обоснованность выводов, сформулированных в отчете. Его обязанности включают в себя изучение нормативных правовых актов, анализ судебной практики, составление процессуальных документов и участие в разрешении конкретных юридических дел. Он также отвечает за соблюдение требований к оформлению отчета и срокам его предоставления.

Куратор практики является наставником студента, обеспечивающим методическое руководство и консультационную поддержку в процессе прохождения производственной практики и подготовки отчета. Куратор предоставляет доступ к необходимым материалам, контролирует ход работы над отчетом, оценивает правильность выполнения заданий и аналитических выводов. Он помогает студенту разобраться в сложных юридических вопросах, предоставляет рекомендации по улучшению качества работы и проверяет соответствие отчета установленным требованиям. Куратор обеспечивает связь между студентом и организацией, в которой проходит практика, а также участвует в оценке результатов практики и формировании окончательного заключения.

Руководитель организации, где проходит производственная практика, несет общую ответственность за организацию и условия прохождения практики студентом. Он предоставляет доступ к необходимым ресурсам, обеспечивает безопасные условия труда, назначает опытных специалистов для руководства и консультирования студента. Руководитель утверждает план практики, контролирует его выполнение и участвует в оценке результатов практики. Он также отвечает за соблюдение законодательства о труде и обеспечение прав студентов-практикантов. Руководитель может оказывать содействие в решении организационных вопросов, связанных с практикой, и предоставлять студенту возможность участия в реальных юридических процессах.

Юрист-консультант выступает в роли эксперта, оказывающего практическую помощь студенту в решении конкретных юридических задач. Он предоставляет консультации по вопросам правоприменительной деятельности, анализирует собранные данные, помогает в разработке процессуальных документов и подготовке к участию в судебных заседаниях. Юрист-консультант делится своим профессиональным опытом, оказывает содействие в развитии практических навыков студента и способствует формированию его профессиональных компетенций. Его задача заключается в предоставлении квалифицированной юридической поддержки, обеспечении правильности и обоснованности принимаемых решений, а также в повышении уровня подготовки студента к будущей профессиональной деятельности.

Наименование образовательного учреждения

Проект

на тему

Отчет о результатах производственной практики по ПМ.01 в области правоприменительной деятельности

Выполнил: ФИО

Руководитель: ФИО

Содержание

  • Введение 1
  • Теоретические основы правоприменительной деятельности 2
  • Нормативно-правовая база правоприменительной деятельности 3
  • Судебная практика и ее роль в правоприменении 4
  • Процессуальные документы в контексте правоприменительной деятельности 5
  • Практические аспекты правоприменительной деятельности (Раздел 1) 6
  • Практические аспекты правоприменительной деятельности (Раздел 2) 7
  • Взаимодействие с различными участниками правоотношений 8
  • Анализ и оценка результатов производственной практики 9
  • Список литературы 10

Введение

Содержимое раздела

В разделе "Введение" обосновывается актуальность выбранной темы, формулируются цели и задачи производственной практики, а также описывается ее структура. Дается общее представление о правоприменительной деятельности и ее значении в современном обществе. Анализируется нормативно-правовая база, регулирующая правоприменительную практику, и определяется круг проблем, подлежащих изучению в рамках отчета. Включается краткий обзор основных этапов прохождения практики, а также перечисляются ключевые моменты, которые будут освещены в последующих разделах. Подчеркивается теоретическая и практическая значимость проведенного исследования, а также обосновывается выбор конкретных объектов исследования, например, судебных дел или нормативных актов.

Теоретические основы правоприменительной деятельности

Содержимое раздела

В данном разделе рассматриваются теоретические аспекты правоприменительной деятельности. Анализируются основные понятия и категории, такие как право, законность, правопорядок, правоприменение и правовая ответственность. Описываются принципы правоприменительной деятельности, включая законность, справедливость, равенство перед законом, гласность и независимость судей. Рассматриваются различные виды правоприменения (например, применение норм материального и процессуального права). Подробно анализируется структура правоприменительного процесса, включающая установление фактических обстоятельств дела, выбор правовой нормы, ее толкование и применение. Изучаются методы и способы правоприменения, а также роль субъектов правоприменительной деятельности.

Нормативно-правовая база правоприменительной деятельности

Содержимое раздела

В этом разделе отчета представлен подробный анализ нормативно-правовой базы, регулирующей правоприменительную деятельность. Рассматриваются основные нормативные акты, такие как Конституция Российской Федерации, федеральные законы, кодексы (Гражданский, Уголовный, Арбитражный процессуальный, Гражданский процессуальный и др.), а также подзаконные акты (постановления Правительства, указы Президента, нормативные акты министерств и ведомств). Анализируется иерархия нормативных актов, их взаимосвязь и приоритет. Проводится исследование особенностей применения нормативных актов в зависимости от конкретных правовых отношений и рассматриваемых дел. Особое внимание уделяется анализу изменений в законодательстве и их влиянию на правоприменительную практику.

Судебная практика и ее роль в правоприменении

Содержимое раздела

Раздел посвящен анализу судебной практики как ключевого элемента правоприменительной деятельности. Рассматривается роль судов в применении права, принципы судебной деятельности и виды судебных актов. Анализируется практика Конституционного Суда Российской Федерации, Верховного Суда Российской Федерации и других судов. Изучаются конкретные судебные решения, выносятся оценки их качества, влияния на правоприменительную практику и их соответствия принципам права. Особое внимание уделяется выявлению тенденций в судебной практике, анализу проблем, возникающих при применении норм права судами. Проводятся исследования различных аспектов, касающихся практики рассмотрения дел.

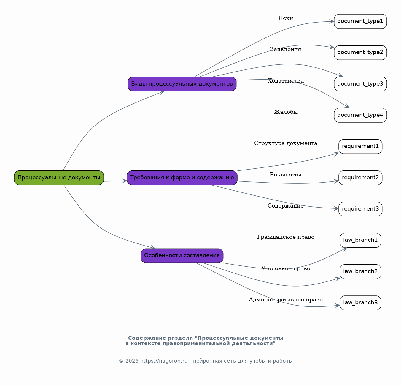
Процессуальные документы в контексте правоприменительной деятельности

Содержимое раздела

В данном разделе рассматриваются процессуальные документы, используемые в правоприменительной деятельности. Анализируются различные виды процессуальных документов, такие как иски, заявления, ходатайства, жалобы, отзывы, возражения, протоколы судебных заседаний, решения судов. Рассматриваются требования к форме и содержанию процессуальных документов, правила их составления и подачи в судебные органы или иные уполномоченные органы. Изучаются особенности составления процессуальных документов в различных отраслях права (гражданском, уголовном, административном и т.д.). Анализируются ошибки, допускаемые при составлении процессуальных документов, и способы их устранения. Практические примеры процессуальных документов приводятся для иллюстрации теоретических положений.

Практические аспекты правоприменительной деятельности (Раздел 1)

Содержимое раздела

Данный раздел посвящен практическим аспектам правоприменительной деятельности. Он включает в себя анализ конкретных ситуаций, с которыми столкнулся студент-практикант в ходе прохождения производственной практики. Представлены описание конкретных дел, процессуальных действий и принятых решений. Анализируются примененные нормы права, рассматриваются проблемы, возникшие в ходе разрешения дел, и предлагаются пути их решения. Дается оценка эффективности принятых решений и обоснованность принятых действий студентом-практикантом. Используются примеры из реальной практики, демонстрирующие применение теоретических знаний на практике и развитие практических навыков. Раздел служит для демонстрации способности студента применять теоретические знания на практике.

Практические аспекты правоприменительной деятельности (Раздел 2)

Содержимое раздела

В этом разделе продолжается анализ практических аспектов правоприменительной деятельности, начатый в предыдущем разделе. Рассматриваются другие конкретные ситуации и дела, с которыми студент-практикант работал в ходе практики. Анализируются примененные нормы права, проблемы, возникшие в ходе разрешения дел, и предлагаются методы их решения. Дается оценка профессиональных компетенций студента, таких как умение анализировать информацию, принимать решения и работать в команде. По итогам анализа каждого случая формулируются выводы о приобретенном опыте и выносится оценка действий студента. Раздел служит для демонстрации способности студента анализировать конкретные ситуации.

Взаимодействие с различными участниками правоотношений

Содержимое раздела

В этом разделе анализируется взаимодействие студента-практиканта с различными участниками правоотношений в процессе производственной практики. Рассматриваются особенности взаимодействия со сторонами судебного процесса, представителями государственных органов, экспертами, свидетелями и другими заинтересованными лицами. Анализируются методы и техники коммуникации, используемые при взаимодействии с участниками правоотношений. Оценивается эффективность взаимодействия в достижении поставленных целей и разрешении правовых споров. Приводятся примеры из практики, иллюстрирующие успешные и неудачные случаи взаимодействия, и формулируются соответствующие выводы и рекомендации. Особое внимание уделяется соблюдению этических норм и правил профессионального поведения.

Анализ и оценка результатов производственной практики

Содержимое раздела

В данном разделе проводится анализ и оценка результатов производственной практики студента. Оцениваются приобретенные практические навыки и теоретические знания, полученные в ходе практики. Анализируется опыт, полученный при решении конкретных юридических задач, оценивается способность студента применять теоретические знания на практике. Оценивается уровень сформированности профессиональных компетенций студента, включая умение анализировать информацию, принимать решения, работать в команде и общаться с различными категориями участников правоотношений. Приводятся общие выводы о проделанной работе, достижениях и недостатках. Формулируются рекомендации по совершенствованию учебного процесса и повышению профессионального уровня.

Список литературы

Содержимое раздела

В данном разделе представлен список использованных источников. Указываются нормативные правовые акты (федеральные законы, кодексы, подзаконные акты), судебная практика (постановления Конституционного Суда Российской Федерации, решения Верховного Суда Российской Федерации и других судов), а также научная литература (монографии, учебники, статьи и другие публикации). Список литературы составляется в соответствии с требованиями к оформлению списка используемых источников, принятыми в научной среде. Источники располагаются в алфавитном порядке или в соответствии с требованиями конкретного учебного заведения. Каждый источник должен быть оформлен в соответствии с ГОСТом и содержать все необходимые сведения (автор, название, место издания, издательство, год издания, количество страниц).

Получи Такой Проект

До 90% уникальность
Готовый файл Word
15-30 страниц
Список источников по ГОСТ
Оформление по ГОСТ
Таблицы и схемы
Презентация

Создать Проект на любую тему за 5 минут

Создать

#5490248