Нейросеть

Отчет об итогах прохождения производственной практики в Федеральной службе войск национальной гвардии Российской Федерации

Нейросеть для проекта Гарантия уникальности Строго по ГОСТу Высочайшее качество Поддержка 24/7

Данный отчет представляет собой комплексный анализ результатов производственной практики, пройденной в структуре Федеральной службы войск национальной гвардии Российской Федерации (Росгвардии). В рамках практики были изучены различные аспекты деятельности Росгвардии, включая организацию охраны общественного порядка, борьбу с терроризмом и экстремизмом, а также обеспечение безопасности важных объектов. Отчет включает в себя детальное описание задач, выполненных в ходе практики, анализ полученного опыта и приобретенных навыков, а также предложения по совершенствованию отдельных направлений деятельности Росгвардии. Особое внимание уделено применению теоретических знаний, полученных в процессе обучения, на практике и формированию практических навыков, необходимых для будущей профессиональной деятельности. В отчете также рассматриваются особенности взаимодействия с различными подразделениями и службами Росгвардии, что способствует формированию понимания общей системы обеспечения безопасности в Российской Федерации. Исследовательская работа опирается на нормативно-правовую базу, регламентирующую деятельность Росгвардии, а также на актуальные практические данные и примеры из реальной практики.

Идея:

Изучить практические аспекты деятельности Росгвардии в рамках производственной практики, выявить сильные и слабые стороны организации работы и предложить пути оптимизации отдельных процессов. Сформировать понимание специфики работы в правоохранительных органах и оценить применимость теоретических знаний в реальных условиях.

Продукт:

Данный отчет представляет собой структурированное описание опыта прохождения производственной практики, подкрепленное аналитическими данными и выводами. Отчет может быть использован для систематизации и закрепления полученных знаний, а также в качестве основы для дальнейших исследований в области деятельности Росгвардии.

Проблема:

Существует необходимость в систематизации и анализе опыта прохождения производственной практики для студентов, проходящих практику в Росгвардии, с целью повышения эффективности обучения и подготовки будущих специалистов. Отсутствие четких методических рекомендаций по оформлению отчетов о производственной практике может приводить к недостаточной детализации и обобщенности выводов.

Актуальность:

Актуальность данного отчета обусловлена необходимостью совершенствования системы подготовки кадров для правоохранительных органов, в частности, для Росгвардии. Результаты исследования способствуют формированию у студентов представления о будущей профессиональной деятельности и могут быть использованы для оптимизации учебного процесса.

Цель:

Целью данного отчета является анализ результатов производственной практики в Росгвардии, выявление ключевых аспектов деятельности и оценка эффективности применения теоретических знаний в практической деятельности. Кроме того, целью является формирование практических навыков, необходимых для успешной работы в правоохранительных органах.

Целевая аудитория:

Данный отчет предназначен для студентов, проходящих производственную практику в Росгвардии, а также для преподавателей и научных руководителей, осуществляющих подготовку специалистов для правоохранительных органов. Отчет также может быть интересен сотрудникам Росгвардии для анализа опыта практикантов и совершенствования системы наставничества.

Задачи:

  • Изучение структуры и основных направлений деятельности Росгвардии.
  • Выполнение практических задач в соответствии с программой практики.
  • Сбор и анализ данных о деятельности Росгвардии.
  • Подготовка отчета о прохождении практики.
  • Анализ полученного опыта и формулирование выводов.

Ресурсы:

Для реализации проекта были использованы нормативно-правовые акты, опыт работы в Росгвардии, методические материалы, консультации с руководителем практики, а также данные статистики.

Роли в проекте:

Студент, проходящий производственную практику в Росгвардии. Выполняет поставленные задачи, собирает и анализирует информацию, участвует в мероприятиях Росгвардии. Ответственен за своевременное и качественное выполнение заданий, а также за подготовку отчета о прохождении практики. Практикант должен демонстрировать высокую степень организованности, исполнительности и стремления к приобретению новых знаний и навыков в области правоохранительной деятельности. Он должен соблюдать конфиденциальность и служебную этику, а также проявлять инициативу в решении поставленных задач.

Сотрудник Росгвардии, ответственный за организацию и контроль прохождения практики практикантом. Обеспечивает практиканта необходимыми материалами и информацией, ставит задачи и контролирует их выполнение. Осуществляет консультации и оказывает помощь в решении возникающих вопросов, а также проводит оценку результатов практики. Руководитель практики обеспечивает соответствие выполняемых практикантом задач программе практики и способствует формированию у него необходимых профессиональных компетенций. Также, руководитель практики ведет учет рабочего времени практиканта и контролирует соблюдение им правил внутреннего распорядка.

Преподаватель высшего учебного заведения, осуществляющий научное руководство прохождением практики. Консультирует практиканта по вопросам теоретической основы, методологии исследования и оформления отчета. Оказывает помощь в анализе данных, формулировании выводов и написании отчета. Проводит предварительную экспертизу отчета и дает рекомендации по его улучшению. Научный руководитель также следит за выполнением практикантом индивидуального плана практики и способствует его профессиональному росту. Он оценивает качество работы студента и предоставляет отзыв о его работе.

Специалист, рецензирующий отчет о производственной практике. Рецензент должен оценить актуальность и значимость работы, а также соответствие содержания поставленным задачам. Рецензент анализирует представленные материалы, выявляет сильные и слабые стороны работы, дает рекомендации по улучшению. Он должен объективно оценивать качество проведенного исследования, грамотность изложения, а также соответствие оформления требованиям. Рецензент предоставляет отзыв, на основе которого формируется окончательная оценка работы практиканта.

Наименование образовательного учреждения

Проект

на тему

Отчет об итогах прохождения производственной практики в Федеральной службе войск национальной гвардии Российской Федерации

Выполнил: ФИО

Руководитель: ФИО

Содержание

  • Введение 1
  • Теоретические основы деятельности Росгвардии 2
  • Организация и планирование деятельности Росгвардии 3
  • Охрана общественного порядка и обеспечение общественной безопасности 4
  • Борьба с терроризмом и экстремизмом 5
  • Обеспечение безопасности важных государственных объектов и специальных грузов 6
  • Практическое применение знаний и навыков в ходе практики 7
  • Анализ результатов практики и оценка эффективности 8
  • Заключение 9
  • Список литературы 10

Введение

Содержимое раздела

В разделе «Введение» представлена общая информация о производственной практике, ее целях и задачах, а также обосновывается актуальность выбранной темы. Здесь указываются основные направления деятельности Росгвардии, в рамках которых проходила практика, и формулируются ключевые положения, которые будут проанализированы в ходе исследования. Описывается структура отчета, его методологическая основа и источники информации. Введение должно задать тон всему исследованию, определить его рамки и подчеркнуть значимость проведенной работы. Также здесь необходимо отразить информацию о месте прохождения практики, ее сроках и основных этапах. Это позволяет обеспечить общее представление о цели и задачах отчета, а также предоставить читателю необходимую информацию для понимания последующих разделов. Важно подчеркнуть личный вклад практиканта в процесс исследования и его стремление к достижению поставленных целей.

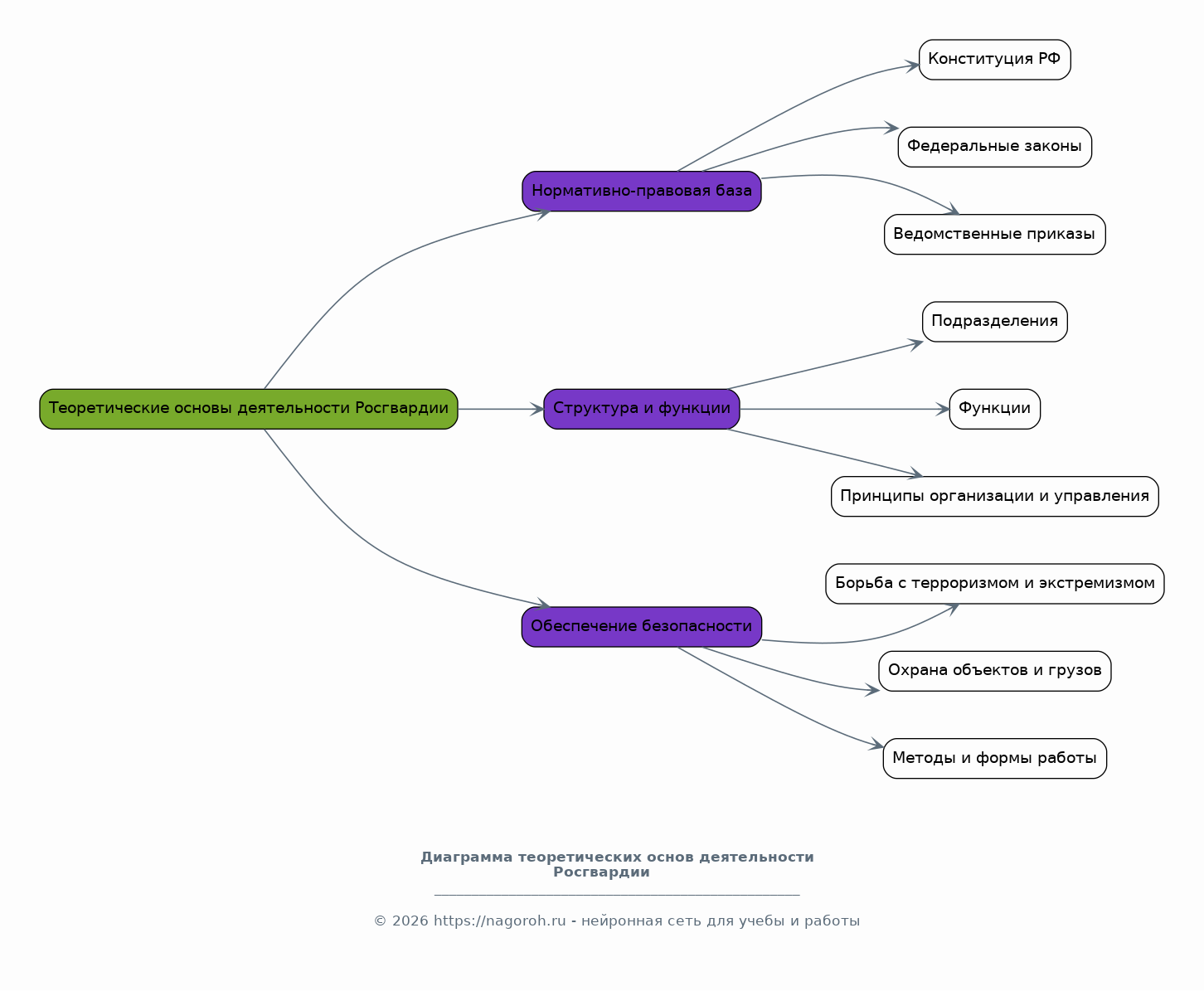
Теоретические основы деятельности Росгвардии

Содержимое раздела

В данном разделе рассматриваются теоретические основы деятельности Федеральной службы войск национальной гвардии Российской Федерации. Анализируются нормативно-правовые акты, регулирующие деятельность Росгвардии, включая Конституцию Российской Федерации, федеральные законы и ведомственные приказы. Рассматривается структура Росгвардии, ее основные подразделения и функции, а также принципы организации и управления. Изучаются вопросы обеспечения общественной безопасности, борьбы с терроризмом и экстремизмом, охраны важных государственных объектов и специальных грузов. Анализируются методы и формы работы, применяемые Росгвардией, а также международный опыт в сфере обеспечения безопасности. Оцениваются факторы, влияющие на эффективность деятельности Росгвардии, включая кадровое обеспечение, материально-техническое оснащение, а также взаимодействие с другими правоохранительными органами и органами государственной власти. Подробно рассматриваются полномочия и ответственность сотрудников Росгвардии, а также вопросы служебной этики и профессиональной подготовки.

Организация и планирование деятельности Росгвардии

Содержимое раздела

В разделе, посвященном организации и планированию деятельности Росгвардии, рассматриваются основные принципы и методы, применяемые при планировании и организации служебной деятельности. Анализируются различные виды планирования, используемые в Росгвардии, включая стратегическое, тактическое и оперативное. Рассматриваются вопросы координации деятельности подразделений, взаимодействия с другими правоохранительными органами и органами государственной власти. Изучаются системы управления и контроля, применяемые в Росгвардии, а также методы оценки эффективности деятельности. Анализируются факторы, влияющие на процесс планирования и организации деятельности, включая политическую обстановку, криминогенную ситуацию, ресурсное обеспечение и другие. Особое внимание уделяется вопросам управления персоналом, мотивации сотрудников, а также развитию профессиональных компетенций. Рассматриваются вопросы ведения служебной документации, отчетности и контроля за исполнением планов. Изучаются методы оценки рисков и принятия управленческих решений в условиях чрезвычайных ситуаций и угроз.

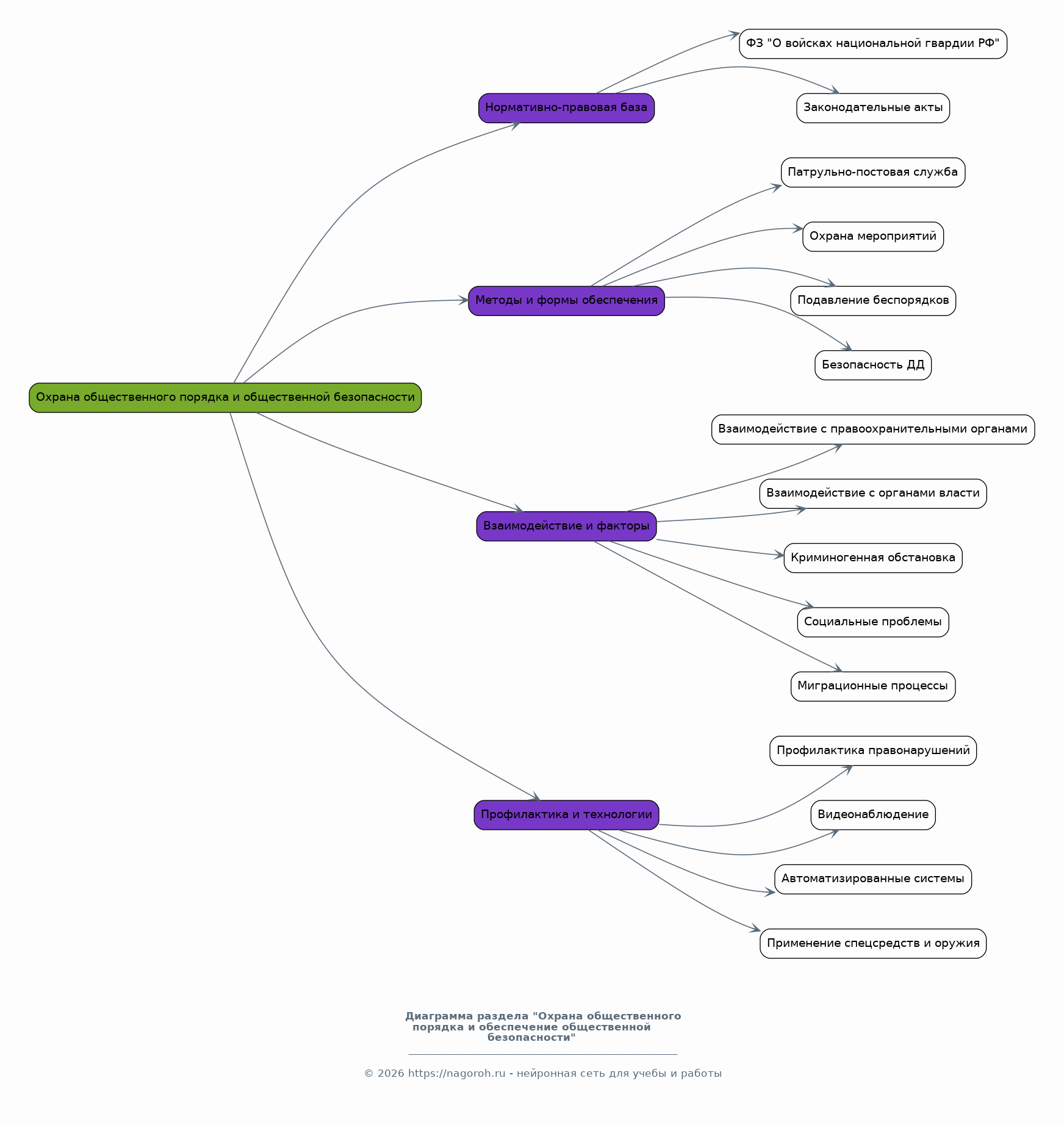
Охрана общественного порядка и обеспечение общественной безопасности

Содержимое раздела

В данном разделе рассматриваются вопросы обеспечения общественного порядка и общественной безопасности в рамках деятельности Росгвардии. Анализируются основные нормативно-правовые акты, регулирующие эту сферу, включая Федеральный закон «О войсках национальной гвардии Российской Федерации» и другие законодательные акты. Рассматриваются методы и формы обеспечения общественного порядка, включая патрульно-постовую службу, охрану массовых мероприятий, подавление массовых беспорядков, обеспечение безопасности дорожного движения. Изучаются вопросы взаимодействия с другими правоохранительными органами и органами государственной власти, а также с общественными организациями. Анализируются факторы, влияющие на состояние общественной безопасности, включая криминогенную обстановку, социальные проблемы, миграционные процессы и другие. Особое внимание уделяется профилактике правонарушений, предупреждению преступлений и защите прав и свобод граждан. Рассматриваются вопросы применения специальных средств и огнестрельного оружия, а также соблюдение законности при осуществлении правоохранительной деятельности. Изучаются современные технологии и методы обеспечения общественной безопасности, включая видеонаблюдение, автоматизированные системы управления и другие.

Борьба с терроризмом и экстремизмом

Содержимое раздела

В разделе, посвященном борьбе с терроризмом и экстремизмом, анализируются основные направления деятельности Росгвардии в этой области. Рассматриваются международные и национальные нормативно-правовые основы противодействия терроризму и экстремизму, включая федеральные законы, указы Президента Российской Федерации и международные соглашения. Изучаются методы и формы борьбы с террористическими и экстремистскими проявлениями, включая профилактику, выявление, пресечение и раскрытие террористических актов и экстремистских преступлений. Анализируются факторы, способствующие возникновению и распространению терроризма и экстремизма, включая идеологические, социальные, экономические и политические факторы. Рассматриваются вопросы информационно-психологической борьбы с терроризмом и экстремизмом, включая пропаганду и контрпропаганду. Изучаются методы взаимодействия Росгвардии с другими правоохранительными органами, спецслужбами и органами государственной власти в рамках борьбы с терроризмом и экстремизмом. Анализируются особенности проведения контртеррористических операций, включая планирование, организацию и обеспечение безопасности. Рассматриваются вопросы подготовки личного состава к действиям в условиях террористической угрозы и экстремистских проявлений.

Обеспечение безопасности важных государственных объектов и специальных грузов

Содержимое раздела

Данный раздел посвящен вопросам обеспечения безопасности важных государственных объектов и специальных грузов, находящихся под охраной Росгвардии. Рассматриваются основные нормативно-правовые акты, регулирующие эту сферу, включая федеральные законы, указы Президента Российской Федерации и ведомственные приказы. Изучаются особенности организации охраны различных видов объектов, включая ядерные объекты, объекты критической инфраструктуры, объекты транспорта и другие. Анализируются методы и формы охраны, применяемые Росгвардией, включая стационарное наблюдение, патрулирование, использование технических средств охраны, инженерные заграждения и другие. Рассматриваются вопросы антитеррористической защищенности объектов, включая организацию пропускного режима, досмотр транспорта и персонала, а также мероприятия по предотвращению диверсий и терактов. Изучаются методы работы с персоналом объектов, включая проведение инструктажей, обучение и поддержание необходимого уровня физической подготовки. Анализируются системы управления охраной, включая автоматизированные системы контроля доступа, системы видеонаблюдения и другие. Рассматриваются вопросы взаимодействия с другими правоохранительными органами и службами при обеспечении безопасности объектов и грузов, а также проведение мероприятий по ликвидации последствий чрезвычайных ситуаций.

Практическое применение знаний и навыков в ходе практики

Содержимое раздела

В разделе «Практическое применение знаний и навыков в ходе практики» описывается непосредственный опыт, полученный практикантом в ходе прохождения практики в Росгвардии. Здесь подробно анализируются конкретные задачи, выполнявшиеся в рамках практики, и методы их решения. Описывается взаимодействие с сотрудниками различных подразделений Росгвардии, а также участие в реальных операциях и мероприятиях. Особое внимание уделяется применению теоретических знаний, полученных в процессе обучения, на практике и формированию практических навыков, необходимых для будущей профессиональной деятельности. Анализируются возникшие трудности и способы их преодоления, а также приобретенный опыт работы в команде и принятия решений в условиях, приближенных к реальным. Подробно описываются конкретные примеры выполнения задач, применение нормативных актов и инструкций, а также использование технических средств и оборудования. Этот раздел служит для демонстрации практической значимости полученных знаний и умений, а также для оценки личного вклада практиканта в решение поставленных задач. Важно отметить осознанный подход к выполнению заданий и стремление к профессиональному росту.

Анализ результатов практики и оценка эффективности

Содержимое раздела

В разделе «Анализ результатов практики и оценка эффективности» проводится всесторонний анализ итогов прохождения производственной практики. Оценивается соответствие достигнутых результатов поставленным целям и задачам, а также эффективность примененных методов и подходов. Анализируются сильные и слабые стороны работы практиканта, выявляются области, требующие дальнейшего совершенствования. Оценивается уровень освоения практических навыков, полученных в ходе практики, и их соответствие требованиям будущей профессиональной деятельности. Проводится сравнение теоретических знаний, полученных в процессе обучения, с их практическим применением. Анализируется взаимодействие с сотрудниками Росгвардии, а также участие в различных мероприятиях и операциях. Оценивается вклад практиканта в решение поставленных задач и его личный профессиональный рост. Изучаются проблемные вопросы, возникавшие в ходе практики, и предлагаются пути их решения. Дается оценка эффективности организации и проведения практики, а также вносятся предложения по ее улучшению. В заключение делается вывод о приобретенном опыте и его значении для будущей профессиональной деятельности, а также формулируются рекомендации для дальнейшей подготовки будущих специалистов.

Заключение

Содержимое раздела

В заключении подводятся итоги проделанной работы, обобщаются основные выводы, полученные в ходе прохождения производственной практики в Росгвардии. Здесь кратко излагаются основные результаты исследования, подтверждающие достижение поставленных целей и задач. Оценивается значимость полученного опыта для формирования профессиональных компетенций и будущей деятельности. Подчеркивается вклад практиканта в решение поставленных задач и его личный профессиональный рост. Формулируются рекомендации по совершенствованию системы подготовки специалистов для правоохранительных органов, а также предложения по оптимизации отдельных направлений деятельности Росгвардии. Обозначаются перспективы дальнейших исследований в данной области. Заключение должно быть кратким, четким и логичным, отражающим основные результаты проделанной работы и ее практическую значимость. Здесь также можно выразить благодарность руководителям практики, сотрудникам Росгвардии и всем, кто оказал помощь в проведении исследования.

Список литературы

Содержимое раздела

В разделе «Список литературы» приводятся все источники, использованные при написании отчета о производственной практике. Это могут быть нормативно-правовые акты, научные статьи, учебные пособия, монографии, статистические данные и другие материалы. Список должен быть составлен в соответствии с требованиями ГОСТ или других стандартов библиографического описания. Каждый источник должен быть указан полностью, с указанием автора, названия работы, места издания, издательства, года издания и количества страниц. Ссылки на литературу должны быть оформлены корректно и соответствовать тексту отчета, чтобы читатель мог легко найти и ознакомиться с указанными источниками. Важно учитывать, что список литературы является одним из важнейших элементов отчета, так как он демонстрирует широту и глубину проведенного исследования, а также подтверждает достоверность информации, представленной в отчете. Правильное оформление списка литературы свидетельствует о научной грамотности и профессиональном подходе практиканта к своей работе.

Получи Такой Проект

До 90% уникальность
Готовый файл Word
15-30 страниц
Список источников по ГОСТ
Оформление по ГОСТ
Таблицы и схемы
Презентация

Создать Проект на любую тему за 5 минут

Создать

#5490597