Нейросеть

Отчет об учебно-ознакомительной практике в Федеральной службе войск национальной гвардии Российской Федерации (Росгвардии)

Нейросеть для проекта Гарантия уникальности Строго по ГОСТу Высочайшее качество Поддержка 24/7

Данный отчет представляет собой комплексный анализ результатов учебно-ознакомительной практики, пройденной в структуре Федеральной службы войск национальной гвардии Российской Федерации (Росгвардии). Он включает в себя систематизированное описание основных этапов практики, анализ полученных навыков и знаний, а также оценку практического опыта, приобретенного в ходе выполнения поставленных задач. Отчет фокусируется на специфике деятельности Росгвардии, включая вопросы обеспечения общественной безопасности, борьбы с терроризмом и экстремизмом, а также охраны важных государственных объектов. Особое внимание уделяется анализу нормативно-правовой базы, регулирующей деятельность Росгвардии, и ее влиянию на практическую реализацию поставленных задач. В отчете также рассматриваются особенности организации работы различных подразделений Росгвардии, методы и способы оперативно-служебной деятельности, а также вопросы взаимодействия с другими правоохранительными органами и гражданским населением. Отчет призван продемонстрировать понимание студентом специфики работы в данной сфере, его способность к анализу и систематизации полученной информации, а также готовность к дальнейшей профессиональной деятельности.

Идея:

Проект направлен на углубленное изучение деятельности Росгвардии в рамках учебно-ознакомительной практики. Цель — формирование у студента представления о специфике работы в данной структуре.

Продукт:

Результатом проекта является структурированный отчет, отражающий основные аспекты деятельности Росгвардии, полученные знания и приобретенные навыки. Отчет может быть использован для систематизации полученной информации и подготовки к будущей профессиональной деятельности.

Проблема:

Существует необходимость в систематизации знаний и опыта, полученных в ходе учебно-ознакомительной практики в Росгвардии. Отсутствие структурированного подхода может затруднить понимание специфики работы и ее основных направлений.

Актуальность:

Актуальность проекта обусловлена необходимостью формирования у студентов представления о будущей профессиональной деятельности в сфере обеспечения безопасности. Данный отчет способствует лучшему пониманию задач и функций Росгвардии.

Цель:

Целью проекта является детальное изучение особенностей служебной деятельности в Росгвардии. Достижение понимания структуры, задач и методов, применяемых в ходе практической работы.

Целевая аудитория:

Аудиторией проекта являются студенты, проходящие учебно-ознакомительную практику в Росгвардии. Отчет предназначен для закрепления полученных знаний и подготовки к дальнейшей профессиональной деятельности.

Задачи:

  • Изучение нормативно-правовой базы, регламентирующей деятельность Росгвардии.
  • Анализ структуры и организации работы подразделений Росгвардии.
  • Ознакомление с методами и способами оперативно-служебной деятельности.
  • Изучение взаимодействия Росгвардии с другими правоохранительными органами и населением.
  • Подготовка отчета о результатах прохождения учебно-ознакомительной практики.

Ресурсы:

Для реализации проекта потребуются доступ к нормативно-правовым актам, учебным материалам и возможность взаимодействия с сотрудниками Росгвардии.

Роли в проекте:

Автор отчета отвечает за сбор, анализ и систематизацию информации, полученной в ходе учебно-ознакомительной практики. Он разрабатывает структуру отчета, формулирует выводы и рекомендации. Автор также отвечает за правильность оформления отчета в соответствии с установленными требованиями, включая соблюдение академической этики и правил цитирования. В его обязанности входит демонстрация понимания теоретических основ и практических аспектов деятельности Росгвардии, а также способность анализировать и интерпретировать полученные данные для формирования объективных заключений.

Руководитель практики осуществляет общее руководство и контроль за процессом прохождения практики студентом. Он предоставляет консультации, оказывает помощь в выборе направлений исследования, а также оценивает результаты работы студента. Руководитель практики обеспечивает соответствие деятельности студента поставленным задачам и требованиям, а также контролирует соблюдение сроков и иных организационных аспектов. В его обязанности входит предоставление рекомендаций по улучшению работы и подготовке отчета, а также оценка соответствия полученных результатов поставленным целям и задачам.

Консультант (сотрудник Росгвардии) предоставляет практические знания и информацию о специфике деятельности Росгвардии. Он организует и проводит ознакомительные мероприятия, отвечает на вопросы студента, связанные с оперативно-служебной деятельностью и организацией работы подразделений. Консультант оказывает помощь в ориентировании в нормативно-правовой базе и предоставляет материалы для изучения, а также предоставляет обратную связь по результатам работы студента, помогая ему лучше понять и усвоить материал.

Рецензент выполняет анализ отчета, оценивая его структуру, содержание и методологическую обоснованность. Он проверяет соответствие представленных материалов требованиям, предъявляемым к научным работам. Рецензент выявляет ошибки и неточности, предлагает рекомендации по улучшению работы и оценивает ее общую ценность и вклад в изучение проблематики. В его обязанности входит определение уровня самостоятельности выполненной работы, проверка корректности цитирования и соблюдения правил оформления.

Наименование образовательного учреждения

Проект

на тему

Отчет об учебно-ознакомительной практике в Федеральной службе войск национальной гвардии Российской Федерации (Росгвардии)

Выполнил: ФИО

Руководитель: ФИО

Содержание

  • Введение 1
  • Теоретические основы организации и деятельности Росгвардии 2
  • Структура и организация подразделений Росгвардии 3
  • Методы и способы оперативно-служебной деятельности Росгвардии 4
  • Практическое применение нормативных актов в деятельности Росгвардии 5
  • Особенности взаимодействия Росгвардии с другими правоохранительными органами 6
  • Опыт работы в подразделениях Росгвардии: анализ и оценка 7
  • Проблемы и перспективы развития Росгвардии 8
  • Заключение 9
  • Список литературы 10

Введение

Содержимое раздела

Данный раздел служит для представления общей информации об объекте исследования — Федеральной службе войск национальной гвардии Российской Федерации (Росгвардии). В нем обосновывается актуальность выбранной темы, формулируются цели и задачи, определяются методы исследования, а также обозначается структура отчета. Рассматриваются краткие сведения о Росгвардии, ее роли в обеспечении национальной безопасности и правопорядка, а также о задачах, решаемых в процессе оперативно-служебной деятельности. Описывается структура отчета, указываются основные главы и их содержание, а также объясняется логика изложения материала.

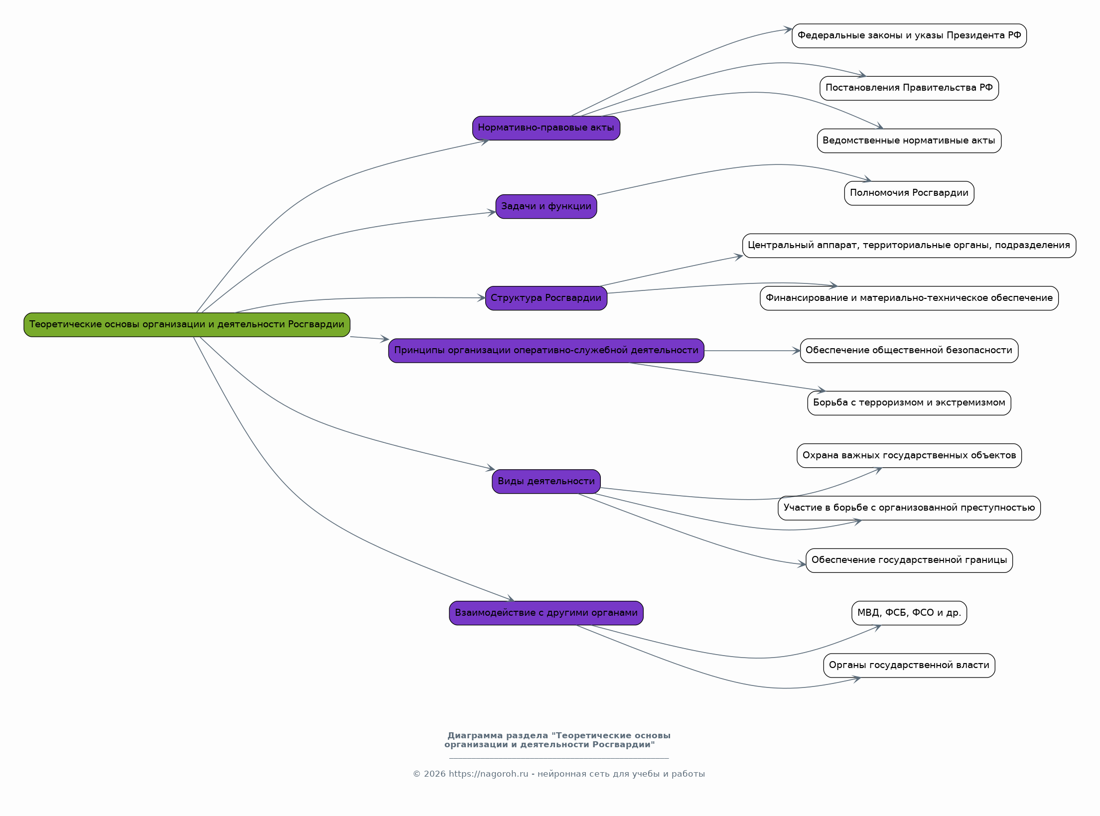
Теоретические основы организации и деятельности Росгвардии

Содержимое раздела

В данном разделе рассматриваются теоретические основы деятельности Росгвардии. Здесь анализируются нормативно-правовые акты, регулирующие правовой статус и полномочия Росгвардии, ее задачи и функции, а также структура. Подробно изучаются принципы организации оперативно-служебной деятельности, включая обеспечение общественной безопасности, борьбу с терроризмом и экстремизмом. Анализируются основные виды деятельности, такие как охрана важных государственных объектов и специальных грузов, участие в борьбе с организованной преступностью и обеспечение государственной границы. Особое внимание уделяется вопросам взаимодействия с другими правоохранительными органами и органами государственной власти.

Структура и организация подразделений Росгвардии

Содержимое раздела

Раздел посвящен детальному рассмотрению структуры и организации подразделений Росгвардии. Анализируется организационная структура, включая региональные управления, специальные подразделения и другие элементы, обеспечивающие выполнение задач. Изучаются функции и задачи различных подразделений, включая ОМОН, СОБР и другие специализированные формирования. Рассматриваются вопросы управления и взаимодействия между различными подразделениями, а также методы и процедуры планирования и организации служебной деятельности. Особое внимание уделяется анализу практических аспектов работы подразделений, включая особенности проведения операций и мероприятий.

Методы и способы оперативно-служебной деятельности Росгвардии

Содержимое раздела

В данном разделе анализируются методы и способы, применяемые в оперативно-служебной деятельности Росгвардии. Рассматриваются тактика и стратегии, используемые при обеспечении правопорядка, борьбе с преступностью и терроризмом. Изучаются особенности проведения оперативно-розыскных мероприятий, задержаний и досмотров. Анализируются методы обеспечения безопасности массовых мероприятий и охраны важных объектов. Рассматриваются вопросы использования технических средств и вооружения, а также тактика ведения боевых действий в различных условиях. Особое внимание уделяется взаимодействию с гражданским населением.

Практическое применение нормативных актов в деятельности Росгвардии

Содержимое раздела

Раздел посвящён анализу практического применения нормативных правовых актов в деятельности Росгвардии. Рассматриваются основные нормативные акты, регламентирующие деятельность Росгвардии, и их влияние на практическую реализацию поставленных задач. Анализируются примеры применения нормативных актов в конкретных ситуациях, включая обеспечение безопасности массовых мероприятий, охрану важных объектов и участие в борьбе с преступностью. Изучаются вопросы соблюдения законности при проведении оперативно-служебных мероприятий, а также случаи нарушений и способы их устранения. Особое внимание уделяется анализу судебной практики и выработке рекомендаций по улучшению правоприменения.

Особенности взаимодействия Росгвардии с другими правоохранительными органами

Содержимое раздела

Раздел посвящен анализу взаимодействия Росгвардии с другими правоохранительными органами и структурами. Рассматриваются формы сотрудничества и координации деятельности Росгвардии с МВД, ФСБ, прокуратурой и другими ведомствами в рамках обеспечения правопорядка и борьбы с преступностью. Изучаются особенности обмена информацией, планирования совместных операций и мероприятий, а также механизмы управления и контроля за деятельностью. Анализируются примеры успешного взаимодействия, а также возникающие проблемы и пути их решения. Особое внимание уделяется вопросам координации действий в чрезвычайных ситуациях и при проведении антитеррористических операций.

Опыт работы в подразделениях Росгвардии: анализ и оценка

Содержимое раздела

Данный раздел представляет собой анализ и оценку полученного опыта работы в подразделениях Росгвардии в рамках учебно-ознакомительной практики. Осуществляется анализ конкретных задач, выполнявшихся студентом, и приобретенных навыков. Проводится оценка эффективности и результативности выполнения поставленных задач, а также выявление проблем и трудностей, возникших в процессе работы. Рассматриваются практические примеры применения полученных знаний и умений, оценивается вклад студента в деятельность подразделения. Особое внимание уделяется самоанализу и выявлению сильных и слабых сторон, а также разработке рекомендаций по улучшению подготовки студентов к будущей профессиональной деятельности.

Проблемы и перспективы развития Росгвардии

Содержимое раздела

В разделе анализируются текущие проблемы и перспективы развития Росгвардии. Рассматриваются вызовы и угрозы, стоящие перед Росгвардией, включая вопросы обеспечения общественной безопасности, борьбы с терроризмом и экстремизмом, а также охраны важных государственных объектов и специальных грузов. Анализируются факторы, влияющие на эффективность деятельности Росгвардии, включая финансирование, материально-техническое обеспечение, подготовку кадров и нормативно-правовую базу. Рассматриваются перспективные направления развития, включая внедрение новых технологий, совершенствование системы управления и взаимодействия с другими силовыми структурами. Особое внимание уделяется инновационным подходам и стратегиям развития.

Заключение

Содержимое раздела

В заключении обобщаются основные выводы, полученные в ходе исследования. Подводятся итоги проделанной работы, формулируются основные достижения и результаты, а также дается общая оценка деятельности Росгвардии. Обобщаются результаты анализа нормативно-правовой базы, структуры и организации подразделений, методов и способов оперативно-служебной деятельности, а также взаимодействия с другими правоохранительными органами. Определяется вклад прохождения учебно-ознакомительной практики в формирование профессиональных компетенций студента. Предлагаются рекомендации по улучшению работы Росгвардии и совершенствованию подготовки будущих специалистов.

Список литературы

Содержимое раздела

В данном разделе представлен список использованной литературы и источников, на основе которых была проведена работа. Указываются все нормативные правовые акты, учебные пособия, научные статьи, монографии и другие источники информации, которые были использованы при подготовке отчета. Список оформляется в соответствии с требованиями ГОСТ. Описываются использованные источники, включая авторство, название, издательство, год издания, а также страницы, на которые делались ссылки. Список упорядочивается в алфавитном порядке или в соответствии с требованиями вуза. Данный раздел предоставляет полную информацию об использованных источниках, обеспечивая прозрачность и достоверность исследования.

Получи Такой Проект

До 90% уникальность
Готовый файл Word
15-30 страниц
Список источников по ГОСТ
Оформление по ГОСТ
Таблицы и схемы
Презентация

Создать Проект на любую тему за 5 минут

Создать

#5649717