Нейросеть

Отчет об учебно-ознакомительной практике в Росгвардии: Анализ деятельности и перспективы

Нейросеть для проекта Гарантия уникальности Строго по ГОСТу Высочайшее качество Поддержка 24/7

Данный отчет представляет собой комплексный анализ результатов учебно-ознакомительной практики, проведенной в подразделениях Федеральной службы войск национальной гвардии Российской Федерации (Росгвардии). В рамках исследования были изучены основные направления деятельности Росгвардии, включая поддержание общественного порядка, борьбу с терроризмом и экстремизмом, охрану важных государственных объектов и специальных грузов. Отчет содержит детальное описание практических задач, выполнявшихся во время практики, таких как участие в патрулировании, наблюдение за проведением спецопераций, ознакомление с организацией работы дежурных частей, анализ документации и нормативно-правовых актов. Особое внимание уделено анализу полученного опыта, выявлению проблемных аспектов в деятельности Росгвардии и разработке рекомендаций по повышению эффективности работы. Отчет также включает в себя оценку профессиональных навыков, приобретенных в процессе прохождения практики, и анализ их соответствия требованиям будущей профессиональной деятельности. В заключительной части представлены выводы и рекомендации, основанные на результатах проведенного исследования, а также предложения по дальнейшему совершенствованию системы подготовки и повышения квалификации сотрудников Росгвардии.

Идея:

Исследование направлено на углубленное изучение деятельности Росгвардии в рамках учебно-ознакомительной практики. Цель состоит в анализе практического опыта, полученного студентами, и разработке рекомендаций по улучшению операционной эффективности.

Продукт:

Результатом работы является структурированный отчет, содержащий анализ деятельности Росгвардии, оценку практических навыков и рекомендации. Отчет может быть использован для улучшения учебных программ и повышения эффективности практической подготовки студентов.

Проблема:

Существует необходимость в систематизированном анализе опыта учебно-ознакомительной практики в Росгвардии для повышения качества подготовки специалистов. Недостаточный анализ практической деятельности может приводить к пробелам в знаниях и навыках будущих специалистов.

Актуальность:

Актуальность исследования обусловлена возрастающей ролью Росгвардии в обеспечении национальной безопасности и правопорядка. Получение практического опыта и анализ его эффективности имеет ключевое значение для подготовки квалифицированных специалистов.

Цель:

Основной целью является всесторонний анализ деятельности Росгвардии в ходе учебно-ознакомительной практики. Необходимо выявить сильные и слабые стороны практики и разработать рекомендации для улучшения процесса подготовки.

Целевая аудитория:

Аудитория проекта включает студентов, проходящих учебно-ознакомительную практику в Росгвардии, преподавателей учебных заведений, а также сотрудников Росгвардии, заинтересованных в повышении эффективности работы. Отчет может быть полезен для улучшения учебных программ, подготовки методических материалов и повышения квалификации.

Задачи:

  • Изучение нормативно-правовой базы, регламентирующей деятельность Росгвардии.
  • Ознакомление с организацией работы подразделений Росгвардии.
  • Участие в практических мероприятиях, предусмотренных программой практики.
  • Анализ полученного опыта и выявление проблемных аспектов.
  • Подготовка отчета о результатах учебно-ознакомительной практики.

Ресурсы:

Для реализации проекта потребуются доступ к материалам Росгвардии, учебные пособия, нормативные акты, а также консультации с преподавателями и сотрудниками Росгвардии.

Роли в проекте:

Студент-исследователь выполняет практические задачи в рамках учебно-ознакомительной практики, собирает данные, анализирует информацию, участвует в мероприятиях Росгвардии и подготавливает отчет. Он должен продемонстрировать понимание принципов работы Росгвардии, умение анализировать информацию и применять полученные знания на практике, а также соблюдать требования безопасности и конфиденциальности.

Руководитель практики от учебного заведения осуществляет общее руководство и контроль за деятельностью студентов. Он разрабатывает и согласовывает программу практики, организует взаимодействие с Росгвардией, консультирует студентов по теоретическим и практическим вопросам, контролирует ход выполнения заданий, оценивает результаты и подготавливает отчет о результатах практики, а также обеспечивает методическое сопровождение студентов.

Руководитель практики от Росгвардии предоставляет студентам доступ к необходимой информации, организует их участие в практических мероприятиях, консультирует по вопросам деятельности Росгвардии, контролирует соблюдение правил и инструкций, оценивает практические навыки, предоставляет обратную связь по результатам работы студентов. Он отвечает за организацию и обеспечение безопасности студентов во время практики.

Аналитик данных обрабатывает и анализирует собранные данные, используя статистические методы и программные инструменты. Он выявляет закономерности, тенденции и взаимосвязи между различными факторами, готовит графики и диаграммы для визуализации результатов, интерпретирует полученные данные и формирует выводы, основанные на объективных доказательствах, обеспечивая точность и надежность исследования.

Наименование образовательного учреждения

Проект

на тему

Отчет об учебно-ознакомительной практике в Росгвардии: Анализ деятельности и перспективы

Выполнил: ФИО

Руководитель: ФИО

Содержание

  • Введение 1
  • Теоретические основы деятельности Росгвардии 2
  • Организация учебно-ознакомительной практики 3
  • Практические аспекты деятельности Росгвардии 4
  • Анализ результатов практики и полученного опыта 5
  • Оценка профессиональных компетенций 6
  • Рекомендации по совершенствованию практики 7
  • Перспективы развития и профессиональный рост 8
  • Заключение 9
  • Список литературы 10

Введение

Содержимое раздела

Введение в отчет об учебно-ознакомительной практике в Росгвардии включает в себя обоснование актуальности выбранной темы исследования, определение цели и задач, которые необходимо решить в ходе практики. В этом разделе описывается структура отчета, методология, которая использовалась для сбора и анализа данных, а также краткий обзор основных направлений деятельности Росгвардии. Особое внимание уделяется практической значимости работы и ее вкладу в повышение эффективности подготовки будущих специалистов. Также вводится информация об общем контексте работы и ее теоретическом обосновании. Описывается организация практики.

Теоретические основы деятельности Росгвардии

Содержимое раздела

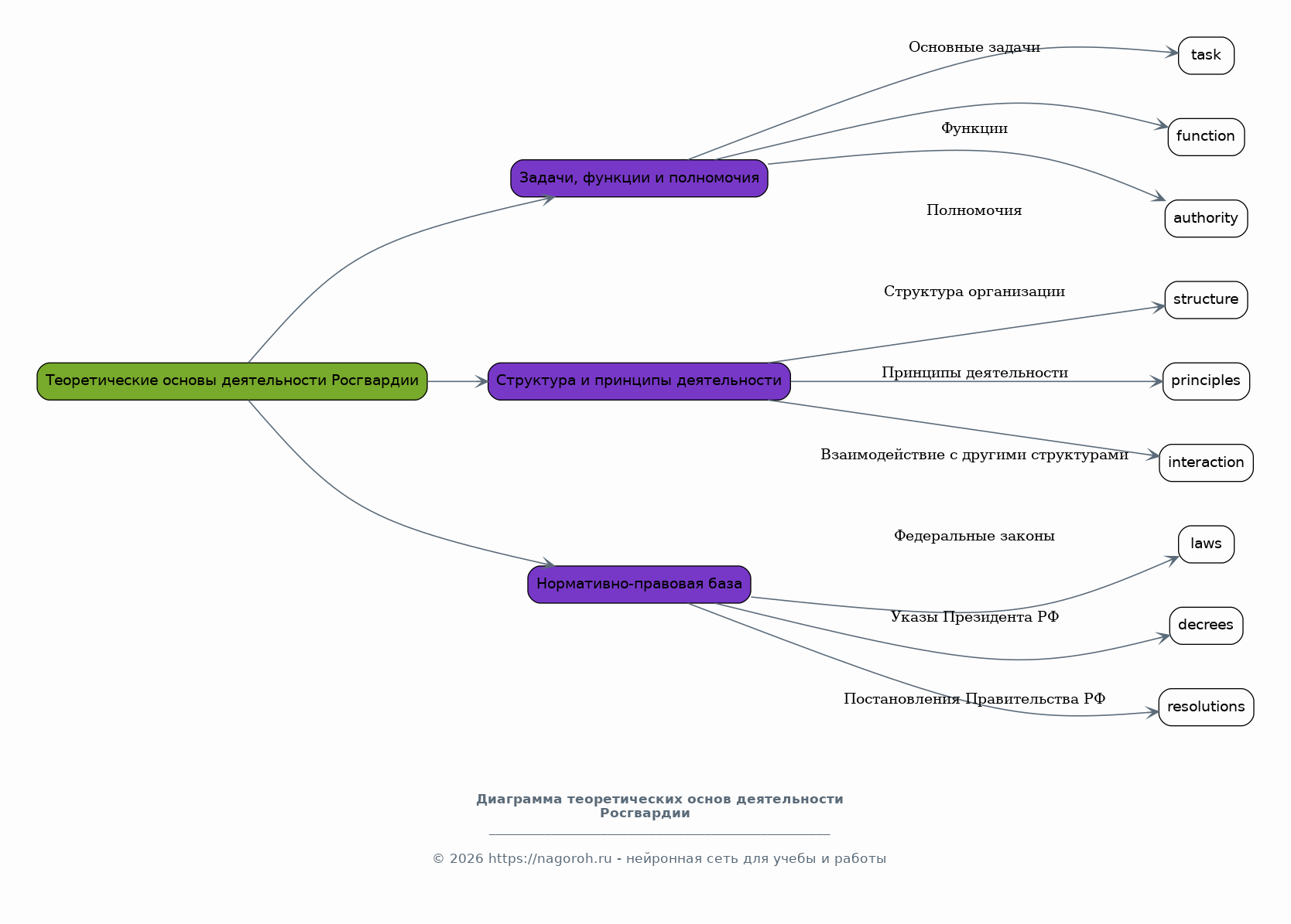
Этот раздел посвящен изучению теоретических аспектов деятельности Росгвардии. Рассматриваются основные задачи, функции и полномочия Росгвардии, определенные законодательством Российской Федерации. Анализируется структура организации, принципы ее деятельности, взаимодействие с другими силовыми структурами и органами государственной власти. Изучаются нормативно-правовые акты, регулирующие деятельность Росгвардии, включая федеральные законы, указы Президента Российской Федерации и постановления Правительства Российской Федерации. Рассматриваются вопросы обеспечения общественной безопасности и борьбы с преступностью.

Организация учебно-ознакомительной практики

Содержимое раздела

Этот раздел посвящен описанию организации учебно-ознакомительной практики, ее целей и задач. Рассматриваются основные этапы практики, от подготовки до подведения итогов. Подробно описывается программа практики, включающая ознакомление с различными подразделениями Росгвардии, участие в практических занятиях и мероприятиях, изучение документации и нормативно-правовых актов. Анализируются методы и формы контроля за работой студентов, система оценки их знаний и навыков. Рассматриваются особенности организации практики в различных подразделениях Росгвардии, с учетом специфики их деятельности и задач.

Практические аспекты деятельности Росгвардии

Содержимое раздела

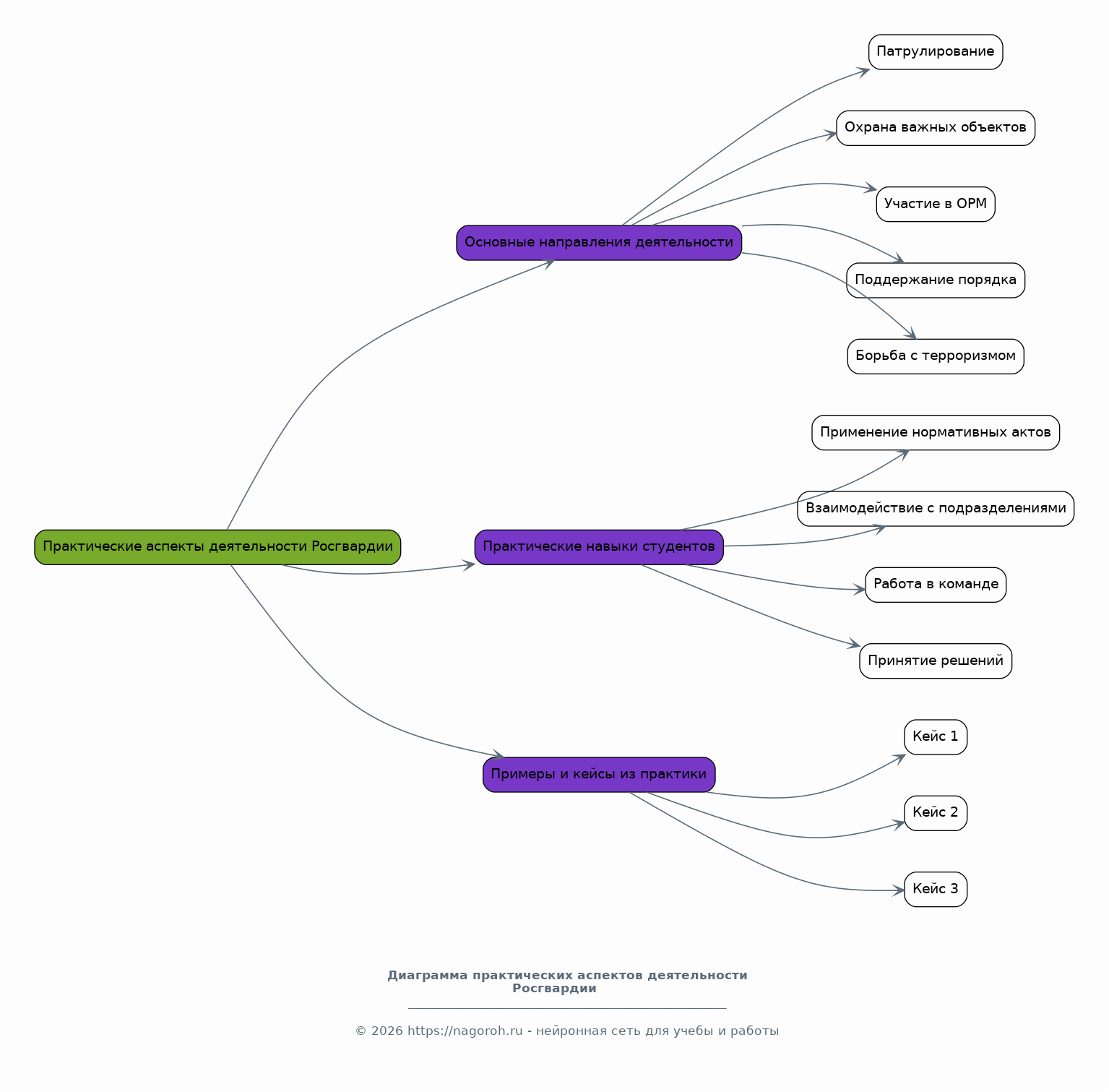
В этом разделе рассматриваются конкретные практические аспекты деятельности Росгвардии, с которыми студенты ознакомились в ходе практики. Описываются основные направления работы, такие как патрулирование, охрана важных объектов, участие в оперативно-розыскных мероприятиях, поддержание общественного порядка, борьба с терроризмом и экстремизмом. Анализируются практические навыки, полученные студентами, включая умение применять знания нормативно-правовых актов, взаимодействовать с различными подразделениями Росгвардии, работать в команде и принимать решения в сложных ситуациях. Рассматриваются конкретные примеры и кейсы из практики.

Анализ результатов практики и полученного опыта

Содержимое раздела

В этом разделе проводится детальный анализ результатов учебно-ознакомительной практики, полученного студентами опыта. Анализируются сильные и слабые стороны практики, выявляются проблемы. Оценивается уровень знаний и навыков, полученных студентами в ходе практики, и их соответствие требованиям будущей профессиональной деятельности. Анализируется взаимодействие с сотрудниками Росгвардии, возможности для профессионального роста и развития. Проводятся сравнения различных аспектов практики в разных подразделениях. Рассматриваются методы оценки эффективности практики и ее влияния на будущую профессиональную деятельность.

Оценка профессиональных компетенций

Содержимое раздела

Этот раздел посвящен оценке профессиональных компетенций, приобретенных студентами в ходе учебно-ознакомительной практики. Оцениваются знания в области нормативно-правового регулирования деятельности Росгвардии, умение применять их на практике. Оценивается уровень развития практических навыков, таких как работа с документами, участие в оперативных мероприятиях, взаимодействие в команде, способность принимать решения в сложных ситуациях. Анализируется сформированность профессиональных качеств, таких как ответственность, дисциплинированность, стрессоустойчивость и готовность к выполнению служебных задач.

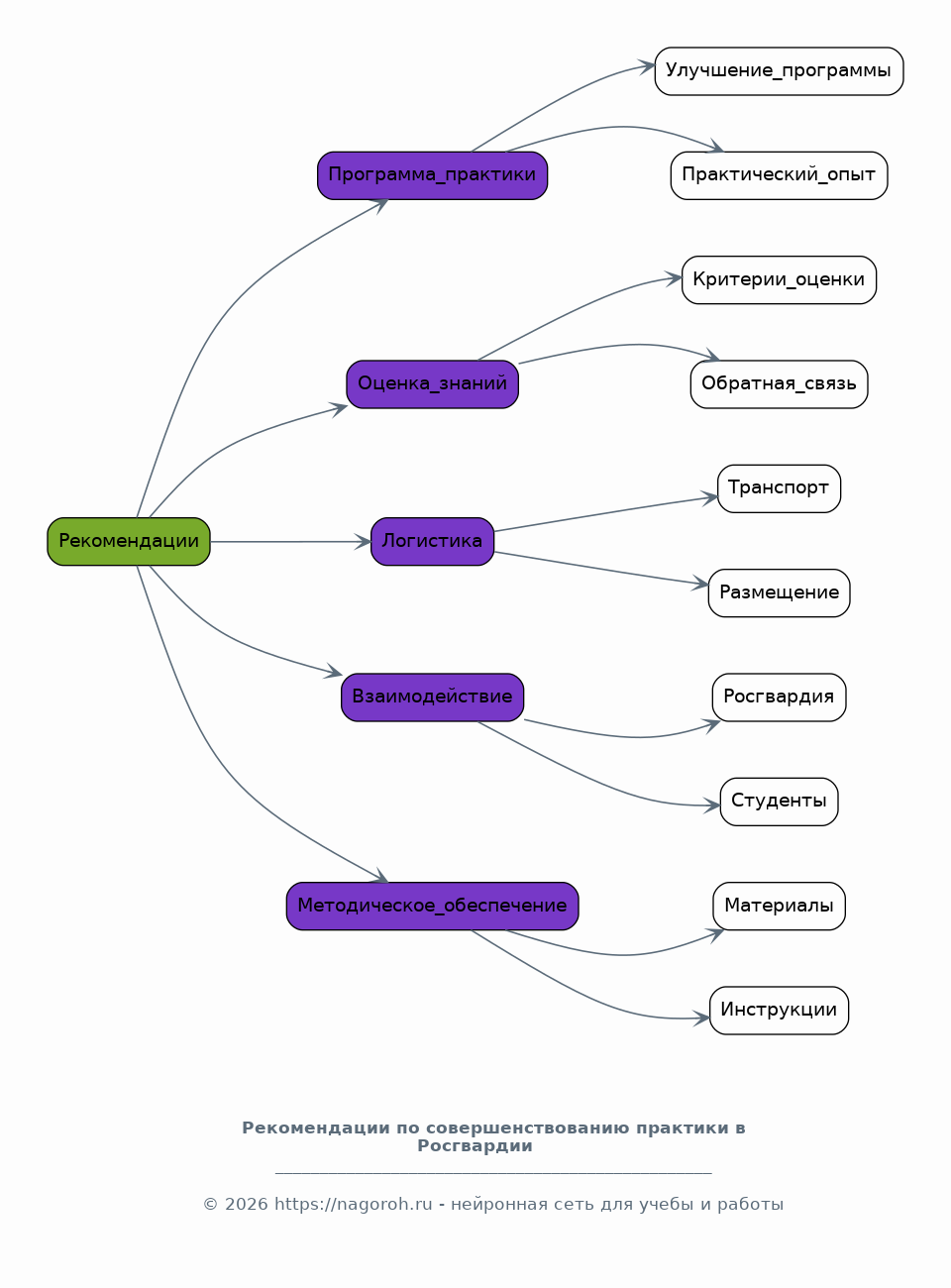
Рекомендации по совершенствованию практики

Содержимое раздела

В этом разделе представлены рекомендации по совершенствованию организации и проведения учебно-ознакомительной практики в Росгвардии. Эти рекомендации основаны на анализе результатов практики, выявленных проблемах и недостатках, а также на учете передового опыта. Предлагаются конкретные мероприятия по улучшению программы практики, обеспечению большего практического опыта для студентов, повышению эффективности взаимодействия с сотрудниками Росгвардии. Рекомендации могут касаться улучшения методического обеспечения практики, совершенствования системы оценки знаний и навыков студентов, оптимизации логистики практики и других аспектов.

Перспективы развития и профессиональный рост

Содержимое раздела

В этом разделе рассматриваются перспективы дальнейшего развития студентов в профессиональной сфере и возможности для профессионального роста. Обсуждаются потенциальные направления карьеры после окончания учебного заведения, возможности трудоустройства в структурах Росгвардии или других силовых ведомствах. Рассматриваются вопросы повышения квалификации, прохождения дополнительных курсов и тренингов, а также участия в профессиональных сообществах. Анализируются возможности для саморазвития, повышения профессионального мастерства и достижения поставленных целей.

Заключение

Содержимое раздела

В заключении обобщаются основные выводы, полученные в ходе исследования учебно-ознакомительной практики в Росгвардии. Подводятся итоги анализа практического опыта студентов, полученных знаний и навыков, а также оценки профессиональных компетенций. Формулируются основные рекомендации по совершенствованию организации и проведения практики, направленные на повышение ее эффективности и качества подготовки будущих специалистов. Подчеркивается важность полученного опыта для формирования профессиональных навыков и готовности к службе в Росгвардии. Оценивается вклад работы в развитие учебного процесса.

Список литературы

Содержимое раздела

В этом разделе представлен список использованной литературы, включающий нормативно-правовые акты, научные статьи, монографии и другие источники, использованные при подготовке отчета. Список литературы составляется в соответствии с требованиями к оформлению научных работ, с указанием авторов, названий, издательств, годов издания и страниц. В список включаются основные источники, обеспечивающие теоретическую базу исследования, а также источники, содержащие информацию о практике деятельности Росгвардии. Обеспечивается соответствие списка требованиям ГОСТ.

Получи Такой Проект

До 90% уникальность
Готовый файл Word
15-30 страниц
Список источников по ГОСТ
Оформление по ГОСТ
Таблицы и схемы
Презентация

Создать Проект на любую тему за 5 минут

Создать

#5485050