Нейросеть

Отчет по производственной практике на руднике Ирокинда: Анализ горно-геологических условий и технологических процессов добычи

Нейросеть для проекта Гарантия уникальности Строго по ГОСТу Высочайшее качество Поддержка 24/7

Данный отчет представляет собой комплексный анализ результатов производственной практики, полученных в ходе работы на руднике Ирокинда. В рамках исследования были изучены горно-геологические условия месторождения, включающие в себя геологическое строение, гидрогеологические особенности и сейсмическую активность района. Особое внимание уделено анализу технологических процессов добычи полезных ископаемых, таких как бурение, взрывные работы, транспортировка руды и обогащение. Отчет включает в себя детальное описание используемого оборудования, применяемых методов и технологических решений, а также оценку их эффективности и безопасности. Проведен анализ основных показателей работы рудника, таких как объемы добычи, качество руды, затраты на производство и экологические аспекты. В заключительной части отчета представлены выводы о целесообразности применяемых технологий, рекомендации по их оптимизации и предложения по повышению эффективности работы рудника в целом, с учетом современных достижений горной науки и техники.

Идея:

Изучить практический опыт работы на руднике и проанализировать эффективность применяемых технологий. Сформулировать предложения по улучшению производственных процессов на основе анализа данных и современных тенденций горного дела.

Продукт:

Данный отчет является итоговым документом производственной практики, содержащим анализ горно-геологических условий и технологических процессов. Он может быть использован для улучшения производственных процессов и повышения эффективности работы рудника.

Проблема:

Существует необходимость в систематизации и анализе информации, полученной в ходе производственной практики, для объективной оценки текущего состояния рудника и выявления проблемных зон. Для оптимизации производственных процессов и повышения эффективности необходим детальный анализ применяемых технологий и их соответствие горно-геологическим условиям.

Актуальность:

Проведение производственной практики и составление отчета актуально для закрепления теоретических знаний на практике и формирования профессиональных компетенций будущих специалистов горного дела. Анализ деятельности реального рудника способствует лучшему пониманию производственных процессов и выработке навыков решения практических задач.

Цель:

Основной целью является закрепление теоретических знаний, полученных в процессе обучения, и приобретение практических навыков в области горного дела. Достижение этой цели позволит проанализировать работу рудника, выявить сильные и слабые стороны производства, а также разработать рекомендации по его оптимизации.

Целевая аудитория:

Отчет предназначен для преподавателей технических дисциплин, студентов, проходящих производственную практику, а также для инженерно-технических работников рудника Ирокинда. Результаты исследования могут быть полезны для специалистов, занимающихся планированием и организацией горных работ, а также для повышения эффективности работы рудника в целом.

Задачи:

  • Изучение горно-геологических условий рудника Ирокинда, включая геологическое строение и гидрогеологию.
  • Анализ технологических процессов добычи полезных ископаемых (бурение, взрывные работы, транспортировка и обогащение).
  • Оценка эффективности применяемого оборудования и технологий, анализ производственных показателей.
  • Выявление проблемных зон и разработка рекомендаций по оптимизации производственных процессов.
  • Составление отчета, содержащего выводы и предложения по улучшению работы рудника.

Ресурсы:

Для реализации проекта были необходимы доступ к технической документации рудника, возможность проведения наблюдений и замеров на месте, а также помощь опытных специалистов.

Роли в проекте:

Активно участвует в производственных процессах на руднике, выполняет поставленные задачи под руководством опытных специалистов. Осуществляет сбор и анализ данных, необходимых для составления отчета. Вносит предложения по улучшению работы рудника в рамках своих компетенций. Знакомится с особенностями горного производства и технологиями добычи полезных ископаемых.

Осуществляет общее руководство практикой, контролирует выполнение учебного плана и соблюдение техники безопасности. Предоставляет методические рекомендации и оказывает консультационную поддержку студенту-практиканту. Оценивает результаты практики и степень достижения поставленных целей, участвует в подготовке итогового отчета и вносит свои коррективы и замечания, проверяет результаты работы.

Предоставляет доступ к базе данных и технической информации, необходимой для анализа. Консультирует студента по производственным вопросам и предоставляет разъяснения по технологическим процессам. Оказывает помощь в проведении измерений и наблюдений на месте. Осуществляет контроль за соблюдением правил техники безопасности.

Предоставляет информацию о горно-геологических условиях месторождения, геологическом строении и гидрогеологических особенностях рудника. Консультирует студента по вопросам геологического сопровождения горных работ, интерпретации геологических данных и картирования. Помогает в понимании влияния геологических факторов на технологию добычи полезных ископаемых и на ее эффективность.

Наименование образовательного учреждения

Проект

на тему

Отчет по производственной практике на руднике Ирокинда: Анализ горно-геологических условий и технологических процессов добычи

Выполнил: ФИО

Руководитель: ФИО

Содержание

  • Введение 1
  • Горно-геологические условия рудника Ирокинда 2
  • Технология добычи полезных ископаемых 3
  • Оборудование и применяемые технологии 4
  • Анализ производственных показателей 5
  • Экологические аспекты горного производства 6
  • Техника безопасности и охрана труда 7
  • Оптимизация производственных процессов 8
  • Заключение 9
  • Список литературы 10

Введение

Содержимое раздела

В разделе 'Введение' обосновывается актуальность выбранной темы, формулируются цели и задачи производственной практики, а также определяется объект и предмет исследования. Дается общее представление о руднике Ирокинда, его расположении, истории и значении для экономики региона. Описывается структура отчета, перечисляются основные этапы работы и методы исследования, использованные в процессе практики. Указываются источники информации, использованные для написания отчета.

Горно-геологические условия рудника Ирокинда

Содержимое раздела

Данный раздел посвящен детальному анализу горно-геологических условий рудника Ирокинда. Включает в себя описание геологического строения месторождения, типов горных пород, их физико-механических свойств и прочностных характеристик. Рассматривается гидрогеологическая обстановка, включая уровень грунтовых вод, источники водопритока и методы борьбы с ними. Анализируются факторы, влияющие на устойчивость бортов карьеров и подземных выработок, а также сейсмическая активность района и ее влияние на горные работы. Изучаются данные о полезных ископаемых, их составе и качестве.

Технология добычи полезных ископаемых

Содержимое раздела

Раздел посвящен детальному изучению технологии добычи полезных ископаемых на руднике Ирокинда, включая весь цикл работ, от подготовки до вывоза руды. Описываются методы бурения, используемые типы буровых станков, параметры бурения и схемы расположения буровых скважин. Рассматриваются взрывные работы, типы взрывчатых веществ, методы заряжания скважин и системы иницирования взрыва, а также параметры взрывных работ, такие как удельный расход взрывчатого вещества и выход горной массы. Анализируются способы транспортировки горной массы, используемые типы самосвалов и погрузочной техники, схемы организации транспортных потоков и логистика. Изучаются процессы обогащения.

Оборудование и применяемые технологии

Содержимое раздела

В данном разделе детально рассматривается оборудование, используемое на руднике Ирокинда, и применяемые технологии добычи полезных ископаемых. Описываются технические характеристики буровых станков, погрузочной техники, самосвалов и другого оборудования. Анализируются применяемые методы управления качеством, автоматизации и контроля производственных процессов. Оценивается эффективность работы оборудования и соответствие применяемых технологий горно-геологическим условиям месторождения, а также их влияние на объем добычи, качество руды и безопасность работ. Особое внимание уделяется анализу технических характеристик оборудования.

Анализ производственных показателей

Содержимое раздела

В этом разделе проводится анализ основных производственных показателей рудника Ирокинда за отчетный период. Рассматриваются объемы добычи руды, коэффициенты вскрыши, качество добываемой руды (содержание полезного компонента). Анализируются затраты на производство, включая стоимость взрывных работ, транспортировки и обогащения, рассчитывается себестоимость добычи. Оценивается эффективность использования оборудования, рассчитываются основные технологические и экономические показатели работы рудника. Дается анализ влияния различных факторов на производственные показатели и выявляются тенденции их изменения во времени.

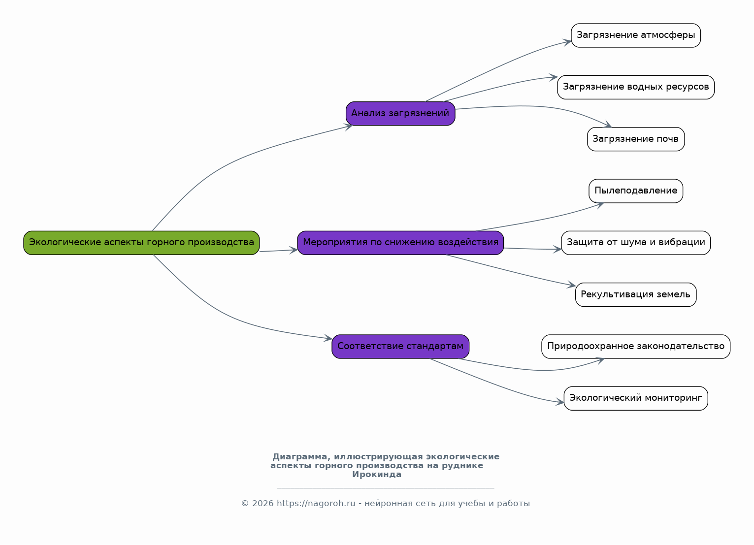
Экологические аспекты горного производства

Содержимое раздела

Данный раздел посвящен анализу экологических аспектов горного производства на руднике Ирокинда. Рассматриваются вопросы воздействия горных работ на окружающую среду, включая загрязнение атмосферы, водных ресурсов и почв. Анализируются методы пылеподавления, защиты от шума и вибрации. Изучаются мероприятия по рекультивации нарушенных земель и восстановлению окружающей среды. Оценивается соответствие деятельности рудника экологическим стандартам и требованиям природоохранного законодательства. Разрабатываются предложения по снижению негативного воздействия на окружающую среду.

Техника безопасности и охрана труда

Содержимое раздела

В этом разделе рассматриваются вопросы техники безопасности и охраны труда на руднике Ирокинда. Анализируются существующие системы обеспечения безопасности при проведении горных работ, включая правила и инструкции по технике безопасности, средства индивидуальной и коллективной защиты. Изучаются мероприятия по профилактике производственного травматизма и профессиональных заболеваний. Оценивается соответствие условий труда требованиям охраны труда и промышленной безопасности. Рассматриваются методы обучения и инструктажа работников по вопросам охраны труда и техники безопасности. Разрабатываются предложения по улучшению условий труда и снижению производственного риска.

Оптимизация производственных процессов

Содержимое раздела

Раздел посвящен разработке рекомендаций по оптимизации производственных процессов на руднике Ирокинда. Предлагаются пути повышения эффективности буровзрывных работ, улучшения организации транспортировки и обогащения руды. Анализируются возможности внедрения новых технологий и оборудования. Рассматриваются способы снижения затрат на производство и повышения производительности труда. Разрабатываются конкретные предложения по улучшению работы рудника с учетом горно-геологических условий и используемых технологий. Подготавливаются рекомендации по повышению эффективности работы рудника в целом.

Заключение

Содержимое раздела

В разделе 'Заключение' подводятся итоги проделанной работы, обобщаются основные результаты исследования и формулируются выводы по всем проанализированным аспектам производственной практики. Оценивается соответствие поставленных целей достигнутым результатам. Кратко излагаются основные проблемы, выявленные в ходе практики, и предлагаются обобщенные решения. Подчеркивается практическая значимость полученных результатов и возможности их использования для совершенствования работы рудника. Описывается вклад, внесенный студентом практикантом в развитие производства.

Список литературы

Содержимое раздела

В разделе 'Список литературы' приводятся библиографические данные использованных источников, включая научные статьи, учебники, нормативные документы и техническую документацию рудника Ирокинда. Список составляется в соответствии с требованиями к оформлению научных работ, с указанием авторов, названий, издательств и годов публикации. Литература располагается в алфавитном порядке или в порядке упоминания в тексте. Каждая ссылка должна быть полной и содержать все необходимые сведения для идентификации источника. Указываются интернет-ресурсы, используемые при написании отчета.

Получи Такой Проект

До 90% уникальность
Готовый файл Word
15-30 страниц
Список источников по ГОСТ
Оформление по ГОСТ
Таблицы и схемы
Презентация

Создать Проект на любую тему за 5 минут

Создать

#5491012