Нейросеть

Отчет по учебно-ознакомительной практике в Росгвардии: Анализ и перспективы

Нейросеть для проекта Гарантия уникальности Строго по ГОСТу Высочайшее качество Поддержка 24/7

Данный отчет представляет собой комплексное исследование, направленное на анализ результатов учебной практики, проведенной в структуре Федеральной службы войск национальной гвардии Российской Федерации (Росгвардия). В рамках исследования осуществляется анализ различных аспектов практической деятельности, включая организацию работы, взаимодействие с подразделениями, освоение практических навыков и формирование профессиональных компетенций. Особое внимание уделяется оценке соответствия полученного опыта поставленным учебным задачам и требованиям будущей профессиональной деятельности. Отчет содержит систематизированные данные, полученные в ходе практики, и представляет собой анализ сильных и слабых сторон, а также выявление проблемных зон и перспектив развития. В работе используются методы анализа документов, наблюдение, интервью с представителями Росгвардии, а также самооценка практиканта. Результаты исследования могут быть полезны для совершенствования программ обучения, подготовки будущих специалистов и повышения эффективности учебных практик в целом. Кроме того, отчет содержит предложения по улучшению организации и проведения практических занятий, что позволит повысить качество подготовки специалистов для работы в системе Росгвардии.

Идея:

Идея проекта заключается в систематизации и анализе опыта учебной практики, полученного в Росгвардии. Это позволит выявить сильные и слабые стороны практики для дальнейшего совершенствования образовательного процесса.

Продукт:

Продуктом данного проекта является структурированный отчет, содержащий анализ результатов практики, выводы и рекомендации. Отчет может быть использован для улучшения учебных программ и организации будущих практик.

Проблема:

Существует необходимость в анализе эффективности учебных практик, проводимых в Росгвардии, для оптимизации процесса подготовки специалистов. Отсутствие систематизированного анализа затрудняет оценку соответствия полученных навыков требованиям профессиональной деятельности.

Актуальность:

Актуальность исследования обусловлена необходимостью повышения качества подготовки специалистов для работы в правоохранительных органах. Анализ опыта практики способствует совершенствованию образовательных программ и повышению эффективности профессиональной подготовки.

Цель:

Целью проекта является анализ результатов учебно-ознакомительной практики в Росгвардии и оценка ее влияния на формирование профессиональных компетенций. Необходимо выявить сильные и слабые стороны практики для разработки рекомендаций по ее улучшению.

Целевая аудитория:

Аудиторией данного проекта являются студенты, проходящие практику в Росгвардии, преподаватели, ответственные за организацию практик, и сотрудники Росгвардии. Результаты исследования будут полезны для улучшения учебного процесса и повышения качества подготовки специалистов.

Задачи:

  • Сбор и анализ данных о прохождении практики.
  • Изучение нормативно-правовой базы, регулирующей деятельность Росгвардии.
  • Анализ деятельности подразделений Росгвардии, в которых проходила практика.
  • Оценка сформированных профессиональных компетенций у практиканта.
  • Разработка рекомендаций по совершенствованию учебной практики.

Ресурсы:

Для реализации проекта потребуются доступ к материалам практики, нормативно-правовым актам, а также информационные ресурсы, обеспечивающие возможность проведения анализа.

Роли в проекте:

Практикант выполняет роль исследователя, собирая и анализируя данные о своей практике. Он активно участвует в процессе, фиксируя наблюдения, участвуя в интервью, и выполняет поставленные задачи. Практикант также несет ответственность за подготовку отчета, включая анализ и формулирование выводов. Он демонстрирует высокий уровень самоорганизации, владение методами сбора и обработки данных, а также умение делать выводы и формулировать предложения по улучшению организации практики. Также, практикант должен понимать основы юридической и служебной деятельности в Росгвардии.

Руководитель практики осуществляет общее руководство и контроль за деятельностью практиканта, консультирует по вопросам организации и проведения практики, а также обеспечивает доступ к необходимым ресурсам и информации. Он оценивает качество работы практиканта, предоставляет обратную связь и помогает в формулировании выводов. Руководитель практики должен обладать опытом работы в Росгвардии или смежных структурах, а также знать основы педагогики и методики преподавания. Он также отвечает за проверку достоверности данных и обеспечивает соответствие отчета требованиям нормативных документов.

Эксперт-консультант предоставляет консультации по вопросам, связанным с деятельностью Росгвардии, анализу данных и формулированию выводов. Он может предложить дополнительные источники информации и оказать помощь в интерпретации результатов. Эксперт-консультант обладает глубокими знаниями в области правоохранительной деятельности, организации работы Росгвардии и методов исследования. Он также помогает практиканту разобраться в сложных вопросах и предлагает рекомендации по улучшению работы.

Аналитик данных отвечает за обработку и анализ собранной информации, используя статистические методы и программные средства. Он предоставляет практиканту результаты анализа в форме таблиц, графиков и диаграмм, которые позволяют визуализировать данные и выявить закономерности. Аналитик данных должен обладать навыками работы с программами обработки данных, знать методы статистического анализа и уметь интерпретировать результаты. Он также помогает практиканту делать обоснованные выводы на основе полученных данных.

Наименование образовательного учреждения

Проект

на тему

Отчет по учебно-ознакомительной практике в Росгвардии: Анализ и перспективы

Выполнил: ФИО

Руководитель: ФИО

Содержание

  • Введение 1
  • Теоретические основы прохождения практики в Росгвардии 2
  • Методология исследования и методы сбора данных 3
  • Анализ деятельности Росгвардии: структура и функции 4
  • Организация и проведение учебно-ознакомительной практики 5
  • Результаты учебной практики и оценка эффективности 6
  • Проблемы и сложности в ходе практики 7
  • Рекомендации по совершенствованию практики 8
  • Заключение 9
  • Список литературы 10

Введение

Содержимое раздела

Введение представляет собой первый раздел отчета, в котором обосновывается выбор темы, формулируются цели и задачи исследования, определяется его актуальность и значимость. В нем также описывается структура работы и методы исследования, использованные в процессе подготовки отчета. Введение включает в себя краткий обзор литературы по теме, описывает практическую значимость исследования для будущей профессиональной деятельности и подчеркивает важность анализа практики для совершенствования образовательного процесса. Также затрагиваются вопросы организации практики, ее целей и задач, а также кратко описываются ожидаемые результаты исследования. Введение устанавливает ключевые понятия и определяет рамки исследования.

Теоретические основы прохождения практики в Росгвардии

Содержимое раздела

Этот раздел посвящен изучению теоретических основ организации и проведения практики в Росгвардии. Он включает обзор нормативно-правовых актов, регламентирующих деятельность Росгвардии, а также анализ основных положений, касающихся учебной практики. Рассматриваются цели и задачи практики, ее виды, структура и содержание. Анализируются требования к практикантам, их права и обязанности, а также методы оценки результатов практики. Также рассматриваются методы обучения и формирования профессиональных компетенций, применяемые в Росгвардии. Изучаются требования к организациям, предоставляющим места для прохождения практики. Оценивается роль курирующих преподавателей и руководителей практики в подготовке студентов.

Методология исследования и методы сбора данных

Содержимое раздела

В данном разделе подробно описывается методология исследования, включая выбранные методы сбора и анализа данных. Обосновывается выбор конкретных методов, таких как анализ документов, наблюдение, интервью, анкетирование и другие. Детализируется процедура сбора данных, включая разработку инструментов исследования (анкеты, опросники, гайды интервью), выбор респондентов и организация процесса сбора данных. Описывается процесс обработки данных, включая статистический анализ и интерпретацию результатов. Рассматриваются этические аспекты исследования, такие как конфиденциальность данных и получение согласия участников. Обсуждаются ограничения исследования и возможные пути повышения его валидности.

Анализ деятельности Росгвардии: структура и функции

Содержимое раздела

Этот раздел посвящен анализу структуры и функций Федеральной службы войск национальной гвардии Российской Федерации. Рассматривается организационная структура Росгвардии, включая ее подразделения, органы управления и взаимодействия с другими правоохранительными органами. Анализируются основные направления деятельности Росгвардии, такие как охрана общественного порядка, борьба с терроризмом и экстремизмом, охрана важных государственных объектов и специальных грузов, а также участие в обеспечении территориальной обороны. Изучается нормативно-правовая база, регулирующая деятельность Росгвардии. Оценивается эффективность выполнения поставленных задач. Также, рассматриваются изменения в структуре и функциях Росгвардии.

Организация и проведение учебно-ознакомительной практики

Содержимое раздела

В этом разделе подробно рассматривается организация и проведение учебно-ознакомительной практики в Росгвардии. Описывается процесс подготовки к практике, включая выбор места прохождения практики, заключение договоров, проведение инструктажа и обеспечение безопасности. Анализируются цели и задачи практики, а также планирование учебной деятельности. Рассматриваются методы контроля за ходом практики, включая ведение дневников практикантов, проведение консультаций и промежуточных аттестаций. Оценивается роль руководителей практики, а также обеспечение необходимыми ресурсами и условиями для успешного прохождения практики. Дается оценка эффективности различных видов практической деятельности и делается вывод о её влиянии на формирование профессиональных навыков.

Результаты учебной практики и оценка эффективности

Содержимое раздела

В данном разделе представляются результаты анализа, полученные в ходе учебно-ознакомительной практики. Осуществляется оценка соответствия полученных практических навыков и знаний требованиям, предъявляемым к будущим специалистам в области правоохранительной деятельности. Анализируются основные направления деятельности, в которых принимал участие практикант, включая оперативно-служебную, административную и воспитательную работу. Представлены результаты оценки сформированности профессиональных компетенций, включая навыки анализа и принятия решений, коммуникативные навыки, навыки работы с информацией, а также уровень владения юридическими знаниями и навыками применения права. Делаются выводы об эффективности практики и ее влиянии на профессиональное становление практиканта.

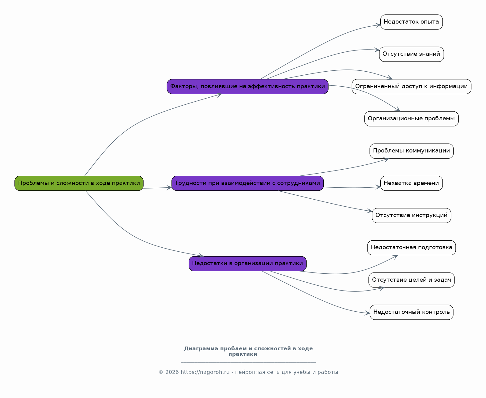
Проблемы и сложности в ходе практики

Содержимое раздела

Этот раздел посвящен выявлению проблем и сложностей, возникших в ходе прохождения учебно-ознакомительной практики. Анализируются факторы, которые повлияли на эффективность практики, такие как недостаток опыта, отсутствие необходимых знаний, ограниченный доступ к информации, организационные проблемы. Рассматриваются трудности, возникшие при взаимодействии с сотрудниками Росгвардии, включая проблемы коммуникации, недостаток времени для выполнения задач, а также отсутствие четких инструкций и указаний. Выявляются недостатки в организации практики, такие как недостаточная подготовка к практике, отсутствие четких целей и задач, а также недостаточный контроль со стороны руководителей. Предлагаются пути решения выявленных проблем, направленные на улучшение организации практики.

Рекомендации по совершенствованию практики

Содержимое раздела

В данном разделе представлены рекомендации по улучшению организации и проведения учебно-ознакомительной практики в Росгвардии. Предлагаются конкретные меры по совершенствованию учебных программ, направленные на более эффективную подготовку будущих специалистов. Рассматриваются способы повышения практической составляющей обучения, включая увеличение количества практических занятий, создание более реалистичных условий для отработки навыков и привлечение большего количества специалистов-практиков. Даются рекомендации по улучшению взаимодействия между практикантами, руководителями практики и сотрудниками Росгвардии, включая организацию регулярных консультаций и обратной связи. Рассматриваются методы повышения мотивации студентов к прохождению практики и формированию профессиональных компетенций.

Заключение

Содержимое раздела

Заключение представляет собой завершающую часть отчета, в которой суммируются основные результаты исследования и формулируются окончательные выводы. В этом разделе кратко излагаются основные положения, полученные в ходе анализа результатов учебно-ознакомительной практики. Дается общая оценка эффективности практики, а также ее соответствия поставленным целям и задачам. Подчеркивается значимость полученных результатов для совершенствования образовательного процесса и повышения качества подготовки будущих специалистов для работы в системе Росгвардии. Формулируются практические рекомендации, которые могут быть использованы для улучшения организации и проведения практики в будущем.

Список литературы

Содержимое раздела

В списке литературы приводятся все источники, использованные при написании отчета: нормативные акты, учебники, монографии, научные статьи, статистические данные, а также интернет-ресурсы. Каждый источник должен быть оформлен в соответствии со стандартами библиографического описания. Список литературы служит подтверждением достоверности представленной информации и позволяет читателю ознакомиться с используемыми источниками более подробно. Он также демонстрирует масштаб проделанной работы. Список литературы должен быть структурирован в соответствии с принятыми нормами. Формат представления источников зависит от требований учебного заведения.

Получи Такой Проект

До 90% уникальность
Готовый файл Word
15-30 страниц
Список источников по ГОСТ
Оформление по ГОСТ
Таблицы и схемы
Презентация

Создать Проект на любую тему за 5 минут

Создать

#5433706