Нейросеть

Поэзия и Музыка: Современные Литературные Композиции в Сети

Нейросеть для проекта Гарантия уникальности Строго по ГОСТу Высочайшее качество Поддержка 24/7

Данный исследовательский проект посвящен изучению современных литературных композиций, представленных в онлайн-пространстве, с особым акцентом на взаимосвязи поэзии и музыки. Проект направлен на анализ трансформации поэтических форм под влиянием цифровых технологий и музыкальных тенденций, а также на выявление новых способов взаимодействия авторов и аудитории. В рамках исследования будет рассмотрено, как сетевые платформы, социальные сети и онлайн-сервисы влияют на создание, распространение и восприятие поэтических произведений в сочетании с музыкой. Особое внимание уделяется анализу жанровых особенностей современных литературных композиций, представленных в формате аудио-визуальных произведений, подкастов, музыкальных клипов и интерактивных проектов. Исследование включает анализ актуальных тенденций, выявление наиболее значимых авторов и произведений, а также оценку влияния этих композиций на культурный контекст. Будут изучаться как традиционные формы поэзии в музыкальном сопровождении, так и экспериментальные подходы, использующие цифровые инструменты и платформы для создания уникальных художественных проектов. Также будет исследовано, как музыка, в частности, влияет на визуальное представление этих произведений, формируя новые способы восприятия искусства.

Идея:

Проект исследует взаимодействие поэзии и музыки в современных литературных композициях, представленных в сети. Это позволит выявить новые тенденции и формы, возникающие под влиянием цифровых технологий.

Продукт:

Результатом работы станет аналитический обзор современных литературных композиций, доступных в онлайн-среде. Будет создан онлайн-ресурс с примерами и анализом ключевых произведений и тенденций.

Проблема:

Современные литературные композиции в сети недостаточно изучены с точки зрения взаимодействия поэзии и музыки. Существует потребность в систематизации и анализе этих явлений.

Актуальность:

Исследование актуально ввиду быстрого развития цифровых технологий и их влияния на культурные практики. Проект способствует пониманию новых форм искусства и способов коммуникации.

Цель:

Цель проекта — провести комплексный анализ современных литературных композиций, сочетающих поэзию и музыку в цифровой среде. Задача — выявить основные тенденции и особенности этих композиций.

Целевая аудитория:

Проект ориентирован на студентов, преподавателей филологических и музыкальных факультетов, а также на всех, кто интересуется современной литературой и музыкой. Результаты будут полезны для литературоведов, культурологов и широкой аудитории.

Задачи:

  • Провести обзор научной литературы и критических статей по теме исследования.
  • Собрать и систематизировать примеры современных литературных композиций, доступных в сети.
  • Проанализировать жанровые особенности и стилистические приемы этих композиций.
  • Выявить основные тенденции и направления развития в области поэзии и музыки в сети.
  • Разработать онлайн-ресурс с результатами исследования и примерами.

Ресурсы:

Для реализации проекта потребуются доступ к сети Интернет, специализированное программное обеспечение для анализа аудио и видео, а также доступ к онлайн-библиотекам и базам данных.

Роли в проекте:

Осуществляет общее руководство проектом, координирует работу участников, отвечает за планирование и организацию исследования, контролирует выполнение задач, обеспечивает соблюдение сроков и подготовку итоговых материалов. Руководитель также отвечает за научную обоснованность исследования, формулировку исследовательских вопросов и обобщение результатов. Он/она осуществляет связь с научным сообществом и обеспечивает публикацию результатов исследования в рецензируемых изданиях.

Отвечает за сбор, обработку и анализ данных, необходимых для исследования. Аналитик данных проводит количественный и качественный анализ собранных материалов, используя специализированное программное обеспечение. Он/она разрабатывает методологию анализа, обеспечивает валидность и надежность полученных результатов, а также готовит отчеты и презентации для представления результатов исследования. Аналитик данных также отвечает за визуализацию данных и подготовку иллюстративных материалов.

Занимается поиском, отбором и систематизацией примеров литературных композиций для анализа. Специалист по контенту отвечает за создание и поддержание базы данных произведений, а также за организацию доступа к ним для участников проекта. Он / она подготавливает описания произведений, проводит предварительный анализ и помогает в интерпретации собранных материалов. Специалист также отвечает за подготовку контента для онлайн-ресурса.

Отвечает за разработку и поддержку онлайн-ресурса, предназначенного для публикации результатов исследования. Разработчик создает структуру ресурса, разрабатывает дизайн, обеспечивает удобный интерфейс и функциональность. Он/она отвечает за размещение данных, мультимедийных материалов и ссылок на соответствующие ресурсы. Разработчик также обеспечивает техническую поддержку и обновление веб-ресурса.

Наименование образовательного учреждения

Проект

на тему

Поэзия и Музыка: Современные Литературные Композиции в Сети

Выполнил: ФИО

Руководитель: ФИО

Содержание

  • Введение 1
  • Теоретические основы изучения литературных композиций. 2
  • Музыка и поэзия: исторический обзор взаимодействия. 3
  • Цифровые технологии и трансформация поэтических форм. 4
  • Современные литературные композиции в сети: жанровый анализ. 5
  • Методология исследования современных литературных композиций. 6
  • Анализ конкретных примеров: case studies. 7
  • Влияние музыкальных тенденций на поэтику. 8
  • Социальные сети и онлайн-платформы как площадка для литературных композиций. 9
  • Заключение 10
  • Список литературы 11

Введение

Содержимое раздела

Введение представляет собой важный раздел, который задает структуру всему проекту. В этом разделе будет сформулирована актуальность темы исследования, обосновывается выбор предмета исследования, а также обозначаются цели и задачи проекта. Здесь будет представлен краткий обзор состояния изученности темы, будут определены границы исследования и методологическая база. Введение должно четко отражать структуру работы и демонстрировать ее научную значимость, обеспечивая понимание контекста и целей исследования для читателя. Особое внимание будет уделено обоснованию выбора именно современных литературных композиций в сети, а также значимости изучения взаимодействия поэзии и музыки в цифровую эпоху, поясняя ценность проделанной работы.

Теоретические основы изучения литературных композиций.

Содержимое раздела

В этом разделе будет представлен теоретический базис исследования, включающий обзор основных концепций и подходов к изучению литературных композиций. Будут рассмотрены ключевые понятия, такие как 'литературная композиция', 'поэзия', 'музыка', 'интермедиальность', 'цифровая литература' и другие. Особое внимание будет уделено анализу взаимосвязи поэзии и музыки в различных культурных контекстах, начиная от античности и заканчивая современностью. Раздел также рассмотрит теоретические подходы к анализу мультимедийных и интерактивных форм литературных произведений, используемых в современном онлайн-пространстве. Важно отразить различные методологические подходы и концепции, формирующие теоретическую рамку исследования.

Музыка и поэзия: исторический обзор взаимодействия.

Содержимое раздела

Этот раздел посвящен историческому обзору взаимодействия музыки и поэзии, начиная с древних цивилизаций до современности. Будет рассмотрено, как музыка служила средством выражения поэтических текстов и как поэзия влияла на музыкальные формы и жанры в различные периоды истории. Особое внимание будет уделено развитию жанров, таких как песня, романс, баллада, оратория и опера, анализируя композиторские и поэтические техники взаимодействия. Раздел также рассмотрит влияние новых технологий на взаимодействие поэзии и музыки, включая радио, телевидение и Интернет, выявляя, как эти медиа сформировали новые формы сотрудничества между поэтами и композиторами.

Цифровые технологии и трансформация поэтических форм.

Содержимое раздела

Этот раздел анализирует влияние цифровых технологий на трансформацию поэтических форм. Будет рассмотрено, как интернет, социальные сети и другие онлайн-платформы повлияли на создание, распространение и восприятие поэзии. Особое внимание будет уделено развитию новых форм поэзии, таких как интерактивная поэзия, цифровая поэзия, нет-арт, а также новым способам взаимодействия авторов и аудитории. Раздел исследует, как цифровые инструменты и платформы позволяют поэтам экспериментировать с формой, содержанием и способами представления своих произведений, а также анализирует изменения в структуре и эстетике поэтических произведений в цифровой среде.

Современные литературные композиции в сети: жанровый анализ.

Содержимое раздела

В данном разделе будет проведен жанровый анализ современных литературных композиций, представленных в сети. Будут рассмотрены различные жанры, такие как поэтические видео, музыкальные клипы с поэтическими текстами, подкасты, аудио-стихи, интерактивные поэтические проекты и другие формы, сочетающие поэзию и музыку. Анализ будет сфокусирован на выявлении жанровых особенностей, стилистических приемов и способов взаимодействия между поэтическим текстом и музыкальным сопровождением. Будут исследованы примеры успешных и инновационных композиций, а также общие тенденции и направления развития в области создания и восприятия литературных произведений в мультимедийной онлайн-среде, с учетом различных культурных контекстов.

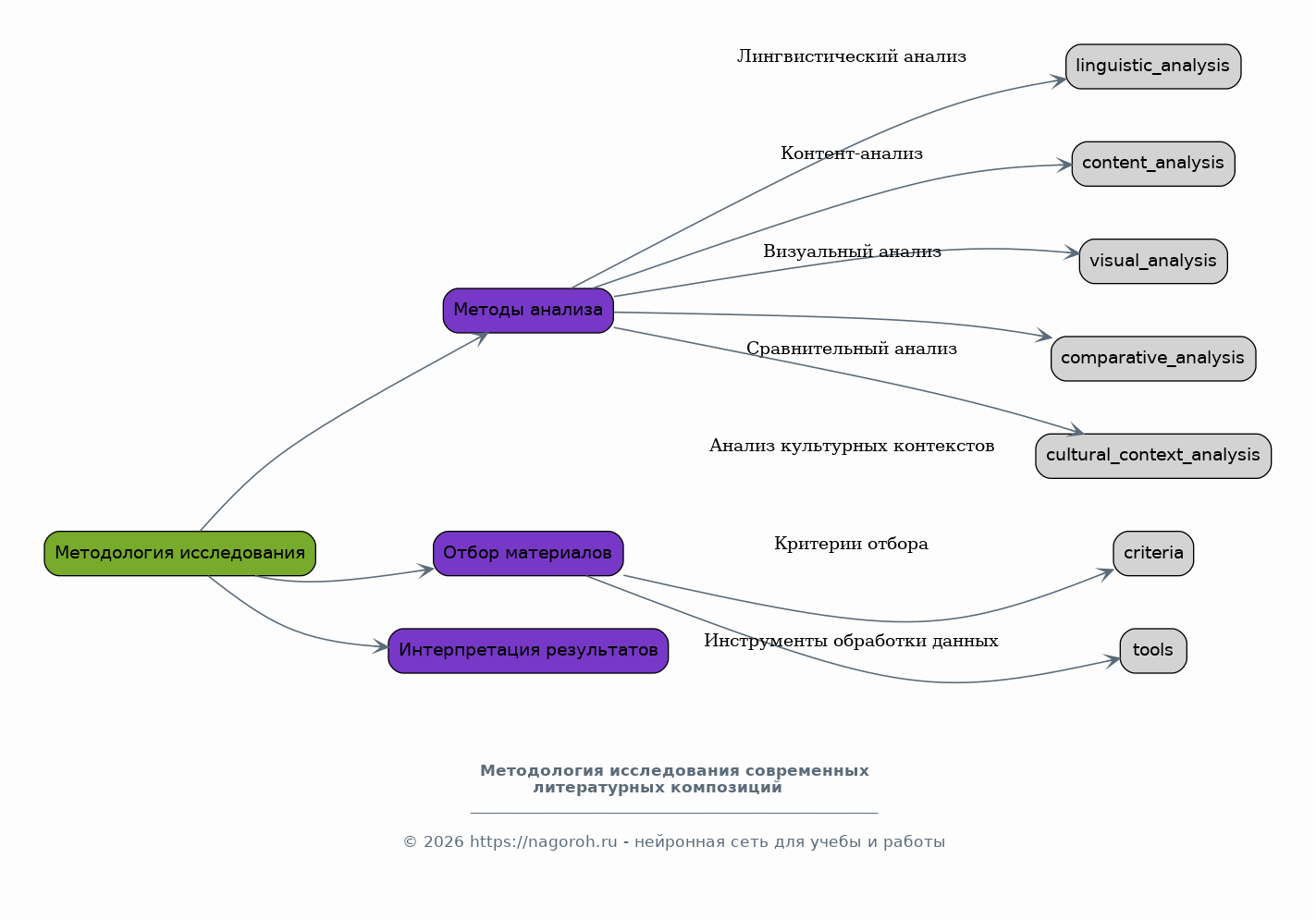
Методология исследования современных литературных композиций.

Содержимое раздела

В этом разделе будет представлена методология исследования современных литературных композиций, используемая в проекте. Будут описаны методы анализа, применяемые для изучения поэтических текстов, музыкальных произведений и их взаимодействия в цифровой среде. К ним относятся лингвистический анализ, контент-анализ, визуальный анализ, сравнительный анализ и методы анализа культурных контекстов. Будут рассмотрены принципы отбора материалов для анализа, критерии оценки и инструменты для обработки данных. Также будет описан подход к интерпретации результатов и способов создания онлайн ресурса для представления результатов исследования.

Анализ конкретных примеров: case studies.

Содержимое раздела

Раздел включает анализ конкретных примеров (case studies) современных литературных композиций, выбранных для детального исследования. Будут рассмотрены различные произведения, представляющие интерес с точки зрения взаимодействия поэзии и музыки в сети. Каждый пример будет проанализирован с использованием выбранных методов, включающих лингвистический, визуальный и музыкальный анализ. Будет уделено внимание стилистике, жанровым особенностям, взаимосвязи текста и музыки, а также особенностям восприятия данных композиций аудиторией. Важно подчеркнуть инновационность и художественную ценность рассматриваемых примеров, а также контекст их создания и распространения.

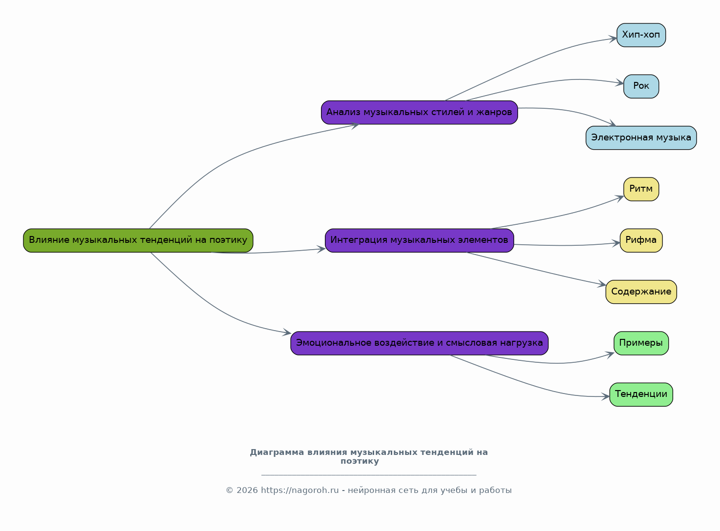
Влияние музыкальных тенденций на поэтику.

Содержимое раздела

Этот раздел посвящен исследованию влияния музыкальных тенденций на поэтику современных литературных композиций. Будет проанализировано, как различные музыкальные стили и жанры (например, хип-хоп, рок, электронная музыка) влияют на структуру, ритм, рифму и содержание поэтических текстов. Рассмотрено, как музыка формирует новые выразительные средства, используемые поэтами в цифровой среде. Особое внимание будет уделено примерам, демонстрирующим интеграцию музыкальных элементов в поэтический текст, а также анализу способов, которыми музыка усиливает эмоциональное воздействие и смысловую нагрузку произведений. Анализ поможет определить ключевые тенденции в этой области и их значение для развития современной поэзии.

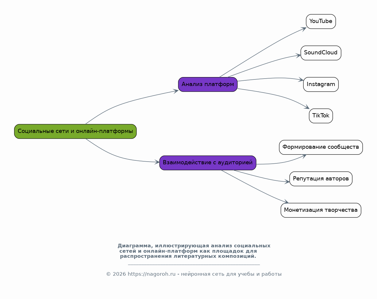
Социальные сети и онлайн-платформы как площадка для литературных композиций.

Содержимое раздела

Раздел посвящен анализу социальных сетей и онлайн-платформ как площадок для распространения и взаимодействия с литературными композициями. Будет рассмотрено, как платформы, такие как YouTube, SoundCloud, Instagram, TikTok и другие, используются для создания, публикации и продвижения поэтических произведений в сочетании с музыкой. Анализ будет включать изучение способов, которыми авторы используют различные инструменты и функции платформ для привлечения аудитории, взаимодействия с читателями/слушателями и формирования сообществ. Будет исследовано, как социальные сети влияют на формирование репутации авторов, способы монетизации их творчества и распространение новых форм литературных композиций.

Заключение

Содержимое раздела

Заключение представляет собой итоговый раздел, в котором подводятся итоги проведенного исследования. Будут обобщены основные выводы, полученные в ходе анализа, и сформулированы ответы на поставленные исследовательские вопросы. В заключении дается краткий обзор основных тенденций и особенностей, выявленных в современных литературных композициях. Будут определены перспективы дальнейших исследований в данной области и предложены возможные направления для расширения знаний. Раздел также подчеркнет значимость проведенного исследования для развития современных гуманитарных наук и культурного ландшафта, акцентируя вклад проекта в области исследований взаимодействия поэзии и музыки в цифровую эпоху.

Список литературы

Содержимое раздела

В списке литературы будут представлены все использованные источники, включая научные статьи, монографии, сборники статей, онлайн-ресурсы и другие материалы, цитируемые в исследовании. Список будет составлен в соответствии с требованиями к оформлению научной литературы, включая указание авторов, названий, издательств, годов издания и страниц. Список литературы будет разделен на категории (например, русскоязычные источники, англоязычные источники, интернет-ресурсы) для удобства. Включение полного списка использованных источников обеспечит прозрачность и академическую достоверность исследования, а также предоставит возможность для дальнейшего изучения темы.

Получи Такой Проект

До 90% уникальность
Готовый файл Word
15-30 страниц
Список источников по ГОСТ
Оформление по ГОСТ
Таблицы и схемы
Презентация

Создать Проект на любую тему за 5 минут

Создать

#5723569