Нейросеть

Политическая культура старшеклассников: анализ идеалов, реалий и стратегии развития

Нейросеть для проекта Гарантия уникальности Строго по ГОСТу Высочайшее качество Поддержка 24/7

Данный исследовательский проект посвящен изучению политической культуры современных старшеклассников, предлагая комплексный анализ их политических идеалов, представлений о политической реальности и существующих практик участия. Проект охватывает теоретические основы политической культуры, включая ее структуру, функции и факторы формирования, а также эмпирические исследования, направленные на выявление специфики политического сознания старшеклассников. Особое внимание уделяется анализу различий между декларируемыми ценностями и реальным поведением в политической сфере, а также влиянию различных факторов, таких как семья, школа, СМИ и социальные сети, на формирование политических взглядов молодежи. Результатом исследования станет разработка практических рекомендаций по повышению уровня политической грамотности и формированию активной гражданской позиции у старшеклассников.

Идея:

Исследовать политическую культуру старшеклассников через анализ идеалов и реалий, выявляя факторы, влияющие на формирование их политических взглядов. Предложить программу совершенствования политической культуры, направленную на повышение гражданской активности и политической грамотности.

Продукт:

Результатом проекта станет аналитический отчет, включающий результаты социологического опроса и экспертных интервью, а также разработка рекомендаций для образовательных учреждений и органов власти. Будет создана методическая разработка для проведения занятий по политическому образованию в школах.

Проблема:

Существует недостаточный уровень политической грамотности и низкая гражданская активность среди старшеклассников, что может привести к искаженному восприятию политической реальности. Отсутствует системный подход к формированию политической культуры молодежи в образовательных учреждениях, что обусловливает потребность в разработке эффективных стратегий.

Актуальность:

Актуальность исследования обусловлена необходимостью формирования ответственных граждан и осознанного участия молодежи в политической жизни страны. Изучение политической культуры старшеклассников позволяет выявить проблемные зоны и разработать меры, способствующие повышению их политической компетентности.

Цель:

Определить уровень и структуру политической культуры старшеклассников, выявить факторы, влияющие на формирование их политических взглядов. Разработать и апробировать программу совершенствования политической культуры старшеклассников.

Целевая аудитория:

Целевая аудитория проекта – старшеклассники общеобразовательных школ, учителя обществознания, администрация школ. Результаты исследования будут интересны специалистам в области политических наук, социологии и педагогики.

Задачи:

  • Провести социологический опрос среди старшеклассников для выявления их политических взглядов, ценностей и установок.
  • Проанализировать влияние различных факторов (семья, школа, СМИ, социальные сети) на формирование политической культуры старшеклассников.
  • Разработать программу совершенствования политической культуры, включающую образовательные мероприятия, направленные на повышение политической грамотности.
  • Апробировать разработанную программу в пилотных школах и оценить её эффективность.
  • Разработать рекомендации для образовательных учреждений и органов власти по формированию политической культуры старшеклассников.

Ресурсы:

Для реализации проекта потребуется доступ к образовательным учреждениям, социологическое оборудование (анкеты, компьютер), эксперты в области политических наук и социологии, а также финансирование для проведения исследований и печати материалов.

Роли в проекте:

Осуществляет общее руководство проектом, формулирует цели и задачи исследования, координирует работу команды, отвечает за организацию и контроль выполнения всех этапов проекта. Участвует в разработке методологии исследования, анализе данных и написании итогового отчета. Обеспечивает взаимодействие с экспертами и организациями, участвующими в проекте. Отвечает за представление результатов исследования общественности и публикацию материалов. Ведет переговоры и организует встречи.

Отвечает за разработку инструментов исследования (анкеты, гайды для интервью), проведение социологических опросов и анализ полученных данных. Осуществляет статистическую обработку данных, интерпретирует результаты и делает выводы. Готовит аналитические отчеты, участвует в разработке рекомендаций. Контролирует качество данных, обеспечивает соблюдение этических норм при проведении исследований, участвует в подготовке презентаций и статей по результатам исследования. Обеспечивает валидность и надежность данных.

Предоставляет экспертную оценку данных и интерпретацию результатов исследования с точки зрения политической науки. Участвует в разработке концепции исследования, анализе политических взглядов и ценностей старшеклассников. Готовит аналитические материалы, участвует в подготовке презентаций и статей. Осуществляет научное консультирование, обеспечивает соответствие исследования современным научным подходам и методам. Участвует в разработке рекомендаций для образовательных учреждений.

Разрабатывает и адаптирует методические материалы для проведения занятий по политическому образованию в школах. Участвует в разработке программы совершенствования политической культуры старшеклассников, включая образовательные мероприятия и тренинги. Обеспечивает методическое сопровождение реализации программы в пилотных школах. Готовит презентации, учебные пособия и другие материалы для учащихся. Осуществляет контроль за качеством проводимых мероприятий и оценку их эффективности.

Наименование образовательного учреждения

Проект

на тему

Политическая культура старшеклассников: анализ идеалов, реалий и стратегии развития

Выполнил: ФИО

Руководитель: ФИО

Содержание

  • Введение 1
  • Теоретические основы политической культуры 2
  • Политическая социализация и формирование политических взглядов молодежи 3
  • Методология и методы исследования 4
  • Результаты эмпирического исследования 5
  • Анализ выявленных проблем и противоречий 6
  • Разработка программы совершенствования политической культуры старшеклассников 7
  • Апробация и оценка эффективности программы 8
  • Рекомендации и предложения 9
  • Список литературы 10

Введение

Содержимое раздела

Данный раздел представляет собой введение в исследовательский проект, обосновывая актуальность темы исследования и ее значимость для современного общества. В нем излагаются основные проблемы, связанные с формированием политической культуры старшеклассников, и подчеркивается важность анализа их политических взглядов и ценностей. Описываются цели, задачи и методы исследования, а также структура работы. Кроме того, в данном разделе формулируются гипотезы, которые будут проверяться в ходе исследования. Обосновывается выбор темы, подчеркивается ее научная новизна и практическая значимость.

Теоретические основы политической культуры

Содержимое раздела

Этот раздел посвящен рассмотрению теоретических основ политической культуры, включая различные подходы к ее определению и анализу. Рассматриваются ключевые понятия, такие как политические ценности, убеждения, нормы и установки, а также их взаимодействие в формировании политической культуры. Анализируются различные типы политической культуры и факторы, влияющие на их формирование (образование, семья, СМИ, социальные институты). Обсуждаются методы изучения политической культуры, такие как социологические опросы, интервью и анализ документов, а также их преимущества и недостатки.

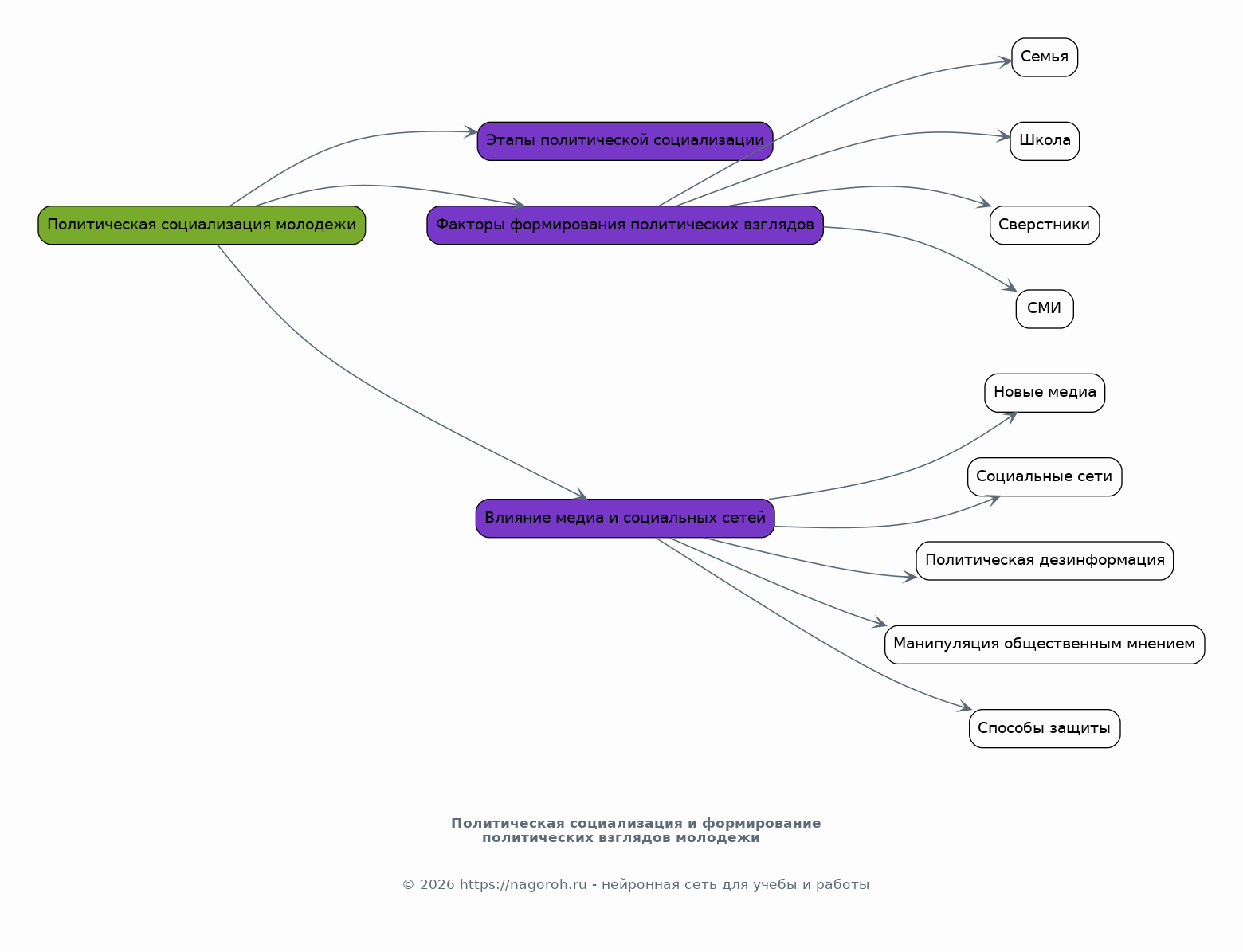
Политическая социализация и формирование политических взглядов молодежи

Содержимое раздела

В данном разделе рассматривается процесс политической социализации молодежи, начиная с раннего возраста и до старших классов школы. Анализируются различные этапы формирования политических взглядов и ценностей, а также роль семьи, школы, сверстников и средств массовой информации в этом процессе. Особое внимание уделяется влиянию новых медиа и социальных сетей на формирование политических представлений у старшеклассников. Обсуждаются проблемы, связанные с политической дезинформацией и манипуляцией общественным мнением, а также способы защиты от негативного влияния.

Методология и методы исследования

Содержимое раздела

Этот раздел посвящен описанию методологии и методов, использованных в исследовании. Подробно описывается выборка респондентов, методы сбора данных (анкетирование, интервью, анализ документов), а также методы обработки и анализа данных. Обосновывается выбор конкретных методов, их достоинства и недостатки. Представлены инструменты исследования, анкеты и гайды интервью, с указанием их валидности и надежности. Описываются этапы исследования, включая планирование, сбор данных, обработку и анализ. Раскрываются этические аспекты проведения исследования и меры по обеспечению конфиденциальности данных.

Результаты эмпирического исследования

Содержимое раздела

В этом разделе представлены результаты эмпирического исследования политической культуры старшеклассников, полученные в ходе социологического опроса и интервью. Представлены основные статистические данные, таблицы и графики, иллюстрирующие результаты исследования. Анализируются ответы респондентов на вопросы анкеты, выявляются основные тенденции и закономерности в их политических взглядах и ценностях. Оценивается влияние различных факторов (семья, школа, СМИ, социальные сети) на формирование политических взглядов старшеклассников. Сопоставляются результаты исследования с данными других исследований, выявляются сходства и различия.

Анализ выявленных проблем и противоречий

Содержимое раздела

В данном разделе проводится глубокий анализ выявленных в ходе исследования проблем и противоречий в политической культуре старшеклассников. Рассматриваются проблемы политической грамотности, осведомленности о политических процессах, уровень политической активности и участие в выборах. Анализируются существующие противоречия между декларируемыми ценностями и реальным политическим поведением учащихся. Выявляются факторы, способствующие возникновению данных проблем (недостатки школьного образования, влияние СМИ, социальные сети, отсутствие интереса к политике). Обсуждаются возможные пути решения выявленных проблем и преодоления противоречий.

Разработка программы совершенствования политической культуры старшеклассников

Содержимое раздела

В этом разделе представлена разработанная программа совершенствования политической культуры старшеклассников, включающая конкретные мероприятия и рекомендации. Описываются цели и задачи программы, ее основные компоненты (образовательные модули, тренинги, дебаты, участие в социальных проектах). Разрабатываются методические рекомендации для учителей и организаторов внеклассной работы, направленные на повышение политической грамотности и формирование активной гражданской позиции у учащихся. Определяются критерии оценки эффективности программы и методы мониторинга ее реализации. Предлагаются механизмы внедрения программы в образовательных учреждениях.

Апробация и оценка эффективности программы

Содержимое раздела

Данный раздел посвящен апробации разработанной программы совершенствования политической культуры старшеклассников в пилотных школах. Описывается процесс отбора пилотных школ и учащихся, а также методы контроля за реализацией программы. Представляются результаты оценки эффективности программы, основанные на данных до и после ее внедрения (опросы, тесты, анализ активности учащихся). Анализируются изменения в политических взглядах, знаниях и навыках старшеклассников, а также их отношении к политике. Обсуждаются выявленные проблемы и трудности в ходе апробации, а также пути их решения и корректировки программы.

Рекомендации и предложения

Содержимое раздела

В данном разделе представлены практические рекомендации и предложения, разработанные на основе результатов исследования и апробации программы. Рекомендации адресованы образовательным учреждениям (школам, гимназиям, лицеям), органам управления образованием, а также организациям, занимающимся молодежной политикой. Предлагаются конкретные меры по улучшению политического образования, повышению политической грамотности и формированию активной гражданской позиции у старшеклассников. Рассматриваются возможности интеграции разработанных материалов в учебные программы, а также организация внеклассных мероприятий. Обсуждаются перспективы дальнейших исследований в данной области.

Список литературы

Содержимое раздела

Этот раздел содержит полный список использованной литературы, включая книги, статьи, нормативные документы и интернет-ресурсы, которые были использованы в ходе исследования. Список литературы должен быть оформлен в соответствии со стандартами библиографического описания (ГОСТ или APA). Литература классифицируется по типам (книги, статьи в научных журналах, статьи в сборниках, интернет-ресурсы). Включены ключевые научные работы по теме исследования, а также источники, использованные для теоретического обоснования и анализа эмпирических данных. Список должен быть полным и содержать все источники, на которые ссылались в тексте.

Получи Такой Проект

До 90% уникальность
Готовый файл Word
15-30 страниц
Список источников по ГОСТ
Оформление по ГОСТ
Таблицы и схемы
Презентация

Создать Проект на любую тему за 5 минут

Создать

#5695097