Нейросеть

Повседневная жизнь в СССР в 1950-1960-х годах: социокультурный анализ

Нейросеть для проекта Гарантия уникальности Строго по ГОСТу Высочайшее качество Поддержка 24/7

Данный исследовательский проект посвящен детальному изучению повседневной жизни советских граждан в период с 1950-х по 1960-е годы. Цель проекта – раскрыть особенности быта, досуга, трудовой деятельности, культурных практик и социальных отношений, характерных для советского общества того времени. Исследование опирается на широкий спектр источников, включая архивные материалы, периодическую печать, мемуары, фотографии и предметы быта. Проект призван проанализировать влияние политических и экономических факторов на формирование жизненного уклада советских людей, а также выявить динамику изменений в их повседневной жизни в эпоху "оттепели". Особое внимание уделяется анализу трансформации гендерных ролей, влиянию урбанизации на сельское население и роли массовой культуры в формировании советской идентичности. Реализация проекта предполагает применение междисциплинарного подхода, объединяющего методы исторического, социологического и культурологического анализа. Результаты исследования могут быть интересны как учащимся школ, так и студентам высших учебных заведений, а также всем, кто интересуется историей СССР.

Идея:

Изучить повседневную жизнь в СССР 1950-1960-х годов через призму социокультурного анализа. Определить, как советская идеология, экономика и культура влияли на частную жизнь граждан.

Продукт:

Представить результаты исследования в виде научной работы и презентации. Создать интерактивную онлайн-выставку, отображающую артефакты повседневной жизни того периода.

Проблема:

Отсутствие комплексного исследования повседневной жизни в СССР 1950-1960-х годов, учитывающего разнообразие региональных и социальных аспектов. Недостаточная репрезентация опыта отдельных социальных групп (женщин, рабочих, жителей сельской местности) в существующих исследованиях.

Актуальность:

Изучение повседневной жизни в СССР 1950-1960-х годов позволяет лучше понять исторические процессы, формировавшие советское общество. Данное исследование способствует формированию объективного взгляда на историю и помогает избежать идеализации или демонизации советского прошлого.

Цель:

Всесторонне изучить различные аспекты повседневной жизни в СССР в 1950-1960-х годах, включая быт, досуг, трудовую деятельность и социальные отношения. Проанализировать, как политические, экономические и культурные факторы влияли на жизнь советских граждан.

Целевая аудитория:

Исследование предназначено для школьников старших классов, интересующихся историей и обществознанием. Также работа будет полезна для студентов гуманитарных факультетов высших учебных заведений.

Задачи:

  • Провести обзор и анализ научной литературы по теме исследования.
  • Изучить и систематизировать архивные материалы (документы, фотографии, письма).
  • Проанализировать данные социологических опросов и статистику.
  • Подготовить научную работу и презентацию по результатам исследования.
  • Создать интерактивный образовательный ресурс.

Ресурсы:

Для реализации проекта необходимы доступ к архивам, библиотекам, компьютерная техника и программное обеспечение для обработки данных.

Роли в проекте:

Организует и координирует работу всей исследовательской группы, обеспечивает научное руководство и контроль над выполнением задач. Отвечает за разработку методологии исследования, анализ данных, подготовку отчетов и презентационных материалов. Осуществляет взаимодействие с архивами, библиотеками и другими организациями, необходимыми для реализации проекта, а также контролирует соблюдение сроков выполнения задач и бюджета проекта. Несет ответственность за качество и достоверность полученных результатов.

Проводит сбор и анализ данных в соответствии с поставленными задачами проекта. Изучает архивные материалы, периодическую печать, мемуары и другие источники информации, относящиеся к теме исследования. Осуществляет поиск и систематизацию данных, участвует в разработке и применении методов анализа. Готовит промежуточные отчеты о проделанной работе, принимает участие в конференциях и семинарах по теме исследования. Обеспечивает точность и полноту собранных данных, соблюдая правила академической этики.

Отвечает за обработку количественных данных, полученных в ходе исследования. Применяет статистические методы для анализа данных, выявляет закономерности и тенденции. Визуализирует данные с помощью графиков, диаграмм и других инструментов. Готовит аналитические отчеты, представляющие результаты статистического анализа в понятной форме. Обеспечивает корректность и объективность статистических выводов, а также соблюдение конфиденциальности данных.

Отвечает за визуальное оформление презентационных материалов, веб-сайта и других продуктов проекта. Разрабатывает дизайн информационных графиков, иллюстраций и других визуальных элементов, обеспечивая их соответствие стилю и содержанию исследования. Участвует в создании макетов публикаций, презентаций и онлайн-выставок. Обеспечивает визуальную привлекательность и удобство восприятия информации, а также соблюдение требований к доступности контента. Тесно взаимодействует с исследователями и аналитиками для эффективной передачи данных.

Наименование образовательного учреждения

Проект

на тему

Повседневная жизнь в СССР в 1950-1960-х годах: социокультурный анализ

Выполнил: ФИО

Руководитель: ФИО

Содержание

  • Введение 1
  • Исторический контекст: СССР в 1950-1960-х годах 2
  • Быт и жилищные условия советских граждан 3
  • Труд и досуг: рабочее время и свободное время 4
  • Семья и гендерные отношения в советском обществе 5
  • Культура и ценности: формирование советской идентичности 6
  • Социальные отношения и общественные организации 7
  • Региональные особенности повседневной жизни 8
  • Заключение 9
  • Список литературы 10

Введение

Содержимое раздела

Раздел включает обоснование актуальности темы исследования, формулировку проблемы, определение объекта и предмета исследования, а также постановку целей и задач. Будут определены границы исследования, методологический подход и обзор основных источников. Обосновывается выбор темы, ее значение для понимания истории советского общества, а также рассматриваются существующие подходы к изучению повседневной жизни в СССР 1950-1960-х годов. Дается краткий обзор структуры работы, что помогает сориентироваться читателю в логике исследования. Раскрывается важность выбранной темы для изучения школьниками и студентами.

Исторический контекст: СССР в 1950-1960-х годах

Содержимое раздела

В разделе рассматривается политическая и экономическая обстановка в Советском Союзе в период с 1950-х по 1960-е годы. Анализируются политические процессы, такие как десталинизация, реформы Хрущева и их влияние на общество. Рассматривается экономическое развитие, включая индустриализацию, освоение целины и повышение уровня жизни населения. Освещаются ключевые события и тенденции этого периода, такие как Карибский кризис и космическая гонка, и их влияние на повседневную жизнь советских граждан. Раздел служит основой для понимания последующих разделов, посвященных конкретным аспектам повседневной жизни.

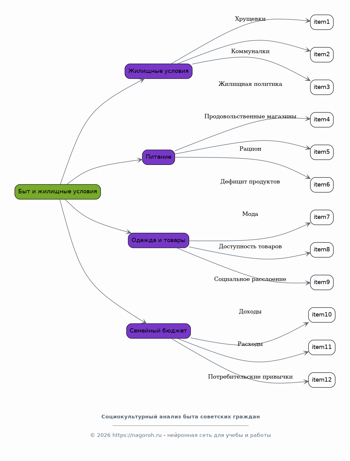
Быт и жилищные условия советских граждан

Содержимое раздела

Раздел посвящен анализу жилищных условий, питания, одежды и других аспектов повседневного быта в СССР 1950-1960-х годов. Рассматривается влияние жилищного строительства (в частности, появление "хрущевок") на жизнь советских граждан. Анализируется структура питания, доступность и качество продуктов. Изучаются особенности советской моды, доступность товаров народного потребления и их влияние на социальное расслоение. Отдельное внимание уделяется вопросу семейного бюджета, распределения доходов и потребительских привычек.

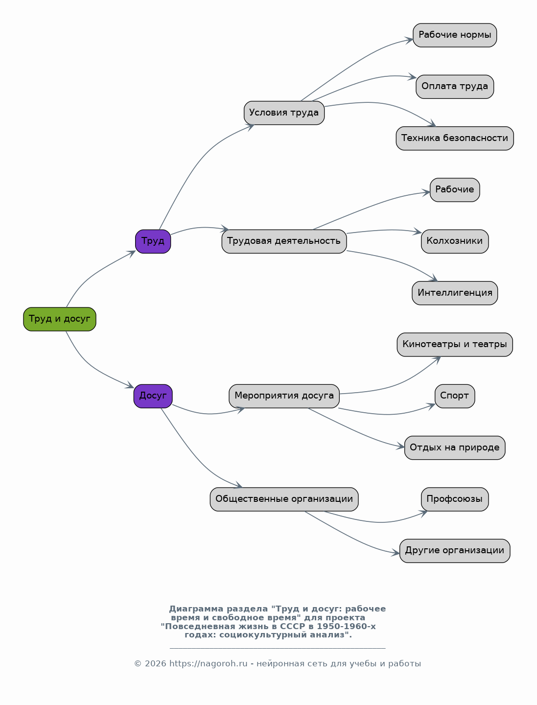
Труд и досуг: рабочее время и свободное время

Содержимое раздела

В разделе анализируются условия труда, включая рабочие нормы, оплату труда и технику безопасности. Рассматриваются особенности трудовой деятельности рабочих, колхозников и интеллигенции. Изучается организация свободного времени советских граждан: посещение кинотеатров, театров, выставок, занятия спортом и проведение досуга на природе. Анализируется роль профсоюзов и других общественных организаций в организации досуга. Оценивается влияние пропаганды и идеологии на организацию рабочего и свободного времени, включая участие в общественной деятельности и культурных мероприятиях.

Семья и гендерные отношения в советском обществе

Содержимое раздела

Раздел посвящен изучению структуры и ролей в советской семье. Анализируется роль женщины в советском обществе, включая ее участие в трудовой деятельности и общественной жизни. Рассматриваются проблемы брака и развода, демографические тенденции и вопросы воспитания детей. Изучается влияние идеологии на формирование гендерных стереотипов и представления о семейных ценностях. Анализируются изменения в семейных отношениях под влиянием экономических и социальных факторов, включая жилищный вопрос и доступность социальных услуг.

Культура и ценности: формирование советской идентичности

Содержимое раздела

В разделе рассматривается роль культуры в формировании советской идентичности в 1950-1960-е годы. Анализируется влияние цензуры, пропаганды и народного творчества на формирование мировоззрения советских граждан. Изучается развитие литературы, кино, музыки и других видов искусства. Рассматривается роль образования и воспитания в формировании советских ценностей. Анализируется влияние массовой культуры на повседневную жизнь, включая распространение радио, телевидения и популярных изданий. Отдельное внимание уделяется влиянию идеологии на формирование социальной идентичности.

Социальные отношения и общественные организации

Содержимое раздела

В разделе анализируются социальные взаимодействия и отношения между людьми в советском обществе. Рассматривается роль общественных организаций, таких как комсомол, профсоюзы, в жизни граждан. Изучается влияние коллективизма и взаимопомощи на повседневную жизнь. Анализируются проблемы социального неравенства и дискриминации. Рассматриваются различные формы досуга и общественной активности, включая субботники и праздничные мероприятия. Оценивается роль государства в регулировании социальных отношений и контроле над общественной жизнью.

Региональные особенности повседневной жизни

Содержимое раздела

В разделе рассматриваются особенности повседневной жизни в различных регионах СССР, учитывая географические, климатические и этнические факторы. Анализируются различия в жилищных условиях, трудовой деятельности, культурных традициях и уровне жизни в различных республиках и областях. Изучается роль национальных культур и традиций в формировании повседневной жизни. Рассматривается влияние урбанизации и индустриализации на сельские районы и их население. Анализируется влияние региональных особенностей на формирование идентичности и социальные отношения.

Заключение

Содержимое раздела

В заключении обобщаются основные выводы исследования, подтверждаются или опровергаются выдвинутые гипотезы, и подводятся итоги проделанной работы. Подчеркивается вклад исследования в изучение истории советского общества. Оценивается значимость полученных результатов для понимания современных социальных процессов. Определяются перспективы дальнейших исследований и возможные направления для будущих проектов. Отмечается практическая значимость исследования и его роль в формировании исторической памяти.

Список литературы

Содержимое раздела

Содержит перечень всех использованных источников: книг, статей, архивных документов и других материалов, использованных в ходе исследования. Список составляется в соответствии с требованиями к оформлению научной литературы, соблюдая правила библиографического описания. Систематизируется по категориям, таким как монографии, статьи в сборниках, архивные источники и электронные ресурсы. Обеспечивает возможность для читателей проверить и оценить достоверность информации, а также служит основой для дальнейших исследований по данной теме.

Получи Такой Проект

До 90% уникальность
Готовый файл Word
15-30 страниц
Список источников по ГОСТ
Оформление по ГОСТ
Таблицы и схемы
Презентация

Создать Проект на любую тему за 5 минут

Создать

#5694896