Нейросеть

Практический отчет: Общие правила работы в лаборатории и методология отбора проб из резервуаров

Нейросеть для проекта Гарантия уникальности Строго по ГОСТу Высочайшее качество Поддержка 24/7

Данный исследовательский проект представляет собой комплексный отчет о прохождении практики, сфокусированный на ключевых аспектах лабораторной деятельности и процедурах отбора проб из резервуаров. Отчет включает в себя детальный обзор общих правил техники безопасности и организации работы в лаборатории, включая требования к хранению химических веществ, обращению с оборудованием и средствам индивидуальной защиты. Особое внимание уделяется методам отбора проб из различных типов резервуаров, рассматриваются принципы пробоотбора, применяемые инструменты и оборудование, а также методы предотвращения загрязнения проб. Проект нацелен на систематизацию теоретических знаний и практических навыков, полученных в ходе прохождения практики, с целью формирования у студентов понимания важности соблюдения стандартов и процедур для обеспечения точности и надежности результатов. В отчете приводятся примеры практических ситуаций, обсуждаются потенциальные риски и методы их минимизации, а также оценивается эффективность различных подходов к отбору проб.

Идея:

Проект направлен на систематизацию знаний и практических навыков, приобретенных в процессе лабораторных работ и отбора проб из резервуаров. Это позволит студентам лучше понимать и применять правила работы в лаборатории и методы пробоотбора.

Продукт:

Результатом проекта является структурированный отчет, который может служить практическим руководством для студентов и начинающих специалистов. Отчет содержит систематизированную информацию и практические рекомендации по данной теме.

Проблема:

Существует недостаток систематизированной информации по правилам работы в лаборатории и методам отбора проб для студентов. Это может приводить к ошибкам и снижению надежности результатов.

Актуальность:

Актуальность проекта обусловлена необходимостью формирования у студентов практических навыков и знаний, необходимых для безопасной и эффективной работы в лаборатории. Качественное освоение этих навыков критически важно в современной науке и промышленности.

Цель:

Целью данного проекта является закрепление теоретических знаний и приобретение практических навыков по правилам работы в лаборатории и отбору проб. Достижение поставленной цели будет способствовать повышению качества лабораторных исследований.

Целевая аудитория:

Данный отчет предназначен для студентов, проходящих практику в химических, биологических и технических лабораториях. Он также будет полезен начинающим специалистам, стремящимся усовершенствовать свои навыки работы.

Задачи:

  • Изучение и анализ нормативных документов по технике безопасности в лаборатории.
  • Освоение методов отбора проб из различных типов резервуаров.
  • Разработка практических рекомендаций по обеспечению безопасности и точности при проведении лабораторных работ.

Ресурсы:

Для реализации проекта необходимы доступ к лабораторному оборудованию, химическим реактивам, нормативно-технической документации и профильной литературе.

Роли в проекте:

Студент-практикант выполняет основные задачи проекта, включая изучение литературы, проведение экспериментов, анализ данных, подготовку отчета и участие в обсуждениях. Он/она ответственно подходит к соблюдению правил техники безопасности, аккуратно работает с оборудованием и химическими веществами, а также принимает участие в обсуждении и анализе результатов экспериментов. Студент анализирует полученные данные, делает выводы и предоставляет отчет о проделанной работе в соответствии с требованиями научного руководства.

Научный руководитель предоставляет методическую помощь и консультации по вопросам, связанным с проведением исследований, анализом данных и оформлением отчета. Он/она контролирует соблюдение правил техники безопасности, оценивает качество выполнения работы и предоставляет обратную связь по промежуточным результатам. Руководитель помогает студенту сориентироваться в выборе методов исследования, анализе данных и интерпретации результатов, а также оказывает помощь в подготовке отчета, предоставляя рекомендации и советы по структуре, содержанию и оформлению.

Лаборант обеспечивает доступ к лабораторному оборудованию, реактивам и материалам, контролирует соблюдение правил техники безопасности и оказывает помощь в подготовке к экспериментам. Он/она консультирует по вопросам эксплуатации оборудования, помогает в организации рабочего пространства и обеспечивает соблюдение санитарных норм. Лаборант следит за наличием необходимых материалов и реактивов, помогает в организации экспериментальной работы и обеспечивает безопасность проведения испытаний, а также занимается учетом и хранением лабораторного оборудования.

Наименование образовательного учреждения

Проект

на тему

Практический отчет: Общие правила работы в лаборатории и методология отбора проб из резервуаров

Выполнил: ФИО

Руководитель: ФИО

Содержание

  • Введение 1
  • Общие правила работы в лаборатории 2
  • Основы техники безопасности при работе с химическими веществами 3
  • Методы отбора проб из различных типов резервуаров 4
  • Оборудование и инструменты для отбора проб 5
  • Организация рабочего места при отборе проб 6
  • Практическое применение методов отбора проб 7
  • Анализ и интерпретация результатов 8
  • Заключение 9
  • Список литературы 10

Введение

Содержимое раздела

Данный раздел представляет собой введение в тему отчета о практике, обозначая цели и задачи исследования, а также его актуальность и значимость. Здесь описывается структура отчета, его основные разделы и методология исследования. Введение включает обоснование выбора темы, указывая на ее практическую значимость для профессиональной деятельности и области научных исследований. Также приводятся ключевые понятия и термины, используемые в отчете, что создает основу для понимания дальнейшего материала. Введение призвано заинтересовать читателя и подготовить к восприятию основных результатов исследования, подчеркивая важность рассматриваемых вопросов и направлений работы.

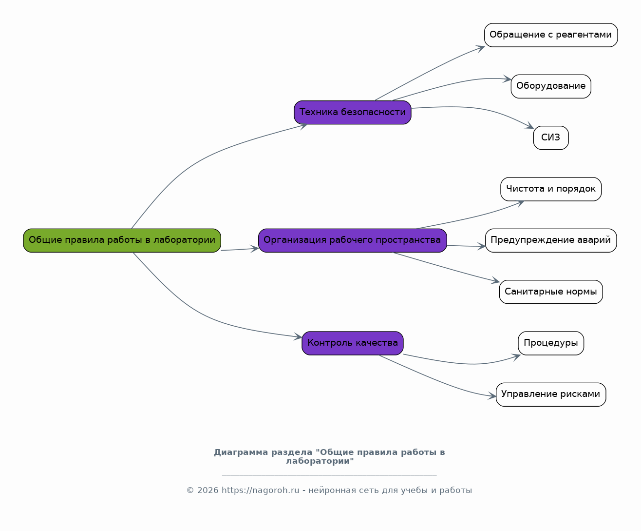
Общие правила работы в лаборатории

Содержимое раздела

В этом разделе подробно рассматриваются основные правила, стандарты и требования, предъявляемые к организации работы в лаборатории. Освещаются вопросы техники безопасности, включая правила обращения с химическими реагентами, лабораторным оборудованием и средствами индивидуальной защиты. Определяются принципы организации рабочего пространства, обеспечение чистоты и порядка, а также методы предупреждения аварийных ситуаций и оказания первой помощи. Рассматриваются аспекты соблюдения санитарных норм и экологических требований, а также процедуры контроля качества и управления рисками в лабораторной среде. В данный раздел включаются нормативные документы, инструкции и регламенты, обязательные для соблюдения всеми сотрудниками.

Основы техники безопасности при работе с химическими веществами

Содержимое раздела

Раздел посвящен детальному изучению правил техники безопасности при работе с различными химическими веществами. Рассматриваются классификации опасности, методы хранения и транспортировки химических реагентов, а также процедуры обращения с ними. Обсуждаются меры предосторожности при работе с токсичными, едкими, взрывоопасными и горючими веществами. Особое внимание уделяется информации о маркировке и идентификации опасных веществ, использованию средств индивидуальной защиты и экстренным мерам в случае аварийных ситуаций. Включаются рекомендации по предотвращению химических ожогов, отравлений и других видов повреждений, связанных с работой в лаборатории.

Методы отбора проб из различных типов резервуаров

Содержимое раздела

Этот раздел посвящен детальному рассмотрению различных методов отбора проб из резервуаров (цистерны, баки, ёмкости). Он включает в себя принципы пробоотбора, выбор оборудования и материалов, а также методы подготовки проб к анализу. Описываются различные типы пробоотборников, их применение и особенности эксплуатации. Подробно освещаются способы отбора проб из жидких, твердых, газообразных и сыпучих веществ, содержащихся в резервуарах. Обсуждаются методы предотвращения загрязнения проб, обеспечение репрезентативности и точности отбора, а также методы консервации и хранения проб. Приводятся практические рекомендации и примеры применения различных методов.

Оборудование и инструменты для отбора проб

Содержимое раздела

В разделе подробно рассматривается используемое оборудование и инструменты для отбора проб из различных типов резервуаров. Описываются различные типы пробоотборников, их конструкция, принцип действия и области применения. Обсуждаются материалы, из которых изготавливается оборудование, и их влияние на результаты анализа. Детально рассматриваются средства индивидуальной защиты, необходимые при работе с данным оборудованием, и методы их использования. Особое внимание уделяется правилам обслуживания и эксплуатации оборудования, а также мерам предосторожности для предотвращения загрязнения проб и обеспечения безопасности персонала. Включаются иллюстрации и схемы, демонстрирующие устройство и использование различных инструментов.

Организация рабочего места при отборе проб

Содержимое раздела

В этом разделе рассматривается организация рабочего места при проведении процедур отбора проб из резервуаров. Обсуждаются требования к подготовке и оснащению рабочей зоны для обеспечения безопасности и эффективности работы. Рассматриваются вопросы выбора подходящего места для отбора проб, обеспечения освещения и вентиляции, а также организации доступа к резервуарам. Подробно описываются методы подготовки оборудования и инструментов к работе, включая их очистку и калибровку. Обсуждаются процедуры по соблюдению санитарных норм и экологических требований. Приводятся практические рекомендации по организации рабочего места для минимизации рисков и обеспечения качества отбора проб.

Практическое применение методов отбора проб

Содержимое раздела

Этот раздел посвящен практическому применению теоретических знаний о методах отбора проб. Он включает в себя описание конкретных процедур, инструментов и оборудования, используемых на практике. Рассматриваются различные сценарии отбора проб из различных типов резервуаров, учитывая особенности их конструкции и содержимого. Обсуждаются методы оценки репрезентативности проб, методы контроля качества отбора и методы обработки результатов. Детально описываются этапы подготовки проб к анализу. Включает в себя примеры практических задач и их решения, а также рекомендации по оптимизации процесса отбора проб.

Анализ и интерпретация результатов

Содержимое раздела

Раздел посвящен анализу и интерпретации результатов, полученных в ходе отбора проб и лабораторных анализов. Рассматриваются основные методы статистической обработки данных, оценка погрешностей и неопределенностей измерений. Обсуждаются методы валидации результатов и методы контроля качества. Приводятся примеры анализа данных, полученных в различных условиях, и интерпретации полученных результатов. Детально рассматриваются методы выявления аномалий и отклонений, а также способы представления результатов в форматах, понятных для специалиста. Включаются рекомендации по составлению отчетов и заключений.

Заключение

Содержимое раздела

В заключении обобщаются основные выводы, полученные в ходе прохождения практики и выполнения исследовательского проекта. Кратко излагаются достигнутые цели, основные результаты и их значимость для практики и науки. Оценивается эффективность примененных методов и подходов, а также приводятся рекомендации по улучшению и оптимизации лабораторных исследований. Включаются предложения по дальнейшим исследованиям и направлениям развития в данной области, а также оценивается вклад проекта в общее развитие знаний и компетенций. Заключение формирует общее представление о проделанной работе и подчеркивает ее практическую значимость и вклад в научную область, представляя собой свод ключевых моментов.

Список литературы

Содержимое раздела

Этот раздел содержит полный список использованной литературы и источников, на которые ссылается отчет. Список включает книги, статьи из научных журналов, нормативные документы и другие материалы, использованные при подготовке отчета. Информация о каждом источнике приведена в соответствии со стандартами библиографического описания, что обеспечивает точность и позволяет легко найти указанные источники. Список литературы организован в алфавитном порядке или в соответствии с принятыми нормами цитирования. В списке также могут быть указаны ссылки на интернет-ресурсы, если они использовались. Этот раздел демонстрирует широту и глубину проведенного исследования, а также подтверждает научную обоснованность представленных результатов.

Получи Такой Проект

До 90% уникальность
Готовый файл Word
15-30 страниц
Список источников по ГОСТ
Оформление по ГОСТ
Таблицы и схемы
Презентация

Создать Проект на любую тему за 5 минут

Создать

#5484449