Нейросеть

Практическое применение знаний: Дневник учебной практики в следственном отделе органов внутренних дел

Нейросеть для проекта Гарантия уникальности Строго по ГОСТу Высочайшее качество Поддержка 24/7

Данный исследовательский проект представляет собой подробный дневник, фиксирующий опыт прохождения учебной практики в следственном отделе органов внутренних дел. В рамках проекта будет осуществлен анализ практических аспектов работы следователя, что позволит студенту систематизировать полученные знания и подготовиться к будущей профессиональной деятельности. Особое внимание уделяется анализу нормативно-правовой базы, регулирующей деятельность следственных органов, а также изучению методик расследования различных категорий преступлений. Дневник практики включает в себя описание конкретных кейсов, с которыми студент сталкивается в процессе работы, анализ процессуальных документов, оценку навыков, необходимых для эффективного осуществления следственных действий, и отражение полученных знаний и умений. Проект нацелен на формирование у студента представления о специфике работы следователя, развитие аналитического мышления, навыков работы с информацией и умения применять теоретические знания на практике. В результате работы над проектом студент получит ценный опыт, который будет полезен при дальнейшем обучении и трудоустройстве.

Идея:

Проект направлен на систематизацию и анализ опыта прохождения учебной практики в следственном отделе. Основной целью является формирование практических навыков и закрепление теоретических знаний.

Продукт:

Финальным продуктом станет структурированный дневник практики, отражающий весь процесс обучения и полученные навыки. Дневник будет включать в себя анализ конкретных ситуаций и рекомендации для дальнейшего обучения.

Проблема:

Существует необходимость в интеграции теоретических знаний с практическим опытом, что позволит студентам лучше понимать специфику работы в следственных органах. Недостаток практического опыта может затруднить адаптацию выпускников к профессиональной деятельности.

Актуальность:

Актуальность проекта обусловлена необходимостью формирования у будущих специалистов-юристов практических навыков, необходимых для успешной работы в следственных органах. Проект способствует повышению качества подготовки кадров для правоохранительной системы.

Цель:

Цель проекта – систематизировать полученные знания и навыки, приобретенные в ходе прохождения практики, и сформировать представление о специфике работы следователя. Достижение поставленной цели окажет содействие в успешной адаптации к профессиональной деятельности.

Целевая аудитория:

Аудиторией проекта являются студенты юридических факультетов, проходящие практику в следственных органах. Также проект может быть полезен начинающим следователям и преподавателям юридических дисциплин.

Задачи:

  • Изучение нормативно-правовой базы, регулирующей деятельность следственных органов.
  • Анализ конкретных уголовных дел и процессуальных документов.
  • Оценка эффективности применяемых методов расследования.
  • Систематизация полученного опыта и формирование выводов.

Ресурсы:

Для реализации проекта потребуются доступ к материалам практики, нормативно-правовым актам, учебной литературе, а также возможность консультаций с опытными следователями и преподавателями.

Роли в проекте:

Ведет дневник практики, фиксирует ход работы, анализирует процессуальные документы, участвует в следственных действиях под руководством опытных следователей. Осуществляет сбор данных, необходимых для анализа, выполняет поручения следователя, изучает материалы уголовных дел, составляет проекты процессуальных документов, проводит анализ собранной информации, выявляет закономерности, готовит отчеты и предложения по совершенствованию следственной работы, а также самостоятельно анализирует полученный опыт, выявляет свои сильные и слабые стороны, ищет пути повышения эффективности своей деятельности.

Обеспечивает организацию и контроль над учебной практикой студента, предоставляет доступ к необходимым материалам и документам. Руководитель осуществляет консультирование студента по правовым вопросам, контролирует правильность оформления процессуальных документов, оценивает практические навыки студента и дает рекомендации по улучшению его работы. Он также предоставляет студенту обратную связь о его работе и направляет его в процессе освоения практических навыков, оказывает помощь в решении сложных вопросов и способствует формированию у студента профессиональных компетенций.

Осуществляет общее руководство проектом, предоставляет методическую помощь студенту, консультирует по вопросам методологии исследования и оформления работы. Научный руководитель проверяет дневник практики, оценивает его соответствие требованиям, анализирует выводы студента и помогает ему формулировать рекомендации. Он также участвует в обсуждении результатов работы, дает рекомендации по улучшению проектной деятельности, содействует развитию научного мышления и формированию исследовательских навыков студента, а также оказывает помощь в подготовке к защите проекта.

Наименование образовательного учреждения

Проект

на тему

Практическое применение знаний: Дневник учебной практики в следственном отделе органов внутренних дел

Выполнил: ФИО

Руководитель: ФИО

Содержание

  • Введение 1
  • Теоретические основы деятельности следственных органов 2
  • Организация работы следственного отдела 3
  • Тактика производства следственных действий 4
  • Практика расследования отдельных видов преступлений 5
  • Анализ практики работы следственного отдела 6
  • Особенности работы с процессуальными документами 7
  • Проблемы и перспективы развития следственной деятельности 8
  • Заключение 9
  • Список литературы 10

Введение

Содержимое раздела

Введение представляет собой первый раздел работы, в котором обосновывается выбор темы, ее актуальность и значимость. В данном разделе обозначаются цели и задачи исследования, объект и предмет исследования, методологическая база, а также структура работы. Обосновывается теоретическая и практическая значимость исследования. Подробно излагается структура работы, указываются основные пункты, которые будут рассмотрены в дальнейшем, и обосновывается логическая последовательность изложения материала.

Теоретические основы деятельности следственных органов

Содержимое раздела

Раздел посвящен изучению теоретических аспектов деятельности следственных органов. Рассматривается история развития следствия, его роль в системе правоохранительных органов, а также основные принципы и задачи. Анализируется нормативно-правовая база, регулирующая деятельность следственных органов, включая Конституцию РФ, уголовно-процессуальный кодекс и другие нормативные акты. Исследуются основные понятия и категории следственной деятельности. Особое внимание уделяется анализу основных задач и функций, стоящих перед следственными органами, а также их взаимодействию с другими правоохранительными структурами.

Организация работы следственного отдела

Содержимое раздела

В данном разделе рассматриваются вопросы организации работы следственного отдела, включая структуру, штатную численность, распределение обязанностей и планирование работы. Анализируются факторы, влияющие на эффективность работы следственного отдела, такие как материально-техническое обеспечение, информационное сопровождение и квалификация кадров. Изучаются методы оценки деятельности следственного отдела и критерии эффективности. Подробно анализируются различные аспекты организации работы: от планирования и взаимодействия между подразделениями до контроля за исполнением и принятия управленческих решений. Особое внимание уделяется специфике работы следственных отделов в различных условиях.

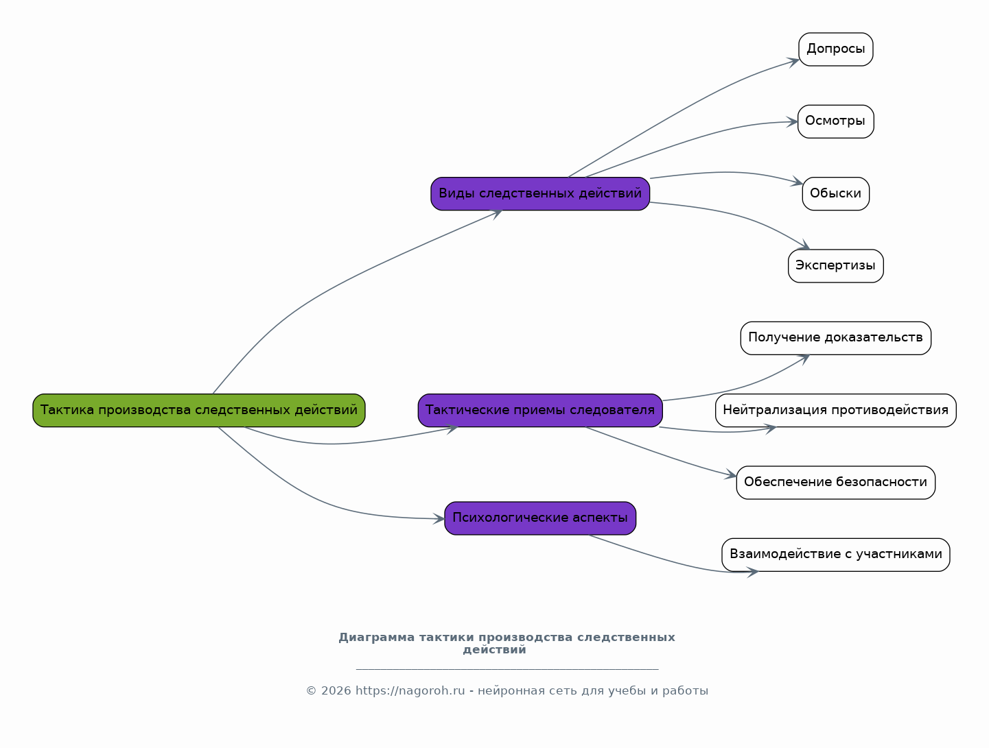
Тактика производства следственных действий

Содержимое раздела

Этот раздел посвящен изучению тактики производства следственных действий. Рассматриваются основные виды следственных действий, порядок их проведения, а также тактические приемы, используемые следователем. Анализируются особенности проведения допросов, осмотров, обысков, экспертиз и других следственных действий. Изучается роль психологических аспектов в процессе следственных действий, рассматриваются особенности взаимодействия следователя с участниками уголовного судопроизводства. Подробно анализируются тактические приемы, используемые при проведении следственных действий, включая методы получения доказательств, нейтрализации противодействия и обеспечения безопасности участников.

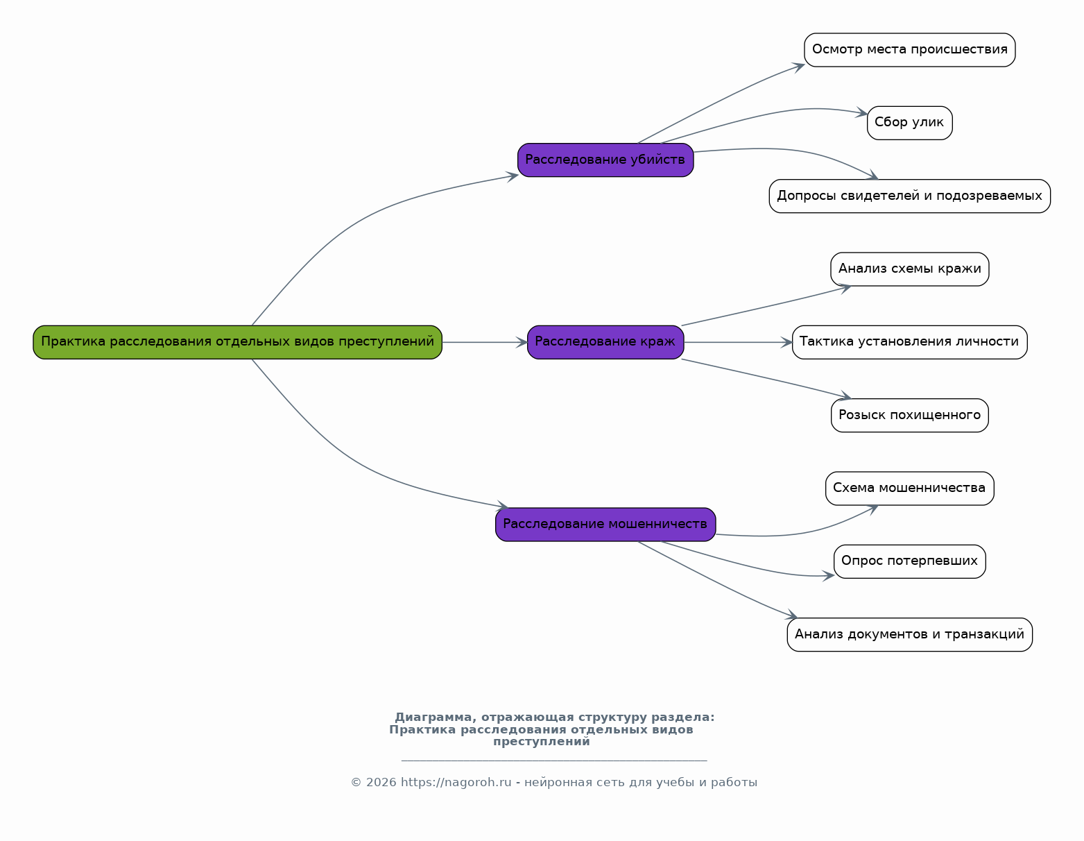
Практика расследования отдельных видов преступлений

Содержимое раздела

Данный раздел посвящен практическому применению теоретических знаний при расследовании конкретных видов преступлений. Анализируются особенности расследования убийств, краж, грабежей, мошенничеств и других преступлений. Изучаются методики расследования, типовые следственные ситуации и тактические приемы, используемые при расследовании различных категорий преступлений. Рассматриваются особенности взаимодействия следователя с экспертами, оперативными сотрудниками и другими участниками уголовного судопроизводства. Приводятся примеры из практики, иллюстрирующие применение теоретических знаний и тактических приемов при расследовании конкретных уголовных дел, в рамках дневника практики.

Анализ практики работы следственного отдела

Содержимое раздела

Раздел посвящен анализу практической деятельности, осуществляемой в следственном отделе, где проходила учебная практика. В рамках данного раздела, проводится детальный анализ конкретных уголовных дел, с которыми студент-практикант столкнулся в процессе работы. Оценивается эффективность применяемых методов расследования, анализируется взаимодействие следователей с другими участниками, включая экспертов и оперативных сотрудников. Изучаются особенности работы с доказательствами, а также процессуальные аспекты расследования. Делаются выводы о сильных и слабых сторонах работы следственного отдела, выявляются проблемы, возникающие в процессе расследования и предлагаются рекомендации по их устранению.

Особенности работы с процессуальными документами

Содержимое раздела

В этом разделе анализируются особенности работы с процессуальными документами, составляемыми следователем. Изучаются требования к оформлению протоколов следственных действий, постановлений, обвинительных заключений и других процессуальных документов. Анализируются ошибки, допускаемые при составлении процессуальных документов, и предлагаются способы их устранения. Особое внимание уделяется соблюдению требований законодательства при составлении процессуальных документов, а также обеспечению юридической грамотности и обоснованности принимаемых решений. Рассматриваются вопросы, связанные с логикой, структурой и языком процессуальных документов, а также их соответствие требованиям процессуального законодательства.

Проблемы и перспективы развития следственной деятельности

Содержимое раздела

В этом параграфе обсуждаются актуальные проблемы и перспективы развития следственной деятельности. Анализируются факторы, влияющие на эффективность расследования преступлений, такие как уровень преступности, изменения в законодательстве, развитие технологий и т.д. Рассматриваются вопросы совершенствования организации работы следственных органов, повышения квалификации следователей, использования современных технологий в расследовании преступлений и снижения проблем, возникающих при проведении следственных действий. Обсуждаются перспективы развития следственной деятельности и предлагаются пути повышения ее эффективности, основанные на обобщении опыта учебной практики и анализе современных тенденций.

Заключение

Содержимое раздела

Заключение представляет собой завершающий раздел работы, в котором подводятся итоги исследования, формулируются основные выводы и предлагаются рекомендации. В данном разделе обобщаются результаты анализа практики работы следственного отдела, полученные в ходе учебной практики, и отражаются выводы, сделанные в процессе исследования. Оценивается достижение поставленных целей и задач, а также определяется практическая значимость полученных результатов. Формулируются выводы о сильных и слабых сторонах деятельности следственных органов, а также предлагаются рекомендации по совершенствованию их работы. Подчеркивается вклад практической работы в следственном отделе в формирование профессиональных компетенций студента, и намечаются дальнейшие направления его исследования.

Список литературы

Содержимое раздела

Список литературы включает в себя перечень всех использованных источников, включая нормативные правовые акты, учебную и научную литературу, а также интернет-ресурсы. Список должен быть оформлен в соответствии с требованиями ГОСТ. Каждый элемент списка должен содержать полные библиографические данные, обеспечивающие возможность идентификации источника. Включены публикации, использованные в процессе исследования. Правильное оформление списка литературы является важным элементом научной работы, отражающим глубину проработки темы и демонстрирующим знание исследователем научной литературы по проблеме.

Получи Такой Проект

До 90% уникальность
Готовый файл Word
15-30 страниц
Список источников по ГОСТ
Оформление по ГОСТ
Таблицы и схемы
Презентация

Создать Проект на любую тему за 5 минут

Создать

#5724919