Нейросеть

Права человека в цифровую эпоху: защита личной информации и свобода выражения мнений в интернет-пространстве

Нейросеть для проекта Гарантия уникальности Строго по ГОСТу Высочайшее качество Поддержка 24/7

Данный исследовательский проект посвящен всестороннему анализу взаимосвязи между правами человека и развитием цифровых технологий, с особым акцентом на вопросы защиты личной информации и свободы слова в интернете. В эпоху цифровизации, когда границы между реальным и виртуальным мирами стираются, традиционные представления о правах человека сталкиваются с новыми вызовами. Проект направлен на изучение, как существующие правовые рамки и механизмы защиты прав человека адаптируются к условиям онлайн-среды, а также на выявление новых угроз и возможностей, которые цифровые технологии привносят в эту сферу. Особое внимание уделяется анализу различных аспектов защиты личной информации, включая сбор, хранение и использование данных, а также вопросам цензуры, онлайн-слежки, распространения дезинформации и кибербуллинга. Проект предполагает комплексный подход, сочетающий в себе теоретический анализ нормативных актов, судебной практики, международных соглашений и этических принципов, а также эмпирические исследования, направленные на изучение восприятия и реализации прав человека в цифровом пространстве различными социальными группами.

Идея:

Проект исследует вызовы и возможности, которые цифровая эпоха представляет для защиты прав человека, особенно в отношении личной информации и свободы слова. Он объединяет юридический, социологический и этический анализ, предлагая комплексное понимание проблемы.

Продукт:

Результатом проекта станет аналитический отчет, включающий обзор текущего состояния дел, выводы и рекомендации для улучшения защиты прав человека в цифровом пространстве. Также будет подготовлена серия образовательных материалов, направленных на повышение осведомленности общественности.

Проблема:

Существует растущая угроза для защиты личной информации из-за увеличения объемов данных и сложности контроля за их использованием. Кроме того, свобода слова в интернете сталкивается с проблемами цензуры, дезинформации и кибербуллинга.

Актуальность:

Актуальность проекта обусловлена необходимостью разработки эффективных механизмов защиты прав человека в условиях быстрого развития цифровых технологий. Современное общество нуждается в четком понимании новых вызовов и разработке стратегий для обеспечения соблюдения этих прав в интернете.

Цель:

Цель проекта - провести глубокий анализ проблем защиты личной информации и свободы слова в интернете. Кроме того, выработать рекомендации для государственных органов, правозащитных организаций и технологических компаний.

Целевая аудитория:

Аудитория проекта включает студентов, исследователей, юристов, специалистов в области информационных технологий, а также широкую общественность, интересующуюся вопросами прав человека и цифровой этики. Проект будет полезен для всех, кто хочет понять, как защитить свои права в цифровом мире.

Задачи:

  • Провести обзор международной и национальной нормативно-правовой базы в области защиты личной информации и свободы слова в интернете.
  • Изучить судебную практику по делам, связанным с нарушением прав человека в цифровом пространстве.
  • Проанализировать роль социальных сетей и платформ в распространении информации и ограничении свободы слова.
  • Разработать рекомендации по совершенствованию законодательства и правоприменительной практики в области защиты прав человека в интернете.
  • Провести социологические исследования для выявления восприятия и реализации прав человека в цифровой среде различными группами населения.

Ресурсы:

Для реализации проекта потребуются доступ к юридическим базам данных, библиотечным ресурсам, программное обеспечение для анализа данных, а также финансирование для проведения социологических исследований и командировок.

Роли в проекте:

Осуществляет общее руководство проектом, координирует работу команды, отвечает за планирование и реализацию исследовательских задач, подготовку промежуточных и итоговых отчетов, а также взаимодействие с финансирующими организациями и экспертами. Руководитель обеспечивает соблюдение сроков и качества выполнения проекта, контролирует распределение ресурсов и принимает решения по ключевым вопросам.

Отвечает за проведение теоретических исследований, анализ нормативных актов, судебной практики и научной литературы, подготовку аналитических обзоров и общих заключений. Научный сотрудник участвует в разработке методологии исследования, сборе и обработке данных, а также в подготовке научных публикаций и презентаций. Он должен обладать глубокими знаниями в области права, социологии или смежных дисциплин.

Отвечает за организацию и проведение социологических исследований, сбор и анализ данных, полученных в ходе опросов, интервью и других исследовательских методов. Аналитик данных разрабатывает инструменты для сбора данных, обрабатывает полученную информацию, применяя статистические методы, визуализирует результаты и готовит отчеты. Он должен иметь навыки работы со статистическим ПО, владеть исследовательскими методами и уметь интерпретировать полученные результаты.

Предоставляет экспертные юридические консультации по вопросам, связанным с реализацией проекта, анализирует законодательство и судебную практику, готовит юридические заключения и рекомендации. Юрист-консультант участвует в разработке правовых аспектов исследования, помогает в подготовке юридических документов и обеспечивает соответствие проекта требованиям законодательства. Он должен обладать опытом в области защиты прав человека и информационного права.

Отвечает за продвижение результатов проекта, подготовку пресс-релизов, организацию мероприятий, работу со СМИ и общественностью. Специалист по связям с общественностью разрабатывает стратегии коммуникации, поддерживает контакты с заинтересованными сторонами, обеспечивает информационную поддержку проекта и повышает его видимость. Он должен обладать навыками коммуникации, написания текстов и организации мероприятий.

Наименование образовательного учреждения

Проект

на тему

Права человека в цифровую эпоху: защита личной информации и свобода выражения мнений в интернет-пространстве

Выполнил: ФИО

Руководитель: ФИО

Содержание

  • Введение 1
  • Теоретические основы защиты личной информации в цифровую эпоху 2
  • Правовые основы свободы слова в интернете 3
  • Взаимодействие защиты личной информации и свободы слова 4
  • Анализ судебной практики по делам о защите личной информации 5
  • Анализ свободы выражения мнений в социальных сетях 6
  • Методология проведения социологических исследований 7
  • Результаты социологических исследований 8
  • Рекомендации по улучшению защиты прав человека 9
  • Список литературы 10

Введение

Содержимое раздела

В данном разделе представлено введение в проблематику исследования, обосновывается актуальность выбранной темы, формулируются цели и задачи проекта, а также определяется его методология. Рассматривается взаимосвязь между развитием цифровых технологий и правами человека, обозначаются основные вызовы и возможности, которые цифровизация предоставляет в сфере защиты личной информации и свободы слова. Описывается структура проекта, перечисляются основные этапы исследования и ожидаемые результаты. Подчеркивается важность изучения данной темы для современного общества и ее практическая значимость.

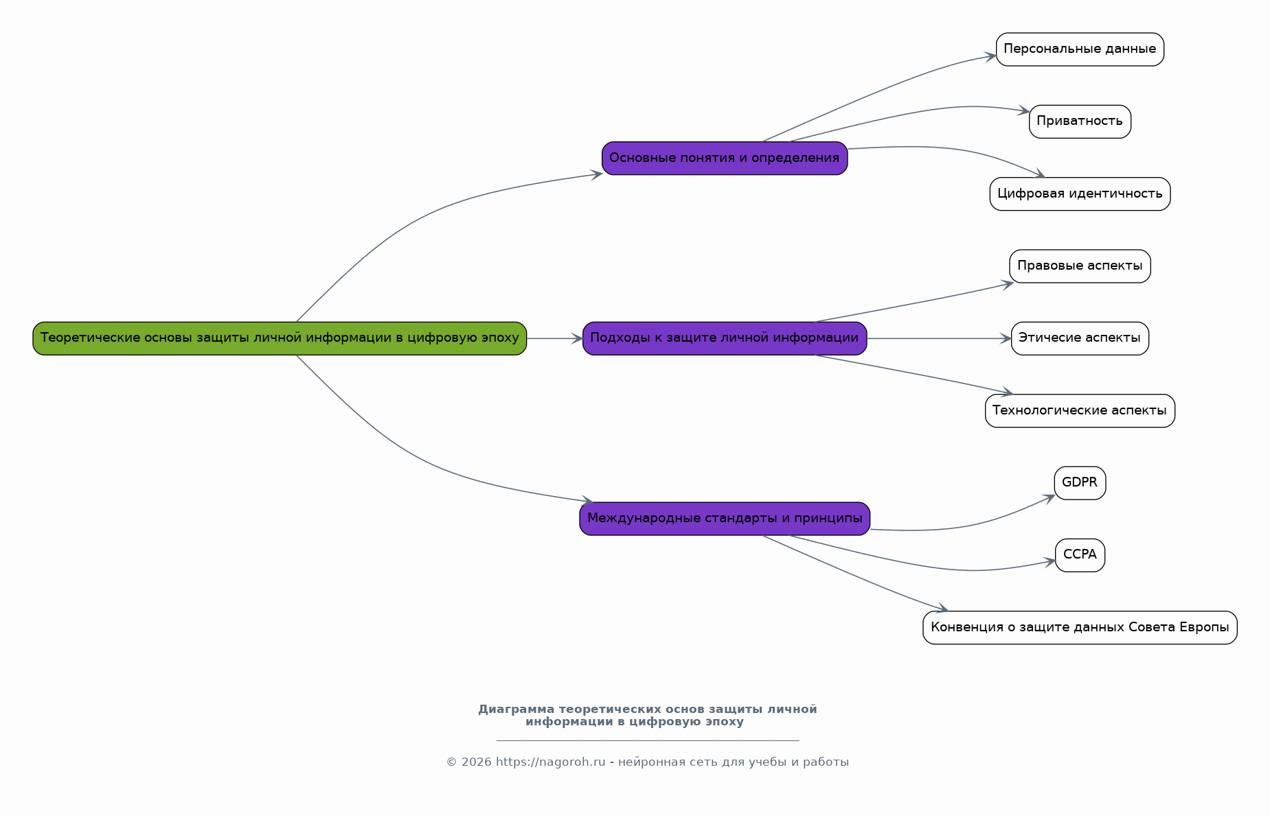
Теоретические основы защиты личной информации в цифровую эпоху

Содержимое раздела

В этом разделе анализируются теоретические аспекты защиты личной информации в цифровую эпоху, рассматриваются основные понятия и определения, связанные с персональными данными, приватностью и цифровой идентичностью. Изучаются различные подходы к защите личной информации, включая правовые, этические и технологические аспекты. Анализируются международные стандарты и принципы защиты данных, а также основные правовые акты в этой области. Рассматриваются вопросы сбора, хранения, обработки и использования персональных данных, а также роль государства, бизнеса и граждан в обеспечении защиты личной информации.

Правовые основы свободы слова в интернете

Содержимое раздела

Раздел посвящен анализу юридических аспектов свободы слова в интернете. Рассматриваются различные подходы к пониманию свободы выражения мнений, ее пределы и ограничения, включая вопросы цензуры, клеветы, оскорблений и распространения запрещенной информации. Анализируется международное и национальное законодательство в области свободы слова, включая конституционные нормы, международные договоры и судебную практику. Особое внимание уделяется влиянию цифровых платформ и социальных сетей на свободу слова, а также вопросам модерации контента и ответственности за распространение информации.

Взаимодействие защиты личной информации и свободы слова

Содержимое раздела

В этом разделе рассматривается сложная взаимосвязь между защитой личной информации и свободой слова. Анализируются потенциальные конфликты между этими правами, а также способы их гармонизации. Изучаются случаи, когда защита личной информации может ограничивать свободу слова, и наоборот. Рассматриваются различные стратегии и подходы к балансированию этих прав, включая принципы пропорциональности и необходимости. Обсуждаются этические аспекты взаимоотношений между приватностью и свободой выражения мнений в цифровом пространстве, а также роль технологических решений в урегулировании этих противоречий.

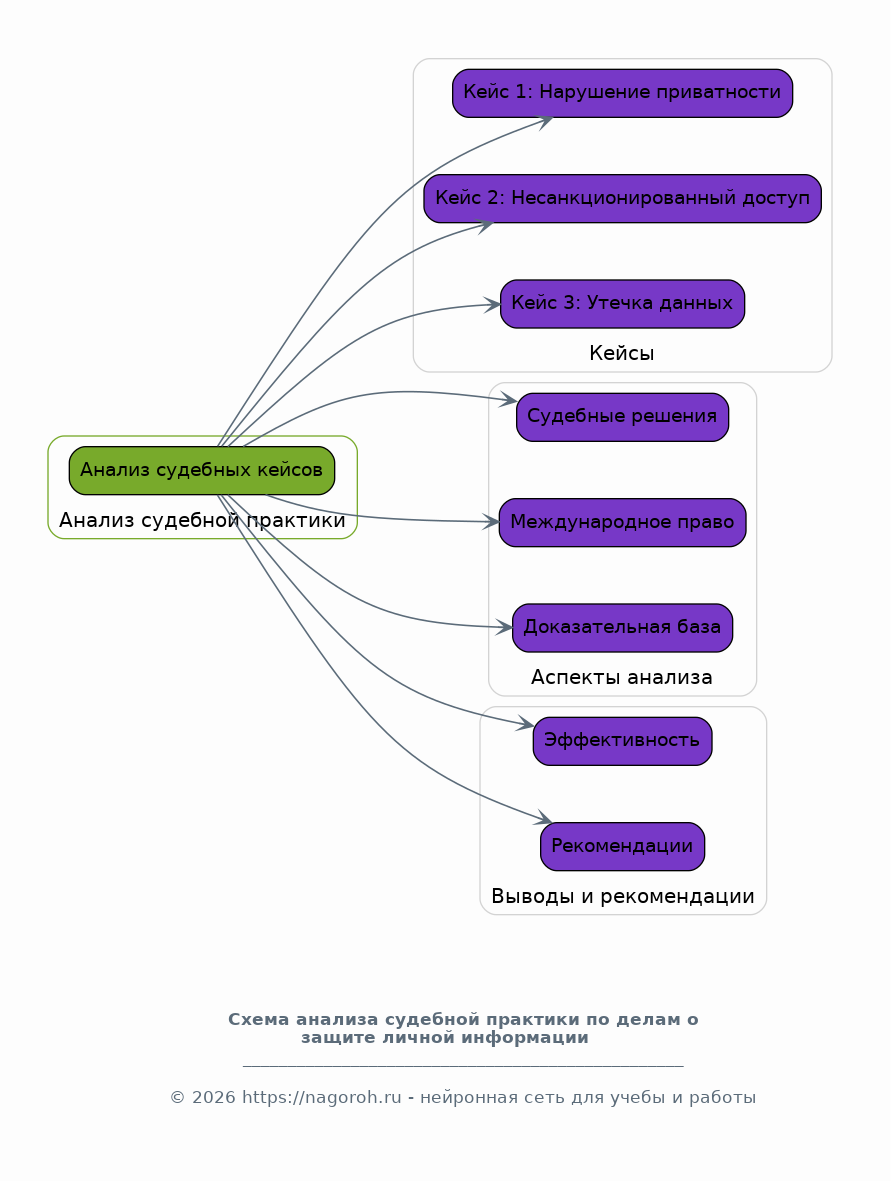
Анализ судебной практики по делам о защите личной информации

Содержимое раздела

Данный раздел посвящен анализу конкретных примеров из судебной практики. Практические кейсы, касающиеся нарушения прав на частную жизнь, несанкционированного доступа к данным, разглашения персональной информации и других нарушений в цифровом пространстве. Анализируются решения судов различных инстанций, включая международные суды, такие как Европейский суд по правам человека. Выявляются основные тенденции и проблемы, возникающие в процессе защиты личной информации в судах, рассматриваются особенности доказывания в цифровой среде и вопросы ответственности за нарушения. Делаются выводы о эффективности существующих механизмов защиты и предлагаются рекомендации по их улучшению.

Анализ свободы выражения мнений в социальных сетях

Содержимое раздела

В данном разделе анализируется роль социальных сетей и онлайн-платформ в распространении информации и ограничении свободы слова. Изучаются механизмы модерации контента, применяемые социальными сетями, включая политику в отношении дезинформации, ненавистнических высказываний и других форм неправомерного контента. Рассматривается влияние алгоритмов социальных сетей на видимость и распространение информации, а также их роль в формировании общественного мнения. Анализируются случаи цензуры и ограничения свободы слова, связанные с действиями социальных сетей, и оценивается их соответствие международным стандартам. Выявляются проблемы и предлагаются рекомендации по обеспечению свободы выражения мнений в онлайн-среде.

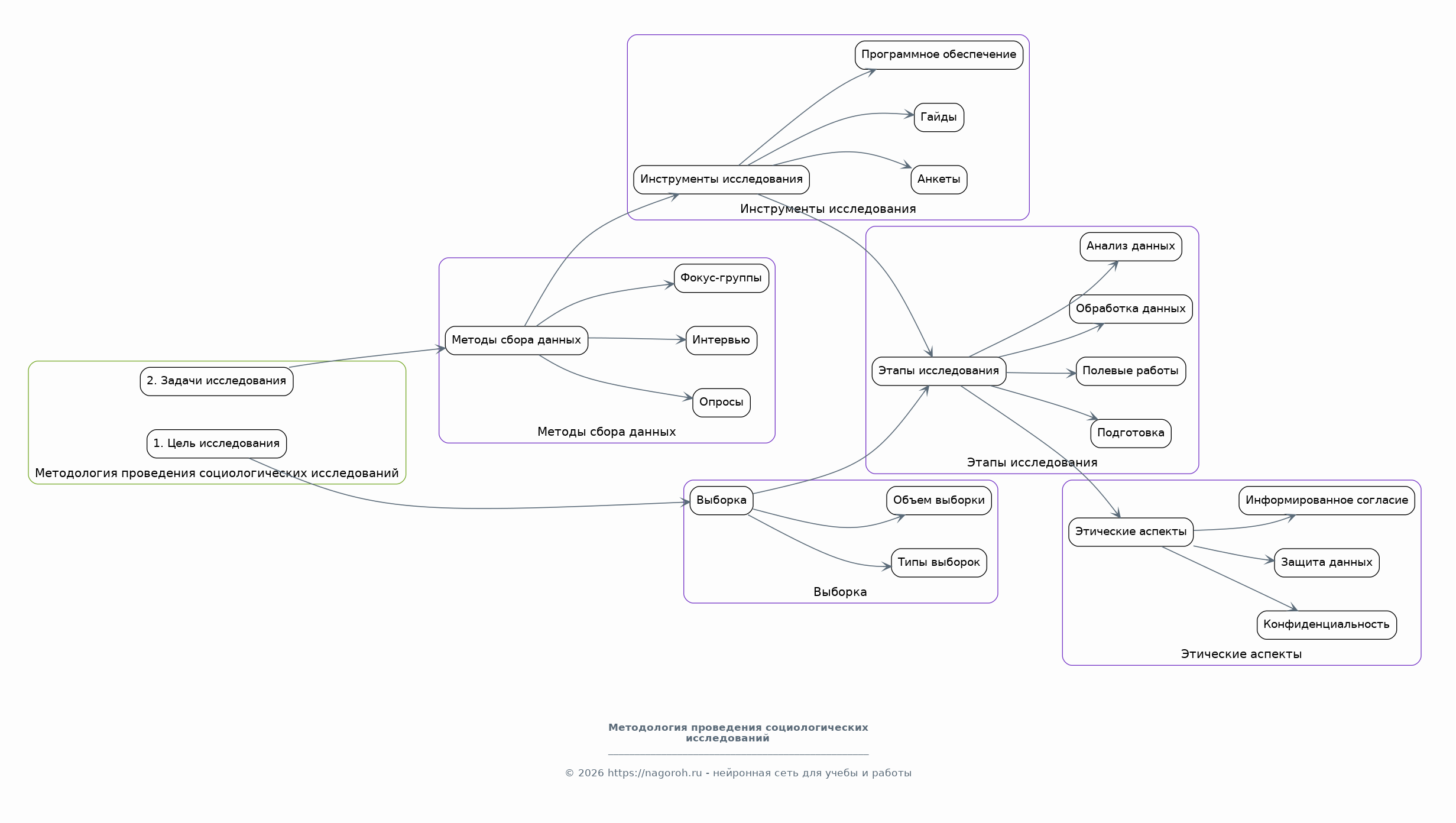
Методология проведения социологических исследований

Содержимое раздела

В данной главе подробно описывается методология проведения социологических исследований, направленных на изучение восприятия и реализации прав человека в цифровой среде различными группами населения. Представлены выборка, методы сбора данных (опросы, интервью, фокус-группы), инструменты исследования и порядок их применения. Описываются планируемые этапы проведения исследования, включая подготовку, проведение полевых работ, обработку и анализ данных. Рассматриваются вопросы этики проведения исследований, обеспечения конфиденциальности и защиты персональных данных респондентов, а также способы валидации и верификации результатов.

Результаты социологических исследований

Содержимое раздела

Данный раздел представляет собой анализ результатов социологических исследований, проводимых в рамках проекта. Представлены основные выводы и тенденции, выявленные в ходе опросов, интервью и других исследовательских методов. Анализируется восприятие прав человека в цифровом пространстве различными группами населения, включая молодежь, пожилых людей, представителей различных социальных и экономических групп. Выявляются проблемные области и риски, связанные с защитой личной информации и свободой слова. Обсуждаются факторы, влияющие на восприятие прав человека в интернете, включая уровень цифровой грамотности, доверие к онлайн-платформам и отношение к государству. Результаты иллюстрируются графиками и таблицами.

Рекомендации по улучшению защиты прав человека

Содержимое раздела

В данном разделе представлены рекомендации, разработанные на основе проведенных исследований и анализа. Рекомендации направлены на улучшение защиты личной информации и свободы слова в цифровом пространстве. Адресованы они как государственным органам, так и правозащитным организациям, технологическим компаниям и общественным институтам. Рассматриваются вопросы совершенствования законодательства и правоприменительной практики, разработки новых механизмов защиты прав, повышения цифровой грамотности населения, усиления контроля за деятельностью онлайн-платформ. Предлагаются конкретные меры, направленные на борьбу с дезинформацией, кибербуллингом и другими угрозами. Оценивается эффективность различных подходов и стратегий, а также предлагаются меры по их внедрению и мониторингу.

Список литературы

Содержимое раздела

В данном разделе представлен список использованной литературы, включая нормативные акты, научные статьи, книги, отчеты международных организаций и другие источники, использованные в процессе работы над проектом. Список литературы составлен в соответствии с требованиями к оформлению научной работы и включает в себя все цитируемые источники. Он разделен на категории (например, нормативные акты, монографии, статьи из научных журналов) для удобства поиска. Каждая запись в списке содержит полную библиографическую информацию, необходимую для идентификации источника. Список литературы является важной частью любой научной работы, так как он демонстрируют объем проведенного исследования и подтверждает научную обоснованность выводов.

Получи Такой Проект

До 90% уникальность
Готовый файл Word
15-30 страниц
Список источников по ГОСТ
Оформление по ГОСТ
Таблицы и схемы
Презентация

Создать Проект на любую тему за 5 минут

Создать

#5694053