Нейросеть

Права и Обязанности Подростков в Современном Обществе: Юридический и Социальный Аспект

Нейросеть для проекта Гарантия уникальности Строго по ГОСТу Высочайшее качество Поддержка 24/7

Данный исследовательский проект посвящен всестороннему анализу прав и обязанностей подростков в контексте современного общества, рассматривая законодательные аспекты, социальные нормы и психологические факторы, влияющие на формирование личности и гражданской ответственности. Проект направлен на изучение основных нормативных актов, регулирующих права подростков, таких как Конституция Российской Федерации, Семейный кодекс, Федеральный закон «Об основных гарантиях прав ребенка в Российской Федерации» и другие. Особое внимание уделяется анализу международных договоров и конвенций, ратифицированных Российской Федерацией, которые устанавливают стандарты защиты прав детей и подростков. Исследование предполагает критический анализ существующих механизмов защиты прав подростков, выявление пробелов и противоречий в законодательстве, а также разработку рекомендаций по совершенствованию правового регулирования и повышению эффективности защиты прав молодых граждан. Кроме того, данная работа рассматривает социальные аспекты, включая влияние семьи, школы, сверстников и средств массовой информации на формирование представлений о правах и обязанностях, а также анализирует проблемы буллинга, кибербуллинга и других форм насилия, с которыми сталкиваются подростки в современном мире.

Идея:

Исследование направлено на глубокое изучение правового статуса подростков, их прав и обязанностей в современном российском обществе, а также выявление проблем и перспектив их реализации. Целью является разработка практических рекомендаций по обеспечению защиты прав подростков и повышению их осведомленности о своих правах и обязанностях.

Продукт:

Результатом исследования станет аналитический отчет, включающий обзор законодательства, анализ проблем и практические рекомендации. Также будет создан информационный буклет для подростков, содержащий доступное изложение их прав и обязанностей.

Проблема:

Существует недостаточная осведомленность подростков о своих правах и обязанностях, что приводит к ущемлению их прав, а также к несоблюдению обязанностей. Кроме того, действующее законодательство содержит пробелы и не всегда эффективно защищает права подростков.

Актуальность:

Актуальность исследования обусловлена необходимостью защиты прав подростков, их интеграции в общество и формирования у них гражданского самосознания. Растущее число проблем, связанных с нарушением прав подростков, требует разработки эффективных механизмов их защиты.

Цель:

Цель проекта — провести комплексный анализ прав и обязанностей подростков, выявить существующие проблемы и разработать практические рекомендации по их решению. Достижение поставленной цели будет способствовать повышению уровня правовой грамотности подростков и усилению защиты их прав.

Целевая аудитория:

Аудитория проекта включает подростков, их родителей, педагогов, социальных работников, а также представителей юридического сообщества и органов государственной власти. Результаты исследования будут полезны для разработки образовательных программ и повышения эффективности защиты прав подростков.

Задачи:

  • Изучение нормативно-правовой базы, регулирующей права и обязанности подростков.
  • Анализ статистических данных о нарушениях прав подростков.
  • Проведение анкетирования и интервьюирования подростков, родителей и педагогов.
  • Разработка рекомендаций по совершенствованию защиты прав подростков.
  • Подготовка информационных материалов для подростков и других заинтересованных лиц.

Ресурсы:

Для реализации проекта потребуются доступ к правовым базам данных, учебной и научной литературе, а также ресурсы для проведения опросов и интервью.

Роли в проекте:

Организует и координирует работу над проектом, отвечает за планирование, распределение задач, контроль исполнения и представление результатов. Руководитель проекта осуществляет общее руководство, обеспечивает соблюдение сроков и качество выполнения задач, а также взаимодействует с заинтересованными сторонами, включая экспертов и представителей целевой аудитории. Важно, чтобы руководитель обладал навыками управления проектами, аналитическими способностями и опытом работы с подростками.

Проводит анализ нормативно-правовой базы, собирает и обрабатывает статистические данные, выявляет проблемные зоны и предлагает варианты их решения. Аналитик занимается сбором и анализом информации, подготовкой отчетов и презентаций, а также участвует в разработке рекомендаций. Необходимо иметь навыки работы с информационными ресурсами, статистическими методами и умение систематизировать большие объемы информации, а также способность к критическому мышлению.

Разрабатывает и проводит опросы и интервью, анализирует полученные данные, выявляет социальные и психологические аспекты, влияющие на восприятие прав и обязанностей подростков. Социолог/психолог занимается проведением полевых исследований, анализом данных, интерпретацией результатов и подготовкой соответствующих отчетов. Для выполнения этой роли требуется знание методологии социологических исследований, навыки проведения интервью и анализа данных, а также понимание психологии подростков и социальных процессов.

Осуществляет юридическую экспертизу нормативных актов, выявляет пробелы и противоречия в законодательстве, разрабатывает предложения по его совершенствованию. Юрист предоставляет юридическую поддержку команде проекта, готовит экспертные заключения и анализирует соответствие деятельности проекта законодательству. Необходимо знание российского права, особенно в области защиты прав ребенка, а также умение анализировать сложные правовые вопросы и предлагать конструктивные решения.

Наименование образовательного учреждения

Проект

на тему

Права и Обязанности Подростков в Современном Обществе: Юридический и Социальный Аспект

Выполнил: ФИО

Руководитель: ФИО

Содержание

  • Введение 1
  • Теоретические основы прав и обязанностей подростков 2
  • Социальные аспекты реализации прав и обязанностей подростков 3
  • Правовая защита прав подростков в Российской Федерации 4
  • Особенности реализации обязанностей подростков 5
  • Методология и методы исследования 6
  • Результаты анкетирования и интервьюирования 7
  • Проблемы и перспективы защиты прав подростков 8
  • Заключение 9
  • Список литературы 10

Введение

Содержимое раздела

Введение в исследуемую проблематику: обоснование актуальности, постановка цели и задач исследования, краткий обзор структуры работы. Обзор текущего состояния вопроса, объяснение ключевых понятий и терминов, используемых в работе. Обоснование значимости исследования для различных сфер деятельности и для целевой аудитории. Определение методологической базы исследования, включая методы сбора и анализа данных. Указание на практическую значимость результатов исследования и планируемые результаты.

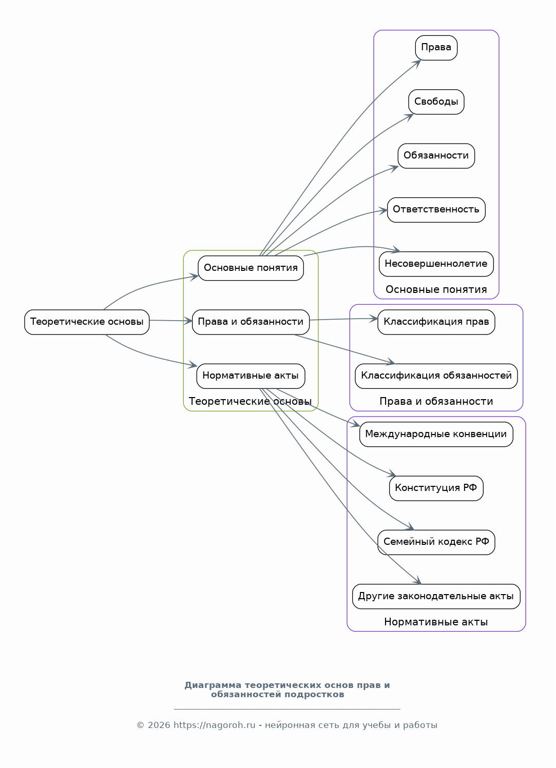
Теоретические основы прав и обязанностей подростков

Содержимое раздела

Анализ основных международных и российских нормативных актов, регулирующих права и обязанности подростков, включая международные конвенции, Конституцию РФ, Семейный кодекс и другие законодательные акты. Рассмотрение основных понятий, таких как права, свободы, обязанности, ответственность, несовершеннолетие, а также классификация прав и обязанностей подростков по различным основаниям. Анализ исторических аспектов формирования правового статуса подростков, изучение эволюции законодательства.

Социальные аспекты реализации прав и обязанностей подростков

Содержимое раздела

Изучение роли семьи, школы, сверстников и средств массовой информации в формировании представлений подростков о своих правах и обязанностях. Анализ влияния социальных факторов, таких как экономическое положение семьи, культурные особенности и региональные различия, на реализацию прав и обязанностей. Рассмотрение проблем буллинга, кибербуллинга и других форм насилия, с которыми сталкиваются подростки в современном мире. Изучение влияния социальных сетей на формирование идентичности подростков и их взаимодействие с окружающим миром.

Правовая защита прав подростков в Российской Федерации

Содержимое раздела

Анализ механизмов защиты прав подростков, включая деятельность органов опеки и попечительства, комиссий по делам несовершеннолетних, прокуратуры и судов. Рассмотрение процедур подачи жалоб и заявлений, а также прав подростков в различных ситуациях (например, при задержании, в образовательных учреждениях, в медицинских организациях). Изучение судебной практики по делам, связанным с нарушением прав подростков, анализ типичных ошибок и проблем, возникающих при защите прав.

Особенности реализации обязанностей подростков

Содержимое раздела

Рассмотрение обязанностей подростков в различных сферах жизни: учеба, труд, общественные отношения, выполнение воинской обязанности и другие. Анализ правовых аспектов привлечения подростков к административной и уголовной ответственности, включая особенности уголовного законодательства в отношении несовершеннолетних. Изучение проблем, связанных с уклонением от исполнения обязанностей, правонарушениями и преступностью среди подростков, а также изучение профилактических мер.

Методология и методы исследования

Содержимое раздела

Подробное описание методологии исследования, включая выборку, методы сбора данных (анкетирование, интервью, анализ документов), методы анализа данных (статистический анализ, контент-анализ). Описание инструментов исследования, таких как анкеты, гайды для интервью, схемы анализа документов. Обоснование выбора конкретных методов и инструментов, их соответствие поставленным целям и задачам исследования, а также описание ограничений в использовании выбранных методов.

Результаты анкетирования и интервьюирования

Содержимое раздела

Представление результатов эмпирического исследования, полученных в ходе анкетирования и интервьюирования подростков, их родителей и педагогов. Анализ данных, полученных в ходе анкетирования. Представление количественных данных, графиков, таблиц, отображающих основные результаты исследования. Анализ качественных данных, полученных в ходе интервью, выделение основных тем, проблем и выводов. Сопоставление результатов с существующими теоретическими моделями и исследованиями.

Проблемы и перспективы защиты прав подростков

Содержимое раздела

Выявление основных проблем, связанных с реализацией прав и обязанностей подростков в конкретных областях, таких как образование, здравоохранение, правосудие, социальная защита. Анализ существующих пробелов в законодательстве и механизмах защиты прав подростков, выявление факторов, препятствующих эффективной защите прав. Оценка перспектив развития законодательства и механизмов защиты прав подростков, разработка предложений по совершенствованию государственной политики. Предложения по повышению эффективности работы профильных органов и организаций.

Заключение

Содержимое раздела

Краткое изложение основных выводов, полученных в ходе исследования, подтверждение или опровержение выдвинутых гипотез. Обобщение основных результатов исследования и их значения для понимания прав и обязанностей подростков в российском обществе. Оценка достигнутых целей и задач исследования, а также определение перспектив дальнейшей работы в данной области. Предложения по совершенствованию законодательства, практические рекомендации для органов власти, образовательных учреждений и других заинтересованных сторон.

Список литературы

Содержимое раздела

Перечень использованных источников: нормативные правовые акты, научная литература, статистические данные, материалы судебной практики. Правила оформления списка литературы в соответствии с ГОСТом или иными принятыми стандартами. Разделение списка литературы на категории (например, нормативные правовые акты, научные статьи, монографии, интернет-ресурсы). Указание полных выходных данных каждого источника (автор, название, место издания, издательство, год издания, количество страниц).

Получи Такой Проект

До 90% уникальность
Готовый файл Word
15-30 страниц
Список источников по ГОСТ
Оформление по ГОСТ
Таблицы и схемы
Презентация

Создать Проект на любую тему за 5 минут

Создать

#6211445