Нейросеть

Правовой статус обучающихся в образовательных учреждениях: права, обязанности и ответственность

Нейросеть для проекта Гарантия уникальности Строго по ГОСТу Высочайшее качество Поддержка 24/7

Данный исследовательский проект посвящен всестороннему изучению прав и обязанностей обучающихся в образовательных учреждениях различного уровня, начиная от общеобразовательных школ и заканчивая высшими учебными заведениями. Проект направлен на детальный анализ нормативно-правовой базы, регулирующей отношения между обучающимися и образовательными организациями, а также на выявление основных проблем и коллизий в применении этих норм на практике. В рамках исследования будет рассмотрен широкий спектр вопросов, включая право на образование, академические права, права на участие в управлении образовательным процессом, а также обязанности по соблюдению устава и правил внутреннего распорядка. Особое внимание будет уделено вопросам защиты прав обучающихся, механизмам обжалования решений образовательных организаций и ответственности за нарушения. Проект предполагает использование различных методов исследования, таких как анализ нормативных актов, изучение судебной практики, анкетирование и интервьюирование обучающихся и преподавателей. Результаты исследования могут быть полезны для разработки рекомендаций по совершенствованию законодательства и практики применения норм, регулирующих правовой статус обучающихся. Проект нацелен на повышение осведомленности обучающихся об их правах и обязанностях, а также на содействие формированию правовой культуры в образовательной среде.

Идея:

Исследование направлено на комплексный анализ правового статуса обучающихся в образовательных учреждениях, выявление основных проблем и разработку рекомендаций по их решению. Проект призван способствовать повышению осведомленности обучающихся об их правах и обязанностях, а также формированию правовой культуры в образовательной среде.

Продукт:

Результатом проекта станет аналитический отчет с детальным обзором правового статуса обучающихся и рекомендациями по совершенствованию законодательства и практики. Также будут разработаны информационные материалы для обучающихся, включая памятки и брошюры о правах и обязанностях.

Проблема:

Существует недостаточная осведомленность обучающихся об их правах и обязанностях, что приводит к нарушению этих прав и неэффективной защите интересов. Кроме того, нормативно-правовая база, регулирующая отношения между обучающимися и образовательными организациями, содержит коллизии и требует совершенствования.

Актуальность:

Актуальность данного исследования обусловлена необходимостью защиты прав обучающихся и созданием благоприятных условий для получения качественного образования. Полученные результаты будут способствовать повышению эффективности образовательного процесса и формированию правовой культуры в обществе.

Цель:

Целью проекта является комплексный анализ правового статуса обучающихся, выявление проблем и разработка рекомендаций по совершенствованию законодательства и практики. Данный проект направлен на повышение уровня правовой грамотности обучающихся и обеспечение соблюдения их прав.

Целевая аудитория:

Аудиторией проекта являются обучающиеся образовательных учреждений различных уровней, а также преподаватели, администрация учебных заведений и все, кто заинтересован в вопросах защиты прав обучающихся. Результаты исследования будут полезны для представителей образовательных организаций, юристов и правозащитников.

Задачи:

  • Анализ нормативно-правовой базы, регулирующей права и обязанности обучающихся.
  • Изучение судебной практики по вопросам защиты прав обучающихся.
  • Проведение анкетирования и интервьюирования обучающихся и преподавателей.
  • Разработка рекомендаций по совершенствованию законодательства и практики.
  • Подготовка информационных материалов для обучающихся.

Ресурсы:

Для реализации проекта потребуются доступ к нормативно-правовым актам, судебной практике, компьютер и программное обеспечение для обработки данных, а также ресурсы для проведения опросов и интервью.

Роли в проекте:

Отвечает за общее руководство проектом, включая планирование, организацию и контроль выполнения задач. Координирует работу всех участников, обеспечивает соблюдение сроков и достижение поставленных целей. Осуществляет взаимодействие с заинтересованными сторонами и представляет результаты проекта.

Проводит анализ нормативно-правовых актов, судебной практики и других источников информации. Выявляет проблемы и коллизии в законодательстве, формулирует выводы и рекомендации. Готовит аналитические отчеты и презентации, участвует в разработке информационных материалов. Обладает глубокими знаниями в области права и аналитического мышления.

Проводит эмпирические исследования, такие как анкетирование и интервьюирование обучающихся и преподавателей. Собирает, обрабатывает и анализирует данные, полученные в ходе исследования. Участвует в разработке методологии исследования и подготовке отчетов. Обладает навыками работы с данными и умением проводить интервью.

Разрабатывает визуальные материалы для проекта, включая презентации, информационные брошюры и другие графические элементы. Обеспечивает привлекательность и доступность представления информации. Обладает навыками работы с графическими редакторами и умением создавать эффективные визуальные коммуникации. Отвечает за общее оформление проекта.

Наименование образовательного учреждения

Проект

на тему

Правовой статус обучающихся в образовательных учреждениях: права, обязанности и ответственность

Выполнил: ФИО

Руководитель: ФИО

Содержание

  • Введение 1
  • Теоретические основы правового статуса обучающихся 2
  • Права обучающихся в образовательных учреждениях: обзор и анализ 3
  • Обязанности обучающихся и ответственность за их неисполнение 4
  • Механизмы защиты прав обучающихся 5
  • Анализ результатов анкетирования и интервьюирования 6
  • Практические рекомендации по совершенствованию правового статуса обучающихся 7
  • Рекомендации по разработке информационных материалов 8
  • Заключение 9
  • Список литературы 10

Введение

Содержимое раздела

В разделе 'Введение' будет обоснована актуальность темы исследования, сформулированы его цели и задачи, определены объект и предмет исследования, а также представлены методы, которые будут использованы в работе. Будет дан краткий обзор имеющихся научных исследований в области прав и обязанностей обучающихся, обозначены проблемы и значимость данного исследования. Также в этом разделе будет представлена структура работы и ожидаемые результаты. Подробно рассматривается нормативно-правовая база, регулирующая правовой статус обучающихся, выявляются основные подходы к определению прав и обязанностей. Оценивается важность исследования в контексте современной образовательной среды.

Теоретические основы правового статуса обучающихся

Содержимое раздела

В данном разделе будет представлен теоретический анализ понятия 'правовой статус обучающегося', рассмотрены его основные элементы и компоненты. Будут изучены различные подходы к определению прав и обязанностей обучающихся в современной юридической науке. Особое внимание будет уделено анализу законодательства об образовании, международных конвенций и деклараций, касающихся прав человека в сфере образования. Будут рассмотрены основные принципы, лежащие в основе правового регулирования образовательных отношений, а также классификация прав и обязанностей обучающихся. Анализируются различные аспекты академических прав и свобод обучающихся, а также их обязанности по соблюдению учебного плана и внутреннего распорядка образовательной организации.

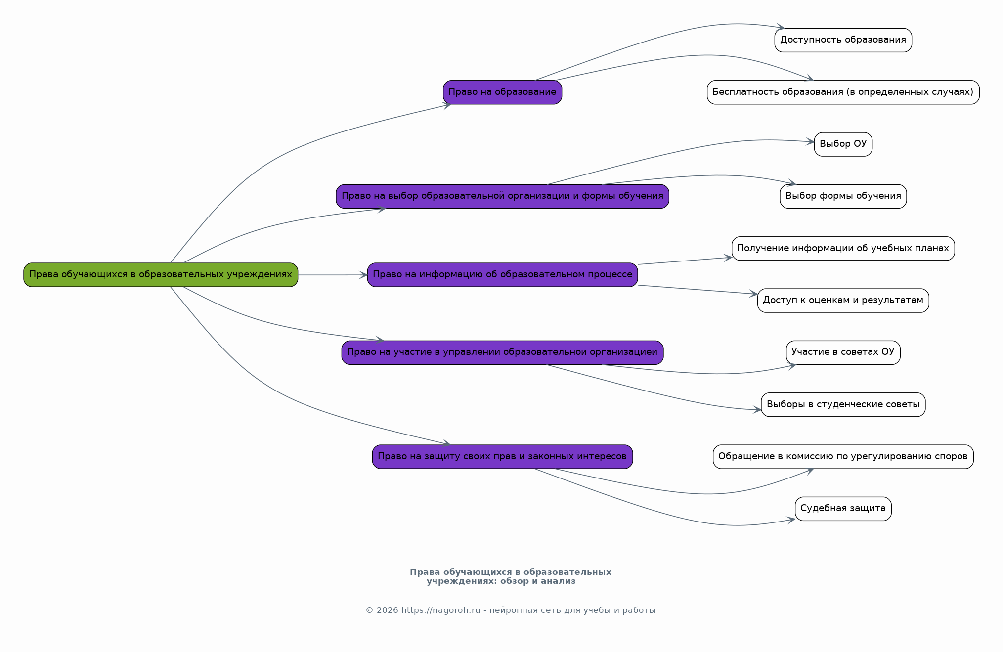
Права обучающихся в образовательных учреждениях: обзор и анализ

Содержимое раздела

Этот раздел посвящен детальному анализу прав обучающихся, предусмотренных законодательством об образовании и другими нормативными актами. Будут рассмотрены такие права, как право на образование, право на выбор образовательной организации, формы обучения, право на получение информации об образовательном процессе, право на участие в управлении образовательной организацией, право на защиту своих прав и законных интересов. Будет проведен анализ механизмов реализации этих прав, а также выявлены основные проблемы, возникающие на практике. Особое внимание будет уделено анализу судебной практики по делам, связанным с нарушением прав обучающихся. Рассматриваются вопросы финансирования образования и его влияния на реализацию прав обучающихся. Анализируются примеры успешной защиты прав обучающихся и практики их применения.

Обязанности обучающихся и ответственность за их неисполнение

Содержимое раздела

В данном разделе будет проведен анализ обязанностей обучающихся, установленных законодательством, уставами образовательных организаций и локальными нормативными актами. Будут рассмотрены такие обязанности, как соблюдение устава и правил внутреннего распорядка, учебного плана, посещение занятий, выполнение заданий, уважительное отношение к преподавателям и другим обучающимся. Будет проанализирована ответственность обучающихся за нарушение установленных обязанностей, включая дисциплинарную, гражданско-правовую и в отдельных случаях уголовную ответственность. Особое внимание будет уделено вопросам применения дисциплинарных взысканий, их правомерности и процедурам обжалования. Рассматриваются конкретные примеры нарушений и виды наказаний. Анализируются факторы, влияющие на эффективность соблюдения обязанностей.

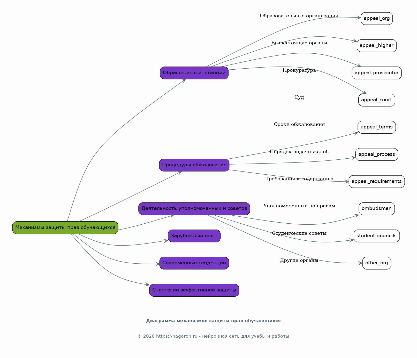
Механизмы защиты прав обучающихся

Содержимое раздела

В этом разделе будут рассмотрены различные механизмы защиты прав обучающихся, включая обращение в образовательные организации, в вышестоящие органы управления образованием, в прокуратуру, в суд. Будут проанализированы процедуры обжалования решений, затрагивающих права обучающихся, включая сроки, порядок подачи жалоб и требования к их содержанию. Особое внимание будет уделено анализу деятельности уполномоченных по правам обучающихся, студенческих советов и других органов, осуществляющих защиту прав обучающихся. Будет рассмотрен опыт зарубежных стран в области защиты прав обучающихся. Анализируются современные тенденции и инновации в механизмах защиты прав. Рассматриваются стратегии эффективной защиты прав обучающихся.

Анализ результатов анкетирования и интервьюирования

Содержимое раздела

В данном разделе будут представлены результаты анкетирования и интервьюирования обучающихся и преподавателей, проведенных в рамках данного исследования. Будут проанализированы ответы на вопросы, касающиеся осведомленности о правах и обязанностях, соблюдения прав обучающихся, механизмов защиты этих прав, а также проблем и коллизий, возникающих на практике. Будут представлены статистические данные, графики и диаграммы, демонстрирующие основные результаты исследования. Будет проведен сравнительный анализ ответов различных групп респондентов, выявлены наиболее значимые факторы, влияющие на восприятие прав и обязанностей. Анализируются ответы на открытые вопросы, выявляются основные проблемы и предложения по их решению.

Практические рекомендации по совершенствованию правового статуса обучающихся

Содержимое раздела

На основе теоретического анализа, обзора судебной практики и результатов эмпирических исследований будут разработаны практические рекомендации по совершенствованию законодательства и практики применения норм, регулирующих правовой статус обучающихся. Рекомендации будут направлены на повышение осведомленности обучающихся об их правах и обязанностях, улучшение механизмов защиты прав, совершенствование процедур обжалования решений, затрагивающих права обучающихся. Будут предложены конкретные изменения в нормативные акты, а также рекомендации по проведению образовательных мероприятий, направленных на повышение правовой культуры в образовательной среде. Анализируются возможности сотрудничества с различными организациями для улучшения защиты прав.

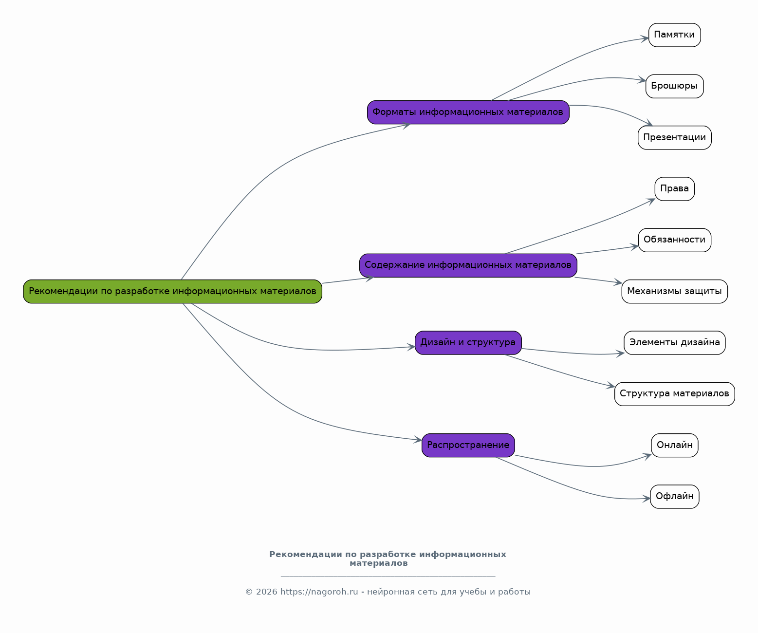
Рекомендации по разработке информационных материалов

Содержимое раздела

В этом разделе будут представлены рекомендации по разработке информационных материалов для обучающихся, направленных на повышение их осведомленности о правах и обязанностях. Будут рассмотрены различные форматы информационных материалов, такие как памятки, брошюры, презентации, видеоролики, веб-сайты и мобильные приложения. Будет определено содержание информационных материалов, включая краткое изложение основных прав и обязанностей, механизмы защиты прав, контакты уполномоченных по правам обучающихся и других организаций. Будет уделено внимание дизайну и структуре информационных материалов, а также способам их распространения. Анализируются различные подходы к созданию эффективных информационных материалов.

Заключение

Содержимое раздела

В заключении будут подведены итоги проведенного исследования, обобщены основные выводы и результаты. Будет дана общая оценка правового статуса обучающихся в современной образовательной системе, отмечены основные проблемы и достигнутые результаты. Будут сформулированы основные направления дальнейших исследований в данной области, а также предложены рекомендации по практическому применению полученных результатов. Особое внимание будет уделено значению исследования для повышения правовой культуры в образовательной среде и защиты прав обучающихся. Будут отмечены перспективы развития законодательства об образовании. Подчеркивается важность постоянного мониторинга и совершенствования механизмов защиты прав.

Список литературы

Содержимое раздела

В списке литературы будут представлены все использованные источники, включая нормативные правовые акты, монографии, статьи в научных журналах, материалы судебной практики, статистические данные, а также информационные ресурсы в сети Интернет. Список будет составлен в соответствии с требованиями к оформлению научной литературы, с указанием авторов, названий, издательств, годов издания и страниц. Будут включены как российские, так и зарубежные источники, относящиеся к теме исследования. Список литературы будет систематизирован и разделен по видам источников. Особое внимание будет уделено актуальности и релевантности используемых источников. Список будет постоянно обновляться по мере работы над проектом.

Получи Такой Проект

До 90% уникальность
Готовый файл Word
15-30 страниц
Список источников по ГОСТ
Оформление по ГОСТ
Таблицы и схемы
Презентация

Создать Проект на любую тему за 5 минут

Создать

#6195338