Нейросеть

Правовой статус учащихся общеобразовательных учреждений: Анализ прав, обязанностей и механизмов защиты

Нейросеть для проекта Гарантия уникальности Строго по ГОСТу Высочайшее качество Поддержка 24/7

Данный исследовательский проект посвящен всестороннему анализу правового статуса учащихся в контексте современной образовательной среды. Он включает в себя детальное исследование прав и обязанностей, закрепленных в российских законодательных актах, таких как Федеральный закон "Об образовании в Российской Федерации", уставы образовательных организаций и другие нормативные документы. Проект нацелен на выявление основных проблем, с которыми сталкиваются учащиеся в реализации своих прав, а также на изучение механизмов защиты этих прав, включая обращение в различные инстанции и использование правовых инструментов. Особое внимание уделяется анализу практических аспектов применения законодательства, включая изучение судебной практики и опыта других стран. В рамках исследования будет проведен анализ факторов, влияющих на соблюдение прав учащихся, таких как особенности образовательной среды, роль педагогического коллектива и родителей, а также уровень правовой грамотности самих учащихся. Кроме того, будут рассмотрены вопросы, связанные с обеспечением безопасности учащихся, защитой от дискриминации и буллинга, а также соблюдением прав на образование и доступ к информации. Проект предполагает использование различных методов исследования, таких как анализ нормативных правовых актов, изучение научной литературы, проведение опросов и интервью с учащимися, преподавателями и родителями, а также анализ статистических данных. Результаты исследования могут быть использованы для разработки рекомендаций по совершенствованию образовательного процесса и повышению эффективности защиты прав учащихся.

Идея:

Проект направлен на углубленное изучение правового статуса учащихся общеобразовательных учреждений, выявление проблем и разработку рекомендаций по обеспечению и защите их прав. Цель состоит в формировании у учащихся, преподавателей и родителей понимания своих прав и обязанностей в школе для эффективной защиты от возможных нарушений.

Продукт:

Результатом данного исследования будет аналитический отчет, включающий систематизированную информацию о правах и обязанностях учащихся, а также практические рекомендации по их реализации и защите. Отчет будет содержать конкретные примеры, статистические данные и выводы, которые могут быть использованы для разработки учебных материалов, проведения просветительских мероприятий и повышения правовой грамотности участников образовательного процесса.

Проблема:

В современной образовательной среде наблюдается недостаточная осведомленность учащихся, преподавателей и родителей о правах и обязанностях, что приводит к их нарушениям и неэффективной защите. Существует потребность в систематизированном анализе правового статуса учащихся и разработке конкретных рекомендаций для повышения эффективности защиты их прав.

Актуальность:

Актуальность данного исследования обусловлена необходимостью обеспечения соблюдения прав учащихся, что является ключевым фактором для формирования комфортной и безопасной образовательной среды. Современные вызовы, такие как буллинг, дискриминация и цифровизация, требуют более глубокого понимания правового статуса учащихся и разработки эффективных механизмов защиты.

Цель:

Целью данного проекта является проведение всестороннего анализа правового статуса учащихся общеобразовательных учреждений, выявление проблем и разработка рекомендаций по совершенствованию механизмов защиты прав учащихся. Достижение этой цели позволит повысить эффективность защиты прав учащихся и способствовать созданию благоприятной образовательной среды.

Целевая аудитория:

Аудиторией данного проекта являются учащиеся общеобразовательных учреждений, их родители, преподаватели, руководители образовательных организаций, а также специалисты в области образования и юриспруденции. Результаты исследования будут полезны всем, кто заинтересован в обеспечении соблюдения прав учащихся и создании позитивной образовательной среды.

Задачи:

  • Изучение нормативно-правовой базы, регулирующей права и обязанности учащихся.
  • Анализ судебной практики и опыта других стран в сфере защиты прав учащихся.
  • Проведение опросов и интервью с учащимися, преподавателями и родителями.
  • Разработка рекомендаций по совершенствованию механизмов защиты прав учащихся.
  • Подготовка отчета с результатами исследования и выводами.

Ресурсы:

Для реализации проекта потребуются доступ к нормативным правовым актам, научным публикациям, статистическим данным, а также ресурсы для проведения опросов и интервью.

Роли в проекте:

Проводит анализ нормативных правовых актов, научной литературы, судебной практики и статистических данных. Осуществляет сбор и обработку информации, проводит опросы и интервью. Разрабатывает рекомендации.

Отвечает за анализ собранных данных, выявление закономерностей и тенденций. Формулирует выводы и предложения на основе проведенного анализа. Готовит отчетные материалы и презентации. Важно умение работать с большими объемами информации и применять методы статистического анализа.

Отвечает за литературное оформление и стилистическую вычитку исследовательского отчета. Проверяет корректность цитирования, единообразие терминологии и соответствие материала требованиям академического стиля. Обеспечивает удобочитаемость текста и его логическую структуру.

Проводит интервью с учениками, учителями и родителями по вопросам, связанным с правами и обязанностями учащихся. Подготавливает план интервью, задает вопросы, фиксирует ответы и обрабатывает полученную информацию. Ответственен за сбор информации от целевой аудитории.

Наименование образовательного учреждения

Проект

на тему

Правовой статус учащихся общеобразовательных учреждений: Анализ прав, обязанностей и механизмов защиты

Выполнил: ФИО

Руководитель: ФИО

Содержание

  • Введение 1
  • Правовой статус учащихся: нормативно-правовая база 2
  • Права учащихся: содержание и особенности реализации 3
  • Обязанности учащихся и ответственность за их нарушение 4
  • Механизмы защиты прав учащихся 5
  • Роль школы, семьи и общества в обеспечении прав учащихся 6
  • Практическое применение прав и обязанностей учащихся 7
  • Анализ результатов опросов и интервью 8
  • Рекомендации по совершенствованию защиты прав учащихся 9
  • Список литературы 10

Введение

Содержимое раздела

Введение представляет собой первый раздел исследовательского проекта, который служит для ознакомления читателя с темой, обоснования ее актуальности и определения основных целей и задач исследования. В данном разделе формулируется проблема, раскрывается ее значимость в контексте современного образования. Определяются основные понятия, используемые в работе, и описываются методы исследования. Введение также включает обзор структуры проекта и краткое изложение его основных разделов, что обеспечивает общее понимание работы.

Правовой статус учащихся: нормативно-правовая база

Содержимое раздела

Этот раздел посвящен детальному анализу нормативно-правовой базы, регулирующей права и обязанности учащихся. В нем рассматриваются основные законодательные акты, такие как Федеральный закон 'Об образовании в Российской Федерации', региональное законодательство и локальные акты образовательных организаций. Анализируются положения уставов школ и других документов, регламентирующих образовательный процесс, права и обязанности учащихся. Проводится систематизация основных прав и обязанностей, установленных законодательством, с акцентом на их практическое применение.

Права учащихся: содержание и особенности реализации

Содержимое раздела

В данном разделе подробно рассматриваются основные права учащихся, закрепленные в законодательстве. Анализируется содержание права на образование, включая аспекты доступности и качества образования. Оцениваются права на свободу выражения мнения, защиту от дискриминации и буллинга, и другие важные аспекты. Рассматриваются механизмы реализации таких прав в контексте образовательного процесса, анализируются возникающие проблемы и предлагаются пути их решения. Особое внимание уделяется практическим аспектам.

Обязанности учащихся и ответственность за их нарушение

Содержимое раздела

Данный раздел посвящен анализу обязанностей учащихся, установленных законодательством и локальными нормативными актами образовательных организаций. Рассматриваются обязанности по соблюдению учебной дисциплины, выполнению учебного плана, уважению прав других участников образовательного процесса и бережному отношению к имуществу школы. Анализируются формы ответственности за нарушение этих обязанностей, включая дисциплинарные взыскания, порядок их применения и обжалования. Проводится оценка эффективности существующих механизмов привлечения к ответственности.

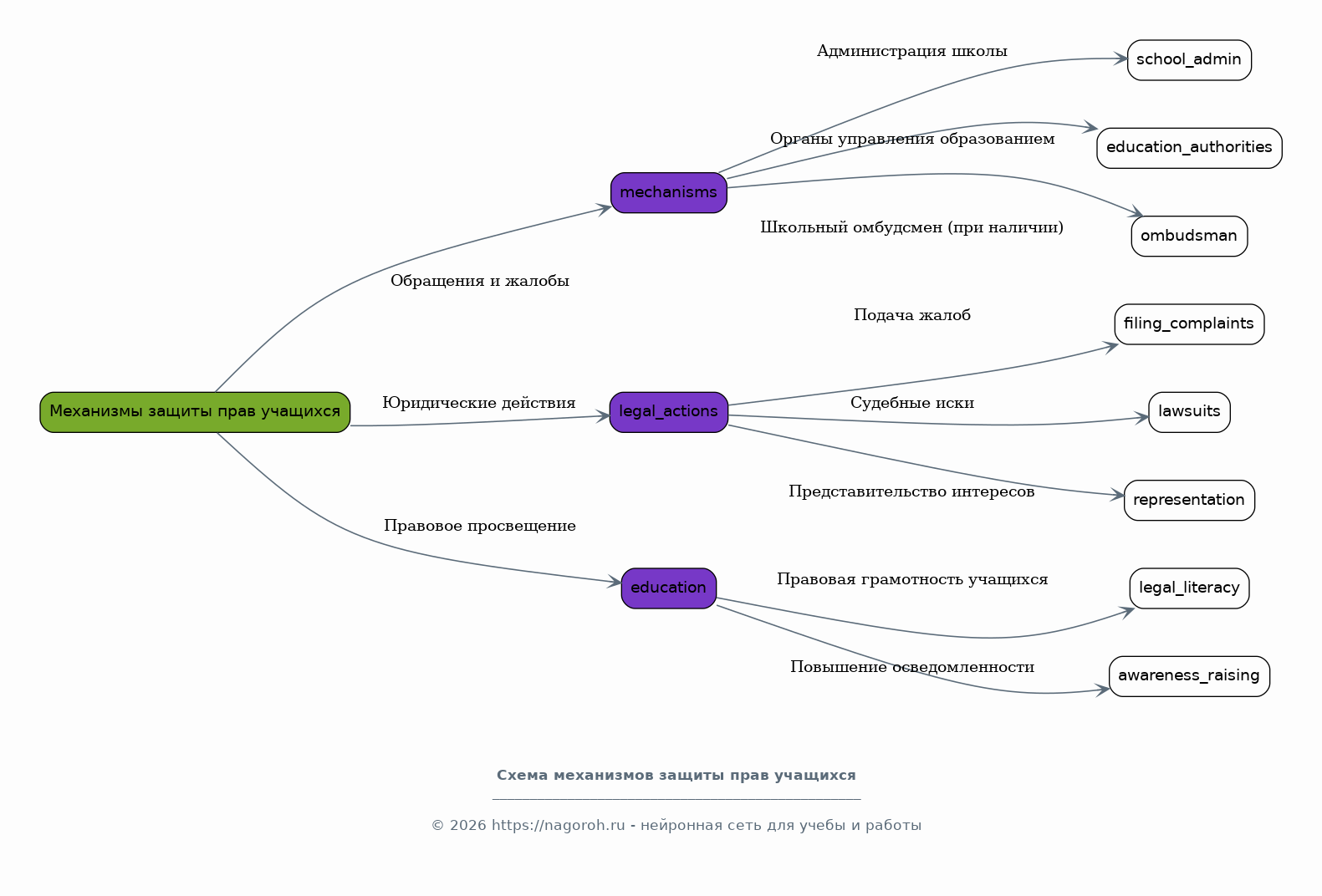
Механизмы защиты прав учащихся

Содержимое раздела

В этом разделе анализируются существующие механизмы защиты прав учащихся, такие как обращение к администрации школы, в органы управления образованием, прокуратуру, суд и другие инстанции. Рассматриваются формы и способы защиты, включая подачу жалоб, исков и представительство интересов учащихся. Оценивается эффективность различных механизмов защиты, выявляются проблемы, связанные с их функционированием, и предлагаются пути улучшения. Анализируются возможности правового просвещения учащихся и повышения их осведомленности о способах защиты своих прав.

Роль школы, семьи и общества в обеспечении прав учащихся

Содержимое раздела

Данный раздел посвящен анализу роли различных субъектов в обеспечении прав учащихся. Рассматривается роль школы, включая ответственность администрации, педагогического коллектива и других сотрудников. Анализируется роль семьи в воспитании и защите прав учащихся, а также взаимодействие школы и семьи. Изучается роль общества и общественных организаций в защите прав учащихся, включая участие в формировании образовательной политики и осуществлении общественного контроля. Выявляются факторы, способствующие эффективному взаимодействию.

Практическое применение прав и обязанностей учащихся

Содержимое раздела

В этом разделе рассматриваются конкретные примеры практического применения прав и обязанностей учащихся в различных ситуациях, возникающих в процессе обучения. Анализируются кейс-стади, судебные решения и другие материалы, иллюстрирующие проблемы, возникающие при реализации прав учащихся. Рассматривается взаимодействие учащихся с преподавателями, администрацией школы и другими участниками образовательного процесса в контексте защиты прав. Анализируются типичные нарушения прав учащихся и предлагаются практические рекомендации по их предотвращению.

Анализ результатов опросов и интервью

Содержимое раздела

Этот раздел посвящен анализу результатов проведенных опросов и интервью с учащимися, преподавателями и родителями. Представлены количественные и качественные данные о понимании прав и обязанностей учащихся, об отношении к нарушениям прав, об эффективности механизмов защиты. Выявляются основные проблемы и трудности, с которыми сталкиваются учащиеся в реализации своих прав. Проводится сравнительный анализ данных, полученных от разных групп респондентов, и выявляются общие тенденции и различия. Результаты используются для формулирования выводов.

Рекомендации по совершенствованию защиты прав учащихся

Содержимое раздела

В данном разделе представлены конкретные рекомендации по совершенствованию механизмов защиты прав учащихся, разработанные на основе проведенного исследования. Рекомендации могут касаться различных аспектов: изменения в нормативных актах, улучшение образовательного процесса, повышение правовой грамотности учащихся, разработка новых механизмов защиты. Предлагаются конкретные шаги, которые могут быть предприняты для улучшения ситуации, и оценивается их потенциальное влияние. Рекомендации направлены на повышение эффективности защиты прав учащихся и создание благоприятной образовательной среды, с учетом особенностей целевой аудитории.

Список литературы

Содержимое раздела

Список литературы содержит перечень всех использованных источников, включая нормативные правовые акты, научные публикации, монографии, статьи из научных журналов, судебные решения и другие материалы, использованные в процессе исследования. Составление списка литературы соответствует требованиям ГОСТ и другим стандартам оформления научных работ. Материалы в списке располагаются в алфавитном порядке или в соответствии с принятой в исследовании системой цитирования. Список литературы служит для подтверждения достоверности исследования и предоставляет возможность для дальнейшего изучения темы.

Получи Такой Проект

До 90% уникальность
Готовый файл Word
15-30 страниц
Список источников по ГОСТ
Оформление по ГОСТ
Таблицы и схемы
Презентация

Создать Проект на любую тему за 5 минут

Создать

#6202992