Нейросеть

Применение беспилотных летательных аппаратов (БПЛА) в дорожном строительстве: Анализ, оценка и перспективы

Нейросеть для проекта Гарантия уникальности Строго по ГОСТу Высочайшее качество Поддержка 24/7

Данный исследовательский проект посвящен всестороннему изучению и анализу применения беспилотных летательных аппаратов (БПЛА) в сфере дорожного строительства. Проект направлен на выявление потенциальных преимуществ и недостатков использования БПЛА для улучшения качества, оптимизации сроков и снижения стоимости строительных работ. В рамках исследования будут рассмотрены различные аспекты, включая выбор подходящих моделей БПЛА, методы сбора и обработки данных, анализ полученной информации, а также разработка рекомендаций по внедрению БПЛА в процессы дорожного строительства. Особое внимание будет уделено вопросам безопасности, нормативно-правового регулирования и экономической целесообразности использования беспилотных технологий. Проект предполагает проведение анализа существующих научных публикаций, практических кейсов и нормативных актов для формирования комплексного представления о текущем состоянии и перспективах развития данной области.

Идея:

Исследование предполагает изучение возможностей использования БПЛА для повышения эффективности дорожного строительства. Целью является разработка практических рекомендаций по применению БПЛА, учитывая их технологические особенности и экономическую целесообразность.

Продукт:

Результатом работы станет методическое пособие, включающее рекомендации по применению БПЛА в дорожном строительстве, а также разработанные модели оценки эффективности их использования. Пособие будет полезно для специалистов в области дорожного строительства и позволит оптимизировать рабочие процессы.

Проблема:

Существует необходимость в повышении эффективности контроля качества и оптимизации строительных процессов в дорожном строительстве. Традиционные методы контроля зачастую трудоемки, требуют больших затрат времени и ресурсов, а также не всегда обеспечивают достаточный уровень детализации.

Актуальность:

Актуальность исследования обусловлена необходимостью внедрения современных технологий для повышения эффективности и снижения затрат в дорожном строительстве. Использование БПЛА позволяет оперативно получать точные данные, что способствует улучшению планирования и контроля на всех этапах строительного процесса.

Цель:

Цель проекта заключается в разработке практических рекомендаций по применению БПЛА в дорожном строительстве, направленных на повышение эффективности и снижение затрат. Также планируется оценить экономическую целесообразность использования БПЛА в контексте различных типов дорожных проектов.

Целевая аудитория:

Аудиторией данного исследования являются студенты строительных специальностей, инженеры-строители, специалисты в области дорожного строительства, а также представители проектных организаций и строительных компаний. Результаты исследования будут полезны для принятия обоснованных решений при планировании и реализации дорожно-строительных проектов с использованием БПЛА.

Задачи:

  • Проведение обзора научной литературы и анализ существующих исследований по применению БПЛА в дорожном строительстве.
  • Выбор и обоснование методик сбора и обработки данных с использованием БПЛА, включая выбор оборудования и программного обеспечения.
  • Анализ нормативно-правовой базы, регулирующей использование БПЛА в дорожном строительстве.
  • Разработка рекомендаций по применению БПЛА, учитывая специфику различных типов дорожных проектов.
  • Оценка экономической эффективности использования БПЛА в сравнении с традиционными методами.

Ресурсы:

Для реализации проекта потребуются доступ к специализированному программному обеспечению для обработки данных, компьютерное оборудование, доступ к сети интернет, а также возможность проведения полевых испытаний.

Роли в проекте:

Отвечает за общее руководство проектом, планирование, координацию работы команды, контроль выполнения задач, а также подготовку итоговых отчетов и презентаций. Руководитель проекта осуществляет взаимодействие с заинтересованными сторонами, обеспечивает эффективное распределение ресурсов и контролирует соблюдение сроков реализации проекта. Кроме того он отвечает за актуализацию задач и корректировку плана работ в соответствии с возникающими потребностями и изменениями в процессе исследования.

Предоставляет экспертную поддержку по исследовательской тематике, консультирует по вопросам методологии, помогает в анализе данных и интерпретации результатов. Научный консультант участвует в обсуждении промежуточных и итоговых результатов, а также предоставляет рекомендации по улучшению качества исследования и написанию научных публикаций. Он обеспечивает соответствие исследования высоким научным стандартам и помогает выявить инновационные аспекты работы.

Отвечает за сбор, обработку и анализ данных, полученных с использованием БПЛА. Он должен обладать опытом работы со специализированным программным обеспечением для обработки данных, геоинформационными системами (ГИС) и статистическими методами. Специалист по обработке данных отвечает за подготовку визуализаций, графиков и таблиц, необходимых для анализа результатов и подготовки отчетов. Его задача – обеспечить качество и достоверность данных для дальнейшего анализа.

Участвует в проведении полевых испытаний, тестировании оборудования и сборе данных с использованием БПЛА. Инженер-исследователь отвечает за соблюдение техники безопасности, обеспечение исправности оборудования и своевременное предоставление собранных данных. Он также участвует в анализе полученных результатов и подготовке презентаций и отчетов, а также предлагает улучшения в методике исследования на основе практического опыта.

Наименование образовательного учреждения

Проект

на тему

Применение беспилотных летательных аппаратов (БПЛА) в дорожном строительстве: Анализ, оценка и перспективы

Выполнил: ФИО

Руководитель: ФИО

Содержание

  • Введение 1
  • Теоретические основы применения БПЛА в дорожном строительстве 2
  • Обзор существующих технологий БПЛА для дорожного строительства 3
  • Методология исследования и выбор инструментов 4
  • Практическое применение БПЛА для мониторинга состояния дорожного полотна 5
  • Применение БПЛА для геодезических работ и планирования дорожного строительства 6
  • Анализ экономической эффективности применения БПЛА 7
  • Нормативно-правовые аспекты и безопасность использования БПЛА 8
  • Результаты, обсуждение, выводы 9
  • Список литературы 10

Введение

Содержимое раздела

В разделе "Введение" будет представлено обоснование актуальности темы исследования, сформулированы цели и задачи проекта, а также обозначена методология исследования. Будет проведен обзор существующих научных работ и практических кейсов по применению БПЛА в дорожном строительстве. Введение также включает в себя краткий обзор структуры проекта и ожидаемых результатов. Основной целью этого раздела является формирование общего представления о проблеме и обоснование необходимости проведения данного исследования, а также определение области исследования и его значимости для науки и практики.

Теоретические основы применения БПЛА в дорожном строительстве

Содержимое раздела

В этом разделе будет представлен обзор теоретических основ использования БПЛА в дорожном строительстве. Будут рассмотрены основные принципы функционирования БПЛА, типы применяемых датчиков и их характеристики, а также методы сбора и обработки данных. Будет проанализирована нормативно-правовая база, регулирующая использование БПЛА в строительной отрасли. Раздел будет посвящен изучению различных аспектов применения БПЛА, включая геодезические работы, мониторинг состояния дорожного покрытия и планирование строительных работ. Цель раздела - предоставить полное теоретическое обоснование для последующего практического анализа.

Обзор существующих технологий БПЛА для дорожного строительства

Содержимое раздела

Этот раздел посвящен обзору различных типов БПЛА, используемых в дорожном строительстве, а также анализу применяемого оборудования (камеры, сенсоры, системы обработки данных). В нем будут рассмотрены технические характеристики различных моделей БПЛА и их применимость для конкретных задач дорожного строительства. Будет проведен сравнительный анализ различных технологий, учитывающий их стоимость, точность данных и удобство использования. Раздел призван дать полное представление о современном состоянии технологического обеспечения в области применения БПЛА.

Методология исследования и выбор инструментов

Содержимое раздела

В данном разделе будет подробно описана методология исследования, включая выбор методов сбора данных (например, аэрофотосъемка, лазерное сканирование, мультиспектральная съемка), обработки данных (использование специализированного ПО, ГИС-технологии) и анализа результатов. Будут обоснованы выбор оборудования и программного обеспечения, используемых в работе. Будет уделено внимание вопросам точности и надежности получаемых данных. В разделе будет подробно описана последовательность действий, необходимых для достижения поставленных целей исследования, что обеспечит прозрачность и воспроизводимость результатов.

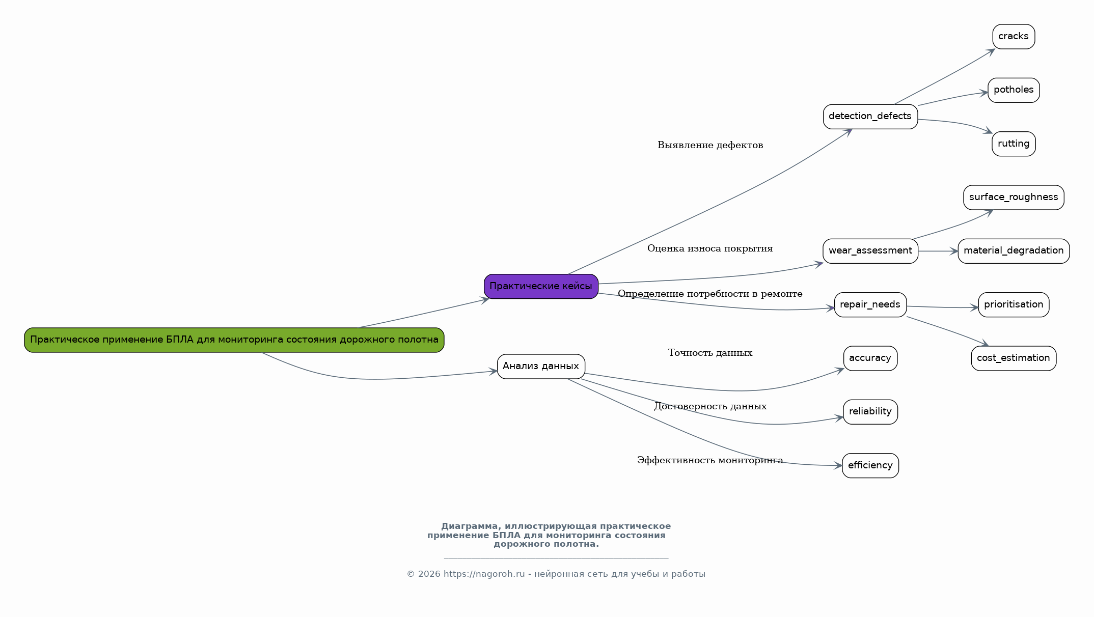
Практическое применение БПЛА для мониторинга состояния дорожного полотна

Содержимое раздела

В этом разделе будет рассмотрено практическое применение БПЛА для мониторинга состояния дорожного полотна. Будут представлены конкретные примеры использования БПЛА для выявления дефектов, оценки износа покрытия, а также определения необходимости ремонтных работ. Будут проанализированы полученные данные и представлены результаты оценки. Раздел будет включать в себя практические кейсы, демонстрирующие возможности БПЛА в дорожном строительстве. Особое внимание будет уделено точности и достоверности полученных данных, а также эффективности использования БПЛА для мониторинга дорог.

Применение БПЛА для геодезических работ и планирования дорожного строительства

Содержимое раздела

Этот раздел посвящен применению БПЛА для проведения геодезических работ и планирования дорожного строительства. Будут рассмотрены методы создания трехмерных моделей местности, определения объемов земляных работ и подготовки топографических планов с использованием данных, полученных с БПЛА. Будут проанализированы преимущества и недостатки применения БПЛА по сравнению с традиционными методами геодезии. Раздел будет включать практические примеры использования БПЛА для оптимизации процессов планирования и проектирования дорог, а также для повышения точности и эффективности геодезических измерений.

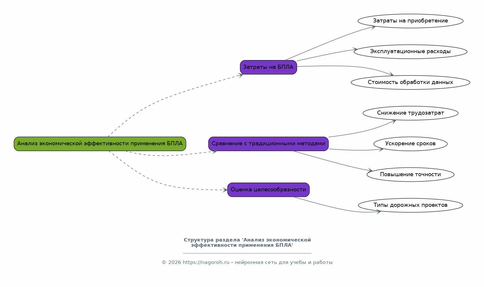
Анализ экономической эффективности применения БПЛА

Содержимое раздела

В данном разделе будет проведен анализ экономической эффективности применения БПЛА в дорожном строительстве. Будут рассмотрены затраты на приобретение, эксплуатацию и обслуживание БПЛА, а также стоимость обработки данных. Будет проведено сравнение экономической эффективности использования БПЛА с традиционными методами, учитывающее факторы, такие как снижение трудозатрат, ускорение сроков выполнения работ и повышение точности измерений. Раздел будет содержать расчеты и анализ, позволяющие оценить целесообразность использования БПЛА в различных типах дорожных проектов.

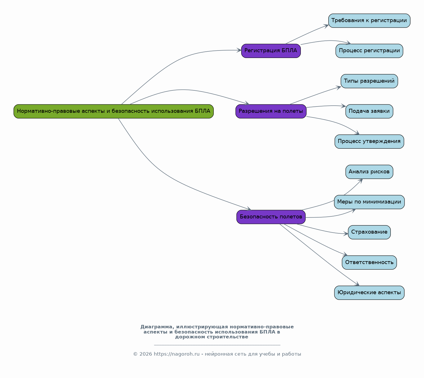
Нормативно-правовые аспекты и безопасность использования БПЛА

Содержимое раздела

Этот раздел посвящен анализу нормативно-правовых аспектов, регулирующих использование БПЛА в дорожном строительстве. Будут рассмотрены требования законодательства, касающиеся регистрации БПЛА, получения разрешений на полеты, а также обеспечения безопасности полетов. Будут проанализированы риски, связанные с использованием БПЛА, и предложены меры по их минимизации. Раздел будет включать информацию о страховании, ответственности и юридических аспектах использования БПЛА в строительстве. Цель раздела - обеспечить соблюдение всех необходимых требований и обеспечить безопасность при эксплуатации БПЛА.

Результаты, обсуждение, выводы

Содержимое раздела

В этом разделе будут представлены основные результаты исследования, полученные в ходе практической работы и анализа данных. Будет проведено обсуждение полученных результатов с учетом поставленных целей и задач. Будут сформулированы выводы о преимуществах и недостатках использования БПЛА в дорожном строительстве, а также об области их наиболее эффективного применения. Будут предложены рекомендации по оптимизации процессов дорожного строительства с использованием БПЛА и направления дальнейших исследований. Раздел направлен на обобщение результатов и формулирование конкретных выводов.

Список литературы

Содержимое раздела

В данном разделе будет представлен полный список использованной литературы, включая научные статьи, монографии, нормативно-правовые акты и другие источники, использованные в процессе исследования. Список будет оформлен в соответствии с требованиями к оформлению научных работ, с указанием всех необходимых данных (авторы, название, год издания, издательство и т.д.). Этот раздел является важной частью работы, так как он демонстрирует глубину проведенного исследования и подтверждает достоверность полученных результатов. Список литературы необходим для подтверждения сведений, используемых в работе.

Получи Такой Проект

До 90% уникальность
Готовый файл Word
15-30 страниц
Список источников по ГОСТ
Оформление по ГОСТ
Таблицы и схемы
Презентация

Создать Проект на любую тему за 5 минут

Создать

#6208059