Нейросеть

Применение беспилотных летательных аппаратов (БПЛА) в строительстве: Анализ, возможности и перспективы

Нейросеть для проекта Гарантия уникальности Строго по ГОСТу Высочайшее качество Поддержка 24/7

Данный исследовательский проект посвящен всестороннему изучению применения беспилотных летательных аппаратов (БПЛА) в строительной отрасли. Проект предполагает анализ текущего состояния рынка БПЛА, выявление наиболее перспективных направлений их использования, оценку экономической эффективности и технической целесообразности. В рамках исследования будут рассмотрены различные типы БПЛА, их технические характеристики и функциональные возможности, а также специализированное программное обеспечение для обработки данных. Особое внимание уделено вопросам безопасности полетов, нормативно-правовому регулированию и этическим аспектам использования дронов в строительстве. Проект предполагает проведение практических экспериментов и анализ реальных кейсов использования БПЛА для решения различных задач на строительных площадках, таких как мониторинг, инспекция, геодезическая съемка и доставка материалов. Результатом проекта станет комплексный анализ возможностей применения БПЛА в строительстве, выявление потенциальных проблем и рисков, а также разработка рекомендаций по оптимизации использования беспилотных технологий в данной сфере. Проект направлен на расширение знаний и навыков в области применения современных технологий в строительстве, а также на формирование представления о перспективах развития индустрии.

Идея:

Использование БПЛА в строительстве открывает новые возможности для повышения эффективности, снижения затрат и улучшения безопасности. Данный проект направлен на изучение этих возможностей, а также разработку рекомендаций по их практическому применению.

Продукт:

Результатом проекта станет аналитический отчет, содержащий детальный анализ текущего состояния рынка БПЛА в строительстве, а также рекомендации по их применению. Данный отчет может быть использован строительными компаниями и другими заинтересованными сторонами для принятия обоснованных решений при внедрении беспилотных технологий.

Проблема:

Традиционные методы мониторинга и инспекции строительных объектов часто являются трудоемкими, дорогостоящими и подвержены человеческому фактору. Применение БПЛА позволяет автоматизировать эти процессы, повысить точность данных и снизить затраты.

Актуальность:

Актуальность данного проекта обусловлена растущим интересом к применению беспилотных технологий в строительной отрасли. Использование БПЛА позволяет оптимизировать процессы, повысить эффективность и снизить риски, что делает данный проект особенно актуальным.

Цель:

Целью данного проекта является комплексное исследование применения БПЛА в строительстве, выявление его преимуществ и недостатков, а также разработка рекомендаций по его оптимальному использованию. Достижение этой цели позволит повысить эффективность строительных процессов и снизить затраты.

Целевая аудитория:

Аудиторией данного проекта являются студенты строительных специальностей, инженеры, проектировщики, руководители строительных компаний и все, кто интересуется применением современных технологий в строительстве. Проект будет полезен для расширения знаний и навыков в области использования БПЛА, а также для принятия обоснованных решений при их внедрении.

Задачи:

  • Анализ существующих типов БПЛА, их технических характеристик и функциональных возможностей.
  • Изучение нормативно-правовой базы, регулирующей использование БПЛА в строительстве.
  • Проведение обзора существующих кейсов применения БПЛА в строительстве.
  • Разработка методологии оценки экономической эффективности применения БПЛА.
  • Анализ данных, полученных с использованием БПЛА, и разработка рекомендаций.

Ресурсы:

Для реализации проекта потребуются доступ к специализированному программному обеспечению для обработки данных, компьютерное оборудование, доступ к сети Интернет, а также возможность проведения практических экспериментов с использованием БПЛА, доступ к научной литературе и базам данных.

Роли в проекте:

Отвечает за общее руководство проектом, определение целей и задач, планирование работ, контроль исполнения, подготовку отчетов и презентаций. Организует работу команды, распределяет задачи, координирует деятельность участников, обеспечивает соблюдение сроков и бюджета проекта, а также отвечает за его успешную реализацию. Руководит всеми этапами проекта, от планирования до представления результатов.

Занимается сбором, обработкой и анализом данных, полученных с использованием БПЛА. Использует специализированное программное обеспечение для обработки данных, выполняет статистический анализ, выявляет закономерности и тенденции, готовит отчеты и графические материалы. Отвечает за разработку рекомендаций на основе проведенного анализа данных и интерпретацию полученных результатов.

Отвечает за проведение практических экспериментов с использованием БПЛА, настройку оборудования, контроль качества данных, техническую поддержку. Разрабатывает методики и планы проведения экспериментов, собирает и анализирует данные, полученные в ходе экспериментов. Осуществляет взаимодействие с поставщиками оборудования и ПО, проводит технический анализ результатов исследования.

Отвечает за изучение и анализ нормативно-правовых актов, регулирующих использование БПЛА в строительстве. Оценивает соответствие деятельности требованиям законодательства, готовит юридические заключения и рекомендации. Выполняет мониторинг изменений в законодательстве, оказывает консультационную поддержку команде по вопросам правового регулирования.

Наименование образовательного учреждения

Проект

на тему

Применение беспилотных летательных аппаратов (БПЛА) в строительстве: Анализ, возможности и перспективы

Выполнил: ФИО

Руководитель: ФИО

Содержание

  • Введение 1
  • Теоретические основы применения БПЛА в строительстве 2
  • Технологии сбора и обработки данных с БПЛА 3
  • Практическое применение БПЛА в различных этапах строительства 4
  • Экономическая эффективность применения БПЛА в строительстве 5
  • Безопасность и нормативно-правовое регулирование применения БПЛА 6
  • Перспективы развития технологий БПЛА в строительстве 7
  • Анализ результатов и обсуждение 8
  • Рекомендации 9
  • Заключение 10
  • Список литературы 11

Введение

Содержимое раздела

Введение в проект, обоснование актуальности использования БПЛА в строительстве, формулировка цели и задач исследования, описание структуры работы. Раскрывается важность применения БПЛА в современном строительстве, обозначаются перспективы развития данной технологии и ее потенциальное влияние на эффективность строительных процессов. Подробно описывается методология исследования, включая используемые методы сбора и анализа данных. Указывается на значимость проекта для развития строительной отрасли и повышения ее конкурентоспособности, отмечается новизна и практическая ценность исследования. Освещаются основные этапы работы, а также ожидаемые результаты и их практическое применение.

Теоретические основы применения БПЛА в строительстве

Содержимое раздела

Обзор существующих типов БПЛА, их технических характеристик и функциональных возможностей, включая различные сенсоры и оборудование, используемое для сбора данных. Детальный анализ нормативно-правовой базы, регулирующей использование БПЛА в строительстве, включая требования к регистрации, сертификации и эксплуатации. Рассматриваются вопросы безопасности полетов, юридические аспекты использования дронов и этические вопросы, связанные с применением БПЛА. Анализируется мировой опыт использования БПЛА в строительстве, включая примеры успешных проектов и выявленные проблемные зоны. Оцениваются основные преимущества и недостатки различных технологий, а также их применимость в различных типах строительных проектов.

Технологии сбора и обработки данных с БПЛА

Содержимое раздела

Детальное рассмотрение технологий, применяемых для сбора данных с БПЛА, включая различные типы сенсоров (RGB-камеры, мультиспектральные камеры, лидары) и их характеристики. Анализ методов обработки данных, полученных с БПЛА, таких как фотограмметрия, создание 3D-моделей и ортофотопланов. Рассмотрение программного обеспечения, используемого для обработки данных, включая его функциональные возможности, преимущества и недостатки. Обзор возможностей автоматизированного анализа данных, полученных с БПЛА, для выявления изменений и дефектов в строительных конструкциях. Оценка точности и надежности различных методов обработки данных. Особое внимание уделяется вопросам совместимости данных.

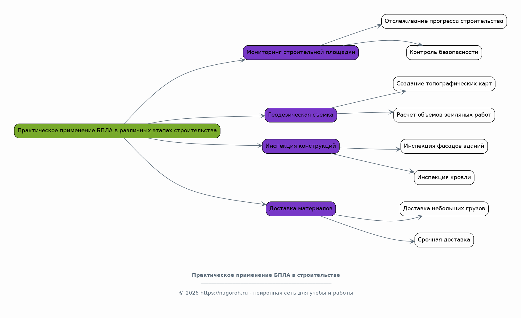
Практическое применение БПЛА в различных этапах строительства

Содержимое раздела

Анализ применения БПЛА на различных этапах строительного процесса, включая мониторинг строительной площадки, геодезическую съемку, инспекцию конструкций и доставку материалов. Рассмотрение конкретных примеров использования БПЛА в различных типах строительных проектов, таких как жилые дома, промышленные здания и инфраструктурные объекты. Анализ экономической эффективности применения БПЛА на каждом этапе строительства, включая оценку затрат и выгод. Оценка влияния использования БПЛА на сроки строительства, качество и безопасность. Рассматриваются различные области, где применение БПЛА может принести максимальную пользу, указываются на лучшие практики.

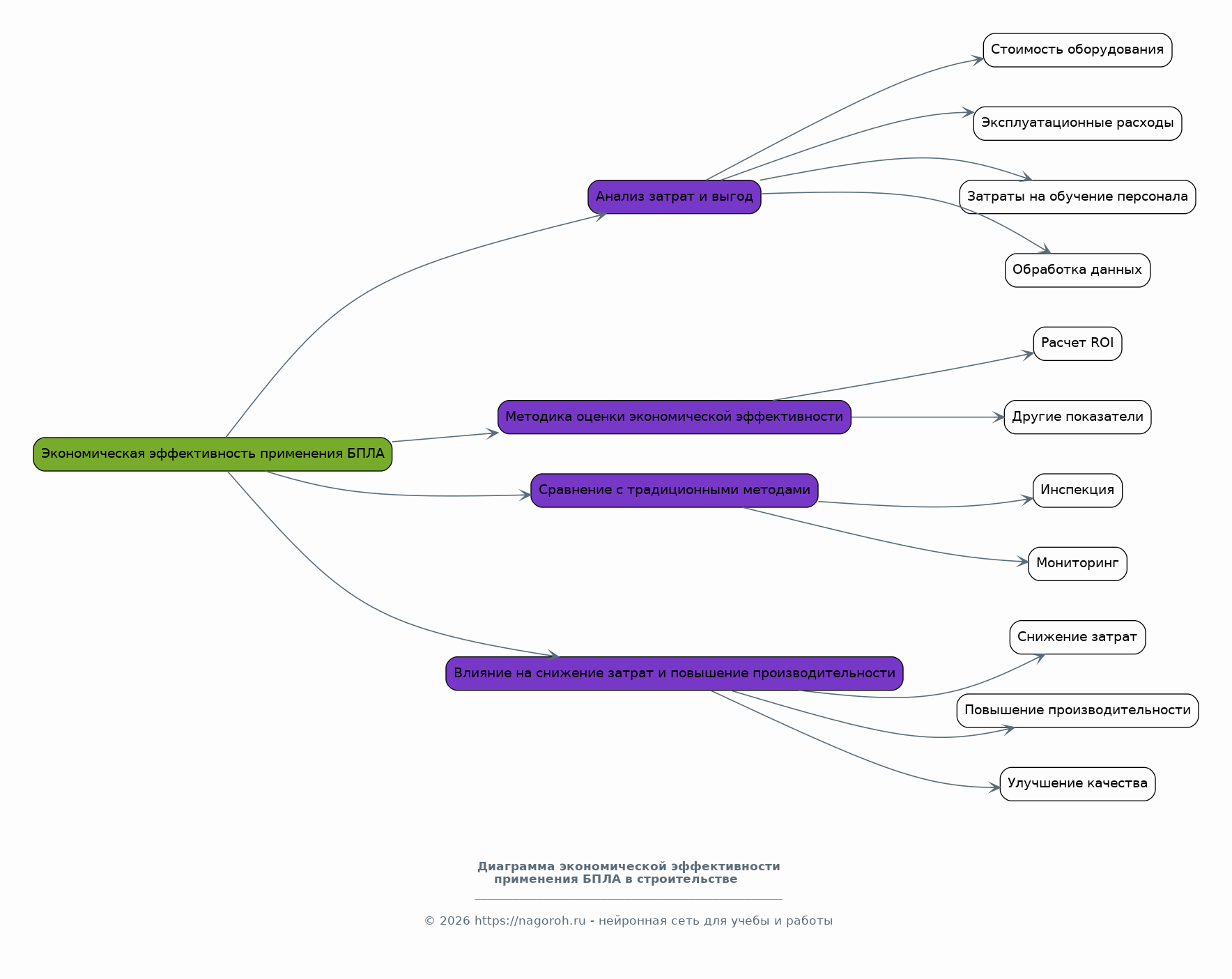
Экономическая эффективность применения БПЛА в строительстве

Содержимое раздела

Детальный анализ затрат и выгод, связанных с использованием БПЛА в строительстве, включая стоимость приобретения оборудования, эксплуатационные расходы, затраты на обучение персонала и обработку данных. Разработка методики оценки экономической эффективности применения БПЛА, включая расчет рентабельности инвестиций (ROI) и других показателей. Сравнение экономической эффективности применения БПЛА с традиционными методами выполнения строительных работ, такими как инспекция и мониторинг. Анализ влияния использования БПЛА на снижение затрат, повышение производительности и улучшение качества строительных работ. Оценка потенциальной экономии средств и времени при использовании беспилотных технологий

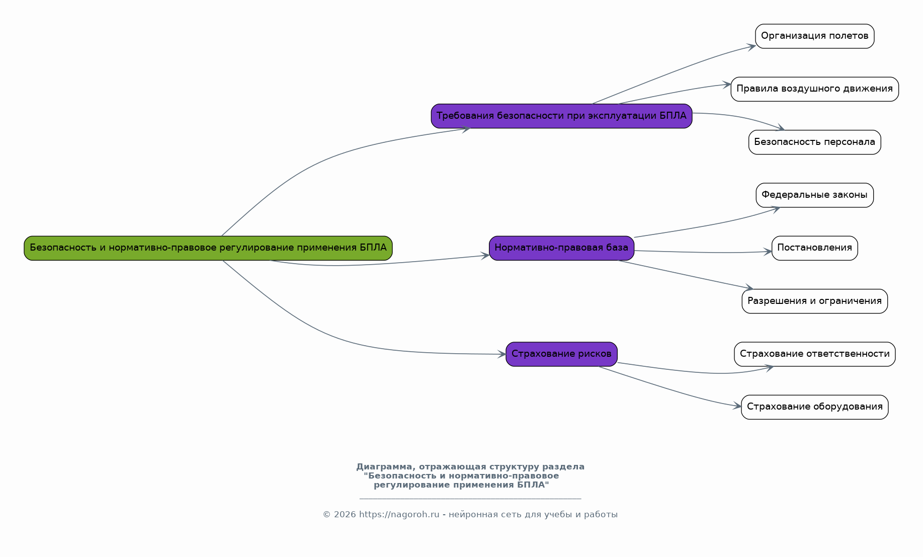
Безопасность и нормативно-правовое регулирование применения БПЛА

Содержимое раздела

Рассмотрение основных требований безопасности при эксплуатации БПЛА в строительстве, включая вопросы организации полетов, соблюдение правил воздушного движения и обеспечение безопасности персонала. Анализ нормативно-правовой базы, регулирующей использование БПЛА в строительной отрасли, включая федеральные законы, постановления и другие нормативные акты. Обзор существующих ограничений и разрешений на использование БПЛА, а также процедур их получения. Рассмотрение вопросов страхования рисков, связанных с использованием БПЛА, включая страхование ответственности перед третьими лицами и страхование самого оборудования. Оценка соответствия деятельности требованиям законодательства.

Перспективы развития технологий БПЛА в строительстве

Содержимое раздела

Анализ перспектив развития технологий БПЛА в строительстве, включая новые направления исследований и разработок, такие как улучшение характеристик БПЛА, разработка новых сенсоров и программного обеспечения. Рассмотрение потенциальных инноваций, которые могут повысить эффективность и расширить возможности применения БПЛА в строительстве. Оценка влияния технологий искусственного интеллекта (ИИ) и машинного обучения (МО) на развитие технологий БПЛА, включая автоматизацию обработки данных и принятие решений. Анализ новых тенденций в строительной отрасли, которые могут повлиять на развитие применения БПЛА, таких как роботизация и автоматизация строительных процессов. Оценка инновационных решений.

Анализ результатов и обсуждение

Содержимое раздела

Представление результатов проведенного исследования, включая анализ данных, полученных с использованием БПЛА, и выводы, сделанные на их основе. Обсуждение полученных результатов, их интерпретация и сравнение с существующими данными и исследованиями в данной области. Выявление сильных и слабых сторон применения БПЛА в строительстве, а также возможностей для их улучшения и оптимизации. Обсуждение потенциальных проблем и рисков, связанных с использованием БПЛА, и разработка рекомендаций по их управлению. Анализ полученных результатов в контексте поставленных целей и задач исследования, а также их практической значимости.

Рекомендации

Содержимое раздела

Разработка практических рекомендаций по применению БПЛА в строительстве, основанных на результатах проведенного исследования. Рекомендации могут охватывать различные аспекты, такие как выбор подходящего оборудования и программного обеспечения, организация полетов, обеспечение безопасности, обработка данных и принятие решений. Предоставление рекомендаций строительным компаниям, инженерам, проектировщикам и другим заинтересованным сторонам для принятия обоснованных решений при внедрении беспилотных технологий. Разработка предложений по оптимизации строительных процессов с использованием БПЛА, повышению эффективности и снижению затрат на строительство. Обозначение лучших инструментов, адаптированных под конкретные задачи.

Заключение

Содержимое раздела

Краткое изложение основных результатов и выводов, полученных в ходе исследования. Оценка достигнутых целей и задач, а также их соответствия поставленным задачам. Подведение итогов работы, включая оценку вклада исследования в развитие области применения БПЛА в строительстве. Указание на практическую значимость полученных результатов и их потенциальное влияние на строительную отрасль. Определение перспектив дальнейших исследований и разработок в данной области, а также направлений для будущих работ. Оценивается возможность внедрения, адаптации, а также расширения функционала представленных решений.

Список литературы

Содержимое раздела

Перечисление всех использованных источников, включая научные статьи, книги, нормативные акты, отчеты и другие материалы, использованные в ходе исследования. Форматирование списка литературы в соответствии со стандартами библиографического оформления, такими как ГОСТ или APA. Расположение источников в алфавитном порядке или в порядке их цитирования в тексте. Указание полных библиографических данных для каждого источника, включая авторов, название, год издания, издательство и страницы. Обеспечение точности и полноты списка литературы, чтобы обеспечить возможность доступа к использованным источникам. Использование различных ресурсов.

Получи Такой Проект

До 90% уникальность
Готовый файл Word
15-30 страниц
Список источников по ГОСТ
Оформление по ГОСТ
Таблицы и схемы
Презентация

Создать Проект на любую тему за 5 минут

Создать

#6205283